——“责任”文化理念落地实践试点故事
我是秦山核电运行五处2号机组现场主值班员黄世杰,这是我们现场班组和中核集团“责任”文化理念落地实践试点活动的故事。
接到任务
今天休息。正在外出的我,接到处长电话。公司将我们班组推荐为集团公司“责任”文化理念落地实践试点。“什么是文化理念实践?”“应该从哪里着手?”“可以为我们班组带来什么?”接到任务后,我的脑海中一片懵懂。处长说:“这是个契机,可将我们部门文化建设带上一个新台阶。”于是,我们迅速成立项目组,开始认真学习文件,着手填报《中核集团文化理念实践试点课题意向书》,整整历时20天、三易其稿终于符合要求了。我方大舒一口气,料想:路漫漫其修远兮。
头脑风暴
今天大夜班。完成一系列巡检任务后。我喊来班组人员,就如何开展好“责任”文化理念实践试点工作进行“头脑风暴”。“我想就是要我们聚焦责任这个词吧!”“这与我们秦山核电倡导的‘做一名有高度责任心的核电工作者’相一致!”“与处室改变墨守成规的现状需求不谋而合!”“接下去,应该是怎么干吧,重点在于实践!”……大家你一言我一语,班组成员思想得到高度统一。料想,有了兄弟们的支持,方能事半功倍。
第一次视频会
今天小夜班。因为白天有第一次视频会指导会,我早早来到指定会议室。我带着一肚子疑问聆听专家指导。专家说:“实践从小的问题,突出的具体问题入手,把事情做深做透。”我心中的目标更明确了,我们要把事情做细、做实!会后,我向处室领导及时汇报了视频会内容。处长鼓励我:课题实践我们具有良好的基础,从规范操作行为入手,践行集团核心价值观,助力处室实现“三零”目标。
召开动员会
今天白班。处室领导非常支持实践试点工作,专门召开动员会。会上吴明亮处长特别指出:试点活动正好给了我们一个将自身工作再向前推进,从优秀到卓越的契机。我们要高度重视。得到了处室领导的支持,我们更加有信心了!
班组大讨论
今天大夜班。继上一次“头脑风暴”后,我觉得有必要再来一次讨论。我们把视频会以及动员会的精神跟大家分享。大家热烈参与讨论,建言献策。班组里形成了“责任”文化实践共识,我们的突破点要“从小处入手,从人员行为习惯入手”。
第一张个人行动学习卡诞生
今天白班。在现场各班组积极开展试点实践过程中,我们渐渐发现,行动记录会影响我们的经验共享效率,怎么把发现的问题和解决问题的办法迅速共享给大家?一开始,我们在微信群里讨论交流,尝试通过邮件分享给每一个人,但发现这样获取的信息零碎;我们又尝试用统一的格式编写,让信息简单明了,发现邮件满天飞,不利于信息整理;后来,我们又在云盘上统一共享,从最简单的word文字记录,过渡到用同一个版本,慢慢添加完善需要我们关注行动的点滴,最后形成了我们的个人行动学习卡、行为偏差卡、基本功弱项卡。
点赞兄弟们
今天大夜。周喆宁今天在现场完成工作后,说:“早上主控室呼小籍呼的好多,估计活很多,我们去帮他吧”。我知道你活多,我就是要帮你——这很好诠释了团队精神。他勇于承担责任,乐于帮助团队成员分担工作的优秀品质。让我忍不住都要大声表扬点赞!大家都向前走一步,有责任担当意识,相信我们的团队将越来越棒!
第一次班长碰头会
今天白班。领导说,实践试点不仅是我们班组的事情,也是整个处室需要开展的工作。今天部门组织召开班长碰头会,大家从班组人员培养、现场工作情境、防人因失误工具规范使用等方面展开热烈讨论。大家一致认为,责任担当文化理念与运行无处倡导的理念、公司的安全理念是一脉相承的。班组之间交流实践经验,我们找到许多好办法好思路。能够得到大家的帮助和认可,我悬着的心落了一大半。
第二次视频会
今天小夜班。按照上一次视频会的要求,我们这一阶段查找分析三年人员行为数据,找出了人员行为趋势,明确了实践突破口。视频会上,我汇报了最近一阶段工作。指导专家马教授点评我们前一阶段的工作,他的认可给我们鼓舞。我想,责任文化实践没有想象的那么复杂,要集中力量,抓住和解决具体突出问题作为突破口,以点带面带动实践开展。我想,今后开展实践工作更有方向性和可行性了!
“微观察”在行动
今天白班。国庆期间,我们的机组调停检修,现场工作较多。有句老话叫忙中出错,呃,但是这句话不适用于运行——越忙我们越要hold住,操作多正是检验我们运行人行为习惯的时候。我拿起“微观察”这个工具,用40分钟在现场连续观察了三个工作场景,发现班组成员都能认真执行操作,假期,活多,连续操作对我们完全没有影响,行为中的某些小瑕疵我也记录下来,一会儿交班前的“分享总结会”我要好好的表扬表扬,说道说道。
专家现场指导交流
今天白班。集团公司文化理念实践试点指导专家来秦山指导了。面对面交流的机会非常难得,我们认真准备了汇报材料,期待让专家能够有针对性的“诊断”。专家又深入介绍了课题实践背景、实践案例分析,大家颇有一种拨云见日的感觉。我打算脚踏实地,将“巡检操作观察报告”、“微观察微课堂”“人员行动学习卡”等工具继续推行下去。
第二次班组碰头会
今天小夜班。实践试点活动将近两个月了,今天部门召开第二次班长碰头会。我在会上提出,做好分内的事就是责任,敢于承担别人不敢承担的事情是责任担当,我们要做的就是把无形的责任,化作具体的良好操作行为。其他班组长非常认可我的观点,觉得“责任”课题实践进一步提升了大家对责任的认知,大家会更加自觉地遵守程序。
点赞兄弟们
今天白班。忍不住想点赞我们的兄弟:籍建英今日负责汽轮机厂房巡检,主控安排他巡检时顺带确认一些设备和参数。这些确认工作要检查的设备很多,跑的地方也广,但在日志上可能都不会记录或者简单记上一笔,不过这其中的登高爬低,做过的人都知道有多辛苦。籍建英没有抱怨,咧嘴一笑:“咱不在乎日志上记录多少,只在乎确认是否准确!”从早上8点多一直到11点多,他认认真真做好每一项确认,期间还发现4个缺陷!真为他高度的责任心点赞!
我们的工作仍在进行,日志也将继续,2号机组现场班组的兄弟们以“不让隐患在我眼前溜走,不让事故在我手中发生”为工作信条,将责任文化落实到行为习惯中、落实到每一次操作中……
(文、图/黄世杰)
“责任”文化理念实践试点活动简报(三期)



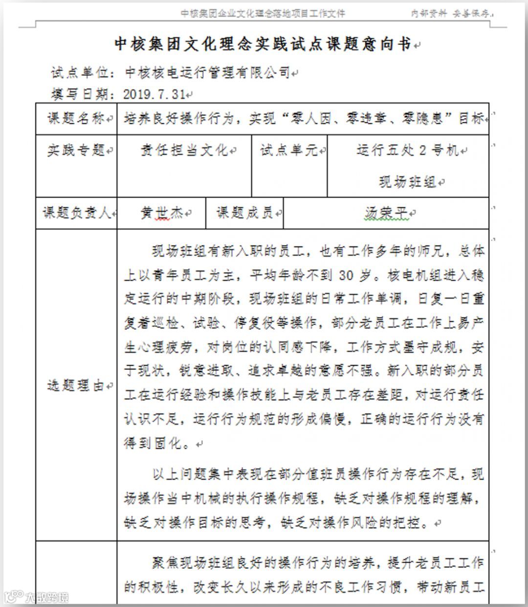
背景链接:为培育一流文化,锤炼过硬作风, 2019年7月,中核集团专题印发方案,推进以企业文化落地深化作风转变工作,旨在通过建立机制和开展一系列工作,推动实现集团公司在新时代的新使命新战略。其中一项重点任务是开展企业文化理念落地试点工作,秦山核电运行五处2号机组现场班组作为中国核电推荐的四个试点单元之一,以“厚植成效导向的责任文化”为专题,从2019年7月开始开展为期5个月的试点工作。运行五处2号机组现场班组确定“培养良好操作行为,实现‘零人因、零违章、零隐患’目标方向”课题,通过开展现场班组操作行为现状评价分析并制定改进方向、建立持续改进机制和班前会制度、开展良好操作行为认可、建立定期简报宣传机制等方式,聚焦现场班组良好的操作行为的培养,提升老员工工作的积极性,改变长久以来形成的不良工作习惯,带动新员工固化良好的操作行为,激发全员责任心和创新精神。


