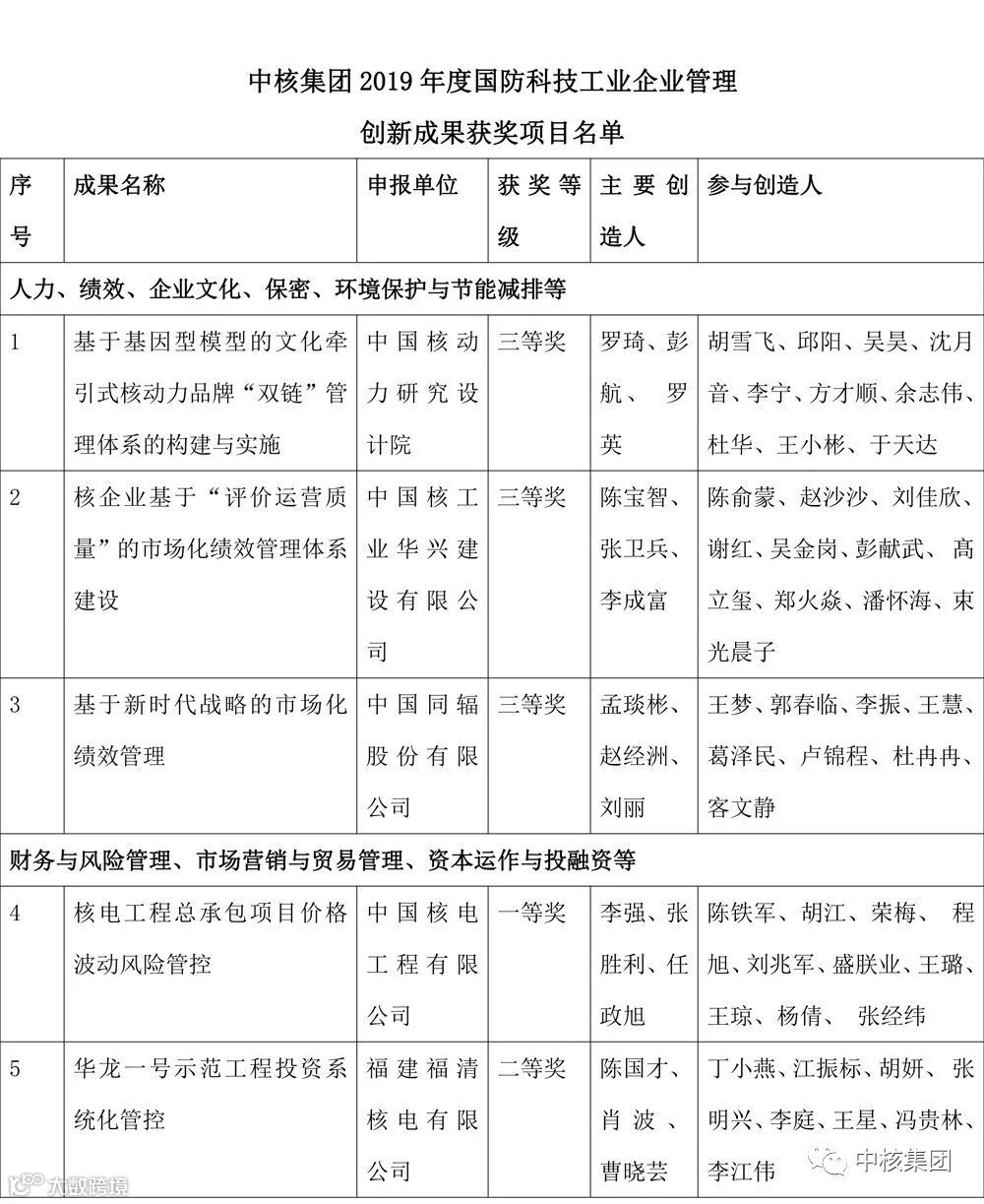
近日,中国国防工业企业协会发布了2019年度“中国国防科技工业企业管理创新成果”获奖项目,中核集团共有36项成果榜上有名。
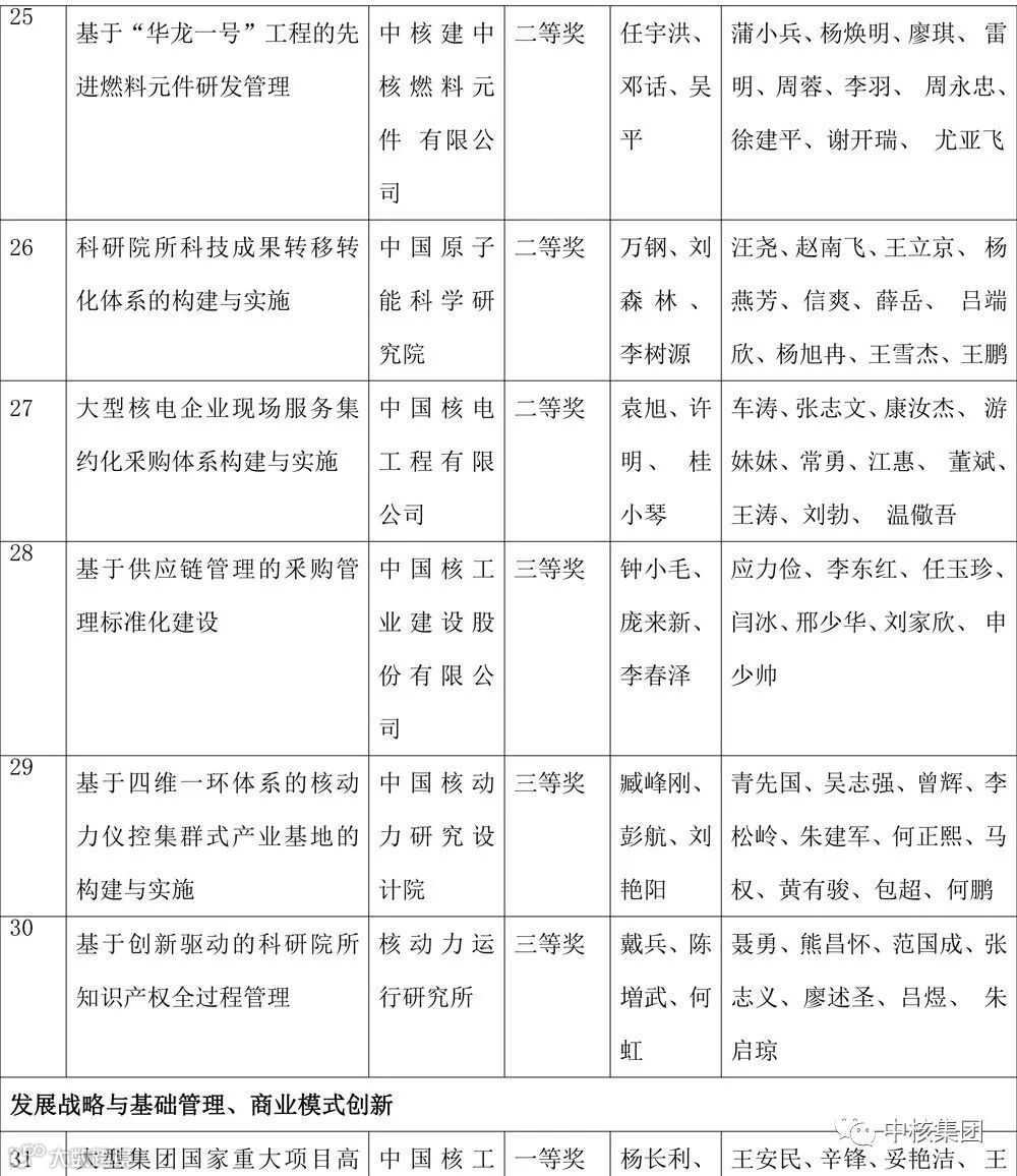
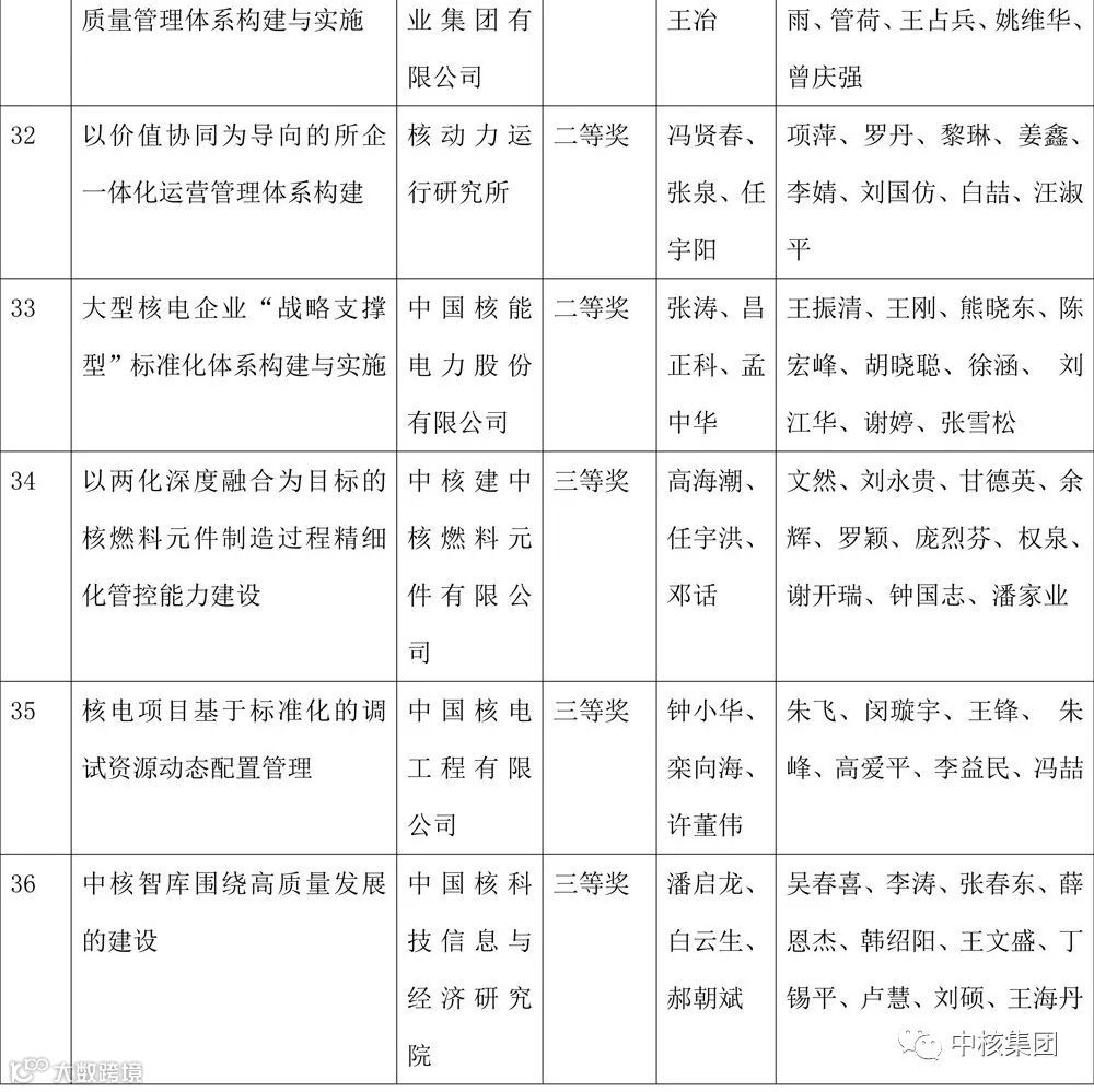
其中,中核集团《大型集团国家重大项目高质量管理体系构建与实施》和中核工程《核电工程总承包项目价格波动风险管控》两项成果获一等奖。
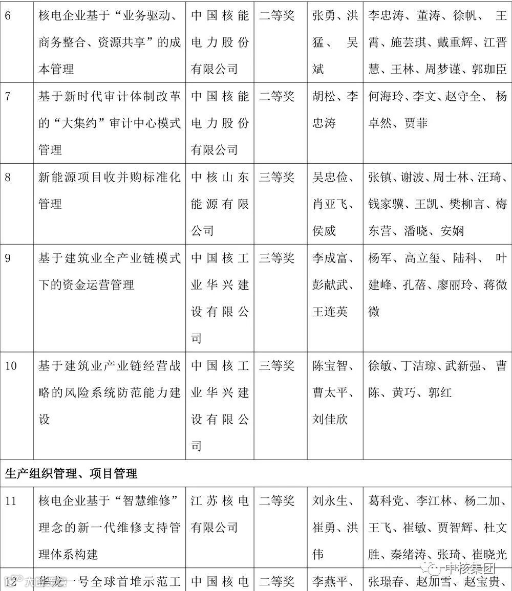
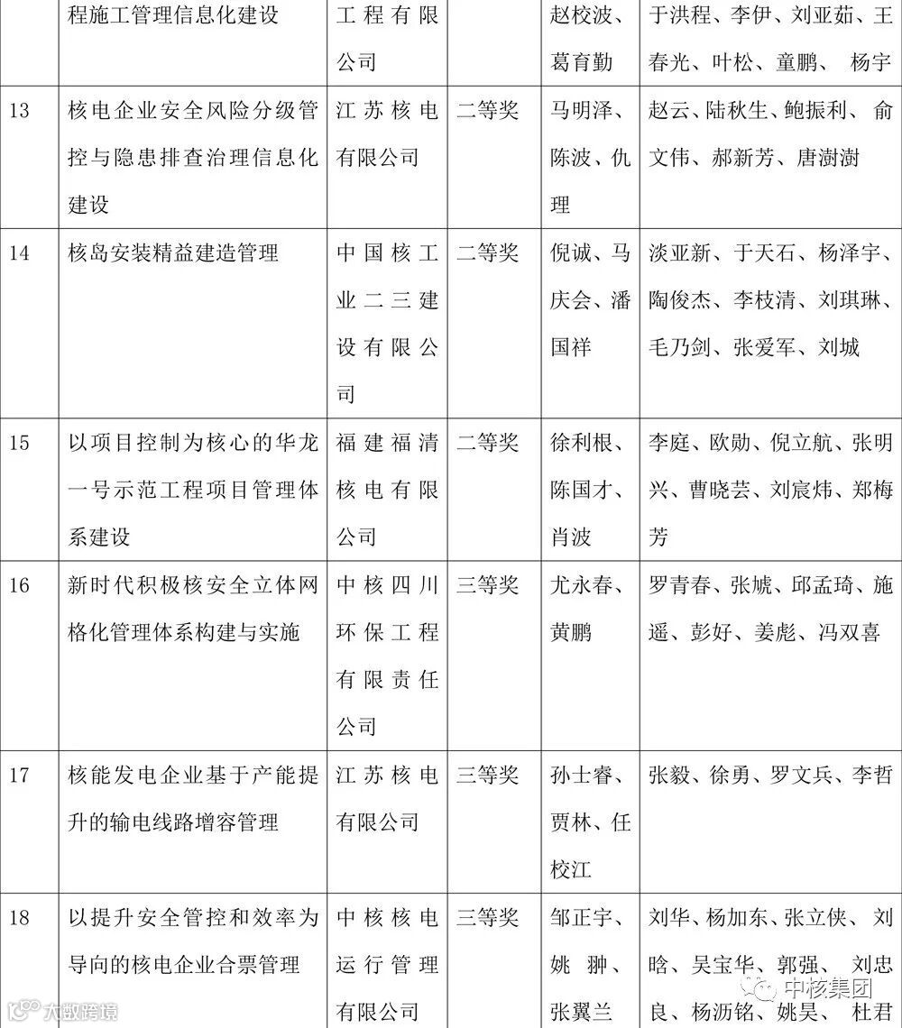
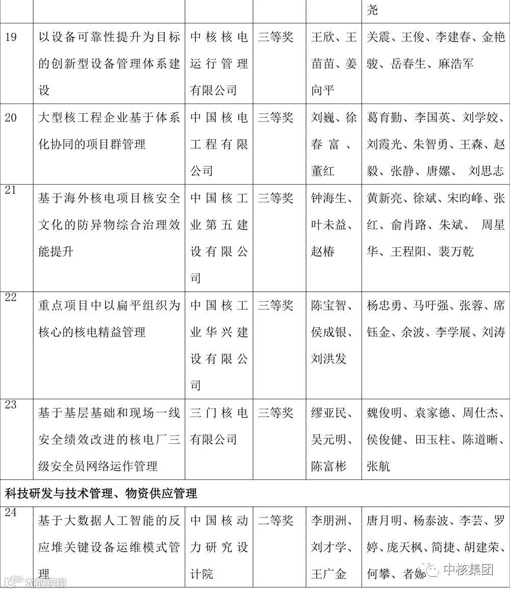
福清核电《华龙一号示范工程投资系统化管控》、中国核电《核电企业基于“业务驱动、商务整合、资源共享”的成本管理》、中核二三《核岛安装精益建造管理》等14项成果获二等奖。
核动力院《基于基因型模型的文化牵引式核动力品牌“双链”管理体系的构建与实施》、中核山东能源《新能源项目收并购标准化管理》、江苏核电《核能发电企业基于产能提升的输电线路增容管理》等20项成果获三等奖。(详见下表)
据悉,此次参评的管理创新成果,经专家初审、函审,一等奖候选成果答辩及专家评审并经国防科技工业企业管理创新成果评审委员会审定,最终确定2019年度获奖成果363项, 其中一等奖49项,二等奖140项,三等奖174项。






作者:郑欣 王宇翔
责编:刘 洋


