搜索
首页
大数快讯
大数活动
服务超市
文章专题
出海平台
流量密码
出海蓝图
产业赛道
物流仓储
跨境支付
选品策略
实操手册
报告
跨企查
百科
导航
知识体系
工具箱
更多
找货源
跨境招聘
DeepSeek
首页
>
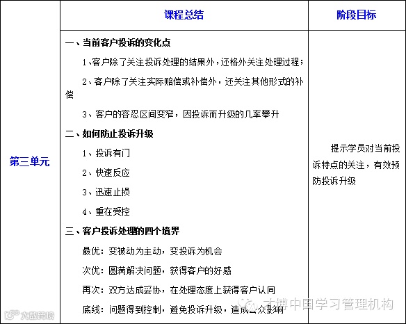
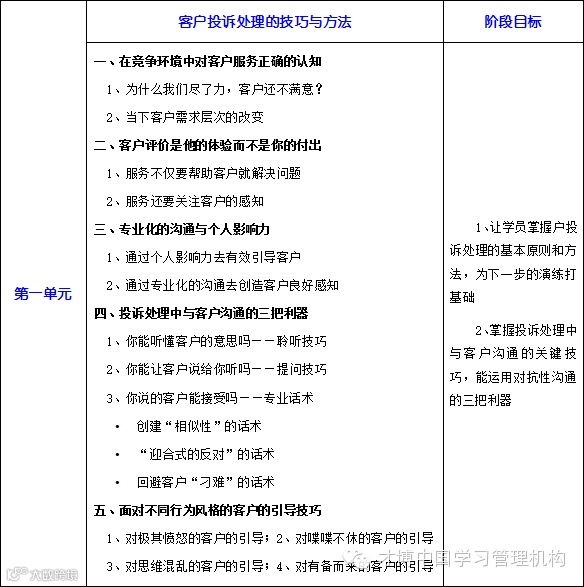
用“实践”检验真理——客户投诉处理模拟战场
>
用“实践”检验真理——客户投诉处理模拟战场
安泰实业集团
2015-07-03
4
导读:本文来源公众号才博中国学习管理机构
本文来源公众号才博中国学习管理机构
【声明】内容源于网络
0
0
安泰实业集团
安泰实业(山东)集团有限公司官方账号
内容
1916
粉丝
0
关注
在线咨询
安泰实业集团
安泰实业(山东)集团有限公司官方账号
总阅读
576
粉丝
0
内容
1.9k