

近期,山东省陆续公布了2020年省级重点项目单子,根据省新旧动能转换综合试验区建设办公室印发公布的文件,集团颐养健康产业综合体项目、新型组织创面修复项目分别列入“2020年省新旧动能转换重大项目库第一批优选项目”和“2020年省“双招双引”重点签约项目”。
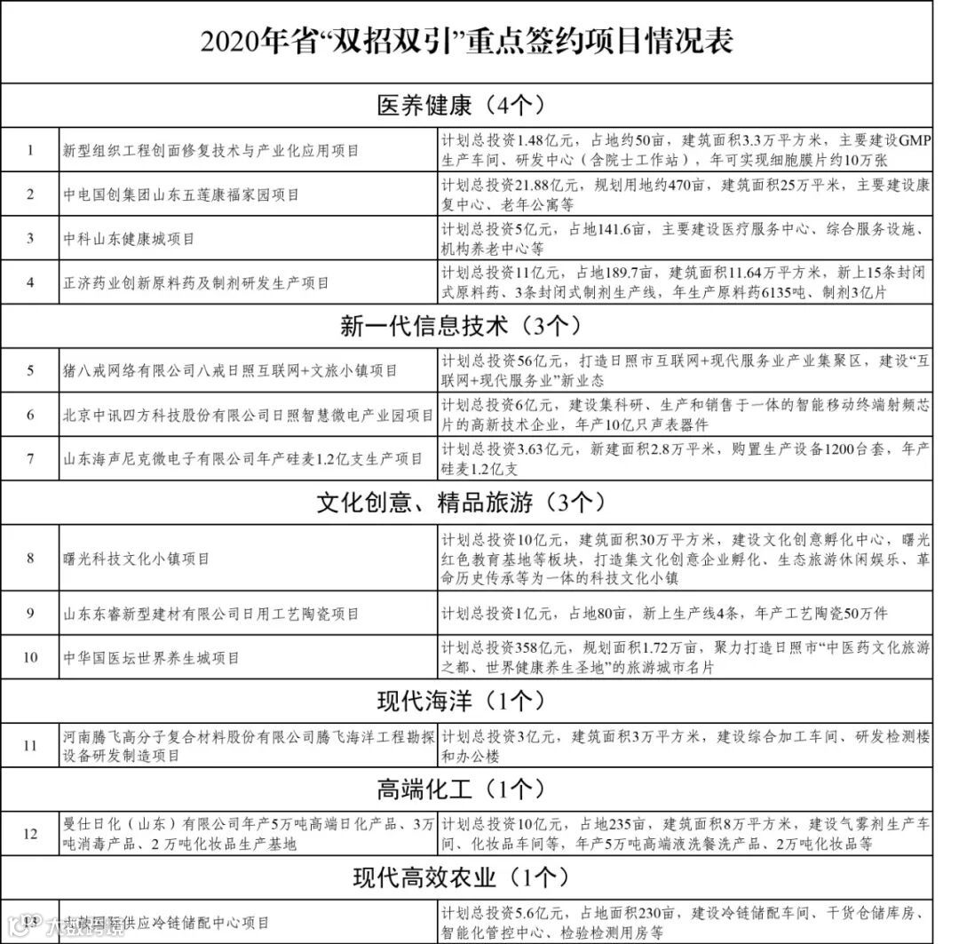
近日,省新旧动能转换综合试验区建设办公室印发《关于公布2020年省“双招双引”重点签约项目名单的通知》(鲁动能办〔2020〕2号)。以儒商大会、青年企业家创新发展国际峰会、跨国公司领导人青岛峰会等重大活动现场签约和意向转合同项目,以及各市书记市长招商引资重点项目为基础,按照“优中选优、好中选好”原则,共确定2020年省“双招双引”重点签约项目200个,我市13个项目入选,数量居全省第六位,总投资492.6亿元。
★新型组织工程创面修复技术与产业化应用项目、中电国创集团山东五莲康福家园项目、中科山东健康城项目、正济药业创新原料药及制剂研发生产项目
★ 猪八戒网络有限公司八戒日照互联网+文旅小镇项目、北京中讯四方科技股份有限公司日照智慧微电产业园项目、山东海声尼克微电子有限公司年产硅麦1.2亿支生产项目
★ 曙光科技文化小镇项目、山东东睿新型建材有限公司日用工艺陶瓷项目、中华国医坛世界养生城项目
★ 河南腾飞高分子复合材料股份有限公司腾飞海洋工程勘探设备研发制造项目
★ 曼仕日化(山东)有限公司年产5万吨高端日化产品、3万吨消毒产品、2 万吨化妆品生产基地
★ 大鼓国际供应冷链储配中心项目

(点击查看大图)
近期,省里陆续公布了2020年省级重点项目单子,我市共54个项目入选,其中包括13个省重大项目、28个省新旧动能转换重大项目库第一批优选项目、13个省“双招双引”重点签约项目。下步,市发展改革委将进一步完善落实“招推服”一体、“要素跟着项目走”、重大项目可视化督导服务、“五个一”协调推进(一月一调度、梳理、会商、反馈、通报)等机制,全力抓好项目推进建设各项任务,推动补短板、强弱项,积极培育新的经济增长点,助力全市经济运行平稳向好发展。
新一代信息技术项目11个
分别是山东数字能源交易中心项目、Zigbee智能家居+互联网控制系统建设项目、山东五征集团有限公司数字化转型升级项目、日照志芯源电子科技有限公司亿星微音频编解码芯片设计项目、山东锘博特智能科技有限公司商用智能服务机器人项目、小派科技(日照)有限公司小派高清VR头显项目、日照东华智谷置业有限公司东华软件科技产业园项目、日照长城智能科技有限公司威奕汽车研发中心项目、日照天一弘泰科技发展有限公司金山智慧云谷项目、千年建设有限公司食品供应链数字综合体项目、三三智能科技(日照)有限公司高性能柔性压电薄膜传感器的研发及产业化项目。
精品旅游、医养健康项目8个
分别是山东安东阿掖旅游开发有限公司安东阿掖旅游度假区、日照市海洋馆和四季花鸟园项目、日照锦泽置业有限公司奥莱小镇项目、山东美丽渔村文旅发展有限公司官草汪渔港小镇项目、菲尼科思(山东)置业有限公司日照生命健康产业国际协同创新城项目、日照交通医康健康产业开发有限公司健康产业楼项目、五莲深壹度健康服务有限公司智慧养老项目、盈和生物一期项目。
新材料项目3个
分别是聚力新材料科技(日照)有限公司年产30万吨军民两用高端焊接材料制造项目、亚太森博(山东)浆纸有限公司纤维研发中心和新溶剂法纤维素纤维中间试验线建设项目、山东奥莱电子科技有限责任公司年产36000条金属掩膜板项目。
高端装备项目2个
分别是山东安瑞格精密机械有限公司轨道交通装备制造项目、山东五征集团浙江飞碟汽车有限公司五征分公司高端汽车产品研发及智能制造项目。
现代海洋2个
分别是山东冠卓重工科技有限公司海工装备制造项目、山东玉杰食品科技有限公司鳕鱼片及海苔沙琪玛加工项目。
高端化工、现代金融服务项目各1个
分别是日照市白鹭湾科技金融小镇发展有限公司白鹭湾科技金融小镇,莒县中邦新能源有限公司甲醛、环保胶、氨基模塑料、三聚氰胺联产碳酸氢铵项目。
今年省级重点项目包括省重大项目、省新旧动能转换重大项目库第一批优选项目等,除了此次入选的28个省第一批优选项目外,我市还入选了13个省重大项目。省级重点项目由省重点推动,落实“要素跟着项目走”机制,在用地、能耗指标、资金等要素保障方面享受省倾斜政策。
下一步,我市将把省级重点项目建设作为落实“六稳”任务、确保突破见效的重要载体抓牢抓实,进一步加大对项目的协调支持力度,落实“要素跟着项目走”机制,开展全周期管理、全过程跟踪服务,制定“一项目一策”实施方案,下沉一线、靠上服务,积极协调解决项目推进过程中存在的难点、堵点,确保项目按时间节点要求完成建设任务,尽早建成投用、发挥效益。


