一、 作业区概况
项目测区位于被喻为“天麻之乡”的德江县,地处东经108.01°~108.16°北纬28.16°~28.31°之间。测区东北部地势较低,西南部地势较高,高差较大,沿县城主城区及至龙泉乡和煎茶镇主要为人口稠密、房屋密集的居民区及待开发建设的区域,地形较为复杂,给航测带来了一定的困难。
二、 作业方法
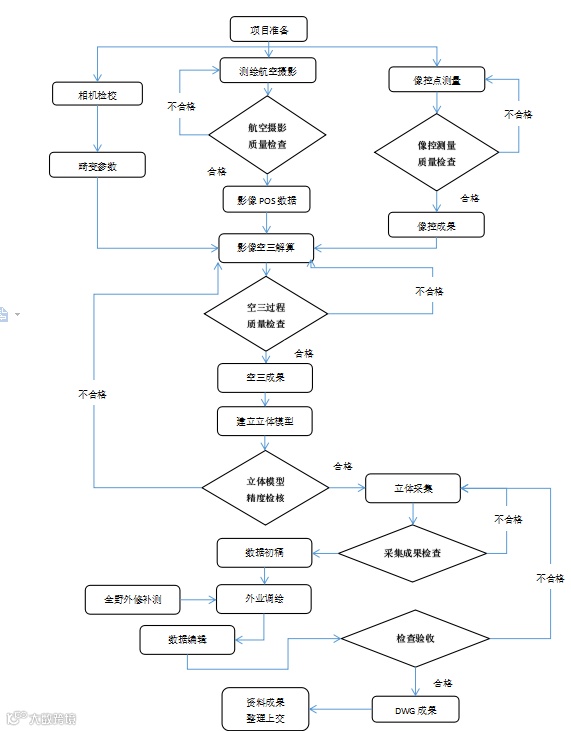
本项目严格按照技术设计书和相关技术标准规范要求执行,生产流程如下:
图1 地形图生产流程图
三、 专业测绘生产
1 航空摄影
航空摄影用无人机复合翼华鹞P316按航向重叠度80%,旁向重叠度60%拍摄,相对航高465米,分辨率为0.06米,共拍摄18个架次。
本项目航空摄影严格按照技术设计书和相关规范要求执行,POS数据完整,相片质量良好。相片重叠度、航高保持、航片倾斜角、旋偏角、航线弯曲度、相机检校均符合规范和设计书要求,边界覆盖完全,影像清晰,无航飞漏洞。
2像控测量
本项目根据航拍面积范围,直接利用贵州省全球导航卫星连续运行参考站系统(GZCORS)GPS-RTK技术进行像控点测量。像控点测设严格按照技术设计书和相关技术标准规范要求执行,像控点布设方案和技术设计相同,都使用平高点;像控点实际测量情况与布设方案一致,共均匀布设155个像控点。另外,每个测区也按均匀分布完成平高检核点测量。
3空三解算
空三加密解算使用PIX 4D软件系统,输入POS数据、像控点成果及原始像片数据,通过软件自动匹配连接点及人工像控点量测,输出空三加密成果及空三
报告。POS辅助空中三角测量如下图:

4地形图测绘
1)成图方法
该项目成图主要为无人机低空遥感技术数字化测图法辅于全野外数字测图法成图。无人机低空遥感数字化成图采用先内后外的作业方法,内业数据采集采用立体模型的方式进行,外业根据内业采集的数据进行外业调绘与补测。全野外数据采集主要用于补测电杆、被遮挡部分,采用单基站RTK与全站仪结合的方式进行数据采集,内业采用清华山维EPS2008软件成图再转换为AutoCAD2004的DWG格式。
2)数据采集
(1) 采用EPS三维采集软件进行三维测量,模型完整性较好,采集数据进行外业抽查,平面、高程中误差均满足技术要求。
(2) 采用全站仪、单基站和网络RTK技术进行全野外数据采集,采集方法和数据精度符合相关技术规范要求。
3)外业调绘与补测
(1) 对于测区内新增地物,以及内业模型看不清、看不全的地物和被云层遮挡的地物,采用RTK和全站仪结合进行补测。
(2) 对在外业调绘时存在疑问的地方,使用航摄像片与内业立体数据进行对比处理。
(3) 对内业编辑存在疑问的地方,外业再次进行补调。
4)地形图编辑
地形图编辑按照技术设计要求采用EPS2008软件进行编辑处理,统一选用基础地理国标_2000模板,导入采集的数据,然后采用人工编辑的方法对图形数据及属性数据进行编辑处理,达到规范要求,最终转换成Auto CAD2004版本数据。
四、专业测绘生产过程中出现的主要技术问题和处理方法
1、本项目有六个测区,每个测区都有很密集的居民房,其中龙泉乡又有大面积的树木覆盖的山丘,且项目工期短,时间紧迫,使用全野外工程测量和传统航测方法生产存在时间、质量等诸多问题。解决方法是类似项目将主要采用倾斜摄影方法,辅以传统航测方法、全野外测量方法三种相结合,利用各种方法的优点进行生产。
2、龙泉乡片区有大面积深林覆盖的山地,植被茂盛,采集的高程点过少,会导致自动生成的等高线特征部分显示不对,飘于实际地形。解决方法:寻找裸露地表采集高程,并采集出树高度,利用特征点部分多采集高程点。
3、后期部分图幅巡图过程,发现漏坎现象比较严重,在调绘之前有召集开会强调过,并打印了纸质版调绘注意事项,但作业过程中没有严格执行,导致地形描绘不详尽,解决方法是要加强外业调绘人员对地形图的理解。
4、由于首次采用七位编码的EPS模板进行数据采编辑,定制的输出DWG脚本不够完善,导致后期EPS转CAD格式之后,编辑量很大。解决方法是根据出现的问题尽快定制符合我们生产地形图的模块及脚本。
五、经验总结
该项目历时约5个月,顺利完成了地形图生产任务,项目生产过程中遇到一些问题,但都得到了有效的解决,也获得了一些有价值的经验,简单总结如下:
1、生产1:2000比例尺地形图经验
此次项目需要生产1:2000大比例尺地形图,测区房屋密集,植被覆盖率大,采用全野外方法实测精度高,但进度慢,工期无法保证,且成本较高;采用传统立体采集和外业修补测的生产方式能够满足项目工期和精度要求。经验:本项目是采用以立体采集为主,全野外采集为辅,房屋密集区、地形复杂区域都采用立体采集,可减少外业工作量,大大提高工作效率;植被覆盖密集的地方,立体采集难度大、精度差,可以野外补测。
2、地形图数据采编缉经验
此次的地形图生产用了EPS三维模块采编辑,采用基础地理国标_2000模板,地物编码采用了七位编码。在检图及提交总工办检查的过程中,出现了几个问题:①采集时房屋边线偏移,未采集到实际位置;②地物表示重复,主要是有墙体的棚房与围墙绘制重复;③地物综合取舍问题,比如温室、植被等;④管线连线等。改进:采集时要先判断房屋三维纹理比较清晰的一面作为五点华画房的起始点线;大片的温室可综合处理,管线连线要求外业调绘时要绘制清晰。
文:王文杰
编辑:朱媛云、胡青
编审:何鹏辉


