
刚刚,住建部再发布一本强制性工程建设规范,《城乡历史文化保护利用项目规范》GB 55035-2023,自2023年12月1日起实施,全部条文必须严格执行。
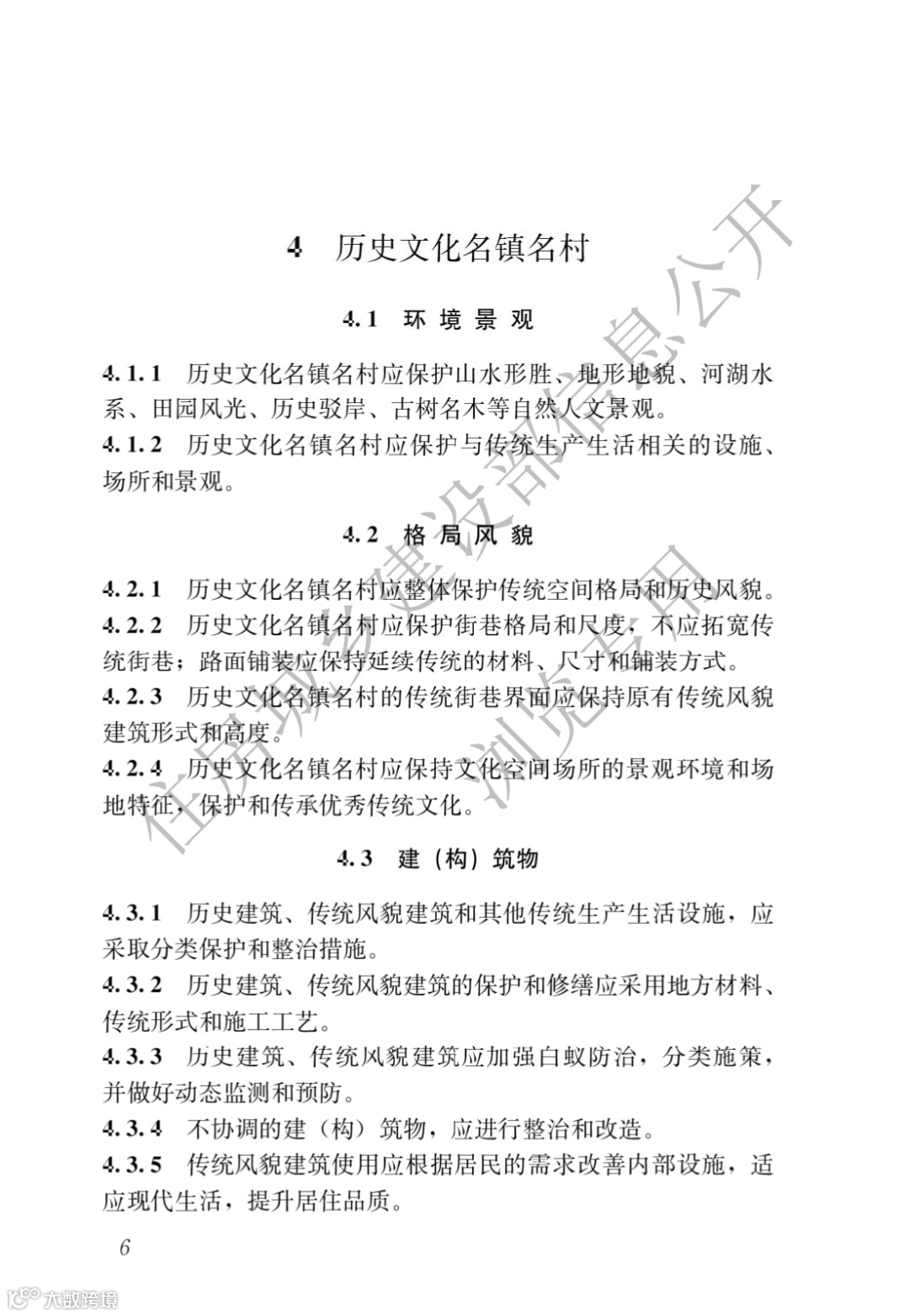
1、历史城区内城市更新禁止大拆大建、拆真建假、以假乱真。


2、历史文化街区的保护与利用应保护历史信息的真实性,维护风貌的完整性,维持生活功能的延续性,禁止大拆大建、强制性搬迁居民。


文件原文:

现批准《城乡历史文化保护利用项目规范》为国家标准,编号为GB 55035-2023,自2023年12月1日起实施。本规范为强制性工程建设规范,全部条文必须严格执行。现行工程建设标准中有关规定与本规范不一致的,以本规范的规定为准。
本规范在住房和城乡建设部门户网站(www.mohurd. gov.cn)公开,并由住房和城乡建设部标准定额研究所组织中国建筑出版传媒有限公司出版发行。
住房和城乡建设部
2023年5月23日














住建部37本强制性工程建设规范
截至目前,住建部已经发布37本强制性工程建设规范(GB55001~55037),以下为37本规范汇总,点击相应规范可跳转查看全文。
| 国家标准-强制性规范(按编号倒序) | ||
| 点击文件可查看并下载 | ||
| 序号 | 文件名称 | 实施日期 |
| 01 | GB 55037-2022 |
2023年6月1日 |
| 02 | 2023年3月1日 | |
| 03 | 《城乡历史文化保护利用项目规范》GB 55035-2023 |
2023年12月1日 |
| 04 | 2023年6月1日 | |
| 05 | 2023年3月1日 | |
| 06 | 2023年3月1日 | |
| 07 | 2023年3月1日 | |
| 08 | 2023年4月1日 | |
| 09 |
|
2022年10月1日 |
| 10 | 2022年10月1日 | |
| 11 | 2022年10月1日 | |
| 12 | 2022年10月1日 | |
| 13 | 2022年10月1日 | |
| 14 | 2022年10月1日 | |
| 15 | 2022年10月1日 | |
| 16 | 2022年4月1日 | |
| 17 |
|
2022年4月1日 |
| 18 |
|
2022年4月1日 |
| 19 |
|
2022年4月1日 |
| 20 | 2022年4月1日 | |
| 21 | 2022年4月1日 | |
| 22 | 2022年4月1日 | |
| 23 | 2022年4月1日 | |
| 24 | 2022年1月1日 | |
| 25 | 2022年1月1日 | |
| 26 | 2022年1月1日 | |
| 27 | 2022年1月1日 | |
| 28 | 2022年1月1日 | |
| 29 | 2022年1月1日 | |
| 30 | 2022年4月1日 | |
| 31 | 2022年1月1日 | |
| 32 | 2022年1月1日 | |
| 33 | 2022年1月1日 | |
| 34 | 2022年1月1日 | |
| 35 | 2022年1月1日 | |
| 36 | 2022年1月1日 | |
| 37 | 2022年1月1日 | |
来源:住建部官网

