本文作者为自然资源部测绘发展研究中心王维。文章于2022年5月30日发表于内参《调查研究建议》第171期。
国民经济和社会发展规划是对行政区域重要发展目标和任务做出具有长远性、全局性、战略性、方向性行动部署的纲领性文件。通过对全国各省级国民经济和社会发展“十四五”规划(以下简称“规划”)中涉及的测绘地理信息建设和应用情况进行调研,可以从政府决策的高度,掌握各地区对测绘地理信息的职能定位和属性认识。为此,笔者基于对全国各省级地区规划的调研分析,结合测绘地理信息发展实际,总结归纳新时期测绘地理信息发展特征,研究提出推动测绘地理信息发展的相关建议。
一、规划涉及测绘地理信息建设和应用的情况
(一)关于加强测绘地理信息基础建设及提升服务能力
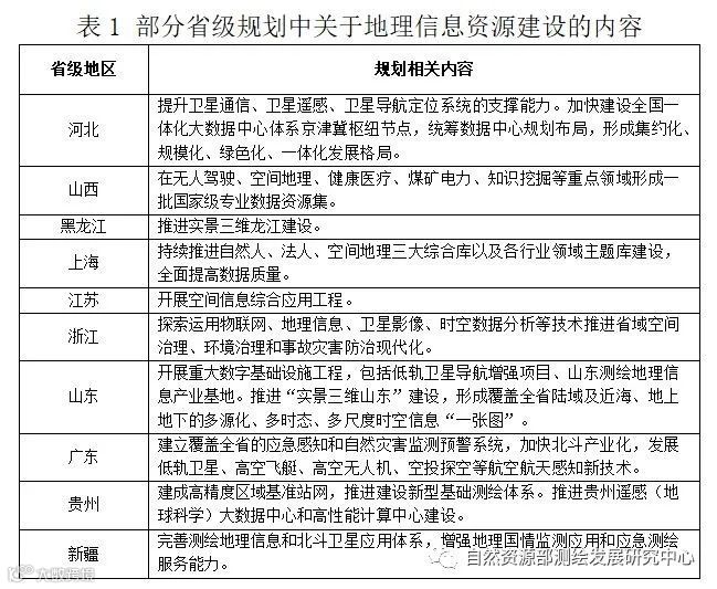
在地理信息资源建设领域。各地区围绕实施数字经济发展战略的相关要求,大力推进包含地理信息在内的数据资源建设,以及包含地理信息平台和数据中心等在内的新型信息化基础设施建设。部分地区还根据推进新型基础测绘体系和实景三维中国建设的实际需求,在国土测绘、航空航天遥感、应急测绘、实景三维场景建设等工作领域提出具体发展目标并规划一系列重点项目。下表为部分地区提出的重要措施内容的摘录。
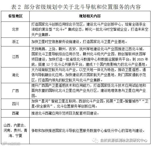
在北斗导航和位置服务领域。全国31个省级地区均通过积极布局产业园区基地、创新中心、应用示范区等多种方式抢占北斗导航位置服务相关产业的发展高地。并通过实施“北斗+”战略,将“北斗”深入融合到如汽车、高铁、能源、矿产、邮政、移动通信、交通物流、互联网服务等许多产业的转型升级发展之中。下表为部分地区提出的重要措施内容的摘录。
在智慧城市/数字(孪生)城市建设领域。全国多数地区结合数字孪生、“城市大脑”等新技术和新应用模式,大力推进基于地理信息资源和测绘地理信息技术的数字空间建设,完善城乡一体化的社会治理体系和系统平台建设,提供多种类型的政府决策辅助和便民化智能服务,从而兼顾数字经济发展和提升治理能力现代化、增加民生福祉的需求。下表为部分地区提出的重要措施内容的摘录。
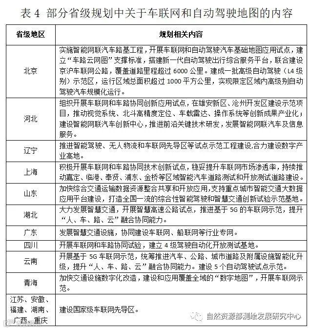
在车联网和自动驾驶地图发展领域。各地区按照经济高质量发展、新型基础设施建设等相关要求,结合制造业、交通运输业、服务业等实际发展需求,积极培育高精度时空基准服务和自动驾驶地图等新业态,并开展应用示范试点。下表为部分地区提出的重要措施内容的摘录。
此外,部分地区通过建设涵盖地理信息在内的综合资源数据库和形成数据互联互通的工作机制,为构建数字时空基底以支撑自然资源管理和服务生态文明建设提供必要的工作基础。下表为部分地区提出的重要措施内容的摘录。
(二)关于促进地理信息在相关行业的应用
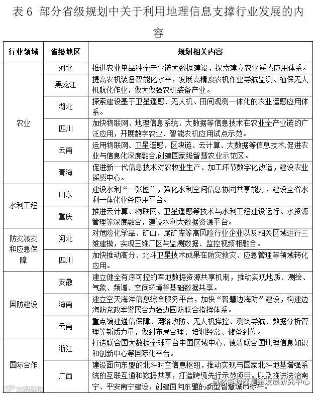
各地区通过谋划测绘地理信息相关技术和地理信息数据资源的融合集成应用,为农业、水利工程、防灾减灾和应急保障、国防建设、国际合作等多个行业领域提供广泛的服务和支撑。下表为部分地区提出的分领域建设和应用内容的摘录。
二、规划中呈现出的测绘地理信息发展特征
(一)测绘地理信息已成为数字经济发展重要支撑
各地区按照党中央提出的做大做强数字经济的要求,结合国家数字经济发展战略实施的重要部署,加速推动数字经济与实体经济深度融合。在布局和实现产业数字化和数字产业化的顶层设计中,作为数据集聚和分析的重要“名片”,地理信息的收集、获取及其相关应用模式的研发得到了相当程度的重视。在实现产业数字化的过程中,各地区倾向于利用测绘地理信息技术与5G、物联网、人工智能、大数据等高新信息技术融合集成后形成的新技术,全方位、全角度、全链条地赋能农业、制造业、服务业等传统产业,提升全要素生产率。在实现数字产业化的过程中,各地区普遍加快建设以大数据中心、算力中心、数据分发和应用中心为代表的新型信息基础设施,通过对包含地理信息在内的数据资源建设、数据处理和分析能力提升和数据消费应用端拓展,催生新的产业形态。
(二)测绘地理信息发展具有明显的区域性差异
各地区结合地理信息产业发展实际,更多地在产业发展政策引导和布局方面做出具有针对性的安排,在对测绘地理信息相关技术和地理信息数据资源的应用方向上具有一定的差异性特征。其中,我国东中部产业发展相对发达地区持续推进测绘地理信息技术自我革新,以及同5G、大数据、物联网、人工智能等新技术融合集成,形成新技术、新产业,为经济发展培育新动能。多数中西部地区侧重于将包含地理信息在内的数据信息和相关信息技术同农业、制造业、服务业等传统经济产业产品和服务相融合,使这些传统产业呈现出新的发展业态和更高的发展效率,助推传统经济产业转型升级。少数行业发展相对落后地区则致力于加快建设以大数据中心、算力中心、国家北斗位置服务数据中心分中心等为代表的信息产业相关基础设施,力争缩小与其他地区的发展差距,并形成行业发展优势互补新格局。此外,沿海地区充分利用遥感监测、卫星导航定位等测绘地理信息技术服务海岸带和近海监测、海运交通等,支撑海洋经济发展需求。沿边地区积极提出和施行一系列军民共建和跨境服务的重大工程建设项目,获取边境地理信息数据和加快信息基础设施建设,以满足兴边富民和加强国防建设、深化国际合作等现实需求。
(三)测绘地理信息技术融合集成的发展趋势愈加凸显
随着科学技术的不断创新和需求方向的不断演变,测绘地理信息技术与其他技术之间呈现出加速融合集成的趋势。基础测绘、地理信息系统、航空航天遥感、全球导航定位系统等测绘地理信息传统的基于生产流程的学科分类在各地规划中被提及和关注的频率明显降低,更多地代之以“北斗+”、实景三维、时空大数据平台、智能网联汽车、智慧/数字(孪生)城市等新的产品服务和应用形态出现。而随着国家数字经济发展战略的实施与深化,地理信息数据生产服务的资质要求和门槛进一步降低,测绘地理信息发展重点逐渐从数据获取、处理、分发向数据分析和集成应用转移。出于产品服务的融合集成需要,地理信息在供给端和需求端之间点对点的生产组织模式正在发生转变,地理信息在各类数据间将更多地扮演“中间人”的角色,而以测绘地理信息技术为基础支撑的系统、平台也将进一步承担和拓展信息载体的作用。
(四)测绘地理信息对于经济社会发展和自然资源管理的基础支撑作用仍需进一步被认可
各地区规划中均包含测绘地理信息建设和应用的相关内容,但所占篇幅比重总体不高,且内容广泛分布于新型基础设施建设、现代化产业体系建设、科技创新与成果转化、生态文明建设,以及数字社会和数字政府等大的建设和发展领域之中。虽然不能单纯以各地规划中的内容篇幅和出现频率评判测绘地理信息工作的受重视程度,但是也可以看出,测绘地理信息工作相关成果仍然呈现出碎片式和节点式特征,相比于农业、制造业、交通运输业等传统行业,作为独立行业发展的受关注程度仍然不高。而在规划中涉及的自然资源管理和生态文明建设的相关重点工作安排中,测绘地理信息工作也未能与诸如国土空间规划、生态保护和修复、海洋资源开发与利用等受重点关注的工作并列,作为自然资源调查监测的主要技术手段也较少被直接提及,测绘地理信息相关重大建设专项更是屈指可数。
三、关于推动测绘地理信息发展的相关建议
(一)全面提升基础支撑服务能力
围绕测绘地理信息工作“两支撑、一提升”的根本定位,加快推进新型基础测绘建设,以重新定义和革新测绘地理信息产品服务模式作为核心和切入点,加快开展关键共性技术研发、重大技术集成与应用示范,积极总结和推广相关试点建设经验,在全国范围内形成组织有序、分工明确、上下联动的新型生产组织体系,带动整个技术体系和政策标准体系的转型、升级,为经济社会发展和自然资源管理打造坚实统一的时空基底。
(二)统筹推进新型基础设施建设
深刻理解习近平总书记关于“时空信息、定位导航服务成为重要的新型基础设施”的重要论断,统筹谋划和积极推动北斗卫星导航、航空航天遥感应用等国家级和省级地理信息产业和技术创新中心的布局和落地。同时有计划地引导和支持中东部地区充分发挥在资金、技术、人力资源和设施集群等方面的优势,实现卫星导航定位基准站网(CORS)、智慧/数字(孪生)城市等新型基础设施建设和应用领域的先行先试,并加大针对中西部发展相对滞后地区的科技计划专项的定向支持力度,加快开展边境测绘、海洋测绘等国家级重大工程项目,逐步实现对全国基础地理信息资源的补强和升级。
(三)加快推动技术高质量融合发展
按照加快融入信息产业智能化发展新格局的需要,紧抓测绘地理信息技术与5G、物联网、人工智能、大数据等多种高新技术的交叉研究,以及相关地理信息专题化应用系统建设,不断拓展地理信息的应用场景和应用模式。实施产业链高精尖技术短板攻关计划,从技术需求、攻关突破到应用示范进行全链条设计,以实现数据应用和产品模式等消费端创新带动地理信息产业上游数据获取、处理的创新和能力的提升。
(四)进一步提高资源集聚和利用能力
提升各类相关数据汇集和地理信息数据应用分发能力,积极主动推动政府部门间和不同行业领域间“横向到底、纵向到边”的数据资源共享,完善和严格施行地理信息数据保密制度和相关细则,降低社会应用门槛,全面增加公众版测绘成果的访问、交流和应用。在数据获取、处理和应用的全流程中,合理引入市场化资本和技术力量,构建灵活、高效、规范的生产技术体系和产业化应用体系。
(五)尽快完善科技创新体系
强化“产学研用”一体化科技创新体系建设,完善高校、科研院所、企业之间的共建共享机制和常态化对接机制,逐步推动在相关学科设置、人才交流培养、科创平台建设等科技创新重要环节实现一体化谋划、一体化发展,构建出面向产业不间断输送兼具专业知识、思维和技能的高层次人才的可靠培养渠道。建立起覆盖基础研究、高新技术开发、科研成果应用研究的较为完善的科技创新层次体系,前瞻布局一批“从0到1”的前沿基础研究和交叉研究平台,加速产生一批重大原创性成果,突破一批“卡脖子”关键核心技术,力争实现国际前沿技术领域重大突破。
当前,全国CORS“一张网”、智慧/数字(孪生)城市的加速建设,将使地理信息新型基础设施的建设和应用迈上新的台阶,也为测绘地理信息从幕后走到台前提供了现实基础和难得的机遇。如何实现从单纯地为经济社会发展和自然资源管理提供基础支撑保障向主导相关产业的生产和服务方式转变,正是测绘地理信息发展质量提升的关键。
自然资源部测绘发展研究中心
微信号 : chfzyjzx
更多信息请浏览测绘发展研究中心门户网站:
http://www.drcmnr.com

