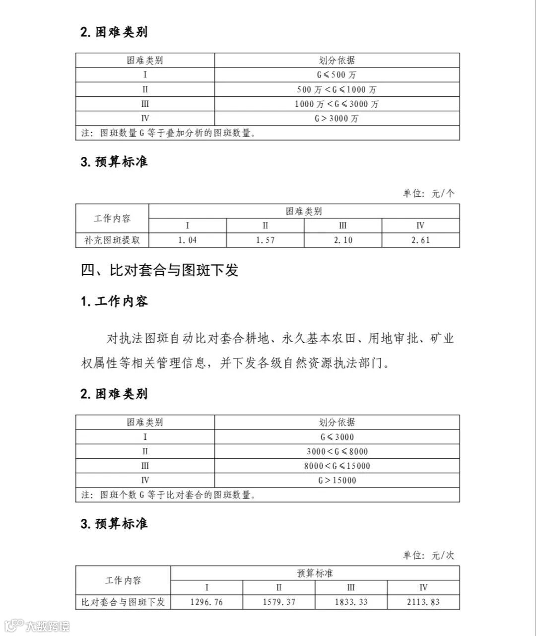
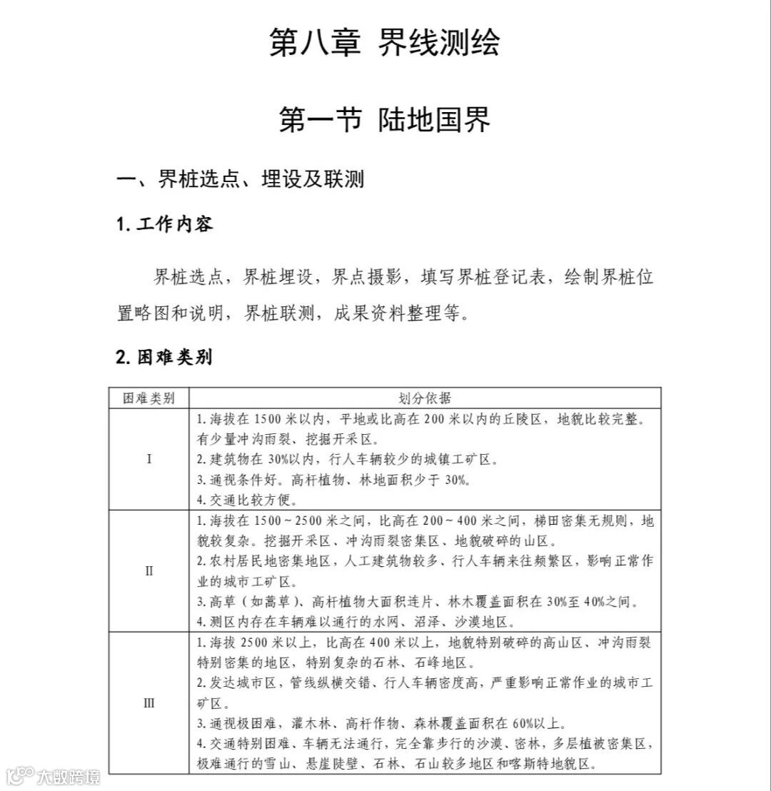
搜索
首页
大数快讯
大数活动
服务超市
文章专题
出海平台
流量密码
出海蓝图
产业赛道
物流仓储
跨境支付
选品策略
实操手册
报告
跨企查
百科
导航
知识体系
工具箱
更多
找货源
跨境招聘
DeepSeek
首页
>
行业资讯|自然资源部办公厅关于印发《测绘类项目支出标准(2023年)》的通知
>
行业资讯|自然资源部办公厅关于印发《测绘类项目支出标准(2023年)》的通知
贵州华臻规划勘测设计集团
2023-09-18
4
导读:来源:自然资源部
来源:自然资源部
【声明】内容源于网络
0
0
贵州华臻规划勘测设计集团
华臻集团始建于1972,2018年改制为非公企业,现有建筑甲级、规划甲级、测绘甲级、咨询甲级、风景园林、市政工程(给排水、道路、公共交通、燃气)、工程勘察乙级,土地规划、公路丙级,施工总承包(建筑、市政)二级、建筑装饰装修专项资质
内容
503
粉丝
0
关注
在线咨询
贵州华臻规划勘测设计集团
华臻集团始建于1972,2018年改制为非公企业,现有建筑甲级、规划甲级、测绘甲级、咨询甲级、风景园林、市政工程(给排水、道路、公共交通、燃气)、工程勘察乙级,土地规划、公路丙级,施工总承包(建筑、市政)二级、建筑装饰装修专项资质
总阅读
142
粉丝
0
内容
503