2月9日,公司召开科技创新2023年度会议。会议总结了2022年度科技工作并发布了2023年科技工作计划、公司“十四五”科技发展规划与公司承担中国能建原创技术策源地技术任务书,对获得中国能建“优秀科技创新团队”和公司2022年度科学技术奖的18个团队进行了表彰。
公司党委副书记、总经理邹武出席会议并讲话,党委常委、副总经理、总工程师王衡主持会议,公司领导杜海斌、陈峰出席会议。
2022年,公司紧紧围绕中国能建和中国能建葛洲坝集团新思路和新要求以及年度重点工作,以科技创新推动业务升级,加快业务数字化转型,强化技术推广应用,助推生产效率提升,科技成果再结硕果,科技创新实现了“十四五”精彩开局。
在科技研发方面,积极推进国家科研项目“堰塞湖应急抢险装备研发”并通过国家验收;承担中国能建重点科研专项混凝土智慧施工子课题“智慧拌和”“智慧温控”研发取得突破。
在技术推广应用方面,自主研发的“自动化安全监测系统”在延黄高速项目运营期成功推广;“精密测量技术”持续为乌东德、白鹤滩等大型水电站的大尺寸水轮发电机组安装护航,大幅压减工期;“混凝土智能温控技术V4.0版”在新疆大石峡等项目应用并获地方媒体推介;“混凝土输送系统”、“边墙挤压机”等“中葛科技”产品为青海、新疆等项目提供专业技术支持。
在助推生产效率提升方面,开发“试验室智能监控系统”“报告异地审批系统”“设备管理系统”,实现试验室智能化监控和管理;自主开发的“‘CGGC’测绘手机APP软件”于中国能建葛洲坝集团在建项目中广为应用,差异化技术与成本优势初步构建。
2022年,公司全年获得授权专利13项,完成软件著作权登记4项;主编、参编行业标准4项、湖北省地方标准1项;获得中国电力建设科学技术进步奖二等奖1项、电力市场行业协会“金苹果”二等奖1项、中国能建葛洲坝集团科技进步三等奖2项;试验检测公司“绿色筑坝材料技术研究创新团队”、测绘分公司“精密测量技术及其智能系统研究与应用团队”获评中国能建和中国能建葛洲坝集团“优秀创新团队”称号。
邹武强调,面对日益复杂的外部形势,能否在激烈的竞争中抢的先机,关键在科技,核心在创新。要树牢“科技兴企、创新强企”这一理念不动摇,聚焦以科技提升企业价值、以创新驱动企业发展的这一科技工作目标,重构一套科技管理组织体系、制度体系、研发体系、专家体系、科技知识体系,健全科技创新保障这一机制,打造一个资源整合、技术集成、成果应用的高端科研平台,实现一批技术突破,打赢关键核心技术攻坚战,共同谱写科技创新新篇章,助力公司“引领、强基、赋能、迭代”四大工程建设,推动公司实现高质量倍增发展。
公司领导、相关部门负责人、各专业院负责人与总工、子(分)公司负责人与总工、获奖人员代表参加会议。
跟着小编一起
来认识一下获奖的团队吧!
中国能建
优秀科技创新团队
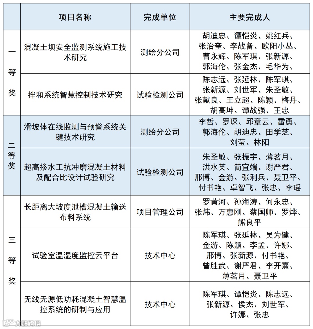
2022
科技进步奖
一等奖
二等奖
三等奖
2022
优秀勘察设计奖
一等奖
二等奖
三等奖
NEWS
编辑:徐慧婷
校审:李传平
素材来源:王勇(科技信息事业部)

