“综合管廊群”信息共享及融合展示有利于加强管廊运维单位、管线权属单位及相关管理单位的联合应急处理,提高管廊及管线风险应对能力。
工程简介
合肥高新区“综合管廊群”主要包括彩虹西路管廊、习友路管廊、柏堰湾路管廊、明珠大道管廊、将军岭路管廊、鸡鸣山路管廊及火龙地路管廊共7条管廊,总长约20.29公里,为干线管廊,呈“东西向四横、南北向三纵”分布,并在鸡鸣山路与柏堰湾路交口设置片区控制中心,实现对整个高新区7条管廊的集中监控管理。
合肥高新区“综合管廊群”主要为三舱或四舱,入廊管线主要包括电力、通讯、给水、中水、热力、燃气、污水等。
管廊监控信息
管廊监控信息由管廊监控系统负责采集、传输及存储。
管廊监控系统作为管廊的附属系统随管廊建设而同步建设,对管廊廊体状态进行监控,保障入廊管线 “宜居”空间。
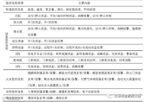
管廊监控系统一般可分为环境与设备监控系统、火灾自动报警系统、安全防范系统及通信服务系统等,监控信息主要包括环境监控信息、设备监控信息、火灾监控信息、安防监控信息及通信监控信息等。
管线监测信息
管线监测信息一般由管线监测系统负责采集、传输及存储。
管线监测系统作为管线的附属系统随管线入廊而开展建设,主要为各管线安全运行提供保障。
合肥高新区各管线监测系统由合肥“城市生命线工程”统一负责建设,根据合肥“城市生命线工程”相关资料。
监测信息类型 主要内容
给水管线监测信息
流量、压力、加速度、应力
污水管线监测信息
流量、淤泥厚度、应力
燃气管线监测信息
压力、静电场强、内腐蚀
热力管线监测信息
流量、压力、管道温度
电力电缆监测信息
局部放电、电场强度
信息共享
根据管廊分布特点及便于运维管理,分为三大监控片区,分别为:北部监控片区、西南监控片区及东南监控片区。
信息融合展示
合肥高新区“综合管廊群”信息融合展示架构从下至上共分五层,分别为感知层、传输层、数据层、应用层及展示终端层。
感知层主要为各类传感设备,布置于管廊现场,用于采集管廊及管线运行状态信息。
传输层主要为光纤局域网络,负责将感知层采集的各类信息上传控制中心并实现控制中心与管廊现场的信息交互。
数据层主要实现数据的分类处理与存储,为综合应用及融合展示做准备。
应用层主要为与运维管理及应急处理相关的各类应用软件模块,采用模块化设计,一次性规划、分期建设。
展示终端层主要由综合显示大屏、工作站及手持式智能终端等展示终端设备组成,可实现控制中心“固定展示”及手持式智能终端“移动展示”。“固定展示”方式,展示信息量大,“移动展示”方式拓宽了展示的应用空间,二者结合,有效提高“综合管廊群”运维管理水平及应急处理能力。
编辑团队
主 编:保丽霞
副主编:晴 空
长
按
关
注
上海城建智慧交通,带给你专业的智能交通咨询
合作、投稿请联系我们!jlublx@163.com

