

为提升电力系统调节能力,保障电力安全可靠供应,今年3月21日广东省能源局国家能源局南方监管局发布了
《关于印发广东省市场化需求响应交易实施方案(试行)的通知》
按照文件精神
参与需求响应,并达到条件的用户,
可不纳入错峰轮休或日常避峰的
有序用电安排,
并且参与需求响应交易,
最高可以获得3.5元/千瓦时的收益!
(参考2022年广东省市场化需求响应交易细则《征求意见稿》)
【需求响应和有序用电的区别】
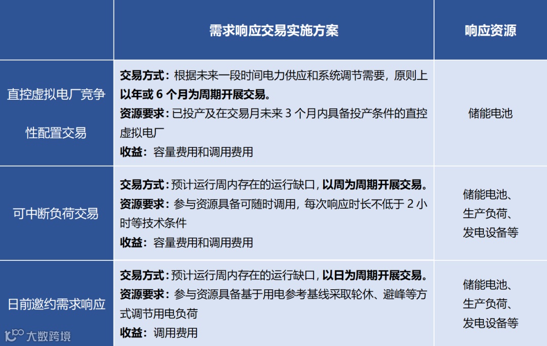
【需求响应交易实施方案】
2022年参与需求响应的收益
以正式发布的交易细则为准
如果您对需求响应有兴趣
请联系我们的营销人员
或者点击下方图片填写资料
我们将尽快与您联系!
感谢您一如既往的支持!


