大数跨境

广东虚拟电厂先行,加入粤电售电共赢

广东虚拟电厂先行,加入粤电售电共赢 粤电售电
2025-07-07
0

广东虚拟电厂先行

加入粤电售电共赢

目前,广东粤电电力销售有限公司正积极开展广东虚拟电厂建设,欢迎加入粤电售电虚拟电厂。


近日,广东省电力交易中心《关于发布广东虚拟电厂参与电力市场的相关细则的通知》发布,并随通知下发《广东虚拟电厂参与电能量交易实施细则(试行)》《广东虚拟电厂运营管理实施细则(试行)》。该通知的发布,标志着广东虚拟电厂市场化运营拉开了序幕。




一、什么是虚拟电厂?


根据国家发展改革委 国家能源局《关于加快推进虚拟电厂发展的指导意见》(发改能源〔2025〕357号文),虚拟电厂是基于电力系统架构,运用现代信息通信、系统集成控制等技术,聚合分布式电源、可调节负荷、储能等各类分散资源,作为新型经营主体协同参与电力系统优化和电力市场交易的电力运行组织模式。

广东虚拟电厂交易单元类型分为负荷类虚拟电厂、发电类虚拟电厂。可参与的交易品种有现货电能量交易、需求响应交易、辅助服务交易。




二、负荷类虚拟电厂


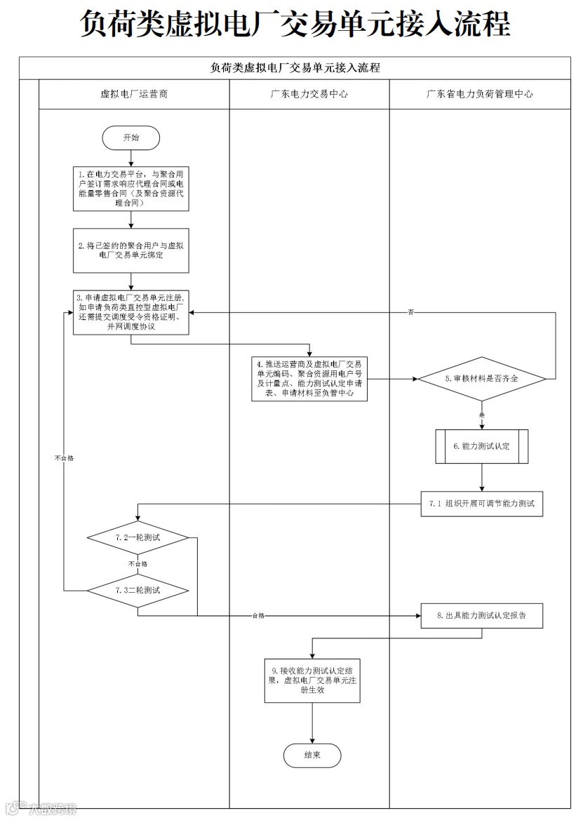
负荷类虚拟电厂统一接入新型电力负荷管理系统,聚合用户计量关口内的分布式电源(自发自用电量部分)、用户侧储能、电动汽车、充换电设施、楼宇空调、工商业可调节负荷等资源,以用电户号为单位列出聚合资源清单。


负荷类虚拟电厂接入流程:

>>>



负荷类虚拟电厂交易品种

>>>

需求响应交易:负荷类虚拟电厂资源所在地市为单位聚合为交易单元,单个交易单元调节能力不小于5兆瓦。响应持续时间不低于1小时。

现货电能量交易:负荷类虚拟电厂资源所在现货市场出清节点(220千伏及以上电压等级母线)为单位聚合为交易单元,单个交易单元的调节能力不小于1兆瓦。响应持续时间不低于1小时。




三、发电类虚拟电厂


发电类虚拟电厂统一接入属地调度自动化系统,聚合具备独立上网关口的光伏、风电和独立储能等接入10千伏及以下电压等级的资源(上网电量部分),以发电项目为单位列出聚合资源清单。


发电类虚拟电厂接入流程如下:

>>>





四、对于电力用户来说,

如何参与虚拟电厂呢?


(一)资源评估

联系粤电售电公司开展资源评估。


(二)签订合同

与粤电售电公司签订虚拟电厂代理合同。

选择以虚拟电厂聚合方式参与电能量交易、或包括电能量交易在内的多种交易品种的电力用户,须与虚拟电厂运营商的售电公司身份签订电能量零售合同(可选择签订绿电零售合同),并在此基础上签订资源代理合同确立聚合关系。

选择以虚拟电厂聚合方式参与非电能量交易品种(包括需求响应、辅助服务等)的电力用户,与虚拟电厂运营商的聚合关系可与该电力用户的电能量零售关系不一致。


(三)接入新型电力负荷

管理系统

协助粤电售电公司接入平台系统


(四)参与能力测试认定

参与可调节能力测试。

(通过能力测试认定可获得补偿)


(五)参与实际交易获得收益与能力测试认定


如有需求,请联系我们~





文 | 

初 审 | 

陈梓宏

欧亚男

复 审 | 

终 审 | 

成   洁、徐   莉

丁剑鹰、张明刚







【声明】内容源于网络
0
0
粤电售电
广东粤电电力销售有限公司隶属于广东省能源集团有限公司(原“广东省粤电集团有限公司”),属广东省首批电力销售公司(代码为SD01),是广东省市场规模最大的售电公司。公司核心业务为购售电贸易、电力新能源贸易、电力商业业务、电力客户专业服务。
内容 283
粉丝 0
粤电售电 广东粤电电力销售有限公司隶属于广东省能源集团有限公司(原“广东省粤电集团有限公司”),属广东省首批电力销售公司(代码为SD01),是广东省市场规模最大的售电公司。公司核心业务为购售电贸易、电力新能源贸易、电力商业业务、电力客户专业服务。
总阅读103
粉丝0
内容283