
最近爆火的
你用了没
刚刚小编联系上TA
并“采访”了几个问题
没想到
DeepSeek竟然这么懂国核设备
↓↓↓
1
关于Deepseek

根据TA有趣版的自我介绍
小编感觉她应该是这样的
🤔🤔🤔
↓↓↓

2
关于国核设备



回答很贴切有木有
不由得想加大难度
那我们就问点技术层面的
↓ ↓ ↓
3
关于技术问题
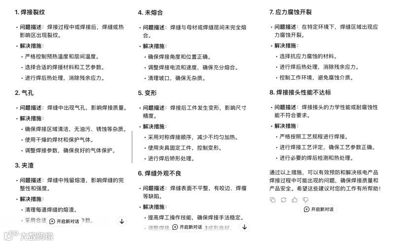
Q:我是国核设备的一名焊接工程师,请帮我列出核电产品焊接时可能出现的问题并提出解决措施。
DeepSeek:作为一名焊接工程师,在核电产品焊接过程中可能会遇到多种问题。以下是一些常见问题及其解决措施,仅供参考:


国核设备自主研发的非能动压水堆核电空气导流板自动焊机器人
这个TA也懂?
虽然分析不够全面
措施的针对性也不强
但也算挺懂核电焊接的
惊叹之余
你是否也在迷茫
觉得人工智能很强大
担心被替代
↓↓↓
4
关于人工智能是否会取代人
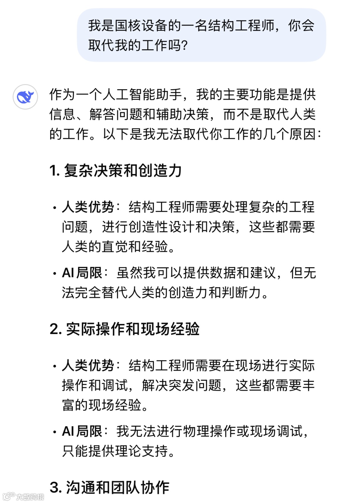
Q:我是国核设备的一名结构工程师,你会取代我的工作吗?
DeepSeek:与其担心被替代,不如主动拥抱AI!

篇幅有限不全部展示AI答案,大家可自行AI
AI可以分析出焊接的故障
但璀璨的焊接弧光
永远只在血肉之躯的手掌中产生
😏😏😏
人可以在春日的阳光里感受温暖
可以在无尽的狂野里肆意奔跑
感受AI理解不了的自由
但正如AI所说
AI可以成为我们一个强有力的助手
比如在这个话题下我们可以问
↓ ↓ ↓

5
如果为国核设备写首诗
看到TA这么懂国核设备
不由得想让TA吟诗一首
↓↓↓


国核设备自主制造拼装的廉江核电2号机组CV底封头
人工智能时代
是机遇?是挑战?
正如上文所说
“与其担心被替代,不如主动拥抱时代”
让AI成为你的得力助手
持续助力企业高质量发展!
审定/桑彦青
校审/潘晶晶
AIGC/编辑/孙珽耀
来源/DeepSeek

