
9月9日至15日是
2024年国家网络安全宣传周今年的主题是“网络安全为人民,网络安全靠人民”大家在享受如今互联网带来便利的同时
也要时刻注意
互联网背后存在的巨大隐患
电信网络诈骗、信息泄露、
网络谣言、恶意软件......
大家一起来学习一下
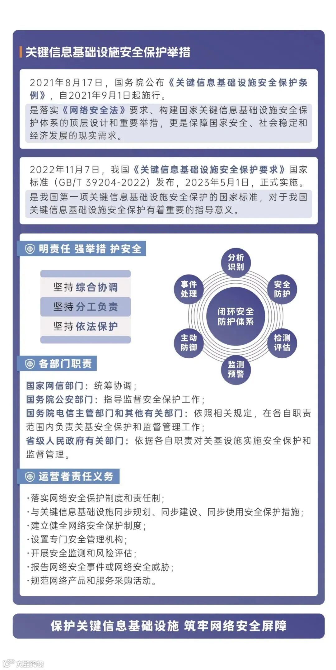
网络安全知识手册吧
没有网络安全就没有国家安全,让我们一起增强网络安全意识,提升基本网络防范技能,树立正确网络安全观,共同维护国家网络安全!

