搜索
首页
大数快讯
大数活动
服务超市
文章专题
出海平台
流量密码
出海蓝图
产业赛道
物流仓储
跨境支付
选品策略
实操手册
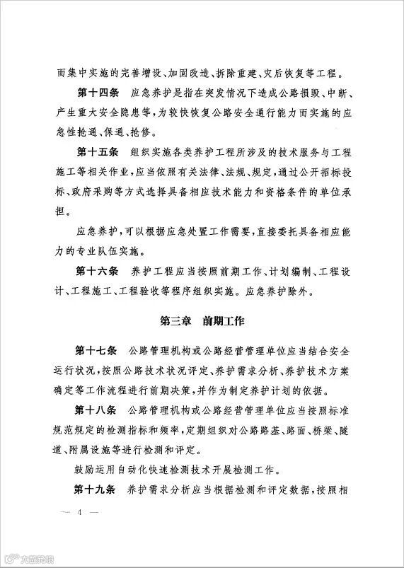
报告
跨企查
百科
导航
知识体系
工具箱
更多
找货源
跨境招聘
DeepSeek
首页
>
【行业动态】《公路养护工程管理办法》重磅发布!
>
【行业动态】《公路养护工程管理办法》重磅发布!
中交基础设施养护集团有限公司
2018-04-02
1
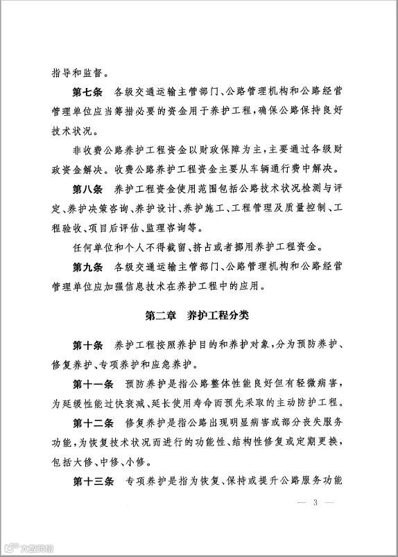
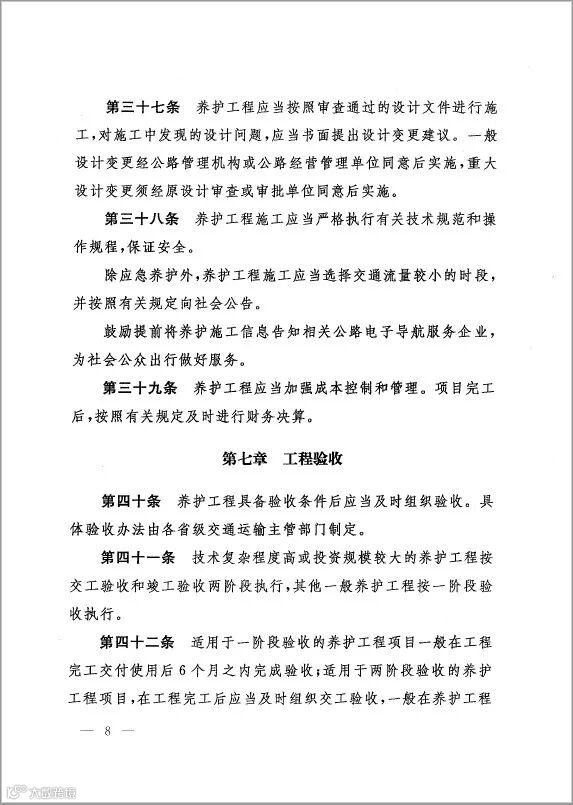
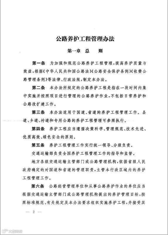
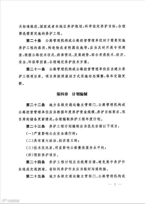
导读:近日,交通运输部正式公开发布《公路养护工程管理办法》,此办法是在2001年《公路养护工程管理办法》的基础上,
近日,交通运输部公路局正式公开发布《公路养护工程管理办法》,此办法是在2001年《公路养护工程管理办法》的基础上,面向社会公开征求意见,并进行审核及完善。以下是具体内容:
来源:交通运输部网站
养护与管理微信公众号
【声明】内容源于网络
0
0
中交基础设施养护集团有限公司
中交基础设施养护集团有限公司官微。
内容
3560
粉丝
0
关注
在线咨询
中交基础设施养护集团有限公司
中交基础设施养护集团有限公司官微。
总阅读
1.1k
粉丝
0
内容
3.6k