大数跨境

2025年公路重大工程新闻宣传“优秀项目”公示啦,乌尉项目榜上有名

2025年公路重大工程新闻宣传“优秀项目”公示啦,乌尉项目榜上有名 中交基础设施养护集团有限公司
2026-02-07
4
导读:2025年公路重大工程新闻宣传“优秀项目”公示啦,乌尉项目榜上有名

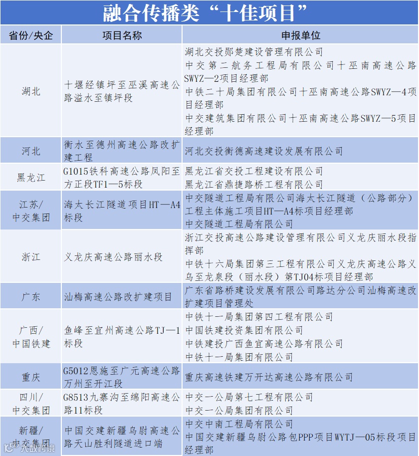
日前,由中国交通报社与交通运输部公路科学研究院、中国交通报刊协会联合主办的2025年公路重大工程新闻宣传“优秀项目”征集展示活动完成终审,来自交通运输部有关司局、科研院所、社会团体等单位的专家组成评审委员会,选出公路重大工程新闻宣传“十佳项目”10个、主题策划类“十佳项目”10个、融合传播类“十佳项目”10个、创意创新类“十佳项目”10个,以及“优秀项目”10个。

根据活动有关安排,现将终审结果进行公示。如有异议,请在公示期内向组委会办公室反映。以单位名义反映情况的材料需要加盖单位公章,以个人名义反映情况的材料应署实名,并提供联系方式。


公示时间2026年2月6日至2026年2月12日

公示电话:010—65299442

邮箱glsjxm@zgjtb.com

地址:北京朝阳区安定路5号院招商局广场A座15层中国交通报社公路中心

中国交通报社

交通运输部公路科学研究院

中国交通报刊协会

2026年2月6日

图片

来源

新疆交通运输厅 | 新疆总部

欢迎转载 注明出处

【声明】内容源于网络
0
0
中交基础设施养护集团有限公司
中交基础设施养护集团有限公司官微。
内容 3560
粉丝 0
中交基础设施养护集团有限公司 中交基础设施养护集团有限公司官微。
总阅读1.1k
粉丝0
内容3.6k