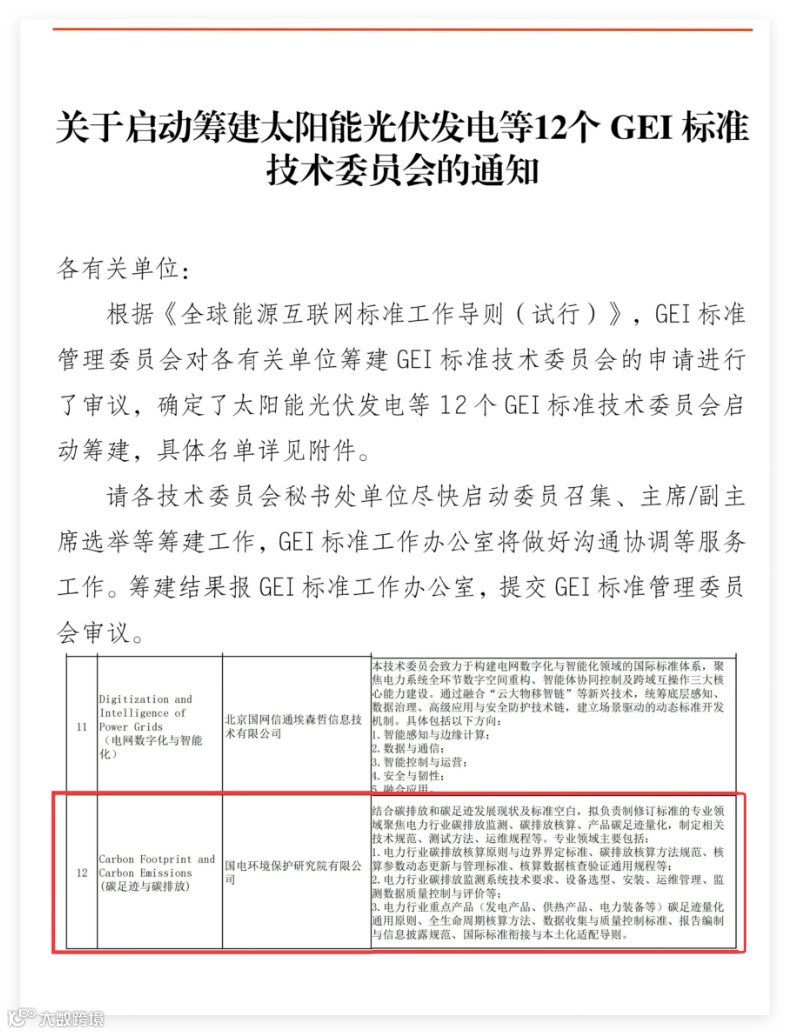
近日,南环院成功获批牵头设立全球能源互联网发展合作组织(GEIDCO)“碳足迹与碳排放”标准技术委员会。这不仅标志着集团公司在推动电力低碳转型与参与国际碳治理方面取得了突破性进展,更意味着我国在电力碳排放关键标准领域实现了从长期跟随到创新引领的历史性跨越。
碳足迹与碳排放标准技术委员会的成立,旨在响应全球能源互联网建设需求,系统构建电力行业碳排放监测、核算及产品碳足迹量化标准体系,破解当前行业碳管理面临的标准化缺失、能源价值难以精准量化等难题,通过制定科学、透明、可比的国际标准,为全球电力行业的精准碳计量与减排提供坚实的技术依据。
全球能源互联网发展合作组织是中国发起成立的首个能源领域国际组织,也是聚焦全球能源互联与低碳转型的重要国际平台。以此为契机,该院将依托其在国际国内标准化领域的深厚积淀,协同全球专家力量,加快推进委员会筹建与标准研制工作,有力推动全球能源互联网的标准化建设进程,显著提升我国在碳中和时代国际规则制定中的话语权与影响力,为全球应对气候变化贡献源自中国的创新智慧与务实方案。
文字/杜 梦
编辑/苏 莹
校对/左 漪
栏目期数/2026年第1期

