2021单招专业推荐
又到一年单招季。每年,都有很多青年学子通过单招进入西航,实现了自己的人生梦想。
选对专业、成就精彩未来。随着网络的普及、IT行业的兴起、社会经济发展,电子商务成为新兴热门行业。今天,西航君就给大家详细介绍四川西南航空职业学院单招专业-电子商务专业,让您启梦西航,开拓精彩。
★西南航院2021单招专业及计划★
注:最终招生专业及计划以四川省教育考试院公布为准。
●发展前景 ●
2020年,在国务院联防联控举行的新闻发布会上,教育部副部长翁铁慧"点名"八个最具潜力专业,其中就有电子商务专业。翁铁慧表示:"这些领域都是非常缺人才的,这些专业今后一段时间社会需求比较旺盛","几年后就业不成问题"。中国网络零售额在社会消费品零售总额中所占比重逐年上升。我国登记在册的电子商务企业已达到1000多万家,其中大中型企业就有10万多家。有权威机构预测,未来10年我国电子商务人才缺口为200多万人。
●培养目标 ●
本专业培养基于电子商务自主创业,培养能够为电子商务企业提供网络产品销售,网站运营,网络产品规划;能够为本区域内的跨境经济提供网上采购、网上销售、网上商铺经营;能为本地中小型企业开展商品的电子商务提供技术技能型人才。
●核心课程 ●
本专业理论课程包括电子商务理论与实务、电子商务运营实务、市场营销理论与实务、消费心理学、商务谈判、电子交易实务、移动电子商务、网络营销、市场调查与分析等。理论课程学习结束后,在京东旗下四川京邦达物流科技有限公司等校企合作单位进行顶岗实习。
●就业方向 ●
本专业毕业学生,主要就业于各大电子商务平台、中小型电子商务平台、生产企业电子商务部门;可从事电子商务专员、电子商务运营人员、电子商务销售专员、电子商务客服等岗位。
●校企合作 ●
四川西南航空职业学院与京东旗下四川京邦达物流科技有限公司等多个电子商务企业正式建立校企合作,建立人才培养基地,充分发挥企业优势,培养符合电子商务行业需求的专业技术人才。
●定制化教育模式,学历提升 ●
■就业班:加强专业知识和职业技能培养,以优质就业为主要目标。
■升学班:加强文化知识学习和专业技能提升,以提升学历和继续深造为重点,包含三个方向:
(1)全日制专升本班,比例超过15% ,对口西南科技大学。
(2)国际联合办校专升本班,比例不低于15% ,对口匈牙利布达佩斯城市大学、法国昂热大学、韩国全州大学等。
(3)就业+自考升本班,比例超过50%。对口西南交通大学、中国民航飞行学院、西南石油大学。
■专本硕连读班:对口匈牙利、英国相关大学。
⬆252名西航学子通过专升本考试,开启新篇章……
⬆西航与布达佩斯城市大学、韩国全州大学举行“云签约”,共建泛美海外本科学院
关于京东
About
京东,知名电商企业。京东集团定位于“以供应链为基础的技术与服务企业”,目前业务已涉及零售、数字科技、物流、技术服务、健康、保险、物流地产、云计算、AI和海外等领域,其中核心业务为零售、数字科技、物流、技术服务四大板块。旗下设有京东商城是中国B2C市场最大的3C网购专业平台。快捷的物流服务和实惠的价格备受好评。
京东于2004年正式涉足电商领域,2018年京东集团市场交易额接近1.7万亿元。2019年7月京东集团第四次入榜《财富》全球500强,位列第139位,是中国线上线下最大的零售集团。2014年5月在美国纳斯达克证券交易所正式挂牌上市,是中国第一个成功赴美上市的大型综合型电商平台。
欢迎填报
四川西南航空职业学院
电子商务专业
学院招生代码:5658
愿您启梦西航,成就精彩人生!
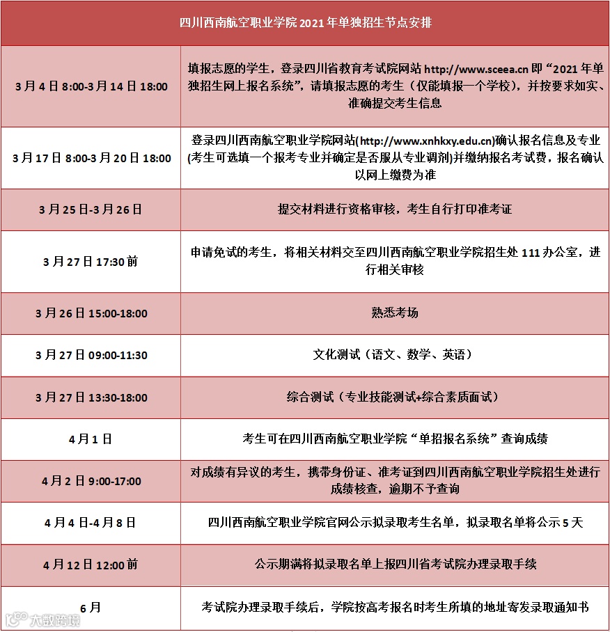
★西南航院2021单招时间节点安排★
(点击查看清晰大图)
★西航2021单招专业推荐合集★
感谢您的点赞和分享 😀
素材来源 / 西航招生处
本期编辑 / 陈红 审核 / 阿超
投稿/加入我们:1405865068@qq.com
END












