完善自我
创造生活
专业
时尚
国际
炫酷
青春

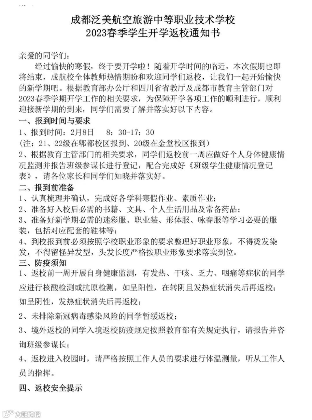
开学季指南
春风送暖,拂面不寒
还有不到一天时间
丰富多彩的春节及寒假生活就要结束
我们即将迎来新的学期
同学们都做好准备了么?
1
准备新用品,开学不慌张
提前准备好开学用品,也可置办一些新“装备”,提升自己对新学期的期待。也可以在开学前,通过电话或网络与同学保持联系,交流开学后可以一起做的事情,增加“开学仪式感”。
2
调整生物钟,作息有规律
假期打乱了许多同学的生物钟,临近开学,大家需要及时调整过来。逐渐关闭“假期模式”,从作息上开启“学习模式”。
3
积极锻炼,体制有保障
人们在运动的状态时,交感神经兴奋。产生多巴胺同样影响着我们的神经,使运动者产生幸福的感觉,可以有效缓解自己的不良情绪。除此之外,健康的体魄是我们做一切事情的前提,所以要积极进行体育锻炼,增强身体素质。
1
学习计划要详细
计划越详细,指导性越强。所谓“详”,就是指学习计划里仅仅出现时间和科目是远远不够的,还要详细到具体的章节、具体的任务量,在一个小时内要背会多少知识、复习多少笔记等。
2
学习计划要切合实际
我们都知道,任何一个人都不可能一刻不停地学习或工作,对于中学生来说更是如此。急于求成,总想“一口吃成个胖子”,但目标定得太高,时间安排太紧,最终使计划成为一纸空文,不但不能指导行动,反而挫伤了学习的信心。
3
学习计划要留有余地
由于学习、生活中存在一些不可控因素会影响到计划的执行,因此,好的计划总是留有余地、富有弹性的。在时间安排上不可排太满太紧,留下机动时间,让我们有余力解决突发情况,这样才能保证计划顺利执行。
1
职业形象整改好
到校报到前必须按照学校职业形象的要求整理好职业形象,不得烫发染发,不得留怪异发型,头发长度严格按职业形象要求落实到位。修剪好自己的指甲,不能留有甲片及指甲油之类情况。
2
职业服装不要忘带
准备好新学期必需的迷彩服、职业装、形体服、咏春服等学习必要的服装,包括对应配套的鞋袜等。
3
返校安全提示
返校途中注意保护好个人财物、人身安全,对手机、行李、票证等尤其要注意防止丢失;返校时、路途中和到校后都要与家长保持联系,路途中不得逗留,按时到校,遇到问题及时联系家长或老师;返校途中注意戴好口罩,做好个人防护,保障好自身安全。
感谢您的点赞和分享 😀
投稿/加入我们:1405865068@qq.com
END

