《集团违规经营投资责任追究实施细则》
总则:为落实集团公司及所属企业资产保值增值责任,完善企业经营投资责任制度,规范企业违规经营投资责任追究行为,促进企业高质量发展,根据《中华人民共和国公司法》等国家有关法律、行政法规,参照《国务院办公厅关于建立国有企业违规经营投资责任追究制度的意见》等相关规定,结合集团公司实际,制定本细则。
本细则适用人员:集团公司总部及所属全资和控股子公司(以下简称:企业)的各级经营管理人员及派出到参股企业的经营管理人员。
本细则所称违规经营投资责任追究:指企业经营管理人员违反国家法律法规、监管部门相关规章制度、企业内部管理规定,未履行或未正确履行职责致使发生企业经济损失以及其他严重不良后果的,应当追究相应责任。
责任追究遵循原则
(一)依法合规,违规必究。严格执行国家法律法规和企业内部管理规定,对违反规定、未履行或未正确履行职责造成企业经济损失以及其他严重不良后果的企业经营管理人员,严格界定责任,严肃责任追究,实行重大决策终身责任追究制度。
(二)分级组织,分类处理。按照企业资产分级管理要求和干部管理权限,分别组织开展责任追究工作。
(三)客观公正,依规容错。在充分调查核实和责任认定的基础上,实事求是确定经济损失程度和责任追究范围,恰当公正地处理相关责任人。
(四)惩教结合,纠建并举。在严肃追究违规经营投资责任的同时,加强案例总结和警示教育,不断完善规章制度,及时堵塞经营管理漏洞,建立问责长效机制,提高企业经营管理水平。
责任追究范围
一、在决策和管控方面。1.违反企业“三重一大”决策制度,个人或少数人擅自决定重大问题的。2.以集体名义决策实施违规经营投资行为的。3.决定重大事项有意规避上级业务部门或企业监督部门监督的。4.故意提供虚假材料或虚构有利证据,导致决策通过后造成重大风险的。5.违反企业重大事项报告制度,谎报、瞒报重大事项,规避监督检查的;对企业重大风险隐患、内控缺陷等问题失察,或虽然发现但没有及时报告、处理,造成重大风险的。6.决策后重要环境或条件发生重大变化,继续执行将会造成重大损失,而不及时采取措施进行有效管控的。7.制度不完善,监督管控不到位,致使下属单位发生重大违规违纪违法问题或管理失控的。8.对所属单位违规或超越范围授权的。9.未履行或未正确履行职责对生产经营、财务状况产生重大影响的。
二、 在风险管理方面。1.内控及风险管理制度缺失,内控流程存在重大缺陷或内部控制执行不力的。2.对经营投资重大风险未能按规定及时履行分析、识别、评估、预警和应对等责任的。3.对企业规章制度、经济合同和重要决策未按规定进行法律审核或法律审核不到位的。4.重大风险及风险损失事件报告不及时或瞒报、漏报、虚报,企业报送数据或披露信息严重失实的。
三、在财务、资金管理方面。1.违规融(集)资、垫资、借贷、担保、发行股票(债券)、捐赠、委托理财、拆借资金或开立信用证明、办理银行票据的。2.违反决策和审批程序或超越权限批准资金支出、或将资金化整为零规避审批监管,造成资金风险的(按合同约定或应银行要求分批支付的除外)。3.未按规定管理资金,发生挪用公款、贪污、失窃、携款潜逃等事件,或发生超额支付采购货款、人工费、工程项目分包款等款项无法追回的。4.违规以个人名义留存资金、收支结算、开立银行账户,或虚列支出套取资金、私设“小金库的”。5.当年确认的收入、成本费用数据不完整、弄虚作假,导致会计信息失真,或伪造、变造、故意毁灭会计账簿或者账外设账的。6.对各类应收款项不及时清理、不作为,使企业丧失部分或全部债权的。7.违规自定薪酬或滥发津贴、补贴、奖金的。
四、在合同管理方面。1.应进行合同评审而未进行评审的。2.违反合同管理规定,擅自签订、修改合同、协议的。3.与第三方串通以假合同获得非法利益的。4.未按规定程序,擅自在合同上加盖企业印章(公章)的。5.工程竣工结算中未按合同约定办理,玩忽职守,少算、漏算,导致损失无可挽回,以及因不作为致使变更签证或结算签认手续不完善、不及时,导致债权无法主张的。
五、在物资材料设备采购、租赁管理方面。1.违反集团公司集中采购制度和企业规定,进行相关物资材料设备采购(租赁)的。2.在签订购货合同、租赁合同时,签订对己方明显不对等条款的。3.采购物资材料设备明显高于市场同类物资材料设备价格,或违规采购质次价高的物资材料设备的。4.采购的物资材料设备与合同约定严重不符,而未采取有效措施处理,物资材料设备订货无质量保证条款,或无明确的验收标准和方法,出现不合格物资材料设备的。5.虚报、瞒报物资材料设备采购价格,授意、指使或者串通进行违规采购的。6.无物资材料设备采购计划,或计划不及时,或有采购计划,但不按计划执行,导致采购滞后影响施工生产,或者导致物资材料设备积压浪费的。7.发生物资材料设备丢损、超耗、变质、浪费,或者被非法侵吞、盗窃、诈骗的。8.监守自盗,倒买倒卖物资材料设备的。9.在盘存中账、卡、物、资金出现不相符的。10.物资材料设备验收不按规定执行,物资材料设备领用不按程序操作,未建立验收、耗用台账的。11.周转物资材料设备租赁费没有及时结算上账,丢失的周转物资材料设备未及时与出租方进行赔付结算的。12.采购(租赁)物资材料设备时,暗箱操作,捞取好处的。
六、在股权投资、并购管理方面。1.投资并购未按规定开展尽职调查,或尽职调查存在重大疏漏,与被有关机构列入诚信、环保等黑名单,及资信不佳、资产权属不清、产权关系不明晰、有重大债务风险的企业合作的。2.未按规定进行可行性研究,或可行性研究分析存在明显缺陷,导致投资决策产生误判的。3.清产核资、财务审计、资产评估或估值、法律风险评估等违反相关规定,相关信息、数据等弄虚作假或隐瞒事实,或投资并购过程中授意、指使中介机构或有关单位出具虚假报告的。4.违反决策审批程序,越权批准或擅自实施项目投资的;决策审批未开展风险评审工作,未充分考虑重大风险因素,未制定风险防范预案的。5.违规以各种形式为其他合资、合作方提供垫资、借款或其他资金资产支持,或通过高溢价并购等手段向关联方输送利益的。6.投资合同、协议及公司章程中,我方权益保护条款缺失、与合作方权利义务不对等、或无退出机制,对标的企业管理失控的(承接 PPP 项目占股的政府方有国家法律条文限定的除外)。7.投资参股后未行使股东权利或不合理地承担额外股东义务,发生重大变化未及时采取止损措施,在合资公司中没有落实同股同责的。8.违反合同约定提前支付并购价款的。9.国(境)外投资违反国家、自治区、监管机构国(境)外投资相关法律法规和规章制度,违反投资所在国(境)相关监管法律法规,违反外汇管理相关规定的。
七、在转让产权、股权及资产交易方面。1.未按规定履行决策和审批程序或超越授权范围转让的。2.财务审计、资产评估和法律风险评估违反相关规定的。3.故意转移、隐匿企业资产,组织提供和披露虚假信息,操纵中介机构出具虚假财务审计、资产评估鉴证结果、法律意见书的。4.未按规定进场交易,转让过程不公开、不透明的。5.在企业资产租赁或者承包经营中,违背市场交易规则,以不合理低价出租或者发包,或以不合理高价租赁或承包的。6.违反相关规定和公开公平交易原则,低价转让企业产权、股权及资产的。
八、在资产管理方面。1.违反管理规定,擅自处置属于企业所有的机械、设备、土地、房产、矿产等动产和不动产的。2.违反知识产权保护有关规定,擅自泄露、转让企业重大科研成果的。3.隐瞒资产不入账造成账外资产的。4.不按规定进行清产核资,或者在清产核资过程中提供虚假资料,致使清产核资结果失实的。5.在资产重组、承包、租赁、联营或合资经营、合作经营以及向国(境)外投资过程中,将企业资产非法转移到个人或其他企业名下的。6.对企业资产管理不当,造成非正常损毁、报废、丢失的。7.资产处置或资产报废不按规定进行,擅自变卖、随意处置、处置收入不及时交付财务的。
九、在房地产开发、商品房销售管理方面。1.未进行可行性研究、风险评估或可行性研究、风险评估不充分,前期调研、策划出现明显失误,或刻意隐瞒投资风险,导致项目开发不利的。2.违反审批权限和决策程序擅自投资的。3.未按规定招标,干预或操纵招标,中标价格明显高于市场价的;未进行全面市场询价情况下,盲目发标、评标、或出现明显不符合规定操作行为的;未按招标时的招标文件条款订立对应合同条款或条款不严密的。4.方案评审、规划设计论证不充分的;图纸审查存在明显设计缺陷而未发现或未提出,而在施工过程中又发生设计变更,或施工过程中随意变更,造成成本失控的。5.涉及合作项目,合作合同、协议及公司章程中,我方权益保护条款缺失、与合作方权利义务不对等、或无退出机制,对项目管理失控的。6.擅自提供赊销信用或者超出信用额度、期限提供赊销信用的。7.对商品房、建筑物、设施和原材料等实物资产保管不当、维护不善,造成非正常毁损、报废或丢失被盗的。8.在征地拆迁工作中,内外勾结、损公肥私的。9.因管理不善、项目开发人员失职渎职、营私舞弊等非客观因素,致使开发项目未实现预期经济效益目标的。
十、在销售、贸易管理方面。1.未按照规定订立、履行合同,未履行或未正确履行职责致使合同标的价格明显不公允的。2.未按照规定进行招标或未执行招标结果的。3.交易行为虚假或违规开展“空转”贸易,以及违规开展资金流、货物流、票据流不一致的贸易的。4.利用关联交易输送利益的。5.违反规定提供赊销信用、资质、担保(含抵押、质押等)或预付款项,利用业务预付或物资交易等方式变相融资或投资的。6.违规开展商品期货、期权等衍生业务的。7.未按规定对应收款项及时追索或采取有效担保或保全措施的。8.前期合同不能完全执行时继续签订类似合同,交易对方出现重大违约时继续单方面履行合同的。9.开展贸易过程中,未按规定对货物进行验收、运输、保管、收发导致货物丢失、毁损、减值的。10.存在保证人的情况下,未按合同约定及时追究保证人保证责任,导致保证人免除保证责任的。
十一、在小额贷款业务管理方面。1.放贷前未按规定开展尽职调查,尽职调查资料虚假隐瞒或尽职调查存在重大错漏的。2.负责尽职调查或可行性研究的业务部门、审查或风控部门未履行尽职责任,对贷款重大风险点应发现而未发现,或未如实揭示风险、故意隐瞒重大风险,影响审批决策判断的。3.未履行规定程序审批或越权审批的。4.未按审批要求落实限制性条款办理贷款业务的。5.违规进行拆分放贷的。6.授意、指使、强令下属违规办理贷款业务的。7.与借款人串通,违法违规办理贷款业务的。8.未按规定办理贷款担保手续的。9.贷款到期前,未按规定进行贷款催收或办理变更期限或者展期手续的。10.贷款业务合同执行过程中缺乏监督管理和风险评估,未及时有效防范风险的。11.发生损失未采取有效措施进行保全及追偿,对保证、抵押、质押项目的保全、追偿、处置过程不履职、不尽职的。12.不按照规章制度执行,造成小贷企业发生重大经济损失或重大案件的。
十二、在其他管理工作方面。1.对突发事件、各类事故和其他重要情况瞒报、谎报或者贻误时机致使事态扩大的。2.在重大经济诉讼事项中,应对措施不力或擅作主张,导致败诉的。3.在办理法律纠纷案件中恶意串通、徇私舞弊,损害企业利益的。4.违反印章管理制度,擅自刻制、使用印章或者管理不善致使印章遗失、被盗用的。5.违反保密规定,泄露或窃取国家和企业商业机密的。6.财务总监未履行或未正确履行职责,监督不力,把关不严,服务不到位的。7.违反上级业务部门相关规定,业务部门监督不力、该发现的问题未发现或发现问题不报告的。8.审计人员玩忽职守,漏审或回避重要问题,未如实披露重大问题或弄虚作假,审计监督不到位的。
十三、其他违规经营投资行为。
企业经济损失认定
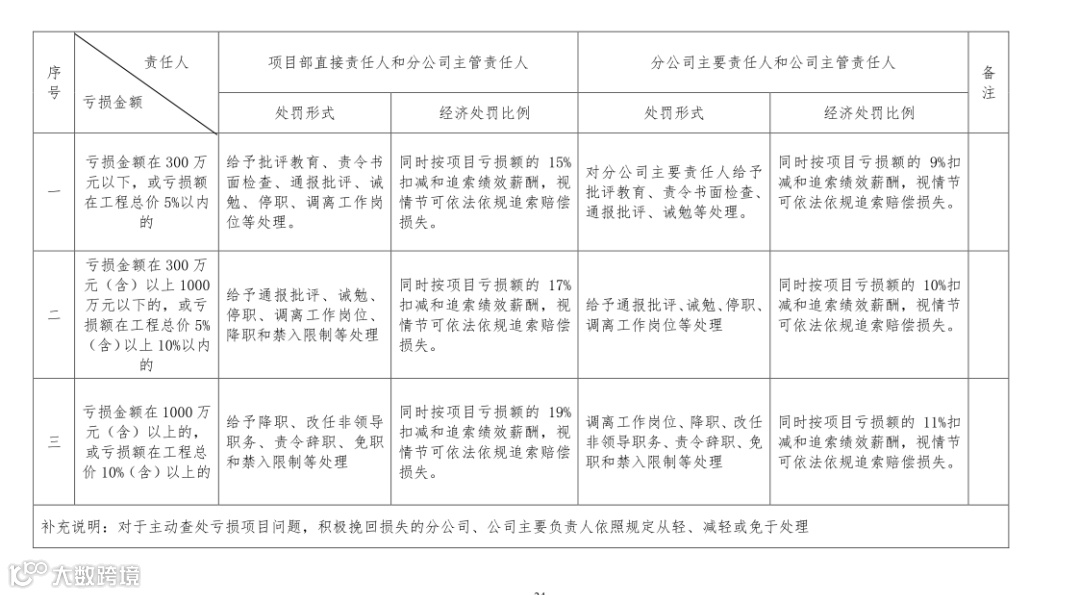
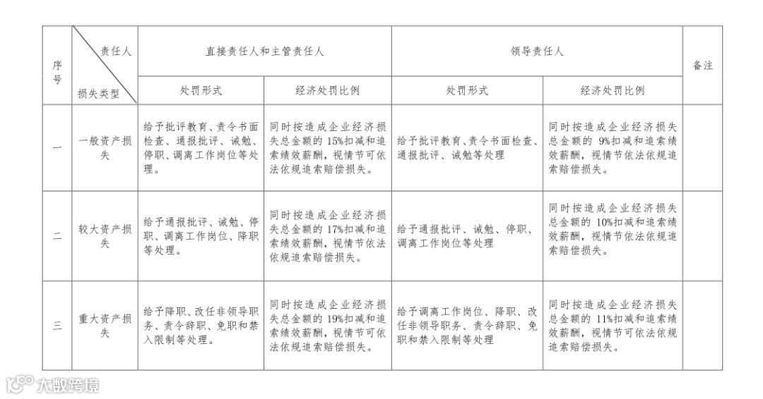
一、企业经济损失分为一般经济损失、较大经济损失和重大经济损失。
一般经济损失:企业经济损失金额在 300 万元以下;
企较大经济损失:业经济损失金额在 300 万元(含)以上1000 万元以下;
重大经济损失:企业经济损失金额在1000 万元(含)以上。
二、企业经济损失应当区分直接损失和间接损失。
直接损失是与相关人员行为有直接因果关系的损失金额及影响。
间接损失是由相关人员行为引发或导致的,除直接损失外,能够确认计量的其他损失金额及影响。
三、企业经济损失认定结果由负责相应责任追究的所在企业作出。集团公司认为有必要认定的重大损失,由集团公司负责调查认定,并出具违规经营投资损失认定的、书面文件或相关材料。
四、企业经济损失金额及影响的认定依据:1.根据司法、行政机关出具的有关书面文件。2.具有相应资质的会计师事务所、资产评估机构、律师事务所等中介机构出具的专项审计、资产评估或鉴证报告。3.企业内部涉及特定事项的企业经济损失的会计记录、内部证明材料。4.企业内部审计并经领导班子会或集团公司审计领导小组批准的审计报告认定企业经济损失的证明材料。5.其他可以认定企业经济损失的证明材料。未在会计账簿记录或账面价值与公允价值相差较大的资产,应当按照市场价值、重置价值等公允价值认定企业经济损失金额。
责任认定
一、违规经营投资责任根据工作职责划分为直接责任、主管责任和领导责任。
二、企业负责人存在以下情形的,应当承担直接责任:1.本人或与他人共同违反法律法规和企业内部管理规定的。2.授意、指使、强令、纵容、包庇下属人员违反法律法规和企业内部管理规定的。3.未履行规定决策程序,直接决定、批准、组织实施重大经济事项,并造成重大经济损失或其他严重不良后果的。4.将按有关法律法规制度应作为第一责任人(总负责)的事项、签订的有关目标责任事项或应当履行的其他重要职责,授权(委托)其他领导干部决策且决策不当或决策失误造成重大经济损失或其他严重不良后果的。
三、下列失职、渎职情形应当承担直接责任或相应责任:1.企业以集体决策名义实施的违规经营投资行为,企业主要负责人或决策人应当承担直接责任,参与决策的其他人员应当承担相应责任。参与决策的人员经证明在表决时曾表明异议并记载于会议记录的,可免除相应的责任。2.企业未建立内控制度或内控制度存在重大缺陷,未建立廉洁风险防控制度或廉洁风险防控制度不落实,造成企业重大经济损失或其他严重不良后果的,企业分管负责人和主要负责人应当分别承担主管责任和领导责任。责任追究中出现责任划分不清或无法界定责任情形的,企业分管负责人和主要负责人应当分别承担主管责任和领导责任。3.企业发生违规经营投资行为,企业监管职能部门未按规定进行立案、查处、追究、整改、上报的,对负有监管职能的部门负责人应当进行责任追究。企业分管负责人应当承担主管责任。4.企业发生重大经济损失隐瞒不报或少报的,企业相关职能部门有关人员负直接责任,分管领导和主要负责人分
别承担主管责任和领导责任。
四、对企业经营管理有关人员经营投资实行重大决策终身责任追究制度,已调任其他岗位(单位)或退休的,应纳入责任追究范围。
责任追究处理
一、责任追究种类为:组织处理、经济追责、禁入限制、纪律处分、移送监察机关或司法机关追究刑事责任。具体见下表:
二、对企业违规经营投资行为负有责任的相关人员,除按照本规定予以处罚外,应当依据《中华人民共和国公司法》等相关法律法规及企业内部相关规定等,追究其赔偿责任。
三、违规经营投资行为同时触犯本细则两个以上(含两个)条款的,依照处罚较重的条款定性处理。一人同时触犯本细则规定的两种以上(含两种)违规行为,应当合并处理,按其数种违规行为中应当受到的最高处理规定加重一档给予处理。
四、企业经营管理人员违反本细则的禁入限制措施:1.受到降职、改任非领导职务处理的,两年内不得担任与原职务相当或高于其原任职务的职务。2.受到责令辞职、免职处理的,五年内不得担任企业领导职务。3.构成犯罪被判处刑罚的,终身不得担任企业领导职务。4.条 对发生安全生产责任事故、环境污染责任事故、产品质量责任事故、劳动用工责任和重大不稳定事件的,按照国家、自治区和企业内部有关规定另行处理。
五、 有下列情形之一的,应当对相关责任人从重处理:1.情节恶劣或者违规经营投资行为频繁发生的。2.发生经济损失或社会不良影响,未及时采取措施或措施不力,导致经济损失或社会不良影响继续扩大的。3.干预、干扰、抵制、不配合责任追究工作的。4.对企业发生的经济损失瞒报或者谎报的。5.强迫、威胁、唆使他人违规经营投资或虚构、虚报业绩的。6.伪造、销毁、隐匿证据,打击报复举报人、证人,阻止他人揭发检举、提供证据材料的。7.对违规经营投资行为负有监管职责的人员进行收买、威胁、打击报复的。8.其他影响恶劣、金额巨大、后果严重的情形的。
六、 有下列情形之一的,可以对相关责任人从轻处理:1.存在不可抗力因素,致使不能正确履行职责的。2.主动报告违规经营投资行为并及时采取措施避免、挽回损失并消除不良影响的。3.主动检举其他相关人员违规经营投资行为,经查证属实的。4.主动部分或足额赔偿企业经济损失的。5.有其他重大立功表现。
责任追究权限与程序
一、责任追究工作,按照人事管理权限,由企业纪检监察部门会同组织人事、财务、审计、法务等部门受理,进行初步核实、立案审查、案件审理,提出处理意见报企业领导班子会会议研究决定。上级纪检监察部门必要时可直接对下级企业管理的职工进行执纪执法审查调查。
二、责任追究决定作出后,应当 15 日内送达被追究人,并在其单位一定范围内宣布。责任追究决定抄送同级组织人事部门、劳资管理部门,存入受责任追究职工个人档案。
三、对责任追究决定不服的,可以在收到追究决定之日起 15 日内向作出决定的企业提出书面申诉,企业应当在 30 日内作出复查决定。对复查决定仍不服的,可在收到复查决定之日起 15 日内,向集团公司纪检监察部门书面申请复核。集团公司纪检监察部门的复查、复核决定为最终决定。
本细则由集团公司纪检监察部门负责解释,自 2022 年 7 月 1 日起施行。

