
摘要:内部控制体系是现代企业管理的重要组成部分,也是规范市场经济秩序的主要途径,可以帮助企业的经营活动更具合理性,更具效率性和经济性;保证管理决策的贯彻执行,维护资产和资源的安全;实现会计记录的准确、完整,并提供及时的、可靠的财务和管理信息;保证企业全过程、全面、全员的监督管理,有效防范经营风险。通过一套完善的内部控制体系可以有效引领企业朝着可监测的目标稳步发展,因此,文章通过分析A公司内部控制体系建设的实操案例,总结内部控制体系建设步骤,以期对城投公司建立内部控制体系提供一定的参考借鉴。

一、概念界定
(一)内涵
中国注册会计师协会1997年颁布《内部控制和审计风险》准则,首次正式引入内部控制理念;1999年的《会计法》第二十七条明确规定“各单位应当建立、健全本单位内部会计监督制度”;2001年,财政部制定了内部控制的规范,对内部会计控制的目标、原则、内容等做出了原则性规定,并形成《内部会计控制规范》,此时内部控制的理念主要还是集中关注会计控制,尚未扩展到企业的其他管理控制方面。
2008年6月28日,财政部、审计署、证监会、银监会、保监会等五部委联合发布了《企业内部控制基本规范》,规范第一次指明了内部控制的含义,即“内部控制是指由企业董事会、监事会、经理层和全体员工实施的、旨在实现企业经营管理合法合规、资产安全、财务报告及相关信息真实完整、提高经营效率和结果、促进企业实现发展战略等目标的过程”。《企业内部控制基本规范》的发布,标志着我国企业内部控制规范体系建设取得了重大突破,从会计控制发展到业务控制,有利于加强和规范国有企业内部会计控制,提高国有企业的管理控制和风险防范水平。
(二)发展历程
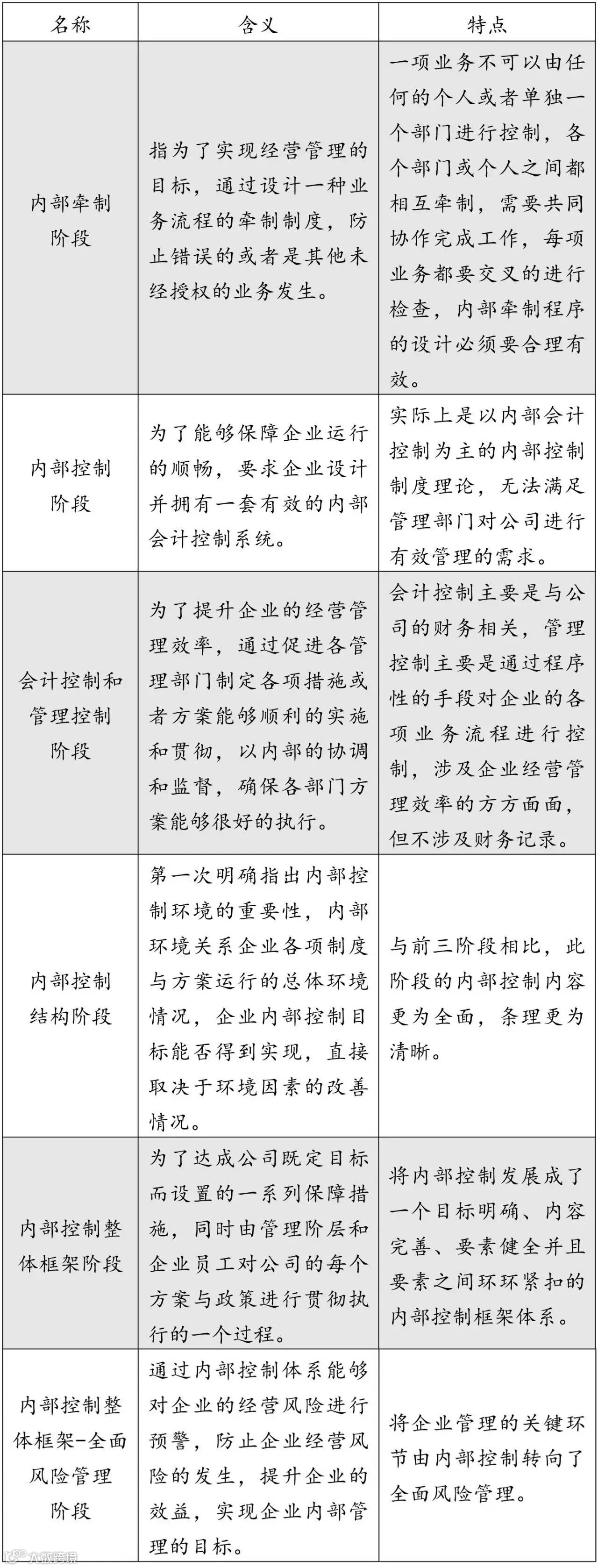
内部控制是社会经济发展的必然产物,其产生与发展理论经历了一个漫长的过程,大致可以分为以下6个阶段,如表1所示。
表1:内部控制六阶段发展历程

尽管以上各阶段的内部控制体系发展各有侧重,但对内部控制的产生与发展历程的认识大体是一致的,内部控制是社会经济发展的必然产物,具有多样化的发展趋势,从最初的为了实现企业管理的自我需求,逐渐发展成为外界对于企业的强制性规定,同时,对会计信息的可靠性和资产安全进行保证,依然是企业内部控制理论体系发展的主要内容。
(三)构成要素
2010年4月,财政部、证监会、审计署、银监会及保监会联合发布了《企业内部控制配套指引》。《配套指引》是对2008年6月发布的《企业内部控制基本规范》进一步细化,该指引的制定发布,标志着以防范风险和控制舞弊为中心、以控制标准和评价标准为主体,结构合理、层次分明、衔接有序、方法科学、体系完备的企业内部控制框架基本建成。参照COSO(Committee of Sponsoring Organization)内部控制框架,内部控制应当包括以下五个构成要素:
内部环境。内部控制体系的基础,一般包括法人治理结构、组织结构、发展战略、人力资源政策、法律事务管理、反舞弊机制、内部审计、企业文化等。
风险评估。内部控制的重要环节,主要包括风险管理、风险识别、风险评估和风险应对策略。
控制活动。内部控制的重要手段,根据风险评估结果和风险应对策略,采用相关的控制方法和措施,将风险控制在可承受范围之内,主要包括职责分工控制、授权审核批准控制、资产安全控制、会计系统控制、预算控制、内部信息报告控制、业绩评价控制等。
信息沟通。贯穿于内部控制程序的全过程,主要包括信息收集机制、信息沟通机制、保密管理、信息技术整体控制等。
检查与监督。有效实施内部控制的重要保证,指的是企业对其内部控制的健全性、合理性和有效性进行监督检查评估,对管理层进行汇报并提出有针对性的改进措施,包括内部控制监督制度、监督机构和自我评价。
二、A公司内部控制体系建设
(一)公司基本情况介绍
2012年11月财政部根据《会计法》、《预算法》等法律法规和相关规定,制定了《行政事业单位内部控制规范(试行)》,自2014年开始施行。财会【2015】24号发布《关于全面推进行政事业单位内部控制建设的指导意见》,《意见》也指出,内部控制尚未建立或内部控制制度不健全的单位,必须于2016年年底前完成内部控制的建立和实施工作。城投公司在成立之初,作为承担政府投融资职能的产物,具有一定的行政事业单位属性,按政策要求,内部控制制度是行政事业单位内部管理的重要内容。
A公司(以下简称“公司”)是哈尔滨市一家国有独资城投公司下属二级子公司,集团的经营范围主要是接受政府委托承担城市基础实施及市政公用项目的投资、融资、运营、管理业务,以及从事授权范围内国有资产运营等。公司为城投公司下属二级子公司,成立于2016年初,主要是在集团的授权下,从事投资与资产管理业务。公司在成立之初就遵循全面性、重要性、制衡性、适应性以及成本效益原则,制定了内部控制体系。
(二)内部控制体系建设
A公司内部控制体系建设总体上是依照COSO内部控制框架,从内部环境、风险评估、控制活动、信息与沟通以及内部控制的检查与监督五要素来阐述,每一要素的具体实施细则以及涵盖的主要内容如表2所示。
表2:A公司内部控制体系建设实施步骤



根据表2所示,A公司的内部控制体系建设主要包括了以上5个方面内容和24项实施细则,系统全面地分析了内部控制的业务流程、制度设置以及绩效考核评价机制等,同时通过内部审计职能以及先进信息技术系统来完善内部控制,针对每项细则提出具体实施内容,以提高A公司内部控制体系运行的效率,实现企业经营目标,经过实际运用取得了良好的实施效果。
三、结语
内部控制存在于企业的日常生产经营活动之中,是企业内部管理的核心组成部分,是政策的必然要求。结合A公司内部控制体系建设实施案例,至少可总结出以下几点关键内容以供全国城投企业建立内部控制体系作为参考和借鉴。
总体目标。坚持“统筹规划、整体设计”,以财务报告风险为切入点,以提高企业管理水平为动力,以完善各项规章制度为基础,适应企业当前和未来的发展战略需要,逐步建立以风险管理为主线的内部控制体系。
基本思路。根据企业的实际情况完善各项内部控制制度,强化预算控制,坚持以企业发展总体目标为指导,适应业务发展变化,严格依照现代企业管理法律法规,做到授权审批控制、不相容职务相互分离,实现内部牵制和监督管理;围绕企业相关业务流程,加强内部控制的培训和实施执行,强化日常检查监督和跟踪落实,形成良好的经营管理体系;发挥好会计内在的监督职能,建立健全与企业相适应的会计核算制度及财务管理体系,为企业实现既定目标提供强有力支持。
实施步骤。主要是依照COSO内部控制框架理念,从五个方面的关键控制点执行,具体包括:一是内部控制环境的完善,主要有制定职业道德规范,关注人力资源管理,不断提升员工胜任力;完善专业委员会以及企业组织架构设置,明确责权利划分;构建适应企业的绩效考核管理方式,注重公平、公正、有效激励。二是业务风险识别与评估,始终以实现企业发展目标为基础,建立风险评估机制以及建立并完善风险管理体系。三是业务活动的有效优化控制,包括日常财务管理活动、业务管理活动、企业经营管理活动等,确认关键控制,完善相应制度文件。四是保持内部外信息沟通渠道畅通并得到有效处理与反馈。五是强化内部控制监督与约束,形成内部控制体系执行分析报告,并针对关键问题予以追责并采取纠偏措施,确保内部控制体系在执行过程中不断得到完善。


来源 | 江苏现代咨询


