
摘要:在当前城投公司转型发展成为大势所趋之时,优质资产占有和经营业务布局成为其转型发展过程中遇到的两大难题。随着当前金融综合经营的步伐加快,以及经营城市理念的不断深入,城投公司涉足金融并打造多业务化金融业务成为转型发展的突破口。本文通过分析城投公司布局金融的背景、意义、思路和业务领域等,旨在为城投公司的转型发展寻找新的思路和方向。
(一)我国金融业的发展历程
1、分业经营、分业监管
1994年之前,中国金融机构以商业银行为主,商业银行可以经营银行、证券、保险和信托业务。1993年,国务院颁布《关于金融体制改革的决定》,明确对银行业、证券业、信托业实行“分业经营、分业管理”的原则。按照这一原则,从1994年开始,银行所属证券、信托、保险等非银机构开始与银行脱钩。随着一系列法律法规的颁布,中国基本形成了分业经营、分业监管的格局。
2、分业经营格局下的少数交叉业务
在分业经营的格局下,商业银行的基本业务,如存贷业务、票据贴现等,证券和保险是不能介入的。证券的基本业务,如股票承销和保荐、经纪,银行和保险也是不能介入的。但有少数业务,如国债的承销,信贷资产证券化业务,属于银行和券商同时可以经营的交叉业务和产品。
3、通过金融控股方式逐步形成控股模式的综合经营
分业经营的原则确定后不久,实践中产生了一些新的方式,通过金融控股下设子公司持有银行、证券、保险、信托及其他金融机构。从形式上看,这种控股公司方式并不直接违反分业经营、分业管理的原则,并且经过国务院批准。但是按照国际惯例,这种通过控股公司下设独立子公司开展银行、证券、保险业务的方式,一般也视为综合经营。我国政府自2005年开始积极推动金融综合经营试点,现在以金融控股公司为主要实现形式的试点已经取得了长足进步,为我国实施“大一统”金融综合经营体制奠定了坚实基础。“十三五”规划建议说明中指出,近年来我国金融业已形成多样化的金融机构体系、复杂的产品结构体系、信息化的交易体系和更加开放的金融市场,综合经营趋势明显。
(二)我国金融业综合经营的发展现状
目前,我国金融业综合经营的发展现状主要体现在以下两个方面:
1、综合经营是国家金融业发展和改革的重要内容。
《金融业发展和改革“十一五”规划》首次提出稳步推进金融业综合经营试点,鼓励金融机构发挥综合经营的协同优势,提高金融市场配置资源的整体效率。2012年的全国金融工作会议强调,“要总结经验,建章立制,加强监管,防范风险,积极稳妥地推进金融综合经营试点工作”和“推进监管协调工作规范化、常态化”。2013年人民银行会同证监会、银监会、外汇局、保监会建立了金融监管协调部际联席会议制度,为推动金融业综合经营发展奠定了基础。
2、综合经营已成为国内金融机构提升核心竞争力的重要手段。
面对经济全球化、人民币国际化等复杂经营环境,推进综合经营是国内金融机构增强竞争力的重要抓手,也是满足客户综合性金融需求的必然选择。目前平安集团、中信集团与光大集团等金融综合化经营试点机构已形成全牌照架构,银行业也形成了以工银集团、中银集团为代表的银行控股集团。一些地方政府主导的地方国有金融资产公司相继组建,如上海国际集团成为具有代表性的金融控股公司。此外,一些民营企业以实际控制人身份入股金融机构。
(三)金融业综合经营的典型形式——金融控股公司
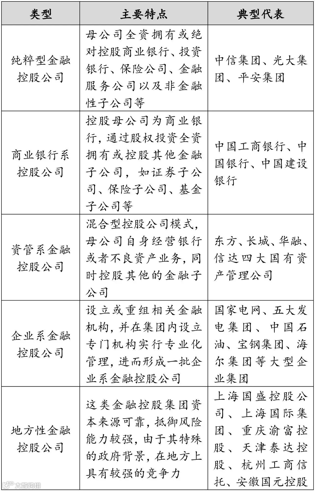
随着金融改革步伐提速向前,金融综合经营趋势也越来越明晰,加上客户对金融需求的多元化和深入化,监管层对业务创新和牌照的逐渐放开,单一业务的聚集效应在减弱,全产业链的综合金融模式应运而生,金融控股公司成为金融领域综合经营的重要趋势之一。在金融控股公司中,控股公司视为集团公司,各金融企业视为成员企业,集团公司与成员企业间通过产权关系或管理关系相互联系,各成员企业受集团公司的控制和影响。当前我国的金融控股公司主要包括以下几种类型:

(四)我国金融业综合经营的业务领域
当前,我国主要的金融业务机构包括银行、信托公司、证券公司、基金公司、保险公司、证券公司、资产管理公司、融资租赁公司、商业保理公司等。我们分别从资产规模和质量、盈利性、融资便利、进入门槛等方面对各金融业务进行了比较分析,如下表所示。

通过上表的对比分析我们可以看出,银行作为资产规模大、质量优、融资便利的金融业务,是城投公司布局金融业务的最佳选择;而小贷公司、担保公司、融资租赁公司等类金融业务门槛较低,进入较容易,同时还可帮助解决当地中小企业融资难的问题,支持当地中小企业发展,所以是城投公司尤其是中小城投公司布局金融业务的突破口。
当前,随着我国城市化进程的加快和地方政府举债融资行为的不断规范,越来越多的城投公司面临转型难题。近期,财政部等六部委下发的相关文件,在整顿地方政府违法违规举债融资、规范政府购买服务、控制地方结构性金融风险等方面,对地方政府和平台公司举债融资行为进行了进一步规范。2017年是国家继续深化投融资体制改革的关键一年,流动性收紧、融资成本上升、债务链循环、金融体系去杠杆,将成为平台公司下半年面临的形势和挑战。因此,当前政策形势倒逼城投公司定位和职能转型,通过强化自身经营能力,成为具有竞争力的市场化经营主体。为了适应严峻的新形势、新要求,打造可持续的融资能力和布局经营性的业务是城投公司目前转型发展的方向和重点,而金融业务和金融资产是城投公司转型的一个突破口。
(一)城投公司布局金融业务的意义
由于金融业本身的一些特性,比如各种业务、资源之间强烈的相关性,使得金融业能够以更低的成本获得协同效应,获得比一般企业多元化经营更多的收益。金融控股公司可以在销售渠道、信息资源、产品创新、人才资本、交易平台等方面实现共享,能分散、降低金融业结构风险,节约管理成本,更充分地发挥品牌效应,增强金融产业总体创新能力和竞争优势,争取更多更大的综合产品定价权等。城投公司布局金融业务的意义体现在以下几个方面:
1、有利于获得稳定的经营收益
金融资产本身作为一项优质资产,市场需求旺,流动性较强,容易产生价值。因此,城投公司进行金融资产的配置和运作可获得丰厚稳定的投资回报。
2、有利于实现产融协同效应
城投公司布局金融业务首先有利于支撑公司市场化经营、产业投资与资本运作,服务于公司内部相关业务领域的金融需求,促进公司实体产业和金融资本的协同发展。其次,针对符合产业规划和产业扶持的地方实体企业,城投公司可通过不同的形式利用金融资本参与和支持当地经济发展,进而彰显地方产业发展的引导作用。所以说,通过内外部全方位的资金扶持,产融协同效应得以显现。
3、有利于降低城投公司的整体风险
首先能够减少对银行贷款和政府信用的依赖,降低融资成本和信息不确定性,增强流动性管理。其次是城投公司以控股、参股模式布局金融业务,只行使股权投资的职能,各项金融业务分别在独立的子公司里进行,一家子公司无需为其他业务的风险承担损失,从而有利于保障其自身的资金安全。
4、有利于实现资源整体的高效利用
金融资产提升了城投公司的优质资产占有率,稳定的现金流增强了城投公司的偿债能力,对实体企业的资金扶持使城投公司获得了一定的市场知名度和美誉度。同时,无论是城投公司自身还是当地的实体产业,也都得到一定的资金支持和稳定发展。综合来看,这对城投公司提高信用水平和融资效率、降低融资成本、实现全产业综合发展等都大有裨益。
(二)城投公司布局金融业务的思路
当前,城投公司布局金融业务可以有两种方式:
1、方式一:将母公司打造成金融控股集团
针对金融资产规模较大的地区,可组建成立金融控股公司,诸如前文所述的重庆渝富、安徽国元等省级平台公司。就目前而言,大部分的城投公司依然承担着城市基础设施建设和城镇化建设的职能,旗下拥有大量的地方国有资产,其主营业务依然是国有资产运营,只能少量对外参股金融资产,因此若想完全剥离城投公司的基础设施建设职能,将其整体改建为金融控股公司并不现实。此外,多数市县级别国有资产有限,金融资产甚少,为充分实现资产的规模效应,并从城市经营的思路考虑,市县级别应以一个平台为主,因而在市县级别打造一个母公司性质的金融控股集团显得过于浪费资源。
2、方式二:以城投公司为母体,在子公司层面打造金融板块
在子公司层面通过整合金融资产、新建金融企业等多种方式打造新兴的金融板块,使当地有限的金融资产实现集中统一管理,更大程度地发挥它们之间的协同作用,最大化产生资产规模效应。同时,城投公司依然可以有效的完成传统业务。
(三)城投公司布局金融业务的领域
金融行业作为国内监管严格的行业之一,首当其冲的是执业资格问题,也就是牌照问题。由于获取金融牌照较为困难,且城投公司缺少金融相关专业人才,所以早期城投公司应采用控股或参股的形式介入金融业务。可以从小额贷款、融资租赁等业务入手,然后逐步发展银行、信托、证券、基金、保险等业务板块,最终成功布局金控平台,实现转型发展。对于省级、市级城投而言,其拥有着地区最主要的国有资源,企业规模优势明显,通过“资产整合、建立企业外部信用、业务转型”的路径实现市场转型是主流选择,因此可以采取收购或参股大型银行、信托公司、证券公司、基金公司、保险公司、资产管理公司等金融机构的方式来布局覆盖金融行业的类金控平台,推动集团金融板块的发展壮大。而中小城投公司鉴于自身在管理体制、股权结构、资产负债、业务领域、经营绩效等方面存在较大差距,收购银行、证券公司等大型金融机构比较困难,应根据当地有限的金融资源,选择与主营业务能够形成协同效应的2-3种业务形式为突破口,可以从较容易进入的小额贷款、担保、融资租赁等类金融业务入手,逐步开展金融业务。下面我们总结了目前部分城投公司涉入的金融业务类型。

(四)城投公司布局金融业务的风险
城投公司作为国有独资公司,受国资监管限制,为避免国有资产流失,公司对风险的承受能力较弱,而金融业务的风险相对较大,因此需要加强预警和防范。城投公司开展金融业务的风险主要体现在企业经营风险和内部管理风险两方面。
1、 企业经营风险
金融业务作为城投公司的新兴业务板块,如果其与城投公司的主业之间无法形成协同效应,则会增加企业的经营风险和资金风险。例如小额贷款公司在经营过程中将面临因借款人经营管理不善等原因,不能或不愿意按事先达成的协议履行还款义务的欠款未偿还风险、道德及信用风险等经营风险;担保公司的运营风险主要为信用风险,取决于被担保人的经营情况、履约情况以及担保公司自身的风险管控能力。
2.、内部管理风险
由于金融的发展模式与产业的发展模式有所差异,城投公司在相关经营经验、专业人才、法律法规、内部管理、企业文化等方面的缺乏将带来内部管理风险,直接影响金融业务的成败,同时由于内部控制及治理机制失效,或内部员工操作失误等原因易造成操作风险,这都是需要城投公司重点关注和防范的。
在国企改革的大背景下,城投公司做大做强主业的同时,大力实施多元化经营战略,形成了“一主多元、多元反哺”的良性循环,推动产融结合的深层次发展。金融业务对公司发展存在诸多好处,越来越多的城投公司也开始布局金融板块。未来,城投公司应根据自身实力,立足当地金融资源,通过资源整合等措施,逐步获取银行、证券、保险、信托、租赁、基金等金融牌照和相关资源,拓展多种金融服务方式,不断提升金融服务水平,力争打造本地金融中心,构建综合金融服务体系,充分发挥混业经营金融的协同效应、资源共享,防范风险、改善经营,提升自身竞争力,增强支持地方经济建设的能力,为地方经济发展带来生机和活力。

来源 | 江苏现代咨询


