
多组学联合分析
多组学联合分析在临床研究中具有重要价值,能够全面揭示疾病机制,推动精准医学发展,提高诊断和治疗水平,并促进跨学科合作与创新。
全面理解疾病机制:通过整合基因组、转录组、蛋白组和代谢组等多层次数据,能够更全面地揭示疾病的分子机制,识别关键生物标志物和通路。
生物标志物发现:通过整合多组学数据,能够发现更可靠的生物标志物,用于疾病诊断、预后评估和治疗反应预测。
药物研发:联合分析能加速药物靶点的发现和验证,优化临床试验设计,提高新药研发的成功率。在国际范围内引起重视,推动保护消费者的活动。
疾病分型与个性化治疗:通过组学联合分析,能够更精确地进行疾病分型,为患者提供个性化的治疗策略。
······
2025热门组学
多组学整合分析
多组学整合分析(如基因组、转录组、蛋白组、代谢组等)通过整合多层次数据,研究人员能够更全面地理解疾病机制,发现生物标志物,并推动精准医学的发展,正在成为生物医学研究的重要工具。
1
2
微生物组学
微生物组学研究从传统的种类和数量分析转向更深层次的基因组、转录组和代谢组分析。在药物研发、环境工程和健康管理中的应用前景广阔,目前已被用于筛选药物靶点、评估环境污染修复效果等。
人工智能与组学大数据分析
云计算和深度学习技术的快速发展为组学大数据分析提供了新的机遇,人工智能在基因组学、蛋白质组学和转录组学中的应用,显著提高了数据分析的效率和准确性,目前AI技术正在推动组学研究从实验室向临床转化。
3
4
单细胞组学与空间组学
单细胞组学技术能够解析细胞异质性,而空间组学则进一步揭示了组织微环境的时空动态变化。这两项技术在肿瘤免疫微环境解析、罕见病机制挖掘、药物靶点筛选等领域展现出巨大潜力。
类器官与组学技术
类器官技术结合组学分析(如单细胞转录组学、空间转录组学)在疾病模型构建和药物筛选中的应用日益广泛。类器官技术在神经损伤与再生研究中的应用被列为2025年的热点方向。
5
RayBio多组学服务专家
RayBio依托独有的精准蛋白质组学检测平台结合基因组、转录组、代谢组与AI驱动的数据分析平台,从实验设计到数据分析,我们提供一站式多组学服务,专业团队全程护航,助力科研与临床转化。
多组学联合分析案例
主题:多组学驱动的溃疡性结肠炎深度表型分析揭示了功能性缓解状态的生物标志物特征
单位: 维也纳大学,维也纳鲁道夫基金会医院病理学和微生物学研究所,维也纳医科大学
研究背景
溃疡性结肠炎(UC)是一种发病率上升且病因不明的慢性疾病。通过多组学分析进行深度分子表型分析可能为疾病过程和缓解状态的特征提供新的见解。通过对12名患者的五个不同结肠位置的组织样本进行蛋白质组分析,评估UC的病理机制。通过质谱分析,比较了急性发作期和缓解期UC患者的血浆蛋白质、代谢物和类二十烷酸,与健康对照组进行对比。
研究对象和样本类型
患者队列:包括12名活动期UC患者、12名缓解期UC患者和11名健康对照。
组织样本:从活动期UC患者的5个不同结肠部位获取活检组织,进行蛋白质组分析。
血浆样本:从活动期、缓解期UC患者和健康对照中采集血浆,进行蛋白质组、代谢组和脂质组分析。
文章中组学分析
组织蛋白质组分析:通过质谱技术对结肠活检组织进行蛋白质组分析,鉴定与UC相关的蛋白质表达变化。
血浆多组学分析:
① 蛋白质组--通过质谱技术分析血浆中的蛋白质表达。
② 代谢组--使用靶向代谢组学方法分析血浆中的代谢物。
③ 脂质组--分析血浆中的脂质和类花生酸(eicosanoids)。
研究结果
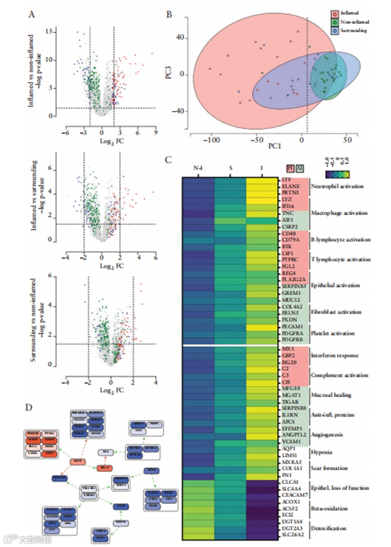
组织蛋白质组学揭示局部UC病理机制的分子模式
通过对60个组织活检样本的分析,鉴定出4579种蛋白质,并发现炎症组织中许多与中性粒细胞、巨噬细胞、B细胞、T细胞、成纤维细胞、内皮细胞和血小板激活相关的蛋白质上调。此外,炎症组织中线粒体蛋白质普遍下调,表明能量代谢受损。研究还发现,炎症组织中许多抗炎蛋白和促进伤口愈合的蛋白也上调,提示血小板衍生的TGF-β可能在抗炎过程中起重要作用。通过因果路径分析,研究还发现代谢关键转录因子MAX在炎症组织中可能起到枢纽作用。
急性UC发作伴随的血浆变化
通过对健康对照、急性UC患者和缓解期UC患者的血浆样本进行蛋白质、类二十烷酸和代谢物的分析,发现急性UC患者的血浆中多种炎症标志物和血小板相关蛋白上调。类二十烷酸分析进一步支持了血小板在UC中的系统性参与。代谢组学分析显示,急性UC患者的血浆中多种氨基酸和胆汁酸下调,而肠道微生物衍生的代谢物也显著减少。这些变化可能与线粒体应激和氧化应激有关。
多组学数据建模提示缓解期未解决的疾病过程
通过对缓解期UC患者的血浆样本进行分析,发现尽管临床症状缓解,但部分分子标志物(如血小板相关蛋白和慢性炎症标志物)仍未恢复正常水平,提示血小板功能和慢性炎症过程在缓解期仍持续存在。相比之下,胆汁酸和肠道微生物衍生的代谢物在缓解期接近正常水平,表明肠道功能有所恢复。通过多组学数据整合,研究提出了一个UC病理机制的模型,揭示了慢性炎症和血小板激活在疾病持续中的重要作用。
研究结论
本研究通过多组学分析,深入揭示了UC的病理机制和系统性分子改变。组织蛋白质组学证实了UC的局部特征,如中性粒细胞浸润和瘢痕形成,而血浆分析则揭示了系统性炎症和血小板激活。缓解期部分分子标志物未恢复正常,提示慢性炎症和微血管损伤可能持续存在。本研究的局限性在于缺乏炎症对照组(如憩室炎),无法评估UC相关分子改变的特异性。未来的研究需要进一步验证这些生物标志物,并探讨其在个体化治疗中的应用。
文章多组学方案总结
数据整合:使用DIABLO方法整合蛋白质组、代谢组和脂质组数据,鉴定与UC相关的多组学生物标志物。
本文使用了mixOmics,是一个专门用于生物数据集多变量分析的R包,特别关注数据探索、降维和可视化。通过采用系统生物学方法,该工具包提供了多种方法,可以同时统计整合多个数据集,以探索异构“组学”数据集之间的关系。简而言之,mixOmics主要有三种分析模式:
(1)在面对单类组学数据时,可以使用PCA,sPCA进行降维以及特征筛选,而面对有监督的数据类型时,可以转而使用PLS-DA,sPLS-DA在考虑样本分类信息的情况下将样本投射到低维空间中并进行分析。
(2)而面对多种不同类型组学数据时,可以使用N-集成(DIABLO)将不同数据联合起来,例如基因组,mRNA数据,蛋白组学以及代谢组学的联合分析。
(3)面对多组相同类型组学数据时,可以使用P-集成(MINT)方法,如对不同的蛋白组学数据进行联合分析。
相关阅读
【多组学】Cell(IF=45.5) | 人工智能驱动的空间蛋白组学变革性技术
【组学关键词:空间蛋白组学、微流控芯片、微量蛋白组、转录组学】
【多组学】Nature Medicine(2024 IF=58.7)| “肠-肝-脑轴”最新研究成果燃爆2025新篇章!
【组学关键词:宏基因组、转录组学、代谢组学、微生物组学】
【多组学】Nature子刊 | 多组学联合揭露肠道菌群与帕金森病那些藕断丝连的秘密
【组学关键词:转录组学、代谢组学、微生物组学】
【多组学】CNS解读 | 体液-组织联合分析策略优化大队列生物标志物研究的四种思路
【组学关键词:单细胞转录组学、蛋白组学】
【多组学】Nature子刊 | 厉害了!宏基因组+代谢组+万人大队列,揭示每日喝咖啡到底对身体有何影响!
【组学关键词:宏基因组学、代谢组学】
【多组学】View(IF=9.7) | 蛋白组+代谢组助力大规模肿瘤样本标志物筛查
【组学关键词:蛋白组学、代谢组学】
【多组学】11.14 世界防治糖尿病日 | 告别“甜蜜的负担”,质谱联合抗体芯片揭秘糖尿病足溃疡的革命性疗法!
【组学关键词:质谱蛋白组学、抗体芯片】
【多组学】Nature metabolism(IF:18.9) | 转录组+宏基因组+代谢组解密生酮饮食“越吃越瘦”抗肥胖新机制
【组学关键词:宏基因组学、转录组学、代谢组学】
【多组学】CNS主刊 | 外显子+空间转录组解锁遗传密码
【组学关键词:外显子组、空间转录组学、转录组学、单细胞测序】
【组学关键词:微生物组学、宏基因组学、转录组学、代谢组学】
【多组学】PNAS | 单细胞测序+蛋白组学(磷酸化多因子检测芯片)筛选非抑制小细胞肺癌迁移及侵袭的关键靶标CD73/Axl
【组学关键词:单细胞测序、蛋白组学、抗体芯片】
【多组学】Cell(2024 IF:45.5)| 多组学联合揭示营养吸收和宿主防御的差异性调控机制
【组学关键词:微生物组学、单细胞转录组学、真核转录组学、基因组学、蛋白组学、代谢组学】
【多组学】Cell子刊+Nature子刊 | 利用多组学打开微生物代谢通路研究新视角
【组学关键词:宏基因组学、代谢组学】
【多组学】科研私话 | OMG,蛋白组学结果和转录组学竟然不一致!——是哪里出了问题?
【组学关键词:转录组学、蛋白组学】
【多组学】Nat Commun(2024 IF:14.7)| 转录组+蛋白组学揭露大脑如何老化:环境丰富化如何逆转衰老迹象
【组学关键词:转录组学、蛋白组学】
【多组学】多组学的版本升级策略 | “外显子测序+” 深度洞察癌症分子机制,精准定制治疗策略
【组学关键词:全外显子组测序、蛋白组学、宏基因组学】
【多组学】APSB(IF: 14.7)文章解析 | 单细胞转录组+微生物多样性+转录组:联合揭示肠道稳态调节机制
【组学关键词:单细胞转录组学、微生物组学、转录组学】
【多组学】治大国,若烹小鲜 | “蛋白组学+转录组学+……”多组学的版本升级策略
【组学关键词:转录组学、蛋白组学、微生物组学、代谢组学】
【多组学】全外显子组测序+单细胞转录组测序 | 探索癌症的分子机制与治疗策略
【组学关键词:全外显示子组、单细胞转录组】
【多组学】科研私话 | 蛋白组学+转录组学的研究意义究竟何在?
【组学关键词:转录组学、蛋白组学】
【多组学】Cell Mol Immunol(IF: 24.1)| 转录组+蛋白组+芯片剖析IRF1激活机制及在炎症免疫中的作用
【组学关键词:转录组学、蛋白组学、抗体芯片】
【多组学】Cell Host & Microbe(2023 IF: 30.3)| 肠道菌群昼夜有变化,饮食影响非常大!
【组学关键词:16S、宏基因组学、代谢组学】
【多组学】Nat Commun(2024 IF: 14.7)| 肝癌免疫治疗I期研究取得突破,肿瘤微环境分析揭示关键作用
【组学关键词:免疫组库测序、转录组学】
【多组学】Cancer Cell(IF: 50.3)| 乳腺癌基因组变异的共现与互斥对精准治疗的启示
【组学关键词:基因组学、转录组学、蛋白组学、代谢组学、脂质组学】
【多组学】iHMP(人类微生物组整合计划)| Cell Host & Microbe:人体多个部位菌群的稳定性及与宿主的相互作用
【组学关键词:微生物组学、蛋白组学、代谢组学、脂质组学】
【多组学】玩转多组学联合分析,拿捏CNS Paper!
【组学关键词:基因组学、宏基因组学、转录组学、蛋白组学、宏蛋白组学、代谢组学】
【蛋白组学】质谱、Olink与SomaScan在蛋白质组学研究中的跨平台联合策略
【组学关键词:蛋白组学、质谱、Olink、SomaScan】
【多组学】CNS:肥胖那些事 | 涉及组学:单细胞转录组、脂质代谢组、蛋白组、基因组学
【组学关键词:单细胞转录组、脂质代谢组、基因组学、蛋白组学】
【多组学】Nature Cancer(2023 IF:22.7) | 大型中国乳腺癌队列多组学研究
【组学关键词:基因组学、转录组学、蛋白组学、代谢组学、放射组学、数字病理学】
【多组学】Nature(2023 IF:64.8)| 基因组与代谢组联合的mGWAS助力疾病研
【组学关键词:基因组学、代谢组学】
【多组学】宏基因组学×代谢组学 | 解锁肠道菌群与人体疾病的作用机制
【组学关键词:宏基因组学、代谢组学】
【蛋白组学】科研私话 | 蛋白组学是不可替代的吗?
【组学关键词:基因组学、转录组学、蛋白组学、蛋白芯片、代谢组学】
【代谢组学】技术文档——微生物测序粪便样本收集SOP
【组学关键词:16S/18S/ITS扩增子测序、宏基因组测序】
【多组学】Nature Microbiology(2022 IF 30.964) | 多组学研究慢阻肺病呼吸道菌群-宿主互作机制
【组学关键词:宏基因组学、代谢组学、转录组学、蛋白组学(高通量抗体芯片)】
【多组学】Blood最新封面文章解读 | 单细胞及多组学揭示补体C1Q促进急性骨髓性白血病(AML)的髓外浸润(EMI)和复发
【组学关键词:单细胞测序、外显子测序、转录组测序、蛋白组学】
【蛋白组学】关于宏蛋白质组学数据分析你应该知道的
【组学关键词:蛋白组学、宏组学、宏蛋白组学】

