研究摘要
细胞衰老是组织衰老和衰老相关疾病的关键驱动因素之一。衰老相关分泌表型(SASP)通过分泌促炎因子和生长因子影响微环境,但其调控机制尚不完全清楚。乙酰辅酶A合成酶2(ACSS2)是一种代谢酶,能够利用乙酸生成乙酰辅酶A,并通过组蛋白乙酰化调控基因表达。然而,ACSS2是否以及如何调控细胞衰老和SASP尚不明确。
本研究揭示了ACSS2通过限制嘌呤生物合成促进SASP的机制。ACSS2直接与嘌呤生物合成关键酶PAICS相互作用,并通过乙酰化促进PAICS的自噬降解,从而抑制嘌呤代谢。嘌呤代谢的受限导致DNA修复所需的dNTP池减少,加剧了细胞质染色质片段(CCF)的积累和SASP的激活。此外,ACSS2的缺失或抑制能够显著减弱SASP的促肿瘤和免疫监视功能。这些发现为衰老相关疾病的治疗提供了新的潜在靶点。
英文题目:ACSS2 drives senescence-associated secretory phenotype by limiting purine biosynthesis through PAICS acetylation
中文题目:ACSS2通过PAICS乙酰化限制嘌呤生物合成来驱动衰老相关的分泌表型
发表刊物:Nature Communications
影响因子:15.7(2025年最新影响因子)
研究团队:复旦大学刘苹羽团队
实验样品:细胞上清
涉及芯片:AAH-CYT-3(检测人类样本中42种免疫、炎症、趋化等相关的细胞因子)
研究结果分析
1. ACSS2调控衰老相关分泌表型(SASP)
2. ACSS2促进细胞质染色质片段(CCF)的形成
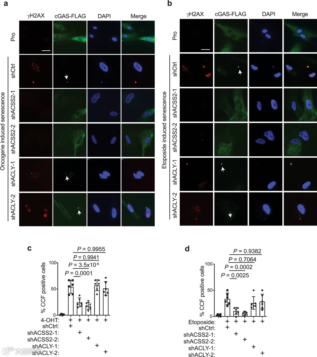
CCF通过激活cGAS-STING-NFκB信号通路促进炎症因子的分泌。研究发现,ACSS2缺失显著减少了OIS、化疗药物诱导的衰老(TIS)和辐射诱导的衰老细胞中的CCF形成(图2a-d)。
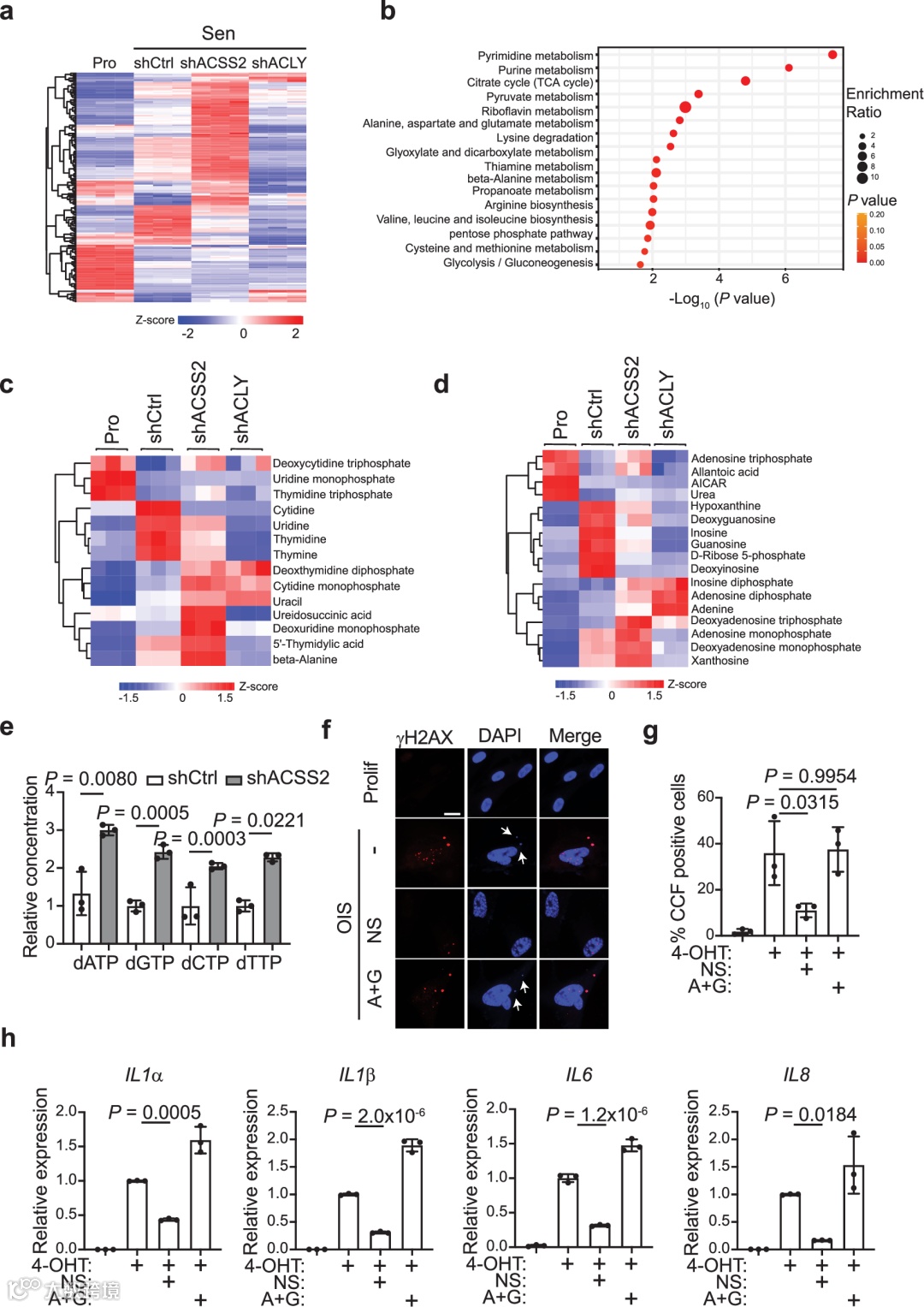
3. ACSS2通过限制嘌呤生物合成调控SASP
靶向代谢组学分析显示,ACSS2缺失显著增加了嘌呤和嘧啶代谢中间产物的水平(图3a-e)。外源性核苷补充实验表明,嘌呤代谢的增强能够减少CCF形成并抑制SASP(图3f-h)。
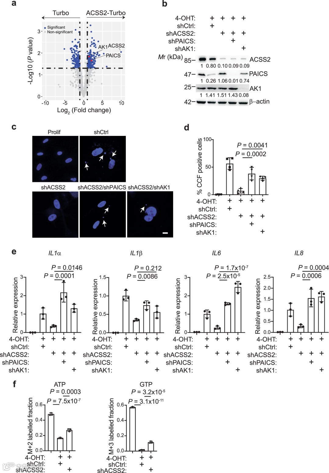
4. ACSS2与PAICS相互作用并促进其乙酰化降解
通过TurboID邻近标记技术,研究人员发现ACSS2与嘌呤生物合成酶PAICS和AK1直接相互作用(图4a)。ACSS2通过乙酰化PAICS的K36和K47位点,促进其与LC3的结合及自噬降解(图5a-r)。PAICS的乙酰化突变体(K36RK47R)表现出更高的稳定性,进一步证实了乙酰化在PAICS降解中的关键作用。
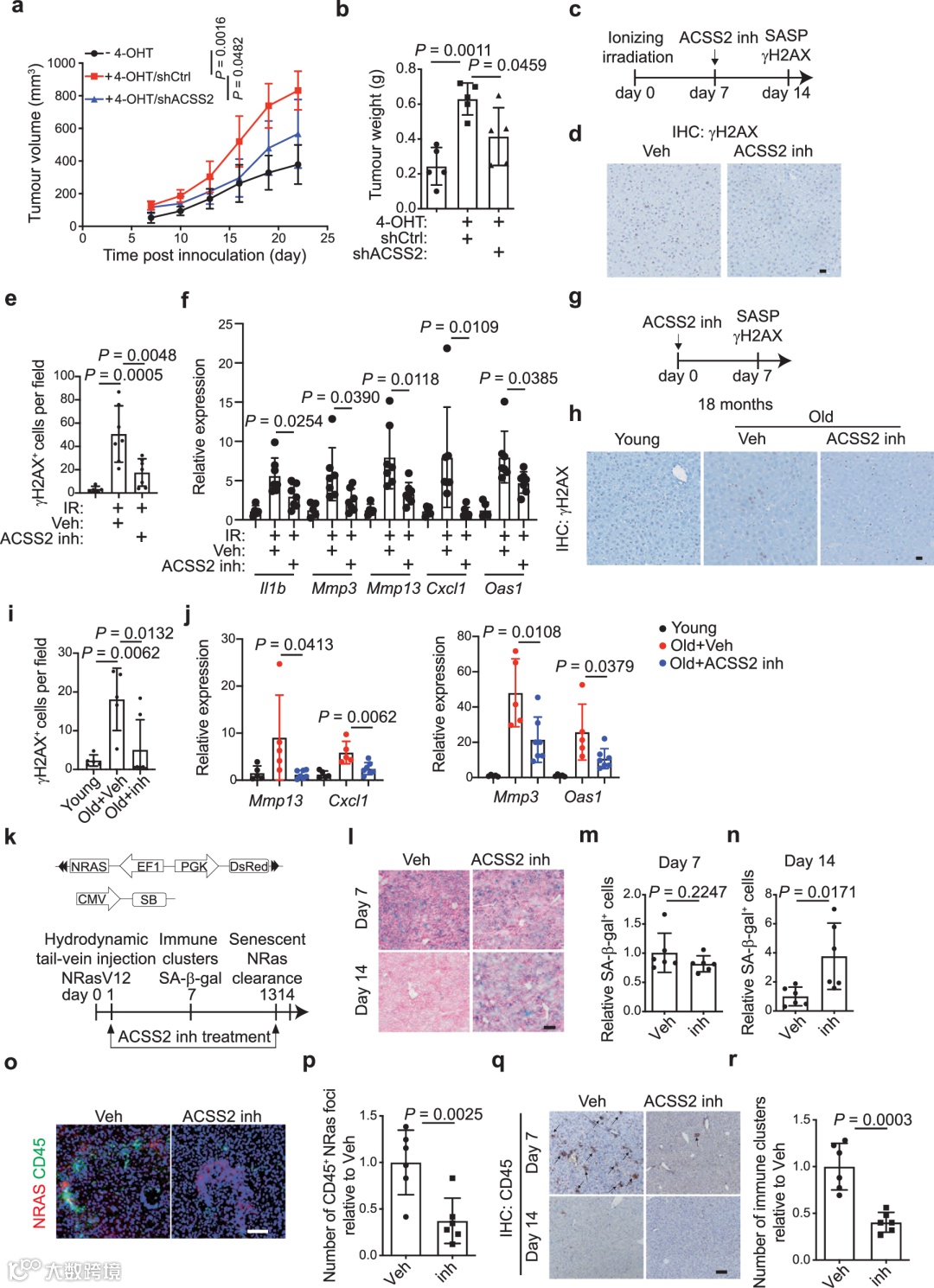
5. ACSS2缺失在体内削弱SASP
在异种移植模型中,ACSS2缺失显著降低了衰老细胞对肿瘤生长的促进作用(图7a-b)。在辐射诱导的衰老小鼠模型中,ACSS2抑制剂或基因敲除减少了肝脏中的DNA损伤标志物γH2AX和SASP因子的表达(图7d-f)。此外,ACSS2缺失还削弱了衰老细胞的免疫监视功能(图7k-r)。
讨论与总结
本研究揭示了ACSS2通过乙酰化PAICS限制嘌呤生物合成,从而促进SASP的机制。ACSS2的缺失或抑制能够显著减弱SASP的促炎和促肿瘤功能,为衰老相关疾病的治疗提供了新的潜在靶点。这些发现不仅扩展了对代谢调控衰老的理解,也为开发靶向ACSS2的“senomorphic”药物提供了理论依据。
研究亮点:研究人员使用抗体芯片分析了衰老细胞(OIS模型)分泌的SASP因子谱,比较了ACSS2敲除组与对照组的差异,高通量检测了多种细胞因子、趋化因子和生长因子的分泌水平,揭示了ACSS2缺失显著降低多种促炎因子(如IL-6、IL-8)的分泌,为ACSS2调控SASP提供了直接证据。
文章信息:
Li Yang, Jianwei You, Xincheng Yang, Ruishu Jiao, Jie Xu, Yue zhang, Wen Mi, Lingzhi Zhu, Youqiong Ye, Ruobing Ren, Delin Min, Meilin Tang, Li Chen, Fuming Li, Pingyu Liu. ACSS2 drives senescence-associated secretory phenotype by limiting purine biosynthesis through PAICS acetylation. Nature Communications. Published:
扩展阅读
专题集锦 | 信号通路、蛋白翻译后修饰(PTMs)、肿瘤癌症、肺癌、胃癌、肝癌、胰腺癌、乳腺癌、甲状腺癌、鼻咽癌、结直肠癌、巨噬细胞、自噬、泛素、凋亡、焦亡、铁死亡、免疫、炎症、脓毒症、衰老、阿尔茨海默病、肥胖、糖尿病、肾病、血管生成、心脑血管、肝病、呼吸、结核病、皮肤、眼科、妇科、干细胞、外泌体、类器官、组织工程、骨科、新药研发、中医药、多糖、神奇动物、病毒、麻醉……
【衰老】合集
【炎症】合集
【信号通路】合集
【代谢重编程】合集
【抗体芯片蛋白组学】合集
【多组学】合集
【代谢组学】合集
【生物医学样本送样手册】合集
【科研攻略】合集
更多专题


