多
组
学
联
合
分
析
多组学联合分析通过整合不同层面的生物分子数据(如基因组、转录组、蛋白组、代谢组等),旨在系统性地解析复杂的生命过程。
如
何
选
择
科学问题驱动:首先要明确想解决的核心生物学问题。这直接决定了你需要获取哪些组学数据,以及选择何种整合策略。
样本可用性与质量:某些组学技术对样本量、质量有特定要求。在设计实验时,需要确保有足够的、高质量的样本用于所有计划的组学检测。
预算与技术支持:多组学研究成本较高,需合理规划预算。同时,考虑自身或合作团队的数据分析能力,必要时可寻求生物信息学专家的帮助。
多组学联合分析建议
明确科学问题:切忌盲目追求“大而全”的多组学。从一个清晰的科学假设出发,选择最能回答该问题的组学组合。
精心设计实验:良好的实验设计是成功的一半。确保有足够的生物学重复,并严格控制实验条件,以减少不必要的批次效应。
寻求合作:多组学研究通常需要跨学科合作。主动与生物信息学家、统计学家以及其他领域的专家合作,能极大提高研究效率和深度。
利用公共资源:善于学习利用已有的公共数据库(如TCGA、GEO、MetaboLights等)进行数据挖掘和验证,可以补充自己的研究,甚至获得新的发现。
关注技术发展:多组学领域发展迅速,新的实验技术和计算方法不断涌现。保持关注和学习,将最新的工具应用于你的研究。
重中之重!多看文献案例:多组学联合分析让我们能更全面、系统地认识生物过程的复杂性。对于多组学研究来说,除了了解联合分析相关行业动态,其中的课题设计、实验执行、数据分析和论文撰都可以在前人文章中学习。
热
门
案
例
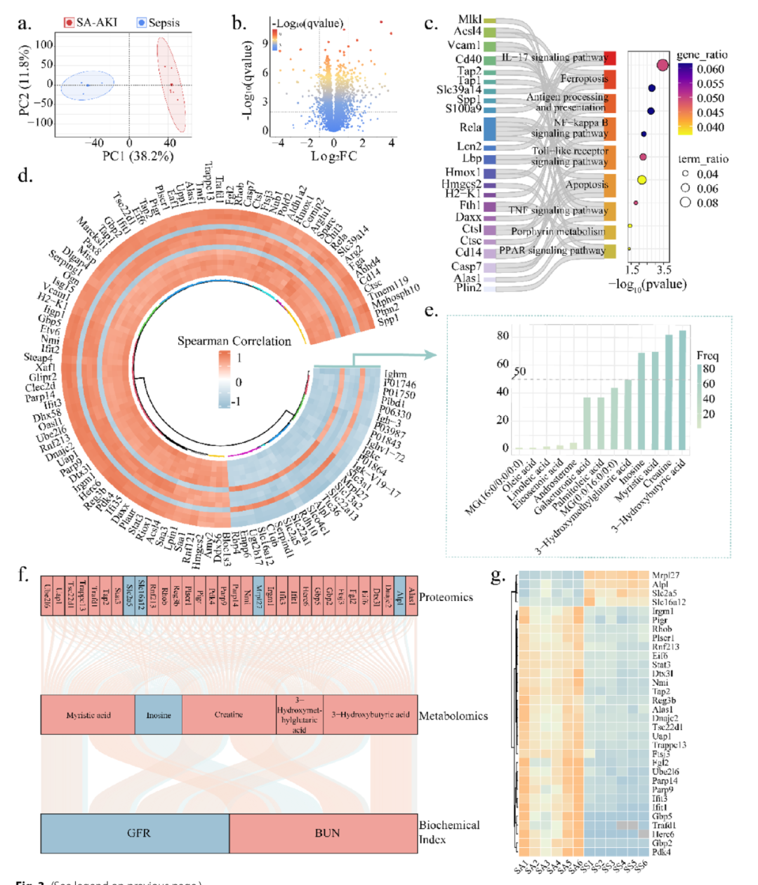
基于代谢组学和蛋白质组学的多组学整合揭示脓毒症相关急性肾损伤的早期代谢物变化
研究背景:
脓毒症相关急性肾损伤(SA-AKI)是脓毒症患者常见的并发症,死亡率高达 41%。因此,早期识别SA-AKI对于实施支持性治疗和预防进一步损害至关重要。研究旨在识别和验证SA-AKI的代谢物生物标志物,以辅助早期临床诊断。
实验方法:
① 动物实验:将 28 只雄性 C57BL/6 小鼠分为两组,一组注射脂多糖(LPS,10mg/kg,i.p.)构建脓毒症小鼠模型,通过测量肾小球滤过率(GFR)、血尿素氮(BUN)和肌酐水平区分脓毒症和 SA-AKI 小鼠;另一组小鼠注射 LPS 后,在 0h、8h、24h 三个时间点处死,获取血清样本 。
② 临床研究:回顾性纳入哈尔滨医科大学附属第二医院重症医学科 56 例患者(28 例 SA-AKI 患者和 28 例脓毒症患者),收集外周静脉血样本。
③ 组学分析:对小鼠肾组织进行非靶向代谢组学和蛋白质组学分析;对小鼠血清进行代谢组学分析;对临床患者血清进行靶向定量代谢组学分析。
精准蛋白质检测技术,血清血浆蛋白多因子量化可选抗体芯片技术(精准蛋白质组学),抗原抗体结合,提高检测准确性!
了解什么是抗体芯片点击图片了解详情
④ 数据分析:差异分析筛选差异代谢物和蛋白质;Spearman 相关性分析构建多组学网络;使用多种机器学习算法构建诊断模型,通过受试者工作特征曲线(ROC)评估模型性能。
研究结果:
代谢组学变化:SA-AKI 小鼠与脓毒症小鼠相比,血浆 BUN 和肌酐显著升高,GFR 显著降低。鉴定出 13 种差异肾代谢物,主要参与不饱和脂肪酸生物合成、亚油酸代谢等途径。
蛋白质组学与多组学网络:发现 112 种与肾功能相关的差异肾蛋白质,主要参与炎症和细胞死亡相关通路。确定 5 种核心代谢物(3 - 羟基丁酸、3 - 羟甲基戊二酸、肌酸、肉豆蔻酸、肌苷),构建多组学网络揭示它们与蛋白质和肾功能指标的关联。
核心代谢物时间序列变化:SA-AKI 小鼠血清中,3 - 羟甲基戊二酸、3 - 羟基丁酸和肌酸在 0-24h 显著增加,肉豆蔻酸在 8h 增加,肌苷在 8h 下降。3 - 羟基丁酸、肌酸和 3 - 羟甲基戊二酸与 BUN 呈正相关。
IC3 模型构建:临床研究验证了 3 种核心代谢物(肌苷、肌酸、3 - 羟基丁酸)在 SA-AKI 患者和脓毒症患者中的差异。IC3 模型(基于这 3 种代谢物的逻辑回归模型)诊断 SA-AKI 的 AUC 为 0.90,且模型评分与 SOFA、APACHE II 评分(疾病严重程度指标)正相关,高评分组患者疾病更重。
小结:
通过多组学整合分析,确定了 5 种与 SA-AKI 相关的核心代谢物,并构建了基于其中 3 种代谢物的 IC3 诊断模型,可有效早期识别 SA-AKI。但研究存在临床样本量小、单中心招募、未考虑潜在混杂因素、仅用雄性小鼠实验等局限性,未来需扩大样本量、开展多中心研究验证模型准确性和可靠性。
多组学
服务专家
RayBio依托独有的精准蛋白质组学检测平台结合基因组、转录组、代谢组与AI驱动的数据分析平台,从实验设计到数据分析,我们提供一站式多组学服务,专业团队全程护航,助力科研与临床转化。
扩展阅读
专题集锦 | 信号通路、蛋白翻译后修饰(PTMs)、肿瘤癌症、肺癌、胃癌、肝癌、胰腺癌、乳腺癌、甲状腺癌、鼻咽癌、结直肠癌、巨噬细胞、自噬、泛素、凋亡、焦亡、铁死亡、免疫、炎症、脓毒症、衰老、阿尔茨海默病、肥胖、糖尿病、肾病、血管生成、心脑血管、肝病、呼吸、结核病、皮肤、眼科、妇科、干细胞、外泌体、类器官、组织工程、骨科、新药研发、中医药、多糖、神奇动物、病毒、麻醉……
【多组学】合集
【蛋白组学】合集
【多因子检测蛋白组学】合集
【Olink蛋白组学】合集
【SomaScan蛋白组学】合集
【基因组学】合集
【转录组学】合集
【单细胞测序】合集
【空间转录组学】合集
【宏基因组学】合集
【微生物组学】合集
【代谢组学】合集
【生物医学样本送样手册】合集
【科研攻略】合集
更多专题
请点击以上链接查阅详情,或私信、电话 020-3160 8909 与我们联系…



