
文章速递
研究背景
急性髓系白血病(AML)约占儿童白血病的20%,由于疾病的异质性,复发率高,AML的预后和治疗具有较大的挑战性。可测量/最小残留(MRD)指标对治疗后患者分层和临床评估至关重要,但是不完全可靠。目前需要找到更好的评估策略,能够指导治疗改善儿童AML患者的预后至关重要。骨髓(BM)肿瘤微环境(TME)的分子特征,以及区分AML-blast和non-blast的生物标志物对于确定恶性细胞群或转录环境的变化至关重要。本研究利用scRNA-seq分析揭示了急性髓系白血病患者骨髓微环境和周围部位的细胞及分子的变化。另外作者对Dx和EOI骨髓样本进行了单细胞转录组比较分析,为研究儿童AML的诊断和治疗靶点开发开辟了新途径。
研究设计

研究设计和分析方法概述
研究结果

图1. 单细胞转录图谱鉴定AML-blast细胞群的异质性
AML-blasts细胞标志物的鉴定
作者对Dx富集型AML-blast细胞群(MPO+、CD34+、Azu+)和EOI富集型non-blast细胞群进行基因差异表达分析(DEGs),发现232个差异基因。差异基因后续验证结果显示,患者样本3、5、6、14的scRNA-seq数据分析中,有44个基因的AML-blast具有明显的特异性,与治疗后的EOI中non-blast细胞相比,Dx样本AML-blast的表达更高(图1e)。其中与治疗后的non-blast细胞相比有20个基因是在Dx样本AML-blasts中特异性高表达(图2a)。其中两个已鉴定的blast细胞相关基因(NREP和CLEC11A),在配对的Dx样本中,EOI样本中鉴定的三个blast群中高表达,比用于AML-blast临床鉴定的基因(CD34、MPO、CD33和CD56/NCAM1)表达量更高(图2b)。

分析Dx复发与CCR相关的AML-blast细胞差异
为了区分Dx的blast和免疫细胞的特征,作者分析了14个Dx的骨髓样本 。共得到28,181个细胞被分为15个类群,14,166个细胞被归类为AML-blast细胞,其余14,015个细胞被归类为non-blast细胞。为了针对性分析AML-blast细胞,作者将blast细胞重新聚类分析。UMAP结果显示,与CCR相关的blast细胞群聚集在一起,而与复发相关的blast细胞群聚集在一起,这表明复发与CCR的blast之间的转录组更相似(图3a)。每个群中不同患者的细胞比例有显著差异,说明患者特有的blast具有特异性(图3b)。

作者对Dx骨髓样本中的non-blast细胞进行了重点分析。non-blast细胞重新分群注释(图4a,b)。Dx复发和CCR相关样本中免疫细胞有明显的差别,特别是T细胞和单核/巨噬细胞(图4a)。对Dx的T细胞群的分析结果显示,有11种不同的T细胞亚群(图4c)。不同患者的AML-blast细胞在幼稚和激活T细胞亚群转录水平上有明显的差异(图4d)。复发和CCR相关样本在T细胞亚群中的分布有差异,说明与复发和CCR相关的T细胞亚群中存在转录组差异(图4d),对复发和CCR相关样本进行比较,复发样本中的T细胞百分比明显更高(图4e)。对耗竭T细胞进行ssGSEA分析,与CCR相关样本相比,复发样本的耗竭T细胞得分更高(图4e)。
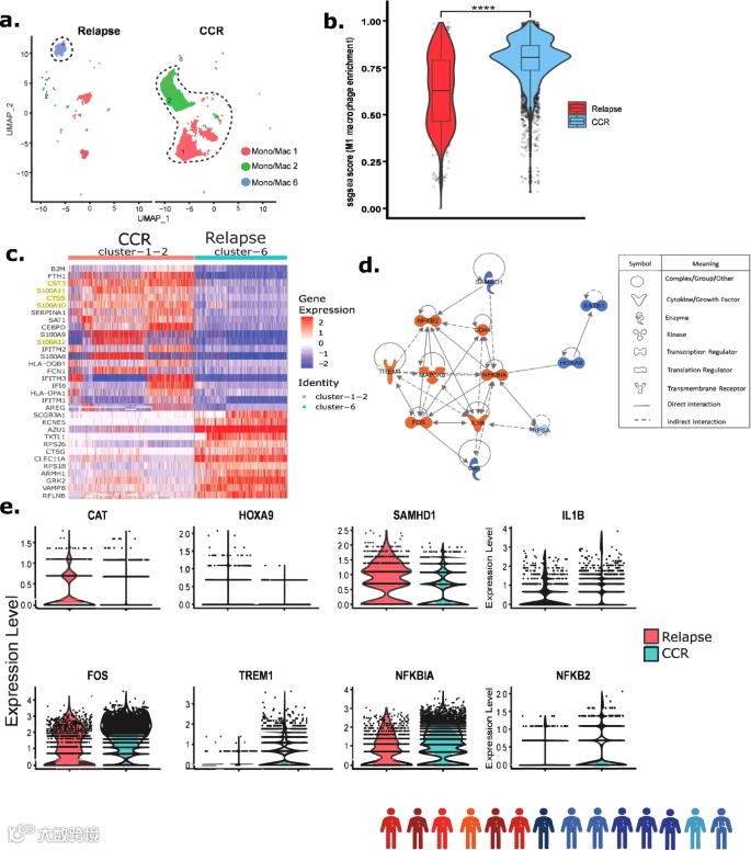
作者在Dx样本的non-blast细胞中注释到3个单核/巨噬细胞群(图5a)。与CCR相关样本分布在1和2群,与复发相关的样本分布在6群(图5a)。白血病髓系标记物(ITGAM、ANPEP、CD33)的低表达证实了3个单核/巨噬细胞群为非白血病性质的细胞群。利用M1巨噬细胞基因集(S100A8、S100A9、S100A12、TYROBP、VCAN、CD68、MNDA、CyBB、STAT1)进行ssGSEA富集分析,与复发相关的样本相比,CCR相关样本中M1巨噬细胞显著增多(图5b)。总而言之,Dx相关样本中富含炎性M1巨噬细胞,与CCR相关的样本中据有丰富未成熟的单核细胞群。
图5. CCR样本中炎性单核/巨噬细胞的富集分析
EOI治疗后blast细胞的特征
图6. 治疗后EOI样本中residual blasts的scRNA-seq分析
复发相关的EOI样本显示T细胞增多和单核/巨噬细胞减少
为了分析EOI样本中的non-blast细胞,作者从Dx和EOI数据集中选择了仅来自EOI的细胞(15,070),并重新分群注释(图7a)。CCR复发相关样本的non-blast细胞群中,免疫细胞(T细胞、NK细胞和巨噬细胞/单核细胞)的分布发生了变化(图7a)。在EOI上,CCR相关的non-blast细胞结果显示T细胞的比例较多,CCR相关样本中单核细胞/巨噬细胞的比例较高(图7b,c)。对M1和M2巨噬细胞进行ssGSEA分析,EOI样本中CCR相关的炎性M1巨噬细胞显著聚集,而在复发相关的EOI样本中,M2巨噬细胞显著聚集(图7d)。T细胞分为三个群,即naive T cell-1、naive T cell-2和NK/T细胞群(图7a),naive T cell-2细胞群在复发相关的EOI样本中有更高丰度(图7e)。通过比较这两种T细胞,发现naive T cell-2中包括HLA-A和HLA-B在内的MHC-I类基因表达较低。对naive T cell-2进行通路分析发现与Th1、Th2、钙诱导的T细胞凋亡、T辅助细胞中的CD28信号通路均下调(图7f)。
研究结论
该研究使用scRNA-seq数据分析诊断(DX)、诱导结束(EOI)和复发的儿童AML骨髓(BM)样本。识别AML-blast特异的基因特征,并描绘不同临床结局儿童骨髓微环境中的免疫细胞组成,为精准医疗提供依据。
参考文献:

