
抗体芯片揭示神药二甲双胍+他汀类药物治疗胶质母细胞瘤机制
杂志名称:
eBioMedicine(2023 IF:11.1)
文献题目:
Metformin and simvastatin exert additive antitumour effects in glioblastoma via senescence-state: clinical and translational evidence
第一作者:
Antonio C. Fuentes-Fayos
通讯作者:
Raúl M. Luque
作者单位:
西班牙科尔多瓦麦蒙尼德生物医学研究所(IMIBIC)
发表时间:
2023-04
文献全文下载地址:
https://www.sciencedirect.com/science/article/pii/S235239642300049X
本实验所用产品:
品名:Human Phosphorylation Pathway Profiling Array C55 kit
货号:AAH-PPP-1(55个因子磷酸化抗体芯片)
详情:https://www.raybiotech.com/human-phosphorylation-pathway-profiling-array-c55-aah-ppp-1
因子列表:
芯片类型:
实验样本:
细胞裂解液
研究背景
胶质母细胞瘤(GBM)是最常见的致命的成人原发性脑肿瘤,仅<10%的新发GBM患者存活期可以超过五年。GBM患者的主要治疗方法是手术切除,然后配合放射治疗和辅助治疗(替莫唑胺化疗)。目前针对GBM,没有真正的有效的治疗药物。
二甲双胍和他汀类药物(例如辛伐他汀),通常用于治疗代谢相关疾病(即肥胖、2型糖尿病和高胆固醇血症)已在不同的恶性脑瘤患者中进行了测试。尽管二甲双胍和他汀类药物的抗肿瘤作用仍有争议,但据我们所知,这两种药物的分别使用和联合使用会有抗肿瘤性质,两种药物的抗肿瘤机制目前仍然不明。
思路&结果
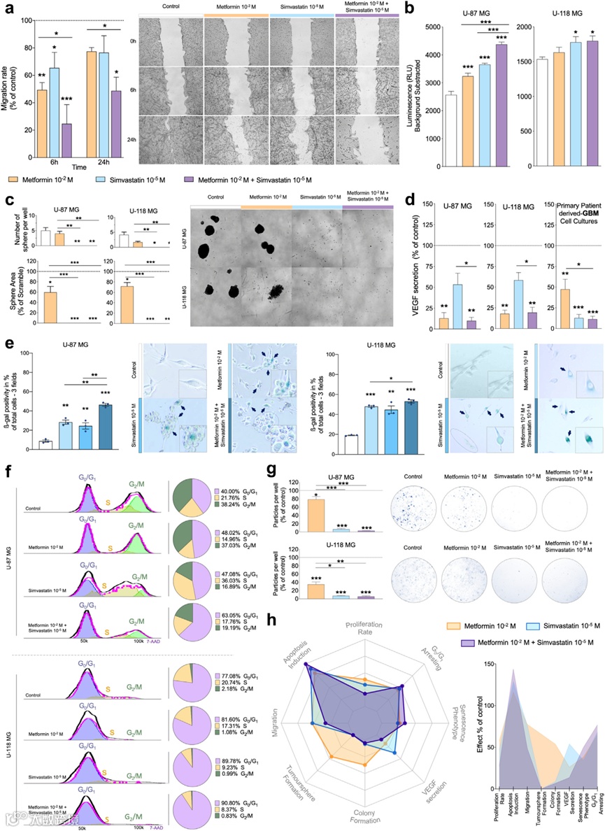
1、二甲双胍或辛伐他汀的治疗,特别是它们的联合治疗,降低了不同GBM模型的增殖率,但没有降低非肿瘤对照细胞的存活率
实验用人的GBM细胞系U-87 MG/U-118 MG和患者来源的原代细胞(来自GBM和高级别III型星形细胞瘤(AIII)),正常对照细胞使用人正常脑组织原代细胞培养。分别进行了二甲双胍、辛伐他汀和两种药物联合治疗的剂量依赖和时间依赖的实验。随着两种药物剂量和时间的增加,GBM细胞的存活率越低。二甲双胍和辛伐他汀两种药物的最优浓度分别是10 mM和10 μM。同样的,对患者来源的胶质瘤原代培养细胞也具有类似的存活率显著下降的作用,而对人原代正常脑组织则没有此作用。

2、二甲双胍、辛伐他汀的治疗,特别是它们的联合治疗,改变了细胞体外其他关键功能参数
分别对二甲双胍、辛伐他汀和联合用药前后的GBM细胞的细胞迁移、细胞增殖、瘤体形成、VEGF分泌、衰老相关β半乳糖苷酶、细胞周期、集落形成进行了评估。结果表明,二甲双胍和辛伐他汀治疗会损害GBM细胞的进展,发育和侵袭性,从而在体外诱导衰老表型,并且通常当两种药物联合使用时,这些作用显着增强。

3、二甲双胍和/或辛伐他汀调节GBM细胞中关键致癌途径相关的蛋白质磷酸化水平
用磷酸化蛋白芯片,在U-87MG细胞进行磷酸化分析,二甲双胍和辛伐他汀及其联合用药会产生抗肿瘤作用,相关信号通路受到相应调节。二甲双胍通过激活AMPKa,随即引起下游AKT通路磷酸化水平下调和TP53,MAP14,JNK,和ERK1/ERK2水平上调。同样,辛伐他汀也会引起AKT通路的磷酸化水平下调,此外,还会引起ERK1/ERK2磷酸化水平上调并且TGFβ通路激活。值得注意的是,单独用药时,有些通路蛋白磷酸化变化不显著,在联合用药时变得显著。如JAK/STAT、NF-κB、TGFβ通路。与单独用药相比,还会显著增强MAPK和JAK-STAT通路蛋白的磷酸化水平。通过磷酸化芯片的结果,发现22个磷酸化蛋白的变化与肿瘤的信号通路相关,尤其是活化ERK1/ERK2和TGFβ通路,表明联合用药可以诱导GBM细胞在体外进入衰老状态。

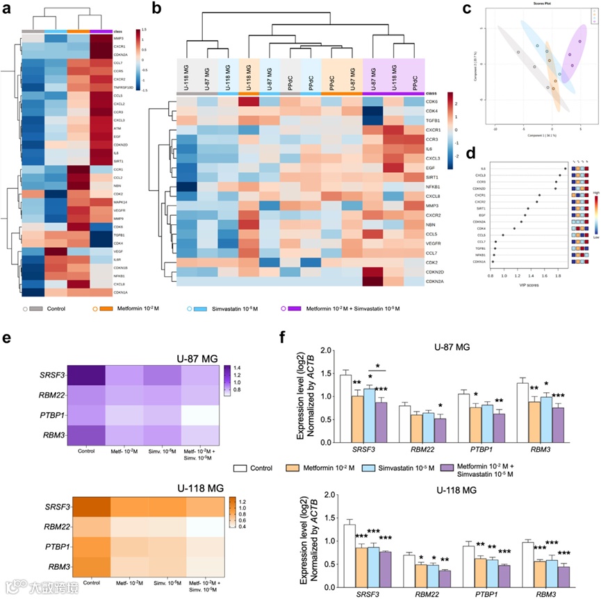
4、二甲双胍和辛伐他汀联合用药改变了GBM细胞中SASP相关基因表达水平和剪接体
首先,通过微流控qPCR在用二甲双胍和/或辛伐他汀处理的细胞中测量了32个关键SASP相关基因。在正常细胞中没有显著变化而在GBM细胞系中基因表达发生显著变化。SASP相关基因保留TOP20进行后续的热图分析,PLS-DA分析及后续的变量基因重要性的评分,发现最为重要的四个基因,即IL-6,CXCL3,CCR3,CDKN2D。随后,研究了四个之前报道的四个剪接体(SRSF3,RBM22,PTBP1,RBM3)的用药前后的变化。GBM细胞系,在用药后,四个剪接体均有不同程度的下调,药物联用时,下调更为显著。

5、二甲双胍和/或辛伐他汀处理的细胞的条件培养基诱导GBM细胞的衰老和端粒伸长
GBM细胞联合用药处理后的条件培养基可以使GBM细胞衰老或者是衰老相关的特征,如端粒变长。

6、二甲双胍和/或他汀类药物治疗对胶质瘤患者总生存期有显著延长
为了验证两种药物在临床上的可行性,选取四期GBM患者和三期星形胶质瘤患者进行临床试验,结果表明没有用药组生存期为12.2月,二甲双胍组为13.0月,辛伐他汀13.8月,联合用药组为15.5月。此外还进行了小鼠模型的验证。

讨论 & 结论
Discussion & Conclusion
本文利用RayBio磷酸化芯片(AAH-PPP-1,55个磷酸化蛋白)检测药物作用后各种磷酸化通路中关键蛋白的表达发现,二甲双胍和辛伐他汀,特别是它们的联合用药,在癌细胞中不仅限于侵袭性特征的改变(即增殖/迁移速率、肿瘤球/集落形成、细胞周期停滞、VEGF分泌和细胞凋亡诱导)还包括诱导衰老以及调节参与SASP和剪接机制的关键基因的表达,这可能促进衰老状态,端粒延长和GBM细胞侵袭行为的减弱。这些发现表明,二甲双胍和辛伐他汀,特别是它们的联合使用,作为一种潜在的新治疗工具,具有治疗GBM的极大潜力。


近期优惠活动
点击链接了解详情▼

▼ RayBio®抗体芯片近期部分学术引用
| Year | Journal | 2023 IF | Article Title |
| 2017 | Nature Communications | 16.6 | Application of bio-orthogonal proteome labeling to cell transplantation and heterochronic parabiosis |
| 2017 | Nature Immunology | 30.5 | Direct control of regulatory T cells by keratinocytes |
| 2017 | Nature | 64.8 | Cytoplasmic chromatin triggers inflammation in senescence and cancer |
| 2017 | Nature Medicines | 82.9 | Dickkopf-1 promotes hematopoietic regeneration via direct and niche-mediated mechanisms |
| 2018 | Acta Biomaterialia | 9.7 | Manipulation of the response of human endothelial colony-forming cells by focal adhesion assembly using gradient nanopattern plates |
| 2018 | Journal for Immuno Therapy of Cancer | 10.9 | Randomized phase II trial of autologous dendritic cell vaccines versus autologous tumor cell vaccines in metastatic melanoma 5-year follow up and additional analyses |
| 2018 | Arthritis & Rheumatology | 13.3 | Myogenic Progenitor Cells Exhibit Type I Interferon–Driven Proangiogenic Properties and Molecular Signature During Juvenile Dermatomyositis |
| 2018 | Hepatology | 13.5 | Identification and Therapeutic Intervention of Coactivated Anaplastic Lymphoma Kinase, Fibroblast Growth Factor Receptor 2, and Ephrin Type-A Receptor 5 Kinases in Hepatocellular Carcinoma |
| 2018 | Hepatology | 13.5 | Sphingosine kinase 1 promotes liver fibrosis by preventing miR-19b-3p-mediated inhibition of CCR2 |
| 2018 | Cell Host & Microbe | 30.3 | Listeria Adhesion Protein Induces Intestinal Epithelial Barrier Dysfunction for Bacterial Translocation |
| 2018 | Cell | 64.5 | CD10+ GPR77+ cancer-associated fibroblasts promote cancer formation and chemoresistance by sustaining cancer stemness |
| 2019 | Theranostics | 12.4 | Monoclonal Antibody againstCXCL1 (HL2401) as a Novel Agent in Suppressing IL6 Expression and Tumoral Growth |
| 2019 | Neurology | 9.9 | Changes in cerebralautoregulation and blood biomarkers after remote ischemic preconditioning |
| 2019 | Nature Communications | 16.6 | Altered respiratory virome and serum cytokine profile associated with recurrent respiratory tract infections in children |
| 2019 | Nature Communications | 16.6 | Microenvironmental IL1β promotes breast cancer metastatic colonisation in the bone via activation of Wnt signalling |
| 2019 | Nature Cell Biology | 21.3 | NAD+ metabolism governs the proinflammatory senescence-associated secretome |
| 2019 | Nature Medicine | 82.9 | Stress–glucocorticoid–TSC22D3 axis compromises therapy-induced antitumor immunity |
| 2019 | Cell Research | 44.1 | Sodium oligomannate therapeutically remodels gutmicrobiota and suppresses gut bacterial amino acids-shaped neuroinflammation toinhibit Alzheimer’s disease progression |
| 2019 | Cell | 64.5 | Regional activation of myosin II in cancer cells drives tumor progression via a secretory cross-talk with the immune microenvironment |
| 2020 | Theranostics | 12.4 | Targeting the STING pathway in tumor-associated macrophages regulates innate immune sensing of gastric cancer cells |
| 2020 | Theranostics | 12.4 | Plasma protein-based signature predicts distant metastasis and inductionchemotherapy benefit in Nasopharyngeal Carcinoma |
| 2020 | Molecular Therapy | 12.4 | HLSC-Derived Extracellular Vesicles Attenuate Liver Fibrosis and Inflammation in a Murine Model of Non-alcoholic Steatohepatitis |
| 2020 | Acta Pharmaceutica Sinica B | 14.5 | Chrysin serves as a novel inhibitor of DGKa/FAK interaction to suppress the malignancy of esophageal squamous cellcarcinoma (ESCC) |
| 2020 | Journal of Extracellular Vesicles | 16 | Small extracellular vesicles derived from human mesenchymal stromal cells prevent group 2 innatelymphoid cell-dominant allergic airway inflammation through delivery ofmiR-146a-5p |
| 2020 | Nature Communications | 16.6 | Distinct effects of generalanesthetics on lung metastasis mediated by IL-6/JAK/STAT3 pathway in mouse models |
| 2020 | Molecular Cell | 16.6 | Ectosomal PKM2 Promotes HCC by Inducing Macrophage Differentiation and Remodeling the Tumor Microenvironment |
| 2020 | Immunity | 32.4 | Excessive polyamine generation in keratinocytes promotes self-RNA sensing by dendritic cells in psoriasis |
| 2021 | Pharmacological Research | 9.3 | Affiliated Hospital of Integrated Traditional Chinese and WesternMedicine, Nanjing University of Chinese Medicine |
| 2021 | Theranostics | 12.4 | Intravenous transplantationof olfactory ensheathing cells reduces neuroinflammation after spinal cordinjury via interleukin-1 receptor antagonist |
| 2021 | Theranostics | 12.4 | Tumor suppressor DRD2 facilitates M1 macrophages and restricts NF-κB signaling to trigger pyroptosis in breast cancer |
| 2021 | Hepatology | 13.5 | Group-2 Innate LymphoidCells Promote Hepatocellular Carcinoma Progression via CXCL2-Neutrophil Induced Immunosuppression |
| 2021 | Nature Cell Biology | 21.3 | m6A-independent genome-wide METTL3 and METTL14 redistribution drives the senescence-associated secretory phenotype |
| 2021 | Signal Transduction and Targeted Therapy | 39.3 | Mutant KRAS triggers functional reprogramming of tumor-associated macrophages in colorectal cancer |
| 2021 | Cancer Cell | 50.3 | Three subtypes of lung cancer fibroblasts define distinct therapeutic paradigms |
| 2022 | Journal for ImmunoTherapy of Cancer | 10.9 | Longitudinal plasma proteomic profiling of patients with non-small cell lung cancer undergoing immune checkpoint blockade |
| 2022 | PNAS | 11.1 | Plasma metabolome and cytokine profile reveal glycylproline modulating antibody fading in convalescent COVID-19 patients |
| 2022 | Advanced Science | 15.1 | Mouse Modeling Dissecting Macrophage–BreastCancer Communication Uncovered Roles of PYK2 in Macrophage Recruitment andBreast Tumorigenesis |
| 2022 | Nature Microbiology | 28.3 | Multi-omics analyses of airway host–microbe interactions in chronic obstructive pulmonary disease identify potential therapeutic interventions |
| 2023 | Nature Metabolism | 20.8 | TREM2hi resident macrophages protect the septic heart by maintaining cardiomyocyte homeostasis |
| 2023 | Journal of Hematology & Oncology | 28.5 | LCN2 secreted by tissue-infiltrating neutrophils induces the ferroptosis and wasting of adipose and muscle tissues in lung cancer cachexia |
| 2023 | Cancer cell | 50.3 | Tissue factor is a critical regulator of radiation therapy-induced glioblastoma remodeling |
【泪部资料】蛋白芯片案例集锦 | 肿瘤/癌症专题(一)科研重器15篇
【泪部资料】案例集锦 | 蛋白芯片与抗体芯片在生物医学研究和转化医学中的应用(一)





