
抗体芯片&脓毒症疾病发展及治疗方案研究
杂志名称:
Nature Metabolism(2022 IF:19.865)
文献题目:
TREM2hi resident macrophages protect the septic heart by maintaining cardiomyocyte homeostasis
第一作者:
Kai Zhang, Yang Wang, Shiyu Chen, Jiali Mao
通讯作者:
Xiangming Fang, Xuekun Li, Qixing Chen
作者单位:
浙江大学医学院第一附属医院麻醉与重症监护科
浙江大学医学院国家儿童健康临床研究中心儿童医院
浙江大学医学院转化医学研究所
发表时间:
2023-01-12
文献全文下载地址:
file:///C:/Users/proph/Downloads/s42255-022-00715-5.pdf
本实验所用产品:
品名:Mouse Inflammation Array C1
货号:AAM-INF-1(小鼠40个炎症因子抗体芯片)
详情:https://www.raybiotech.com/mouse-inflammation-array-c1-aam-inf-1
因子列表:40个(请查询以上链接)
芯片类型:
实验样本:
小鼠心脏组织裂解液
研究摘要
脓毒症每年影响全球约4900万人,造成1100多万人死亡。大多数脓毒症患者表现为心功能异常,通常称为脓毒性心肌病(SICM)。作为器官功能障碍的重要因素,SICM的特征是射血分数(EF)降低,并与患者的高死亡率相关。值得注意的是,在SICM中也观察到短暂可逆性心肌功能障碍,这表明感染性应激后心脏内稳态可以恢复。然而,脓毒症期间促进心脏康复的机制尚未完全阐明。
研究思路
IDEAS
1、脓毒性心脏免疫细胞的单细胞特征
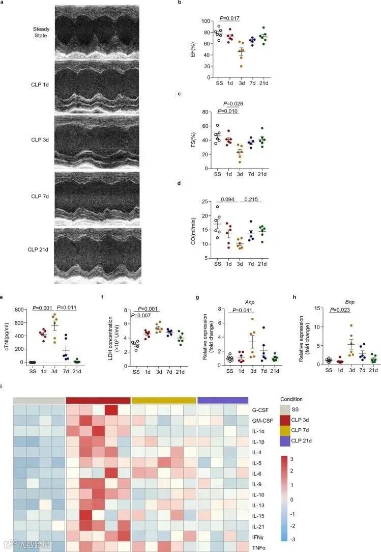
为探索脓毒症应激下可逆性心肌功能障碍的机制,研究团队建立了脓毒症小鼠模型(盲肠结扎穿刺(CLP)模型)。发现随着脓毒症的进展,心功能稳定恶化,并在CLP后3 d显著恶化。随后,心功能逐渐恢复。由于炎症在SICM的病例中起着至关重要的作用,因此研究人员通过小鼠40个炎症因子抗体芯片 (AAM-INF-1)检测了心脏炎症标志物。发现心脏中G-CSF、GM-CSF、IL-4、IL-1α、IL-9、IFN-γ、IL-1β、IL-21和IL-10水平在CLP后3 d达到峰值,然后随着时间的推移缓慢下降(补充数据图1i)。这些结果表明,脓毒症进展过程中心功能的动态变化与心脏组织的炎症环境一致。此外,研究人员发现CLP后巨噬细胞的百分比略有下降,而巨噬细胞亚簇的异质性更加明显。

2、Mac1与心功能恢复有关
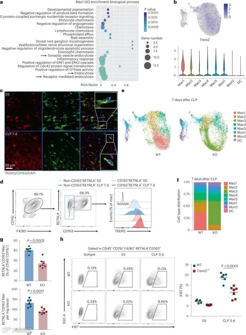
鉴于单核-巨噬细胞是脓毒症期间心脏免疫细胞中最大和最显著改变的群体,研究人员进行了一项无监督聚类分析来研究心脏单核-巨噬细胞的异质性和作用。鉴定出5个巨噬细胞亚簇(Mac1-5),2个单核细胞亚簇(Mon1和Mon2)和1个树突状细胞(DC)亚簇(图2a)。其中Mac1和Mac2亚群主要出现在稳定状态的心脏中,而Mac1亚群的水平在CLP后3 d显著降低。同时,Mac3、Mac4水平在CLP后3 d明显升高,而在CLP后7和21 d,随着心功能逐渐恢复,Mac1亚簇恢复。同样,Mac1的相对频率和绝对数量在CLP后3 d下降,并在CLP后7 d和21 d恢复(图2c,d)。

3、TREM2在SICM过程中对Mac1细胞的重塑至关重要
研究人员发现相对于其他巨噬细胞,Mac1细胞中吞噬相关基因Trem2上调,并且Trem2在Mac1子集中特别丰富。此外,研究人员观察到WT和Trem2−/−小鼠中Mac1细胞的比例在CLP后3 d均显著降低。CLP后第7天,WT小鼠的Mac1细胞数量恢复正常,但Trem2−/−小鼠的Mac1细胞比例无法恢复(图4e,f)。相比之下,Trem2缺陷不影响其他心脏免疫细胞区室的比例。此外,研究人员发现与WT对照组相比,CLP后3 d, Trem2−/−小鼠CD163+RETNLA+ CRMs的增殖能力显著降低(图4h)。这些结果表明TREM2是Mac1亚群的标记物,对于感染性心脏中Mac1细胞的重塑至关重要

4、移植TREM2hi Mac1细胞可保护SICM
为研究Mac1细胞治疗是否可以保护脓毒症后的心功能,研究人员分别将CD45.1小鼠心脏分选的TREM2hi Mac1细胞和非Mac1细胞在CLP后立即移植到CD45.2小鼠心包腔内。对照组动物心包内注射相同体积的MG(图7a)。发现与心包内移植的非Mac1细胞或MG群相比,移植了TREM2hi Mac1细胞的脓毒症小鼠心脏功能(图7b-e)明显增强。同样,TREM2hi Mac1细胞移植改善了心脏损伤(图7f-i)、炎症(图7j,k)、线粒体损伤(图7l)、ATP水平升高(图7M)、乳酸水平降低(图7n)。

结 论
Conclusion
本研究中,作者利用小鼠40个炎症因子抗体芯片 (AAM-INF-1)检测了脓毒症小鼠模型中炎症因子的表达,发现心脏中G-CSF、GM-CSF、IL-4、IL-1α、IL-9、IFN-γ、IL-1β、IL-21和IL-10水平在CLP后3 d达到峰值,然后随着时间的推移缓慢下降,确认了脓毒症进展过程中心功能的动态变化与心脏组织的炎症环境一致性。随后通过一系列的实验发现了一种独特的心脏巨噬细胞亚群Mac1,在脓毒症期间进行自我更新,并发现TREM2hi Mac1细胞在预防SICM中的重要作用,为SICM的治疗提供一种策略。

RayBio 抗体芯片近期部分学术引用
| Year | Journal | 2022 IF | Article Title |
| 2017 | Nature Communications | 17.694 | Application of bio-orthogonal proteome labeling to cell transplantation and heterochronic parabiosis |
| 2017 | Nature Immunology | 31.250 | Direct control of regulatory T cells by keratinocytes |
| 2017 | Nature | 69.504 | Cytoplasmic chromatin triggers inflammation in senescence and cancer |
| 2017 | Nature Medicine | 87.241 | Dickkopf-1 promotes hematopoietic regeneration via direct and niche-mediated mechanisms |
| 2018 | Acta Biomaterialia | 10.633 | Manipulation of the response of human endothelial colony-forming cells by focal adhesion assembly using gradient nanopattern plates |
| 2018 | Journal for Immuno Therapy of Cancer | 12.469 | Randomized phase II trial of autologous dendritic cell vaccines versus autologous tumor cell vaccines in metastatic melanoma 5-year follow up and additional analyses |
| 2018 | Arthritis & Rheumatology | 15.483 | Myogenic Progenitor Cells Exhibit Type I Interferon–Driven Proangiogenic Properties and Molecular Signature During Juvenile Dermatomyositis |
| 2018 | Hepatology | 17.298 | Identification and Therapeutic Intervention of Coactivated Anaplastic Lymphoma Kinase, Fibroblast Growth Factor Receptor 2, and Ephrin Type-A Receptor 5 Kinases in Hepatocellular Carcinoma |
| 2018 | Hepatology | 17.298 | Sphingosine kinase 1 promotes liver fibrosis by preventing miR-19b-3p-mediated inhibition of CCR2 |
| 2018 | Cell Host & Microbe | 31.316 | Listeria Adhesion Protein Induces Intestinal Epithelial Barrier Dysfunction for Bacterial Translocation |
| 2018 | Cell | 66.850 | CD10+ GPR77+ cancer-associated fibroblasts promote cancer formation and chemoresistance by sustaining cancer stemness |
| 2019 | Theranostics | 11.600 | Monoclonal Antibody againstCXCL1 (HL2401) as a Novel Agent in Suppressing IL6 Expression and Tumoral Growth |
| 2019 | Neurology | 11.800 | Changes in cerebralautoregulation and blood biomarkers after remote ischemic preconditioning |
| 2019 | Nature Communications | 17.694 | Altered respiratory virome and serum cytokine profile associated with recurrent respiratory tract infections in children |
| 2019 | Nature Communications | 17.694 | Microenvironmental IL1β promotes breast cancer metastatic colonisation in the bone via activation of Wnt signalling |
| 2019 | Nature Cell Biology | 28.213 | NAD+ metabolism governs the proinflammatory senescence-associated secretome |
| 2019 | Nature Medicine | 87.241 | Stress–glucocorticoid–TSC22D3 axis compromises therapy-induced antitumor immunity |
| 2019 | Cell research | 46.297 | Sodium oligomannate therapeutically remodels gutmicrobiota and suppresses gut bacterial amino acids-shaped neuroinflammation toinhibit Alzheimer’s disease progression |
| 2019 | Cell | 66.850 | Regional activation of myosin II in cancer cells drives tumor progression via a secretory cross-talk with the immune microenvironment |
| 2020 | Theranostics | 11.600 | Targeting the STING pathway in tumor-associated macrophages regulates innate immune sensing of gastric cancer cells |
| 2020 | Theranostics | 11.600 | Plasma protein-based signature predicts distant metastasis and inductionchemotherapy benefit in Nasopharyngeal Carcinoma |
| 2020 | Molecular Therapy | 12.910 | HLSC-Derived Extracellular Vesicles Attenuate Liver Fibrosis and Inflammation in a Murine Model of Non-alcoholic Steatohepatitis |
| 2020 | Acta Pharmaceutica Sinica B | 14.903 | Chrysin serves as a novel inhibitor of DGKa/FAK interaction to suppress the malignancy of esophageal squamous cellcarcinoma (ESCC) |
| 2020 | Journal of Extracellular Vesicles | 17.337 | Small extracellular vesicles derived from human mesenchymal stromal cells prevent group 2 innatelymphoid cell-dominant allergic airway inflammation through delivery ofmiR-146a-5p |
| 2020 | Nature Communications | 17.694 | Distinct effects of generalanesthetics on lung metastasis mediated by IL-6/JAK/STAT3 pathway in mouse models |
| 2020 | Molecular Cell | 19.328 | Ectosomal PKM2 Promotes HCC by Inducing Macrophage Differentiation and Remodeling the Tumor Microenvironment |
| 2020 | Immunity | 43.474 | Excessive polyamine generation in keratinocytes promotes self-RNA sensing by dendritic cells in psoriasis |
| 2021 | Pharmacological Research | 10.334 | Affiliated Hospital of Integrated Traditional Chinese and WesternMedicine, Nanjing University of Chinese Medicine |
| 2021 | Theranostics | 11.600 | Intravenous transplantationof olfactory ensheathing cells reduces neuroinflammation after spinal cordinjury via interleukin-1 receptor antagonist |
| 2021 | Theranostics | 11.600 | Tumor suppressor DRD2 facilitates M1 macrophages and restricts NF-κB signaling to trigger pyroptosis in breast cancer |
| 2021 | Hepatology | 17.298 | Group-2 Innate LymphoidCells Promote Hepatocellular Carcinoma Progression via CXCL2-Neutrophil Induced Immunosuppression |
| 2021 | Nature Cell Biology | 28.213 | m6A-independent genome-wide METTL3 and METTL14 redistribution drives the senescence-associated secretory phenotype |
| 2021 |
Signal Transduction and Targeted Therapy |
38.104 |
Mutant KRAS triggers functional reprogramming of tumor-associated macrophages in colorectal cancer |
| 2021 | Cancer Cell | 38.585 | Three subtypes of lung cancer fibroblasts define distinct therapeutic paradigms |
| 2022 | Journal for ImmunoTherapy of Cancer | 12.469 | Longitudinal plasma proteomic profiling of patients with non-small cell lung cancer undergoing immune checkpoint blockade |
| 2022 | PNAS | 12.779 | Plasma metabolome and cytokine profile reveal glycylproline modulating antibody fading in convalescent COVID-19 patients |
| 2022 | Advanced Science | 17.521 | Mouse Modeling Dissecting Macrophage–BreastCancer Communication Uncovered Roles of PYK2 in Macrophage Recruitment andBreast Tumorigenesis |
| 2022 | Nature Microbiology | 30.964 | Multi-omics analyses of airway host–microbe interactions in chronic obstructive pulmonary disease identify potential therapeutic interventions |
【泪部资料】蛋白芯片案例集锦 | 肿瘤/癌症专题(一)科研重器15篇
【泪部资料】案例集锦 | 蛋白芯片与抗体芯片在生物医学研究和转化医学中的应用(一)




