
抗体芯片在乳腺癌研究中的应用
杂志名称:
Oncogene(2022 IF:8.756)
文献题目:
CCL8 signaling from tumor-associated macrophages activates fibroblasts to adopt a chemoresistance-inducing phenotype
第一作者:
Wenfeng Zeng
通讯作者:
黄迪
作者单位:
中山大学孙中山纪念医院医学研究中心,广东省恶性肿瘤表观遗传学与基因调控重点实验室
中山大学乳腺肿瘤中心
广州生物岛实验室
发表时间:
2023-01
文献全文下载地址:
file:///C:/Users/proph/Downloads/s41388-022-02540-2.pdf
本实验所用产品:
品名:Human Cytokine Array C5
货号:AAH-CYT-5(人80个细胞因子抗体芯片<肿瘤微环境相关>)
详情:https://www.raybiotech.com/human-cytokine-array-c5-aah-cyt-5
因子列表:80个(请查询以上链接)
芯片类型:
实验样本:
条件培养基
研究摘要
肿瘤相关成纤维细胞大量存在于多种恶性肿瘤的基质中,已被证明促进肿瘤进展。然而,在临床和小鼠胰腺癌模型中发现,非选择性消除癌相关成纤维细胞(CAFs)会导致疾病加重,这表明成纤维细胞在肿瘤微环境中的功能异质性确实很显著。因此,有必要通过特异性表面标记物识别功能性CAF亚群,揭示其潜在的激活机制,为开发针对特异性CAF亚群的精确抗癌治疗铺平道路。
研究思路
IDEAS
1、RayBio抗体芯片探索肿瘤微环境关键蛋白
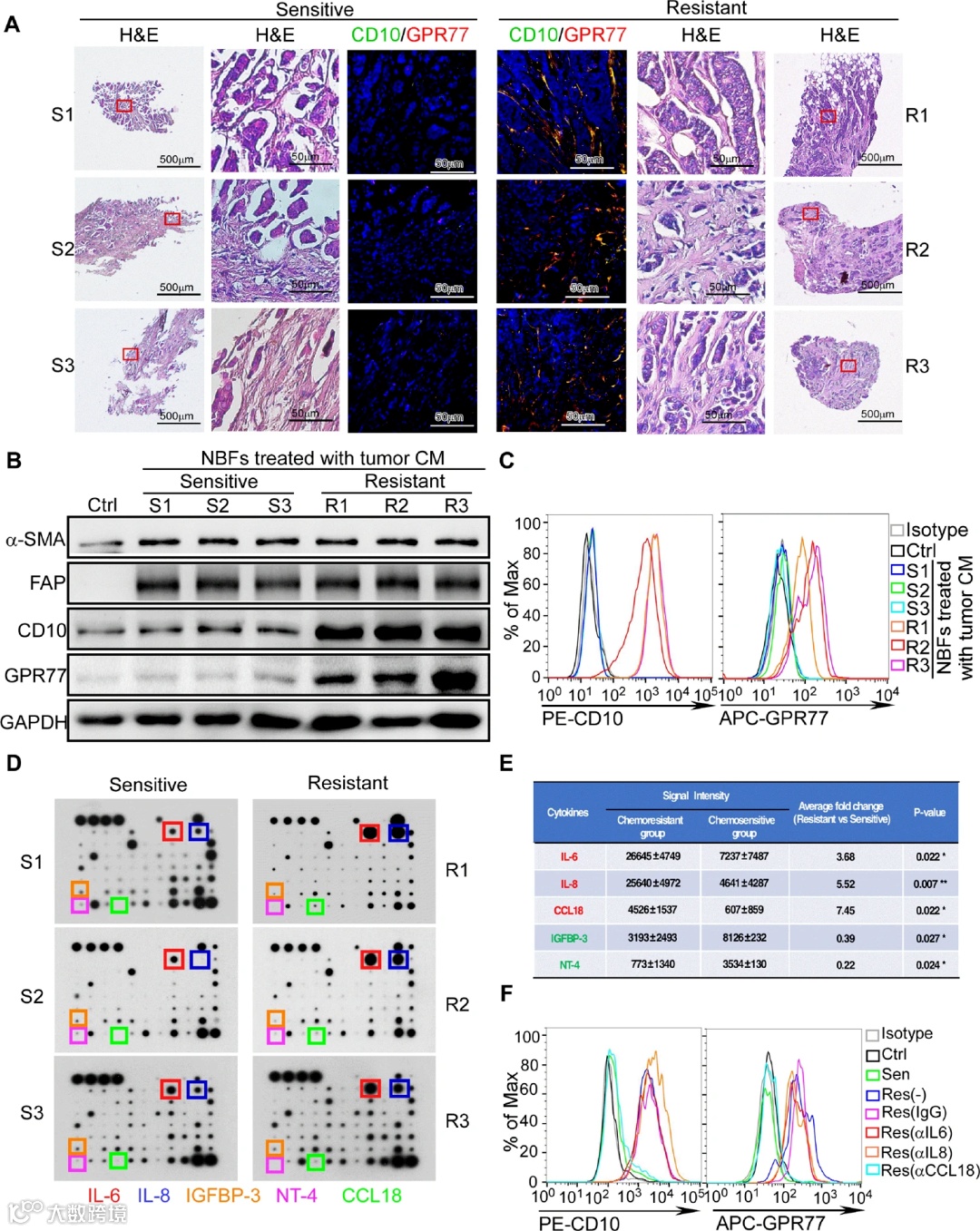
为研究诱导化疗耐药的CD10+GPR77+CAF亚群是否来源于正常乳腺组织,研究团队从正常乳腺组织中分离出不同类型的细胞,然后用新鲜乳腺癌组织的条件培养基(CM)处理。根据新辅助治疗的治疗反应分为化疗敏感组和化疗耐药组,发现化疗耐药患者的活检样本中CD10+GPR77+CAFs多于化疗敏感患者(图1A)。为了确定激活诱导化疗耐药的细胞因子,研究人员使用RayBio人肿瘤微环境抗体芯片分析了化疗敏感乳腺癌和化疗耐药乳腺癌的肿瘤CM的细胞因子谱(图1D)。结果发现,在CD10+GPR77+CAFs丰富的化疗耐药肿瘤样本中,IL-6、IL-8和CCL18三种细胞因子表达丰富(图1E)。随后,研究人员发现阻断CCL18显著抑制了暴露于化疗耐药肿瘤CM的NBFs中CD10和GPR77的上调(图1F)。这些数据表明,来自肿瘤CM的CCL18可能介导了诱导化疗耐药的成纤维细胞的激活。

2、肿瘤内CCL18+肿瘤相关巨噬细胞的积累与CD10+GPR77+CAFs的丰度和化疗耐药相关
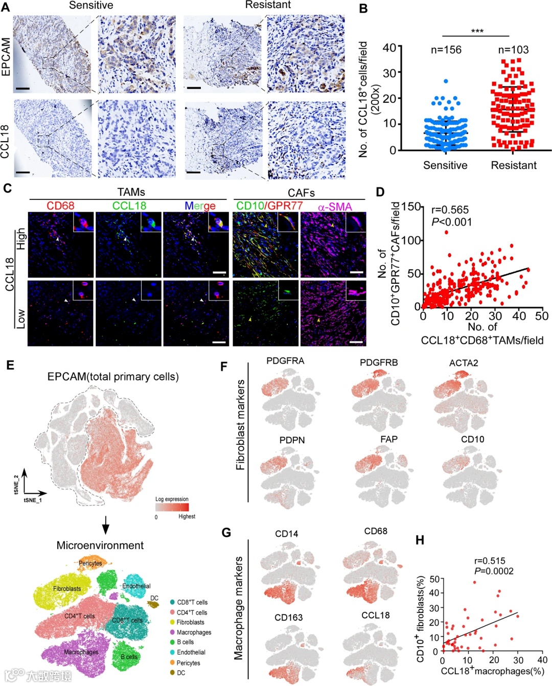
为进一步验证细胞因子抗体芯片的结果,研究人员对259例乳腺癌患者在新辅助化疗前的乳腺肿瘤活检组织进行了CCL18免疫组化染色,并将CCL18+细胞计数与化疗反应相关联。发现化疗耐药患者(n=103)肿瘤样本中的CCL18+细胞密度显著高于敏感患者(n=156)(图2A,B)。然而,CCL18治疗并没有提高化疗下乳腺肿瘤细胞的存活率。随后,通过对CCL18和巨噬细胞标志物CD68(图2C)以及CCL18和M2巨噬细胞标志物CD163进行免疫荧光染色。发现CCL18+肿瘤相关巨噬细胞(TAM)的浸润与CD10+GPR77+CAFs的数量呈正相关(图2C、D)。

3、TAMs产生的CCL18介导了NBF化学耐药诱导的表型极化
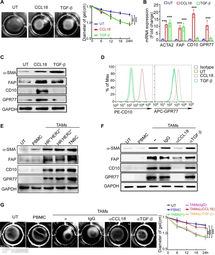
为研究CCL18是否介导肿瘤基质中成纤维细胞的激活,研究人员使用重组CCL18和TGF-β处理从缩乳成形术样本中分离出来的正常乳腺常驻成纤维细胞(NBFs)。发现CCL18处理增强成纤维细胞介导的胶原收缩的程度与TGF-β相当(图3A)。此外,CCL18和TGF-β均诱导α-SMA和FAP上调(图3B、C),但只有CCL18上调CD10和GPR77(图3B-D)。并且,TAMs诱导的成纤维细胞活化被CCL18的中和抗体显著抑制(图3F、G),这表明TAMs通过CCL18激活了NBFs的化学耐药诱导表型。

4、CCL18通过激活NBFs促进乳腺癌肿瘤发生和体内化疗耐药
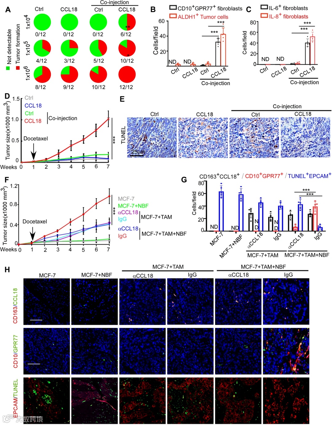
为研究CCL18对NBF激活和体内功能的影响,研究人员将MCF-7细胞接种到NOD/SCID小鼠的乳腺脂肪垫中,随后对这些小鼠注射重组CCL18,发现CCL18显著增强了连续移植NBF的MCF-7细胞的致瘤性,但对不含成纤维细胞的乳腺癌异种移植物的致瘤性没有影响(图6A)。

结 论
Conclusion
本研究中,作者利用RayBio人肿瘤微环境抗体芯片(AAH-CYT-5)检测了化疗敏感乳腺癌和化疗耐药乳腺癌的肿瘤CM的细胞因子表达,发现IL-6、IL-8和CCL18在CD10+GPR77+CAFs丰富的化疗耐药肿瘤样本表达丰富。随后通过一系列的实验揭示了TAM和成纤维细胞之间的信号串扰是CD10+GPR77+CAF形成的原因,为阻断特定CAF亚型激活和肿瘤化疗耐药提供了一种潜在的治疗靶点。

RayBio 抗体芯片近期部分学术引用
| Year | Journal | 2022 IF | Article Title |
| 2017 | Nature Communications | 17.694 | Application of bio-orthogonal proteome labeling to cell transplantation and heterochronic parabiosis |
| 2017 | Nature Immunology | 31.250 | Direct control of regulatory T cells by keratinocytes |
| 2017 | Nature | 69.504 | Cytoplasmic chromatin triggers inflammation in senescence and cancer |
| 2017 | Nature Medicine | 87.241 | Dickkopf-1 promotes hematopoietic regeneration via direct and niche-mediated mechanisms |
| 2018 | Acta Biomaterialia | 10.633 | Manipulation of the response of human endothelial colony-forming cells by focal adhesion assembly using gradient nanopattern plates |
| 2018 | Journal for Immuno Therapy of Cancer | 12.469 | Randomized phase II trial of autologous dendritic cell vaccines versus autologous tumor cell vaccines in metastatic melanoma 5-year follow up and additional analyses |
| 2018 | Arthritis & Rheumatology | 15.483 | Myogenic Progenitor Cells Exhibit Type I Interferon–Driven Proangiogenic Properties and Molecular Signature During Juvenile Dermatomyositis |
| 2018 | Hepatology | 17.298 | Identification and Therapeutic Intervention of Coactivated Anaplastic Lymphoma Kinase, Fibroblast Growth Factor Receptor 2, and Ephrin Type-A Receptor 5 Kinases in Hepatocellular Carcinoma |
| 2018 | Hepatology | 17.298 | Sphingosine kinase 1 promotes liver fibrosis by preventing miR-19b-3p-mediated inhibition of CCR2 |
| 2018 | Cell Host & Microbe | 31.316 | Listeria Adhesion Protein Induces Intestinal Epithelial Barrier Dysfunction for Bacterial Translocation |
| 2018 | Cell | 66.850 | CD10+ GPR77+ cancer-associated fibroblasts promote cancer formation and chemoresistance by sustaining cancer stemness |
| 2019 | Theranostics | 11.600 | Monoclonal Antibody againstCXCL1 (HL2401) as a Novel Agent in Suppressing IL6 Expression and Tumoral Growth |
| 2019 | Neurology | 11.800 | Changes in cerebralautoregulation and blood biomarkers after remote ischemic preconditioning |
| 2019 | Nature Communications | 17.694 | Altered respiratory virome and serum cytokine profile associated with recurrent respiratory tract infections in children |
| 2019 | Nature Communications | 17.694 | Microenvironmental IL1β promotes breast cancer metastatic colonisation in the bone via activation of Wnt signalling |
| 2019 | Nature Cell Biology | 28.213 | NAD+ metabolism governs the proinflammatory senescence-associated secretome |
| 2019 | Nature Medicine | 87.241 | Stress–glucocorticoid–TSC22D3 axis compromises therapy-induced antitumor immunity |
| 2019 | Cell research | 46.297 | Sodium oligomannate therapeutically remodels gutmicrobiota and suppresses gut bacterial amino acids-shaped neuroinflammation toinhibit Alzheimer’s disease progression |
| 2019 | Cell | 66.850 | Regional activation of myosin II in cancer cells drives tumor progression via a secretory cross-talk with the immune microenvironment |
| 2020 | Theranostics | 11.600 | Targeting the STING pathway in tumor-associated macrophages regulates innate immune sensing of gastric cancer cells |
| 2020 | Theranostics | 11.600 | Plasma protein-based signature predicts distant metastasis and inductionchemotherapy benefit in Nasopharyngeal Carcinoma |
| 2020 | Molecular Therapy | 12.910 | HLSC-Derived Extracellular Vesicles Attenuate Liver Fibrosis and Inflammation in a Murine Model of Non-alcoholic Steatohepatitis |
| 2020 | Acta Pharmaceutica Sinica B | 14.903 | Chrysin serves as a novel inhibitor of DGKa/FAK interaction to suppress the malignancy of esophageal squamous cellcarcinoma (ESCC) |
| 2020 | Journal of Extracellular Vesicles | 17.337 | Small extracellular vesicles derived from human mesenchymal stromal cells prevent group 2 innatelymphoid cell-dominant allergic airway inflammation through delivery ofmiR-146a-5p |
| 2020 | Nature Communications | 17.694 | Distinct effects of generalanesthetics on lung metastasis mediated by IL-6/JAK/STAT3 pathway in mouse models |
| 2020 | Molecular Cell | 19.328 | Ectosomal PKM2 Promotes HCC by Inducing Macrophage Differentiation and Remodeling the Tumor Microenvironment |
| 2020 | Immunity | 43.474 | Excessive polyamine generation in keratinocytes promotes self-RNA sensing by dendritic cells in psoriasis |
| 2021 | Pharmacological Research | 10.334 | Affiliated Hospital of Integrated Traditional Chinese and WesternMedicine, Nanjing University of Chinese Medicine |
| 2021 | Theranostics | 11.600 | Intravenous transplantationof olfactory ensheathing cells reduces neuroinflammation after spinal cordinjury via interleukin-1 receptor antagonist |
| 2021 | Theranostics | 11.600 | Tumor suppressor DRD2 facilitates M1 macrophages and restricts NF-κB signaling to trigger pyroptosis in breast cancer |
| 2021 | Hepatology | 17.298 | Group-2 Innate LymphoidCells Promote Hepatocellular Carcinoma Progression via CXCL2-Neutrophil Induced Immunosuppression |
| 2021 | Nature Cell Biology | 28.213 | m6A-independent genome-wide METTL3 and METTL14 redistribution drives the senescence-associated secretory phenotype |
| 2021 |
Signal Transduction and Targeted Therapy |
38.104 |
Mutant KRAS triggers functional reprogramming of tumor-associated macrophages in colorectal cancer |
| 2021 | Cancer Cell | 38.585 | Three subtypes of lung cancer fibroblasts define distinct therapeutic paradigms |
| 2022 | Journal for ImmunoTherapy of Cancer | 12.469 | Longitudinal plasma proteomic profiling of patients with non-small cell lung cancer undergoing immune checkpoint blockade |
| 2022 | PNAS | 12.779 | Plasma metabolome and cytokine profile reveal glycylproline modulating antibody fading in convalescent COVID-19 patients |
| 2022 | Advanced Science | 17.521 | Mouse Modeling Dissecting Macrophage–BreastCancer Communication Uncovered Roles of PYK2 in Macrophage Recruitment andBreast Tumorigenesis |
| 2022 | Nature Microbiology | 30.964 | Multi-omics analyses of airway host–microbe interactions in chronic obstructive pulmonary disease identify potential therapeutic interventions |
| 2023 | Nature Metabolism | 19.865 | TREM2hi resident macrophages protect the septic heart by maintaining cardiomyocyte homeostasis |
| 2023 | Oncogene | 8.756 | CCL8 signaling from tumor-associated macrophages activates fibroblasts to adopt a chemoresistance-inducing phenotype |
【泪部资料】蛋白芯片案例集锦 | 肿瘤/癌症专题(一)科研重器15篇
【泪部资料】案例集锦 | 蛋白芯片与抗体芯片在生物医学研究和转化医学中的应用(一)




