
今天分享这篇文章,来自复旦大学刘晓慧、厦门大学翔安创新实验室熊悦婷和广西医科大学附属肿瘤医院舒宏在 View 期刊(IF=9.7)发表的最新研究成果“The characterization of serum proteomics and metabolomics across the cancer trajectory in chronic hepatitis B-related liver diseases”。该文章基于质谱蛋白组和代谢组发现肝癌发展轨迹中的风险标志物,是刘晓慧和熊悦婷2022年合作发表在 EMBO Molecular Medicine 颅内动脉瘤标志物研究的姊妹篇。这篇文章在蛋白标志物的基础上进一步整合了代谢标志物的验证,与单一组学标志物组合或 AFP 等经典肿瘤生物标志物相比,诊断效果更加全面、准确、特异和灵敏。
总体标志物筛查策略延续采用四步法:
1. 建立疾病特异性的蛋白血清轮廓谱(探索阶段);
2. 整合实验和文献中多组学数据,构建一个全面的蛋白/代谢候选标志物库;
3. 大规模全局高效筛选,候选蛋白和代谢分子靶向验证(验证阶段);
接下来我们具体看下实验方案与研究思路……

主 题:整合蛋白组+代谢组提高疾病阶段性诊断价值
蛋白组:DIA+PRM+机器学习挖掘质谱血清标志物
代谢组:非靶+靶向+机器学习挖掘质谱血清标志物
刊 物:View, 2024, Accepted(IF 9.7)
1. 建立疾病特异性的蛋白血清轮廓谱(探索阶段)
发现队列(Ⅰ)35例:用于DIA非靶蛋白组检测;
验证队列(Ⅱ)246例:用于PRM靶向蛋白组和MRM靶向代谢组检测;
独立验证队列(Ⅲ)35例:用于PRM靶向蛋白组和MRM靶向代谢组检测。


对于DIA蛋白组数据分析,采用Spectronaut软件搜库和EasyDIA平台质控以及悟空云平台生信分析的一整套方案,全面提升数据深度、保障大规模结果可性度并可视化蛋白统计与注释。

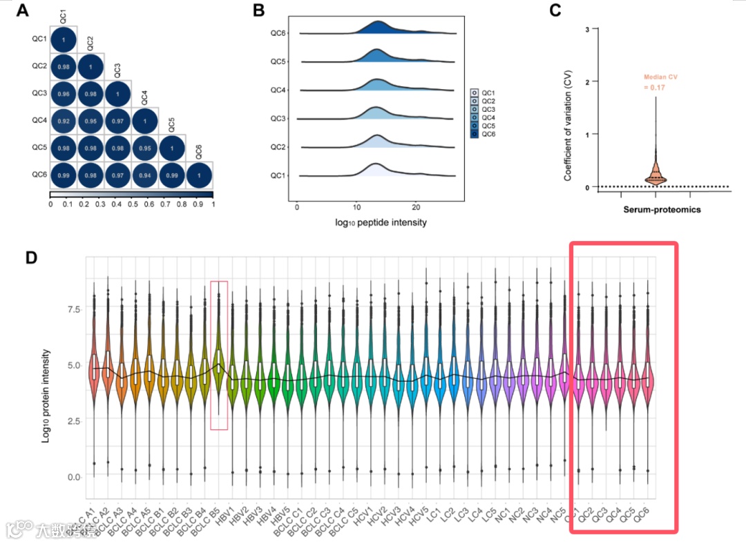
具体来看,文章通过6例混合血清样本来监测仪器变化,如下图所示,计算了QC样本的皮尔森相关性、肽强度分布和变异系数(CV)以及分析了所有DIA样本的蛋白强度分布。这些内容都可以在EasyDIA平台中实现,来评估数据质量。


为了完成规模化的3059个靶标蛋白质的验证和确认,需要一个工具:能增加靶向蛋白质组学的覆盖率、节约成本——DeepDIA算法即是为提升DIA数据分析而生。此项工作,使用深度神经网络的原理,用可检测性分数的阈值来筛选肽段。
我们进一步将该方法拓展应用为DeepPRM,使用深度神经网络的原理,帮助预测肽段的可检测性和保留时间,大大提高了PRM的验证效率。

另外103种代谢物的大规模验证。基于DIA和PRM检测到的差异蛋白功能/通路的富集结果,来指导代谢物分析,最终选择胆汁酸及其相关氨基酸共7种代谢物进行靶向定量验证。
通过优化的机器学习策略最终筛选到两种蛋白质组合(P13和P10)、两种代谢物组合(M4和M3)和两种蛋白质-代谢物组合(Com-8和Com-12)。
引人注目地是,与AFP等经典肿瘤标志物相比,该研究筛选到的标志物组合都表现出卓越的准确性、AUC、敏感性和特异性。在区分LC与HBV时,整合的蛋白质-代谢物组合Com-12,比单一蛋白P10/单一代谢M3性能更好,能够密切监测和评估肝病进展。

至此,对该文章实验和分析思路解读结束。我们再回头看看筛查验证疾病风险因子这件事,关键在于两点:
1)发现阶段:基于LC-MS构建大队列的高效、深度、全面的候选标志物库;
2)验证阶段:大规模快速靶向定量检测,机器学习获得准确、特异和灵敏的标志物组合。
基于此,我们搭建了完整的血液蛋白组解决方案:
①采用快速低丰度富集试剂盒+自动化的高通量方案进行样本制备,96例样本仅需3-4小时即可直接从血浆/血清到洁净肽段上机,更关键的是血液低丰度蛋白增加3-10倍。
② 高性能质谱DIA谱图配合Spectronaut专业解析软件,可最大限度地发掘深度信息,包括EasyDIA等质控和生信分析平台,可快速有效地收获可信结果与可视化图表。

Jin Xiao, Hang Liu, Jun Yao, Shuang Yang, Fenglin Shen, KunPeng Bu, Zhenxin Wang, Fan Liu, Ningshao Xia, Quan Yuan, Hong Shu, Yueting Xiong, Xiaohui Liu. The characterization of serum proteomics and metabolomics across the cancer trajectory in chronic hepatitis B-related liver diseases. View, 27 October 2024.
DOI:10.1002/VIW.20240031
本文由omicsolution原创,转载请注明来源。
相关阅读
【多组学】11.14 世界防治糖尿病日 | 告别“甜蜜的负担”,质谱联合抗体芯片揭秘糖尿病足溃疡的革命性疗法!
【组学关键词:质谱蛋白组学、抗体芯片】
【多组学】Nature metabolism(IF:18.9) | 转录组+宏基因组+代谢组解密生酮饮食“越吃越瘦”抗肥胖新机制
【组学关键词:宏基因组学、转录组学、代谢组学】
【多组学】CNS主刊 | 外显子+空间转录组解锁遗传密码
【组学关键词:外显子组、空间转录组学、转录组学、单细胞测序】
【组学关键词:微生物组学、宏基因组学、转录组学、代谢组学】
【多组学】PNAS | 单细胞测序+蛋白组学(磷酸化多因子检测芯片)筛选非抑制小细胞肺癌迁移及侵袭的关键靶标CD73/Axl
【组学关键词:单细胞测序、蛋白组学、抗体芯片】
【多组学】Cell(2024 IF:45.5)| 多组学联合揭示营养吸收和宿主防御的差异性调控机制
【组学关键词:微生物组学、单细胞转录组学、真核转录组学、基因组学、蛋白组学、代谢组学】
【多组学】Cell子刊+Nature子刊 | 利用多组学打开微生物代谢通路研究新视角
【组学关键词:宏基因组学、代谢组学】
【多组学】科研私话 | OMG,蛋白组学结果和转录组学竟然不一致!——是哪里出了问题?
【组学关键词:转录组学、蛋白组学】
【多组学】Nat Commun(2024 IF:14.7)| 转录组+蛋白组学揭露大脑如何老化:环境丰富化如何逆转衰老迹象
【组学关键词:转录组学、蛋白组学】
【多组学】多组学的版本升级策略 | “外显子测序+” 深度洞察癌症分子机制,精准定制治疗策略
【组学关键词:全外显子组测序、蛋白组学、宏基因组学】
【多组学】APSB(IF: 14.7)文章解析 | 单细胞转录组+微生物多样性+转录组:联合揭示肠道稳态调节机制
【组学关键词:单细胞转录组学、微生物组学、转录组学】
【多组学】治大国,若烹小鲜 | “蛋白组学+转录组学+……”多组学的版本升级策略
【组学关键词:转录组学、蛋白组学、微生物组学、代谢组学】
【多组学】全外显子组测序+单细胞转录组测序 | 探索癌症的分子机制与治疗策略
【组学关键词:全外显示子组、单细胞转录组】
【多组学】科研私话 | 蛋白组学+转录组学的研究意义究竟何在?
【组学关键词:转录组学、蛋白组学】
【多组学】Cell Mol Immunol(IF: 24.1)| 转录组+蛋白组+芯片剖析IRF1激活机制及在炎症免疫中的作用
【组学关键词:转录组学、蛋白组学、抗体芯片】
【多组学】Cell Host & Microbe(2023 IF: 30.3)| 肠道菌群昼夜有变化,饮食影响非常大!
【组学关键词:16S、宏基因组学、代谢组学】
【多组学】Nat Commun(2024 IF: 14.7)| 肝癌免疫治疗I期研究取得突破,肿瘤微环境分析揭示关键作用
【组学关键词:免疫组库测序、转录组学】
【多组学】Cancer Cell(IF: 50.3)| 乳腺癌基因组变异的共现与互斥对精准治疗的启示
【组学关键词:基因组学、转录组学、蛋白组学、代谢组学、脂质组学】
【多组学】iHMP(人类微生物组整合计划)| Cell Host & Microbe:人体多个部位菌群的稳定性及与宿主的相互作用
【组学关键词:微生物组学、蛋白组学、代谢组学、脂质组学】
【多组学】玩转多组学联合分析,拿捏CNS Paper!
【组学关键词:基因组学、宏基因组学、转录组学、蛋白组学、宏蛋白组学、代谢组学】
【蛋白组学】质谱、Olink与SomaScan在蛋白质组学研究中的跨平台联合策略
【组学关键词:蛋白组学、质谱、Olink、SomaScan】
【多组学】CNS:肥胖那些事 | 涉及组学:单细胞转录组、脂质代谢组、蛋白组、基因组学
【组学关键词:单细胞转录组、脂质代谢组、基因组学、蛋白组学】
【多组学】Nature Cancer(2023 IF:22.7) | 大型中国乳腺癌队列多组学研究
【组学关键词:基因组学、转录组学、蛋白组学、代谢组学、放射组学、数字病理学】
【多组学】Nature(2023 IF:64.8)| 基因组与代谢组联合的mGWAS助力疾病研
【组学关键词:基因组学、代谢组学】
【多组学】宏基因组学×代谢组学 | 解锁肠道菌群与人体疾病的作用机制
【组学关键词:宏基因组学、代谢组学】
【蛋白组学】科研私话 | 蛋白组学是不可替代的吗?
【组学关键词:基因组学、转录组学、蛋白组学、蛋白芯片、代谢组学】
【代谢组学】技术文档——微生物测序粪便样本收集SOP
【组学关键词:16S/18S/ITS扩增子测序、宏基因组测序】
【多组学】Nature Microbiology(2022 IF 30.964) | 多组学研究慢阻肺病呼吸道菌群-宿主互作机制
【组学关键词:宏基因组学、代谢组学、转录组学、蛋白组学(高通量抗体芯片)】
【多组学】Blood最新封面文章解读 | 单细胞及多组学揭示补体C1Q促进急性骨髓性白血病(AML)的髓外浸润(EMI)和复发
【组学关键词:单细胞测序、外显子测序、转录组测序、蛋白组学】
【蛋白组学】关于宏蛋白质组学数据分析你应该知道的
【组学关键词:蛋白组学、宏组学、宏蛋白组学】

