

在单细胞生物学时代,空间蛋白质组学已成为关键领域。今天我们聚焦显微切割技术。可以从异质性的组织中精确切割并收集样本,且保留了组织空间信息。
方案设计上,怎么切可以分为以下三种:
-
收集感兴趣的细胞:精确切割并收集特定类型的细胞。 -
收集感兴趣的区域(ROI):选择并切割特定的组织区域。 -
全切片划分网格:将整个组织切片划分为M*N个网格,每个格子当作一个要上质谱的对象。
相比传统方法,显微切割的优势在于非接触式操作减少样品污染、高精度切割适用于各种组织类型、用量少特别适合稀缺临床样本。它与多组学分析高度兼容,甚至能在单细胞分辨率下进行空间异质性分析,为临床和科研带来优势。
今天精选了4篇基于显微切割的空间蛋白组学研究,逐一盘点其在不同领域的应用和发现。
文献1:深度视觉蛋白质组学揭示类器官移植后转变为体内表型,推进结肠类器官研究

题目:Deep Visual Proteomics advances human colon organoid models by revealing a switch to an in vivo-like phenotype upon xenotransplantation
链接:https://doi.org/10.1101/2024.05.13.593888
研究团队:马克斯·普朗克生物化学研究所Matthias Mann团队
预印版时间:2024-0513
切割策略:AI引导细胞分类 + 单细胞显微切割
研究亮点:团队进一步改进了其DVP流程,除了大家耳熟能详的高分辨率荧光成像+AI引导的细胞分割和分类+单细胞激光捕获显微切割,尤其使用了新型Orbitrap Astral分析仪,提高蛋白覆盖率,体现细胞类型特异性的空间蛋白质组图谱。这个方法不需要将新鲜组织分离和富集活细胞,而是从天然状态的组织中分离很少量的细胞。
切割方案和鉴定量
样本种类:人类结肠组织切片(11个)、体外培养的类器官切片(15个)、移植到小鼠结肠的类器官切片(50个)。
切片厚度:所有样本均切成5微米厚的切片。
图像处理:通过高分辨率图像进行细胞检测,使用Cellpose软件分割图像得到轮廓(一个轮廓≈5微米组织切片中的一个细胞)。
细胞分类:使用生物图像分析软件(BIAS)对细胞进行分类,分离出上皮细胞、杯状细胞、免疫细胞和成纤维细胞。
微切割:每个细胞类型大约切割了500个轮廓也就是500个细胞;此外由于移植类器官样本量有限,从移植的样本收集大约100-200个细胞
蛋白质谱实验:Evosep One液相色谱系统 + Orbitrap Astral质谱仪
蛋白质鉴定:所有细胞总共鉴定出8865种蛋白,每个样本中位数为6780种蛋白。增加蛋白质组深度,使文章能够从分散在几张载玻片上的细胞中识别低丰度蛋白,例如 SOX9 或 LGR5。

人类结肠粘膜的样本
成分分析(PCA)显示,人类结肠粘膜的样本分为两大类:上皮细胞(Epithelium)和固有层细胞(PCA图示标为lamina propria,包括免疫细胞和成纤维细胞),并且根据细胞在隐窝中的位置(底部或顶部)进一步区分(图1F)。
为了确认分离出的不同细胞群体的准确性,文章还检查了样本中的已知细胞标志物。例如,隐窝顶部的上皮细胞中的高表达的KRT20蛋白,隐窝底部的上皮细胞高表达的EPHB2,杯状细胞中高表达的MUC2,成纤维细胞中的THY1,在免疫细胞中发现了高水平的分化簇(CD3E)和人类白细胞抗原(HLA-DRA),也就是说,文章根据已知marker蛋白质丰度和空间分布验证了方法可靠性。在验证了分离出的不同细胞群体的准确性之后,文章接下来重点强调了隐窝轴位置对蛋白质表达的影响。尽管样本根据细胞类型(如上皮细胞和固有层细胞)有所区分,但它们在隐窝中的位置(顶部或底部)对它们的蛋白质表达模式影响更大。
比如说ZZEF1蛋白在隐窝顶部(upper crypt)区域丰度较高,而TAGLN蛋白在隐窝底部(lower crypt)区域丰度较高。

既往研究已经提到【沿着隐窝轴的WNT和BMP信号传导调节上皮表型】这个现象是存在的。WNT信号在隐窝底部更强,促进细胞增殖和维持干细胞特性。BMP信号在隐窝顶部更强,抑制细胞增殖并促进细胞分化。这些是文献基础。
在本次的实验中,发现TAGLN在隐窝底部的表达显著高于其他部位,这与WNT信号在该区域的高活性相一致。同样地,观察到ZZEF1在隐窝顶部的表达显著高于其他部位,这与BMP信号在该区域的高活性相符合。基于上述实验结果和文献报道,文章推测这些蛋白质的分布可能是由WNT和BMP信号梯度决定的。
为了验证这一假设,文章设计了一系列实验。
类器官结果
首先,文章利用+WNR条件(即添加WNT替代物、R-spondin1和Noggin)培养类器官,这种条件下,类器官表现出高增殖特性但分化功能较低。接着,科研人将体外培养的类器官移植到小鼠结肠中,观察到移植后的类器官表型发生了显著变化,表现为增殖特征减少、功能特征增加,更接近体内细胞状态。这些结果支持了WNT信号在隐窝底部的活跃状态促进细胞增殖和干细胞维持,而BMP信号在隐窝顶部的活跃状态促进细胞分化。
为了进一步确认这些信号的作用,文章调整了类器官的培养条件,去除WNT信号(即不再补充WNT替代物和R-spondin1)并增加BMP信号(通过补充BMP因子)。这些调整导致类器官表型再次发生变化,具体表现为MUC17表达增加和氧化磷酸化功能的恢复。这些结果表明,WNT信号撤回确实能诱导类器官向更接近体内状态的表型转变。通过这些实验,空间蛋白质组学揭示了WNT和BMP信号梯度对表型的调控能力。

因此,通过空间蛋白技术,发现表型变化是由培养条件的调整引起的,而非细胞本身特性。这得益于空间蛋白质组学和单细胞取样技术,前者允许在原位环境中分析蛋白质分布,后者排除了群体异质性对结果的干扰。
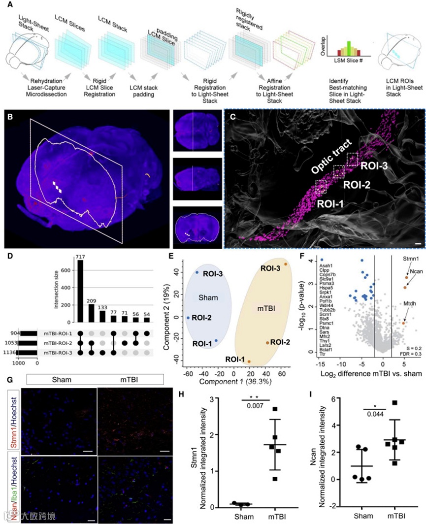
文献2:标本3D成像后对组织进行蛋白质组分析

题目:Spatial proteomics in three-dimensional intact specimens
链接:https://doi.org/10.1016/j.cell.2022.11.021
技术方案:全器官/全生物体清除和成像 + 显微切割特定区域
全器官/全生物体清除和成像:该技术利用化学方法使整个器官(例如小鼠大脑或人类心脏)或生物体(例如小鼠)透明,从而在显微镜下进行详细的三维成像。透明化的目的是为了消除光学散射,使深层结构能够被清晰观察到;通过深度学习算法,精确定位和识别目标区域 ,然后通过显微切割获取特定的小区域进行详细的质谱分析。
LCM切割方案与定量
以微创脑损伤(mTBI)小鼠模型为例。
首先,研究团队制定了适用于一个透明化的样本制备流程,通过化学处理,使小鼠大脑透明化,从而能够在显微镜下进行详细的三维成像。再通过深度学习算法分析这些图像,精确定位并识别了感兴趣的区域(ROI),例如包含局部炎症的脑区。接下来组织切割与LCM技术上场。
然后,将清除后的硬组织变软,便于进行精确的冷冻切片和LCM切割。这样他们从较大的组织区域中切割出体积约为0.0005 mm³的区域,相当于约60个细胞,并在高度灵敏的质谱平台上进行了基于MS的蛋白质组分析。
而且,为了精确定位切割区域,研究人员将2D LCM图像自动配准回3D成像,生成了重建的3D LCM结构。对于质谱实验,分析了三个ROIs(每个体积约0.0005 mm³),每个ROI中鉴定到1400种蛋白质。结果发现,在mTBI和对照组中有602种蛋白质都鉴定到。比较mTBI组内的ROIs,识别出了有717种蛋白质都鉴定到,同时每个ROI还有独特的蛋白质集合。
最后,通过主成分分析(PCA),PCA图清晰区分了mTBI和对照组的蛋白质组,发现了一些与轴突损伤和修复相关的蛋白质显著差异表达,如Stmn1和Ncan。进一步,通过免疫荧光验证了Stmn1和Ncan在mTBI脑组织中的富集。

很多人会问我们一个问题,到底切多大才能够分析,其实这一篇老文章给出了自己的参考答案。在微创脑损伤小鼠模型中,研究人员通过LCM技术切割出体积约为0.0005 mm³的组织区域,换算下来如果切割的区域是 200×200 μm左右,厚度大约为 10μm再多一点,他这一篇的一个采样点鉴定量一千四当然也跟2022年比较早期的质谱性能和试剂盒有关,后面的蛋白组质谱结果也可以发现一些关键的蛋白,这为相关研究提供了参考。
文献3:LCM-蛋白质组学识别胶质母细胞瘤核心和浸润边缘的区域 ECM 特征
题目:LCM-Proteomics Identifies Regional ECM Signatures for Core and Infiltrating Edge of Glioblastoma
链接:https://doi.org/10.1101/2022.09.01.506199
切割组织:胶质母细胞瘤的FFPE组织
研究方案:利用LCM蛋白质组学比较胶质母细胞瘤核心和浸润边缘,识别这两个区室的蛋白ECM特征。因为LCM满足在显微镜下从组织切片中切除和收集离散区域,因此在这里会被用到。结合LCM和液相色谱串联质谱(LC-MS/MS)进行空间分辨的研究,揭示胶质母细胞瘤核心和浸润边缘的ECM组成以理解区域微环境

样本厚度:提到5μm FFPE组织切片
区域标注:标注“肿瘤核心(C)”和“浸润边缘(E)”区域
切割方法:从多个切片中切割出相等体积(0.05mm³)的肿瘤核心和浸润边缘组织
组织收集:将切割的组织收集在MMI透明隔离帽中,并将来自同一区域的组织进行汇集

通过LCM-蛋白质组学在FFPE组织中识别出53种matrisome蛋白,显示出与传统的快速冷冻组织分析相当的性能 。分析显示了区域差异--脑/肿瘤界面和肿瘤中心的matrisome成分不同。肿瘤中心的纤连蛋白(fibronectin)表达较高,而脑/肿瘤界面的基质蛋白tenascin-R表达较高 。最终,通过免疫组化验证了LCM-蛋白质组学数据,结果与质谱数据一致 。

肿瘤核心和浸润边缘的空间异质性影响临床结果。尽管肿瘤/脑界面在显微镜下看起来与正常脑组织相似,但90%的复发发生在手术切除后的浸润边缘。利用显微切割方案联合质谱蛋白组,可以了解这些区域的ECM特征有助于开发更有效的治疗策略。
文献4:空间蛋白质组学视角下的人脑肿瘤:LCM与质谱联合分析
题目:Deep topographic proteomics of a human brain tumour
链接:https://doi.org/10.1038/s41467-023-43520-8
研究亮点:这篇文章通过使用激光捕获显微切割(LCM)技术和质谱分析,在不同的空间分辨率中肿瘤微环境中的蛋白质分布。研究亮点在于,作者在三个不同的空间分辨率上进行采样,从整个肿瘤组织切片到40微米的分辨率。大尺度采样提供了肿瘤整体的蛋白质分布信息,而小尺度采样揭示了细胞层次的精细结构和局部环境的蛋白质表达。研究发现了肿瘤组织中的蛋白质异质性,具体体现在肿瘤实体、肿瘤/非肿瘤边界、免疫细胞浸润区域以及血管周围。

技术流程
首先,组织被放置在与激光捕获显微切割(LCM)兼容的载玻片上。待研究的组织样本是一种典型的异形畸胎瘤/横纹肌肉瘤(AT/RT),这是一种特殊的人脑肿瘤,从死后的患者那里获得并经授权使用。该组织样本的尺寸约为20×15毫米。在LCM分析阶段,这一组织被进一步细分为384个方形“体素”,每个体素的面积大约为694,000微米²。切片的厚度为10微米,这种厚度特别适合进行LCM操作和后续的蛋白质组分析。此外,该组织样本自身具有血管和肿瘤组织等异质性特征。
Annotate: 组织划分-组织被划分为规则的网格形状
Cut: LCM分离-网格中的每个元素通过LCM隔离到96孔板的一个孔中
Lyse: 蛋白质裂解-每个样品中的蛋白质在RIPA缓冲液中被裂解
Digest: 肽段消化-裂解的蛋白质被消化成肽段
LC-MS/MS -消化的肽段通过质谱检测
Proteomic Maps: 蛋白质地图-每种蛋白质的定量信息被映射回其在网格化组织中的位置,并在拓扑蛋白质地图中可视化,每种定量的蛋白质有一个地图
切片特点
833微米分辨率,覆盖整个肿瘤切片;
350微米分辨率,覆盖两个明显不同区域之间的部分边界;
40微米分辨率,覆盖几个血管及其周围的细胞。
这些分辨率表示每个采样格子的大小。
不同分辨率下的关键结果
833微米的结果着重于宏观层面的整体蛋白质分布,揭示肿瘤整体区域与正常脑组织之间的差异。提供肿瘤整体的蛋白质分布信息。通过空间数据分析发现如PYGL和PRPH等蛋白质在肿瘤与正常脑组织的交界处表现出显著的空间变化,揭示了肿瘤微环境中蛋白质表达的空间异质性。
350微米的结果聚焦于中尺度的肿瘤边界和过渡区域,展示肿瘤与正常组织交界处的蛋白质表达特征。揭示肿瘤与非肿瘤边界区域的蛋白质表达特征。聚类分析显示出连续区域,如肿瘤实体和脑/肿瘤交界处。一些蛋白如PYGL、ASPH和PRPH在功能分析中显示与细胞外基质、血管生成、免疫过程等有关。
40微米的结果详细展示血管及其周围细胞的蛋白质分布。血液蛋白与血管距离呈正相关,空间聚类将组织分为四个主要聚类,不同聚类表现出与血液相关的功能特征。

最 后
显微切割技术在空间蛋白质组学研究中将会继续大显身手。通过选择性地切割并收集特定细胞、区域或网格样本,保留了组织的空间信息,使得样品分析更为精确。它与质谱蛋白组的联合,使研究人员能够在空间背景下解析蛋白质分布和功能,揭示疾病相关的细胞异质性和微环境特征。
相关阅读
【多组学】科研私话 | 蛋白组学+转录组学的研究意义究竟何在?
【多组学】Cell Mol Immunol(IF: 24.1)| 转录组+蛋白组+芯片剖析IRF1激活机制及在炎症免疫中的作用
【多组学】Cancer Cell(IF: 50.3)| 乳腺癌基因组变异的共现与互斥对精准治疗的启示
【蛋白组学】科研私话 | 2024年了,蛋白定量到底有多准了?
【多组学】iHMP(人类微生物组整合计划)| Cell Host & Microbe:人体多个部位菌群的稳定性及与宿主的相互作用
【多组学】Blood最新封面文章解读 | 单细胞及多组学揭示补体C1Q促进急性骨髓性白血病(AML)的髓外浸润(EMI)和复发
【多组学】玩转多组学联合分析,拿捏CNS Paper!
【多组学】CNS:肥胖那些事 | 涉及组学:单细胞转录组、脂质代谢组、蛋白组、基因组学
【多组学】Nature Cancer(2023 IF:22.7) | 大型中国乳腺癌队列多组学研究
【蛋白组学】FAQ | 掌握蛋白组学常见问题,玩转前沿科研方法
【蛋白组学】质谱、Olink与SomaScan在蛋白质组学研究中的跨平台联合策略
【蛋白组学】Uniprot | 做蛋白组学研究,一定要了解的数据库
【Olink高通量蛋白组学】Nature(2023IF:64.8)| deCODE团队大规模血浆蛋白组学研究揭秘遗传学与疾病关联
【蛋白组学】好的样本带来好的检测 | 蛋白组学样本准备及送样手册(珍藏版)
【蛋白组学】Nature Metabolism(IF:20.8) | 人类脂肪生成的时空蛋白质组图谱
【蛋白组学】Matthias Mann团队:质谱体液蛋白组研究启示 | Nat Med、Cell Rep Med…
【蛋白组学】宏蛋白组学技术方案与实用策略盘点 | Microbiome(IF:15.5)、Research(IF:11.0)…
【蛋白组学】科研私话 | 2024年了,质谱现在行不行?
【蛋白组学】科研私话 | 基于质普技术的蛋白组学研究基石——蛋白质的鉴定原理
【蛋白组学】Nature Medicine | DIA+Spectronaut+PRM:发现并验证胰腺癌化疗敏感性的蛋白标志物
【蛋白组学】Microbiome | 基于宏基因组精准构建宏蛋白组序列库
【蛋白组学】科研私话 | 蛋白组学是不可替代的吗?
【蛋白组学】Nat Commun | PiSPA技术在单细胞蛋白质组领域实现3000+PG新高度
【多组学】Nature Microbiology(2022 IF 30.964) | 多组学研究慢阻肺病呼吸道菌群-宿主互作机制
【蛋白组学】抗体芯片 VS 质谱 | 世界上到底有没有完美的蛋白质组学研究工具?
【蛋白组学】抗体芯片 VS 质谱检测,不管黑猫白猫,能捉老鼠的就是好猫
【蛋白组学】Proteoform及其检测难题
【蛋白组学】Cell文章解析:蛋白质组学寻找早期肺腺癌的异质性和标志物
【蛋白组学】Cell文章解析 | CPTAC蛋白质组数据库 | 多组学研究带来胰腺导管腺癌治疗的新机会
【蛋白组学】关于宏蛋白质组学数据分析你应该知道的
【蛋白组学】蛋白质组学定量分析技术简介

