
咖啡在当今显然成了精致“搬砖人”的标配,甚至,“韩国人一生三步走——出生,喝冰美式,死亡”已经成了网上很出圈的流量话题。当然,韩国人热衷冰美式的原因有权威解释——一装B,二省钱。调侃归调侃,不得不承认,咖啡当之无愧是世界上最受欢迎的饮品,没有之一,人类历史上曾经因为咖啡发动过不知多少次战争便是铁证。但每日咖啡摄入对人体到底有什么确切影响,大多数人其实是说不清楚的。然而,各种解读喝咖啡好处与弊端的网文却是五花八门层出不穷的,所以,一直以来,对于咖啡的褒贬之声总是同时存在此消彼长的。那么,科学上是怎么解释这个问题的呢?近期2024年11月18日在《Nature Microbiology》期刊上发表了一篇题为“Coffee consumption is associated with intestinal Lawsonibacter asaccharolyticus abundance and prevalence across multiple cohorts”的文章,纳入5个队列的35214个宏基因组样本以及公共来源的18,984个宏基因组样本,同时收集人群队列的饮食习惯,来解释咖啡与肠道微生物群的关系。

中文译名:在多个队列中,咖啡消费与肠道嗜酸乳杆菌的丰度和患病率有关
发表期刊:Nature Microbiology
影响因子:20.5
发表年份:2024
组学数据:宏基因组、代谢组

咖啡摄入量分组:
Never:每月<3杯
中度:每天<3杯
重度:每天>3杯
1、咖啡与肠道微生物群密切相关



2、体外实验支持咖啡对肠道微生物的影响
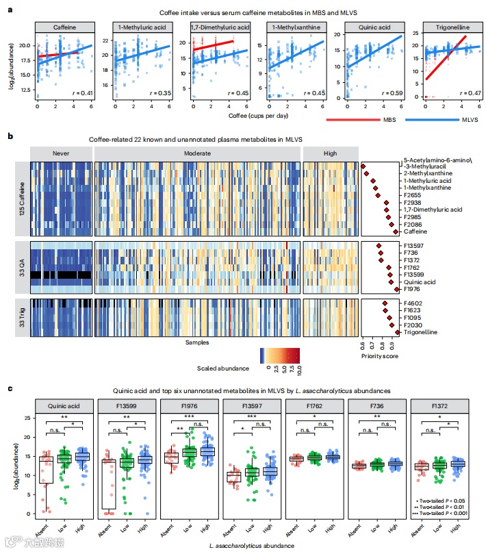
在与咖啡相关的SGB中,L. asaccharolyticus在所有队列中流行率最高且最均匀(93.5%)。进一步在溶糖乳杆菌培养物上补充咖啡进行了体外实验,结果显示咖啡均能刺激L. asaccharolyticus的生长。


3、L. asaccharolyticus在西方人群中普遍存在

4、咖啡血浆代谢物与溶糖乳杆菌相关的代谢物

DOI:10.1038/s41564-024-01858-9.
相关阅读
【多组学】View(IF=9.7) | 蛋白组+代谢组助力大规模肿瘤样本标志物筛查
【组学关键词:蛋白组学、代谢组学】
【多组学】11.14 世界防治糖尿病日 | 告别“甜蜜的负担”,质谱联合抗体芯片揭秘糖尿病足溃疡的革命性疗法!
【组学关键词:质谱蛋白组学、抗体芯片】
【多组学】Nature metabolism(IF:18.9) | 转录组+宏基因组+代谢组解密生酮饮食“越吃越瘦”抗肥胖新机制
【组学关键词:宏基因组学、转录组学、代谢组学】
【多组学】CNS主刊 | 外显子+空间转录组解锁遗传密码
【组学关键词:外显子组、空间转录组学、转录组学、单细胞测序】
【组学关键词:微生物组学、宏基因组学、转录组学、代谢组学】
【多组学】PNAS | 单细胞测序+蛋白组学(磷酸化多因子检测芯片)筛选非抑制小细胞肺癌迁移及侵袭的关键靶标CD73/Axl
【组学关键词:单细胞测序、蛋白组学、抗体芯片】
【多组学】Cell(2024 IF:45.5)| 多组学联合揭示营养吸收和宿主防御的差异性调控机制
【组学关键词:微生物组学、单细胞转录组学、真核转录组学、基因组学、蛋白组学、代谢组学】
【多组学】Cell子刊+Nature子刊 | 利用多组学打开微生物代谢通路研究新视角
【组学关键词:宏基因组学、代谢组学】
【多组学】科研私话 | OMG,蛋白组学结果和转录组学竟然不一致!——是哪里出了问题?
【组学关键词:转录组学、蛋白组学】
【多组学】Nat Commun(2024 IF:14.7)| 转录组+蛋白组学揭露大脑如何老化:环境丰富化如何逆转衰老迹象
【组学关键词:转录组学、蛋白组学】
【多组学】多组学的版本升级策略 | “外显子测序+” 深度洞察癌症分子机制,精准定制治疗策略
【组学关键词:全外显子组测序、蛋白组学、宏基因组学】
【多组学】APSB(IF: 14.7)文章解析 | 单细胞转录组+微生物多样性+转录组:联合揭示肠道稳态调节机制
【组学关键词:单细胞转录组学、微生物组学、转录组学】
【多组学】治大国,若烹小鲜 | “蛋白组学+转录组学+……”多组学的版本升级策略
【组学关键词:转录组学、蛋白组学、微生物组学、代谢组学】
【多组学】全外显子组测序+单细胞转录组测序 | 探索癌症的分子机制与治疗策略
【组学关键词:全外显示子组、单细胞转录组】
【多组学】科研私话 | 蛋白组学+转录组学的研究意义究竟何在?
【组学关键词:转录组学、蛋白组学】
【多组学】Cell Mol Immunol(IF: 24.1)| 转录组+蛋白组+芯片剖析IRF1激活机制及在炎症免疫中的作用
【组学关键词:转录组学、蛋白组学、抗体芯片】
【多组学】Cell Host & Microbe(2023 IF: 30.3)| 肠道菌群昼夜有变化,饮食影响非常大!
【组学关键词:16S、宏基因组学、代谢组学】
【多组学】Nat Commun(2024 IF: 14.7)| 肝癌免疫治疗I期研究取得突破,肿瘤微环境分析揭示关键作用
【组学关键词:免疫组库测序、转录组学】
【多组学】Cancer Cell(IF: 50.3)| 乳腺癌基因组变异的共现与互斥对精准治疗的启示
【组学关键词:基因组学、转录组学、蛋白组学、代谢组学、脂质组学】
【多组学】iHMP(人类微生物组整合计划)| Cell Host & Microbe:人体多个部位菌群的稳定性及与宿主的相互作用
【组学关键词:微生物组学、蛋白组学、代谢组学、脂质组学】
【多组学】玩转多组学联合分析,拿捏CNS Paper!
【组学关键词:基因组学、宏基因组学、转录组学、蛋白组学、宏蛋白组学、代谢组学】
【蛋白组学】质谱、Olink与SomaScan在蛋白质组学研究中的跨平台联合策略
【组学关键词:蛋白组学、质谱、Olink、SomaScan】
【多组学】CNS:肥胖那些事 | 涉及组学:单细胞转录组、脂质代谢组、蛋白组、基因组学
【组学关键词:单细胞转录组、脂质代谢组、基因组学、蛋白组学】
【多组学】Nature Cancer(2023 IF:22.7) | 大型中国乳腺癌队列多组学研究
【组学关键词:基因组学、转录组学、蛋白组学、代谢组学、放射组学、数字病理学】
【多组学】Nature(2023 IF:64.8)| 基因组与代谢组联合的mGWAS助力疾病研
【组学关键词:基因组学、代谢组学】
【多组学】宏基因组学×代谢组学 | 解锁肠道菌群与人体疾病的作用机制
【组学关键词:宏基因组学、代谢组学】
【蛋白组学】科研私话 | 蛋白组学是不可替代的吗?
【组学关键词:基因组学、转录组学、蛋白组学、蛋白芯片、代谢组学】
【代谢组学】技术文档——微生物测序粪便样本收集SOP
【组学关键词:16S/18S/ITS扩增子测序、宏基因组测序】
【多组学】Nature Microbiology(2022 IF 30.964) | 多组学研究慢阻肺病呼吸道菌群-宿主互作机制
【组学关键词:宏基因组学、代谢组学、转录组学、蛋白组学(高通量抗体芯片)】
【多组学】Blood最新封面文章解读 | 单细胞及多组学揭示补体C1Q促进急性骨髓性白血病(AML)的髓外浸润(EMI)和复发
【组学关键词:单细胞测序、外显子测序、转录组测序、蛋白组学】
【蛋白组学】关于宏蛋白质组学数据分析你应该知道的
【组学关键词:蛋白组学、宏组学、宏蛋白组学】

