为什么要做细胞分化轨迹分析?
在外界刺激或者发育过程中,不同细胞的功能会发生不同的变化。细胞分化轨迹分析的本质是将单细胞测序的 “静态数据” 转化为 “动态生物学故事”,其价值不仅在于描述细胞 “是什么”,更在于阐释细胞 “从哪里来、到哪里去” 的机制。这一分析已成为单细胞研究中连接基因表达与生物功能的关键桥梁,推动发育生物学、疾病机制及转化医学的前沿探索。
细胞分化轨迹分析可以解答哪些问题?
(1)揭示细胞发育轨迹:在细胞分化过程中,不同的细胞会逐渐从一个祖细胞状态转变为不同的分化状态。该分析可以帮助研究者识别出这些分化路径,并找出在这些路径中起关键作用的基因。
(2)推断细胞状态转换:该分析允许研究者推断出细胞状态的连续变化,而不仅仅是静态的分类。这对于理解细胞如何响应环境变化或内部信号非常有用。
(3)预测未记录的中间状态:在某些情况下,实际的生物实验可能无法捕捉到所有的细胞状态。该分析可以通过现有的单细胞数据,预测出未被记录的中间状态,从而提供更完整的生物学过程图景。
(4)探索细胞在特定条件下的响应机制:通过对比不同条件下的细胞轨迹,研究者可以理解不同实验处理(如药物作用、基因敲除等)如何影响细胞的发育路径和时间顺序。
(5)辅助判断细胞类型注释:将细胞轨迹分析结果与鉴定的细胞类型进行对应,结合细胞发育分化或转换关系背景知识进行判断,或据此推断鉴定细胞类型。
热门分析软件如何选择?
细胞分化轨迹分析方法多种多样,常见的有monocle拟时序分析、RNA velocity(RNA速率)、CytoTRACE细胞分化潜能等。我们综合来看看这四款主流分析软件的性能吧~
部分分化轨迹分析结果
案例一
2024年9月,华中科技大学同济医学院附属同济医院王从义团队通过对瘦人和肥胖受试者的内脏脂肪组织进行单细胞核转录组测序(snRNA-seq),揭示了一个独特的脂肪组织巨噬细胞(ATMs)亚群,定义为ATF4hiPDIA3hiACSL4hiCCL2hi炎症和代谢激活的巨噬细胞(iMAMs)。为了解脂肪细胞分化是否驱动ATMs的表型改变,作者通过monocle2分析,发现亚群1 ATMs表型转化与脂肪分化进程高度相关处于ATMs分化的起点,提示其可能是肥胖发展过程中的致病性ATMs。
分亚群/整体/分组拟时轨迹&关键因子在拟时轨迹上的表达模式
案例二
2024年4月,南华大学吕鹏飞团队通过scRNA-seq揭示乳腺成纤维细胞的异质性。文章聚焦于 Spry 基因在乳腺基质成纤维细胞中的功能,研究发现敲除 Spry1、Spry2 和 Spry4 会激活多种 RTK 信号通路,增强细胞外基质重塑,从而加速乳腺上皮分支,分析表明这是由于 Spry 缺失导致成纤维细胞中 FGF10 表达增加,而 FGF10 的增加源于具有最强分支促进能力的成纤维细胞亚群 MSF-2 的扩张,该亚群是 “激活” 的成纤维细胞,紧邻活跃分支和侵袭的上皮,进一步研究还发现 Spry 基因在人类乳腺癌的三种主要亚型中均下调,激活的成纤维细胞亚群扩张;RNA Velocity 分析通过分析单细胞 RNA 测序数据中未剪接与已剪接 mRNA 的比例,预测细胞未来状态,证实了 MSF-2 亚群由 MSF-1、MSF-3 和 MSF-4 这三个独立的成纤维细胞谱系分化而来,为阐明成纤维细胞亚群的分化轨迹和起源提供了关键依据。
MSF-2细胞来源于其他三个亚群的分化
案例三
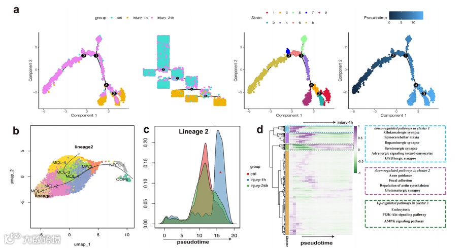
2025年5月,首都医科大学附属北京天坛医院高国一团队通过单细胞核 RNA 测序(snRNA-seq)结合空间转录组技术,对雄性小鼠正常及轻度创伤性脑损伤(mTBI)后的脑干进行分析,鉴定出 35 个神经元和非神经元细胞簇,发现多种共释放神经递质的神经元亚型,尤其在脑干矢状中线区域富集,且空间相邻神经元存在相似基因表达模式;mTBI 后 1 小时,第四脑室周围少突胶质细胞出现广泛与神经元的连接中断,而去甲肾上腺素能神经元在与中间网状核(IRt)和孤束核(Sol)神经元的相互作用中呈现损伤相关特征性变化。研究中拟时序分析用于探究少突胶质细胞和去甲肾上腺素能神经元在损伤后的动态变化,通过构建细胞分化轨迹和基因表达趋势模型,揭示了少突胶质细胞在损伤 1 小时后特定成熟亚群(MOL-4)的分化路径及功能异常,以及去甲肾上腺素能神经元在损伤后活性增强和神经递质合成相关基因的时序性表达变化,为解析脑干对 mTBI 的细胞响应机制提供了时间维度的动态证据。
少突胶质细胞和去甲肾上腺素能神经元在损伤后的动态变化
参考文献
[1] Luo JH, Wang FX, Zhao JW, et al. PDIA3 defines a novel subset of adipose macrophages to exacerbate the development of obesity and metabolic disorders. Cell Metab. Published online September 16, 2024.
[2] Li J, Ma R, Wang X, et al. Sprouty genes regulate activated fibroblasts in mammary epithelial development and breast cancer. Cell Death Dis. 2024;15(4):256. Published 2024 Apr 10.
[3] Zhuang Y, Liao X, Niu F, et al. Single-nucleus and spatial signatures of the brainstem in normal brain and mild traumatic brain injury in male mice. Nat Commun. 2025;16(1):5082. Published 2025 May 31.
扩展阅读
【干细胞】合集
【巨噬细胞】合集
【肥胖】合集
【乳腺癌】合集
【神经科学】合集
【多组学】合集
【单细胞测序】合集
【单细胞转录组学】合集
【空间转录组学】合集
【专题集锦】
【CNS】合集
【科研攻略】合集
【生物医学样本送样手册】

