
由中山大学孙逸仙纪念医院宋尔卫院士和刘洁琼教授团队发起的一项关于晚期三阴性乳腺癌(aTNBC)患者治疗的临床II期研究工作(NCT04303741),题为:Multicenter phase II trial of Camrelizumab combined with Apatinib and Eribulin in heavily pretreated patients with advanced triple-negative breast cancer,于2022年5月正式发表在《Nature Communications》杂志。该研究是一项探索卡瑞利珠单抗(Camrelizumab)联合阿帕替尼(Apatinib)、艾瑞布林(Eribulin)治疗晚期三阴性乳腺癌患者的多中心、单臂的临床试验。
在这项研究中,研究者分别采用了免疫组化、多重免疫荧光、质谱等方法对于FFPE组织切片进行蛋白表达水平的检测,采用流式细胞术对于血液细胞样本进行免疫细胞分群。对于血浆样本,则采用了Olink技术(Olink Target 96 Immuno-O ncology Panel)进行蛋白标志物的检测和筛查。
研究背景
阴性乳腺癌(triple-negative breast cancer, TNBC)是恶性程度较高的乳腺癌分型,具有发病年龄早、预后差以及转移后的中位总生存期(overall survival,OS)短的特点。既往研究发现,程序性细胞死亡配体1(programmed cell death-ligand 1,PD-L1)阳性的晚期TNBC患者一线接受免疫检查点抑制剂联合化疗可生存获益。然而,在后期治疗或PD-L1阴性患者中,尚无有效的基于免疫治疗的方案。根据NCCN和ESMO指南,目前晚期TNBC患者的二线及后线治疗推荐化疗和Sacituzumab govitecan(Trop-2靶向抗体-药物偶联物)。尽管如此,后线化疗的客观缓解率(objective response rates,ORR)仍然较低,并且Sacituzumab govitecan的ORR也仅为31.0%,以上方案的中位无进展生存期(progression-free survival,PFS)介于1.7和5.6个月之间。因此,对于已经多线治疗后的晚期TNBC患者,亟待寻找新的治疗方案,以改善患者预后。
解决的技术壁垒
研究发现卡瑞利珠单抗联合阿帕替尼和艾立布林对晚期后线治疗TNBC患者有良好的临床疗效,且毒副作用可控,研究为晚期TNBC患者治疗提供新的治疗方案选择。且该研究得到了Keynote-355研究Leading-PI Javier Cortes教授以及CREATE-X研究主要研究者Norikazu Masuda教授的高度评价及认可。

研究方案
这项临床试验中共纳入3家医院的46名局部晚期或转移性TNBC患者。入组患者在治疗周期第一天接受静脉注射卡瑞利珠单抗200 mg(体重低于50kg的患者注射剂量为3 mg/kg),每日口服阿帕替尼250 mg,第1天和第8天静脉注射1.4 mg/m2艾瑞布林,21天为一个周期,直至进展、出现不可接受的毒性或患者退出。主要研究终点为根据RECIST V1.1评估的客观缓解率(ORR),次要终点包括治疗相关不良事件(TRAE)、疾病控制率(DCR)、临床获益率(CBR)、无进展生存期(PFS)、1年总生存期和潜在的生物标志物探索。
研究结果
1、治疗疗效&安全性研究——三联治疗疗效好且毒副作用可控
项目组自2020年3月至2021年5月入组46名符合要求的患者,经过卡瑞利珠单抗联合阿帕替尼及艾立布林的三联治疗后,在Efficacy-evaluable人群中(n=44),ORR为38.6%,DCR为90.9%,CBR为52.3%。研究的中位PFS达到8.1个月。这些数据表明,该三联方案对晚期TNBC患者有良好的治疗效果,相较于既往的研究可提高患者的ORR及延长患者的PFS。
不良事件分析结果显示,最常见的治疗相关不良事件(TRAE)是天冬氨酸氨基转移酶升高(74.0%)、丙氨酸转氨酶升高(65.2%)、白细胞减少(65.2%)、手足综合征(54.3%)、中性粒细胞减少(52.2%)、脱发(41.3%)和疲劳(39.1%),这些不良反应大多为1/2级,且研究中未发生副作用相关死亡事件。以上数据表明,该三联方案治疗的毒副作用可控,适合临床推广。
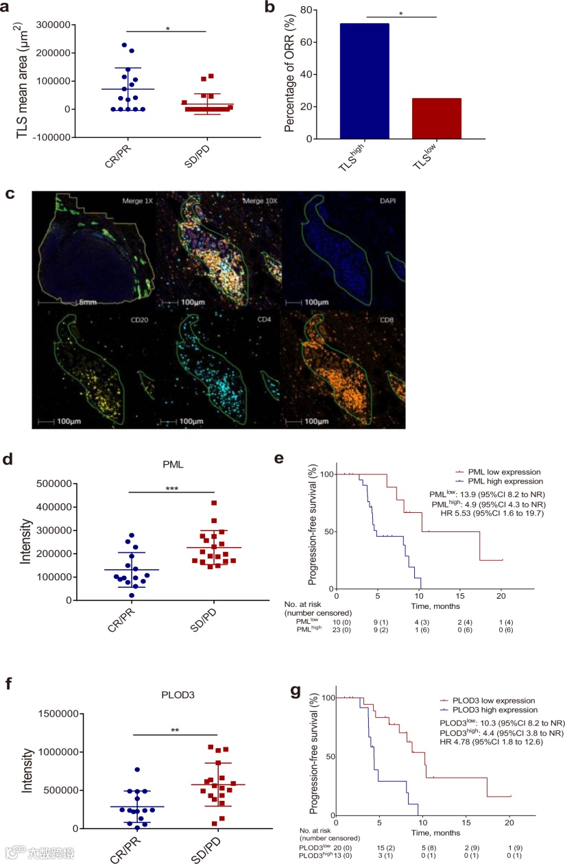
2、三级样淋巴结构(TLS)可作为治疗后客观缓解率的Biomarker
通过对患者的基线肿瘤标本的三级样淋巴结构(tertiary lymphoid structure, TLS)分析发现,TLS高的患者(平均面积 ≥ 30000 um2)ORR明显高于TLS少的患者(平均面积< 30000 um2)。
3、PD-L1阴性晚期TNBC患者也可从三联疗法中获益
此外,研究者还对肿瘤浸润淋巴细胞比例(tumor-infiltrating lymphocytes,TILs)以及综合阳性评分(Combined Positive Score,CPS)与疗效相关性进行评估,结果显示TILs比例以及PD-L1状态与ORR或PFS之间的相关性没有统计学意义。结果表明,PD-L1阴性的晚期TNBC患者,以及“免疫荒漠型”患者也有望从该三联方案治疗中获益。
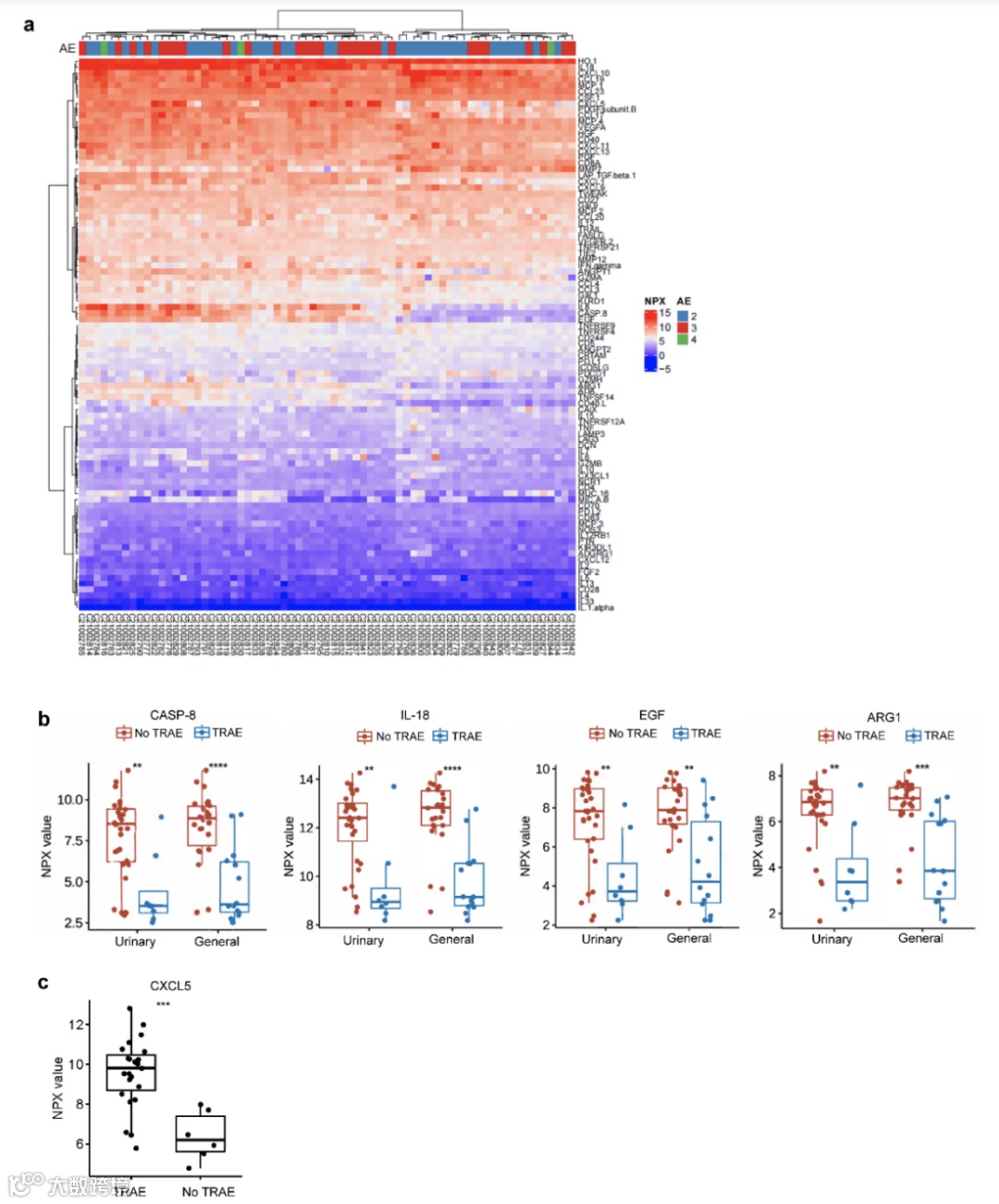
4、CASP-8、IL-18、EGF、ARG1、CXCL5等蛋白可作为治疗相关不良事件的Biomarker
此外,研究者分别采用了免疫组化、多重免疫荧光、质谱等方法对于FFPE组织切片进行蛋白表达水平的检测,采用流式细胞术对于血液细胞样本进行免疫细胞分群。对于血浆样本,则采用了Olink技术(Olink Target 96 Immuno-Oncology Panel)进行蛋白标志物的检测和筛查,以分析血浆中蛋白标志物与不良反应之间的相关性。
研究者将TRAE根据涉及的系统分为十类,包括一般系统、神经系统、皮肤和皮下组织、血液和淋巴系统、胃肠道、泌尿、心血管、出血、呼吸和其他类型。Olink血浆蛋白组检测结果主要揭示两个现象:1)在基线样本中CASP-8、IL-18、EGF或ARG1表达水平较低的患者容易发生泌尿系统或全身性不良反应;2)治疗三周后CXCL5水平较高的患者倾向于发生更多的皮肤和皮下组织相关的不良事件。

总结
在这项多中心的II期研究中,研究者发现卡瑞利珠单抗联合阿帕替尼和艾立布林的三联合治疗后线TNBC具有良好的临床效果,且毒性可控。此外,这项试验表明,即使是PD-L1阴性肿瘤患者或接受过包括检查点抑制剂在内的多线系统治疗的患者,也能从该三联治疗方案中获益。该研究的局限性是单臂设计,未设置对照组。未来需要随机对照临床试验以证实本研究的结论。
通过蛋白组学技术可对接受细胞或基因治疗患者的特定细胞或癌症生物标记物分泌量的变化进行检测,以有效监测恶化或不良反应,进而评估治疗方案。凭借累积的体外或体内临床数据,可作为患者筛选的适用标准之一,帮助研究者制定疗效与安全性俱佳的治疗策略,为制药和科研客户提供更为全面的蛋白组学技术解决方案。
本文由SEQUANTA编辑并授权,若需转载,请注明来源。
相关阅读
【蛋白组学】质谱、Olink与SomaScan在蛋白质组学研究中的跨平台联合策略
【Olink高通量蛋白组学】Nature(2023IF:64.8)| deCODE团队大规模血浆蛋白组学研究揭秘遗传学与疾病关联
【蛋白组学】Uniprot | 做蛋白组学研究,一定要了解的数据库
【蛋白组学】好的样本带来好的检测 | 蛋白组学样本准备及送样手册(珍藏版)

