前言
饲料成本是限制畜牧业发展的一个重要因素,其可以占到农业总成本的40%到60%。提高饲料效率不仅可以降低生产成本,还可以提升畜牧产品品质。
代谢组学通过检测动物体液和组织中的代谢物变化,为饲料研究提供了分子视角,揭示其对能量代谢、免疫调节和肠道健康的影响机制。例如,在饲料添加剂研究方面,代谢组学可深入解析益生菌、植物提取物等活性成分的作用通路(如色氨酸-犬尿氨酸通路),为添加剂研发提供科学依据。结合多组学技术,可以系统构建"饲料-营养-健康"的分子网络图谱,推动动物营养研究向精准科学转变,提升饲料利用效率,为发展绿色低碳畜牧业提供了关键技术支撑。
案例一:虾
英文题目:Monascus purpureus M-32 fermented soybean meal improves the growth, immunity parameters, intestinal morphology, disease resistance, intestinal microbiota and metabolome in Pacific white shrimp (Litopenaeus vannamei)
中文题目:红曲霉M-32发酵豆粕改善太平洋白虾的生长、免疫参数、肠道形态、抗病性、肠道微生物群和代谢组
发表刊物:Animal Nutrition
发表时间:2024
影响因子:7.5(2025 IF)
研究团队:集美大学
原文链接:https://doi.org/10.1016/j.aninu.2024.03.009
涉及组学:微生物多样性(细菌)+非靶向代谢组学
样本来源:虾肠道组织
文章简介
本文研究了红曲霉(Monascus purpureus)M-32发酵豆粕(MFSM)对太平洋白虾(Litopenaeus vannamei)生长、免疫、肠道形态、肠道微生物组和代谢组的影响。已有研究表明,发酵可以有效地消除豆粕中的抗营养因子,并将其转化为小分子营养物质。但红曲霉发酵的大豆粉在改善营养质量和促进水产动物生长方面的潜力尚未充分探索。
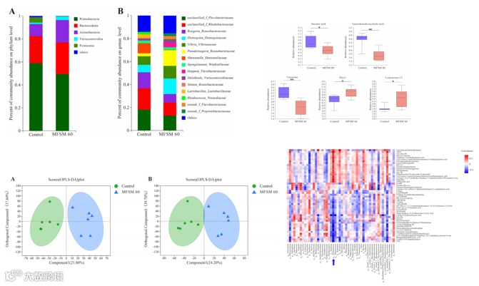
代谢组学分析结果显示MFSM显著影响了白虾肠道代谢物,主要涉及的代谢途径包括PPAR信号通路、孕酮、糖胺聚糖降解、类花生酸、胆固醇代谢和花生四烯酸代谢。具体代谢物如白细胞三烯C5(Leukotriene C5)和前列腺素A1(Prostaglandin A1)在MFSM60组中的含量显著高于对照组,而牛磺胆酸(TCDCA)、肌肽(carnosine)和衣康酸(itaconic acid)的含量显著低于对照组。结合微生物组学研究,证实红曲霉发酵豆粕能够调节肠道微生物组的结构和代谢产物,提高机体炎症调节和抗氧化功能,提示MFSM是一种有潜力的功能性饲料原料。
主要结果
案例二:猪
英文题目:Maternal probiotic mixture supplementation optimizes the gut microbiota structure of offspring piglets through the gut-breast axis
中文题目:母体益生菌混合物补充剂通过肠道-乳腺轴优化后代仔猪的肠道微生物群结构
发表刊物:Animal Nutrition
发表时间:2024
影响因子:7.5(2025 IF)
研究团队:中国农业大学
原文链接:https://doi.org/10.1016/j.aninu.2024.04.025
涉及组学:微生物多样性(细菌)+非靶向代谢组学
样本来源:母猪与小猪的粪便与乳汁
文章简介
已有研究表明,益生菌作为抗生素的替代品在畜牧业中具有巨大潜力。前期研究发现,单独或联合使用乳酸杆菌和芽孢杆菌可以改善仔猪的生长性能和抗腹泻能力。然而,关于母体益生菌混合物补充在临床农场中对仔猪健康影响的研究尚未见报道。本文作者研究了母体益生菌混合物补充对后代仔猪微生物群结构和生长性能的影响。
代谢组学分析揭示了CBB混合物通过调节母猪乳汁中的代谢物,特别是色氨酸代谢和初级胆汁酸生物合成,影响了仔猪的生长性能和免疫状态。这些代谢物的变化可能通过母乳传递给仔猪,进而影响其肠道微生物群落的结构和功能,最终改善仔猪的健康状况和生长性能。
主要结果
案例三:鸡
英文题目:Targeting gut microbiota and metabolism profiles with coated sodium butyrate to ameliorate high-energy and low-protein diet-induced intestinal barrier dysfunction in laying hens
中文题目:用包被丁酸钠靶向肠道微生物群和代谢谱,改善高能量和低蛋白饮食诱导的蛋鸡肠道屏障功能障碍
发表刊物:Animal Nutrition
发表时间:2024
影响因子:7.5(2025 IF)
研究团队:浙江大学
原文链接:https://doi.org/10.1016/j.aninu.2024.06.006
涉及组学:微生物多样性(细菌)+非靶向代谢组学
样本来源:鸡的肠道组织
文章简介
现有研究表明,肠道微生物和代谢物调节肠道屏障结构和功能。丁酸已被证明可以改善高脂饮食诱导的肝脂肪变性,并通过调节肠道微生物群和增强胃肠道屏障功能来保护肝脏。然而,丁酸在蛋鸡中的具体作用机制尚未明确。
本文通过实验证明包被丁酸钠(CSB)能够显著改善高能低蛋白(HELP)饮食诱导的蛋鸡肠屏障功能障碍。CSB通过调节肠道微生物群和代谢物,改善了厚壁菌门/拟杆菌门的比值,减少了与亚油酸和花生四烯酸代谢相关的代谢物水平,从而恢复了肠道的结构和功能。这些发现为利用CSB治疗蛋鸡肠屏障功能障碍提供了科学依据,并有助于提高鸡蛋的产量和安全性。
主要结果
案例四:牛
英文题目:Replacing rice straw with peanut vine and Broussonetia papyrifera silage in beef cattle feed reduced the use of soybean meal
中文题目:在肉牛饲料中用花生藤和构树青贮代替稻草,减少了豆粕的使用
发表刊物:Animal Nutrition
发表时间:2024
影响因子:7.5(2025 IF)
研究团队:中国农业大学
原文链接:https://doi.org/10.1016/j.aninu.2024.11.01
涉及组学:微生物多样性(细菌)+非靶向代谢组学
样本来源:公牛血清、牛肉组织
文章简介
已有研究表明,花生藤(PEV)和构树(BPS)作为粗饲料资源具有较高的粗蛋白含量,但其氨基酸组成与豆粕不同。花生藤在奶牛和山羊饲料中的应用显示出降低饲料成本和提高乳制品质量的效果,但其在肉牛饲料中的研究较少。构树在奶牛和高产奶山羊饲料中的应用也显示出一定的正面效果,但在肉牛饲料中的研究同样有限。
用花生藤和构树替代稻草可以显著减少肉牛饲料中豆粕的使用量,且对生长性能无不利影响。代谢组学结果显示BPS影响了肉牛的氨基酸代谢,降低了饲料摄入量并增加了肌肉中的赖氨酸含量。尽管BPS组的饲料成本较低,但其肉质略差于PEV组。研究表明,合理利用不同类型的粗饲料资源可以优化肉牛饲料配方,降低成本并提高肉质。
主要结果
案例五:羊
英文题目:Integrated multi-omics reveals the relationship between growth performance, rumen microbes and metabolic status of Hu sheep with different residual feed intakes
中文题目:综合多组学揭示了不同残余饲料摄入量的湖羊生长性能、瘤胃微生物和代谢状态之间的关系
发表刊物:Animal Nutrition
发表时间:2024
影响因子:7.5(2025 IF)
研究团队:浙江农业大学
原文链接:https://doi.org/10.1016/j.aninu.2024.04.021
涉及组学:微生物多样性(细菌)+非靶向代谢组学
样本来源:羊瘤胃和血浆
文章简介
已有研究表明,动物的基因表达、微生物活性和宿主代谢都会影响饲料效率。不同残余饲料摄入量(RFI)的牛在瘤胃微生物群落和代谢产物方面存在显著差异,并且这些差异也会反映在血液代谢产物中。然而,关于湖羊在这方面的研究较少。
本文通过多组学方法研究了不同RFI湖羊的瘤胃微生物、瘤胃代谢产物和血浆代谢产物之间的差异。发现LRFI湖羊具有更高的饲料效率,其瘤胃中Prevotella属相对丰度较高,这可能增强了乙酸的代谢,从而提高了TCA循环、丙酮酸代谢和氨基酸代谢,生成更多的能量物质。这些发现为提高湖羊饲料效率提供了理论依据。
主要结果
扩展阅读

