文章简介
英文题目:Multiomics Analyses Reveal an Essential Role of Tryptophan in Treatment of csDMARDs in Rheumatoid Arthritis
中文题目:多组学分析揭示了色氨酸在治疗类风湿性关节炎csDMARD中的重要作用
发表刊物:Advanced Science
影响因子:2025 IF=14.1
发表时间:2025年9月
研究团队:四川省达州市中心医院曾凡新教授团队
涉及组学:非靶代谢组、微生物组、转录组/单细胞转录组、蛋白组/磷酸化蛋白组
DOI:10.1002/advs.202413170
样品来源:血浆、粪便
研究背景
类风湿关节炎(RA)是一种慢性自身免疫性疾病,临床常用传统合成改善病情抗风湿药(csDMARDs)作为一线治疗,但仍有近半数患者疗效不佳。色氨酸(Trp)作为一种必需氨基酸,在免疫调节和炎症反应中发挥重要作用,但其在csDMARDs治疗应答中的具体机制尚不明确。近年来,多组学技术的发展为解析RA的发病机制和治疗应答提供了新视角,然而目前尚缺乏针对csDMARDs治疗应答的系统性多组学研究。
研究思路
主要研究结果
1. 临床队列与多组学研究设计
本研究包含三个主要部分:
第一部分,对临床队列进行多组学分析。
共纳入566名受试者,包括371例RA患者与195个对照。其中90名RA患者接受随访并根据DAS28改善判定为应答者(R,n=55)与非应答者(NR,n=35)。并收集三类样本进行多组学检测:血浆(代谢组)、粪便(微生物组)、PBMC(转录组、单细胞转录组、蛋白质组、磷酸化组)。
第二部分,为体内/体外功能验证实验。
基于多组学分析结果,筛选出关键因子Trp(色氨酸),并通过实验验证其作用。进行了关节组织的HE病理染色与评分,以及血清细胞因子检测。
第三部分,对照临床试验。
进一步观察并验证Trp辅助治疗RA的临床疗效。
(研究设计概述)
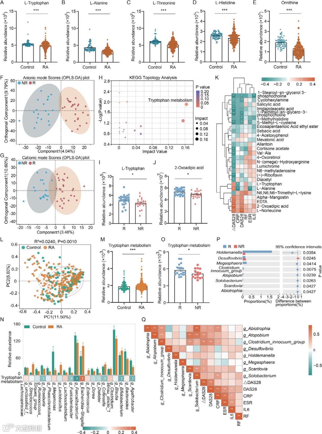
2. 代谢组:应答者呈现显著的色氨酸代谢激活
研究分析了244名RA患者与69名对照者的血浆代谢组,发现两组在阴、阳离子模式上存在显著差异,共鉴定111个差异代谢物,其中脂质类(如甘油磷酰胆碱、亚油酸)及氨基酸类(如鸟氨酸、色氨酸、丙氨酸等)均发生显著变化。进一步比较治疗应答者(R)与非应答者(NR)后发现,两组同样呈现明显的代谢模式差异,鉴定出27个差异代谢物,其中色氨酸代谢通路显著富集,Trp与2-oxoadipic acid在应答者中升高。临床指标与代谢物也存在相关性,如CRP与Trp、丙氨酸呈负相关,提示炎症水平变化可能影响代谢状态。
整体而言,代谢组结果显示应答者与非应答者之间均存在明显的代谢失衡,而色氨酸代谢在RA的发生与治疗应答中具有关键作用。
3. 微生物组:RA患者存在显著菌群失衡并伴随色氨酸代谢通路激活
为研究RA患者肠道菌群组成与多样性的变化,本研究对246名RA患者和124名对照者的粪便样本进行了16S rRNA测序。结果显示,两组在整体微生物群落结构上存在显著差异,但物种丰富度(Sobs指数)和多样性(Shannon指数)相似。在菌群组成方面,RA患者在门水平上表现为Firmicutes和Bacteroidota相对丰度下降,而Proteobacteria和Verrucomicrobiota显著升高;在属水平上,Faecalibacterium、Bacteroides、Megamonas、Fusicatenibacter明显减少,而Escherichia-Shigella、Bifidobacterium、Lactobacillus和Enterococcus显著升高。PICRUSt2功能预测显示,RA患者的甘油磷脂代谢、α-亚麻酸代谢、亚油酸代谢、色氨酸(Trp)代谢,以及MAPK与mTOR信号通路均显著激活。此外,Trp代谢与Bifidobacterium、Faecalibacterium、Roseburia呈负相关,与Clostridium_sensu_stricto_1与Escherichia-Shigella呈正相关。在治疗应答分析中,应答者与非应答者在β多样性、丰富度和多样性指数上无显著差异,但应答者的Trp代谢通路显著紊乱,且鉴定出8个差异属,其中Holdemanella与Megasphaera在应答者中显著升高,并与Trp代谢呈正相关。此外,Clostridium_innocuum_group、Abiotrophia、Atopobium与CRP、DAS28及△DAS28等临床指标存在显著相关性,提示肠道菌群的丰度及功能变化可能影响疾病的临床表现。
总体而言,这些数据揭示了RA患者肠道菌群的显著变化及其与Trp代谢的紧密关联,为优化RA的治疗策略提供了重要线索。
(色氨酸代谢在应答者和非应答者之间的血浆代谢特征和肠道微生物群落中表现出显著差异)
4. 转录组/单细胞转录组:免疫与色氨酸代谢通路显著紊乱
为比较应答者与非应答者之间的基因表达差异,研究者对35名RA患者的PBMC进行了转录组测序,共鉴定196个差异基因(89个上调、107个下调)。KEGG分析显示代谢相关与免疫相关通路显著紊乱,尤其是色氨酸代谢、Wnt、MAPK、PI3K-Akt以及细胞因子受体相互作用等通路;GO分析也揭示炎症调控、Wnt信号、细胞因子信号及免疫过程的异常,提示色氨酸代谢与免疫功能改变可能影响治疗应答。进一步筛选出42个与治疗应答密切相关的关键基因,并发现ACSM5、CREB3L3、FGFR2、IDO2与OXTR等基因与CRP、ESR、RF及DAS28显著相关,说明炎症状态深刻影响基因表达。研究还检测到CD8 T细胞、MO巨噬细胞及肥大细胞比例异常,并在9名受试者的单细胞转录组中获得75,773个免疫细胞,识别出12个细胞簇。应答者与非应答者在记忆CD4⁺、记忆CD8⁺ T细胞、单核细胞及NK细胞比例上存在显著差异,且naïve/记忆CD8⁺ T细胞的发育轨迹也明显偏移。SCENIC分析进一步鉴定了多个关键转录因子:CD4⁺ T细胞中的CNOT3、HMGB1、JUNB、RAD21,CD8⁺ T细胞中的BATF、HMGA1,以及单核细胞中的CEBPA、CEBPB、CEBPD、MAFB、SPI1,这些转录因子分别调控TNF/MAPK、Rap1以及NF-κB/TNF/TLR等重要免疫通路。
综合结果表明,色氨酸代谢紊乱、免疫信号异常和免疫细胞组成改变三者共同导致免疫系统失衡,从而深刻影响RA的治疗应答。
(在反应组与非反应组之间,色氨酸代谢、免疫系统相关信号通路及免疫细胞存在显著失调)
5. 蛋白质组/磷酸化蛋白组:识别预测治疗应答的关键蛋白标志物
本研究进一步比较了RA治疗应答者与无应答者的蛋白质组及磷酸化组差异。在21例RA患者的蛋白质组分析中,共鉴定到174个差异蛋白,其中89个上调、85个下调。KEGG功能富集显示,这些差异蛋白主要涉及免疫细胞激活、T/B细胞受体信号等关键免疫相关通路。其中31个差异蛋白与临床指标显著相关,例如△DAS28与LGALS1、PPIF呈正相关,与SIRPA呈负相关;EBI2、IGF1R与CRP均呈负相关。从表达趋势看,应答者组中LGALS1和PPIF明显升高,而SIRPA、EBI2、IGF1R显著降低。
这些结果提示差异蛋白水平的变化可能影响RA患者的治疗反应。
此外,为探究蛋白磷酸化变化,研究者对3名应答者治疗前后进行了磷酸化组学分析,共发现147个差异磷酸化蛋白(64上调、83下调),主要富集在调控T细胞分化、增殖与活化的免疫通路中。整体来看,像p-CORO1A、p-HLA-E、p-HMGB1、p-SRC等蛋白的磷酸化水平治疗后下降,而p-TRAFD1、p-WNK1、p-FCHO1等上升。
这些变化表明免疫信号和细胞周期调控的紊乱可能影响药物疗效。这些结果表明,RA患者中蛋白表达和磷酸化水平的显著变化在调控细胞与免疫信号通路中发挥关键作用,从而最终影响治疗反应。
(RA患者应答组与无应答组之间在免疫系统及免疫相关信号通路上存在调控失衡。)
6. 多组学整合:RA治疗应答分子网络调控图谱构建及临床预测模型开发
为揭示RA患者治疗应答的潜在分子机制,我们对应答者与无应答者之间的差异代谢物、显著肠道菌群及临床指标进行了Spearman相关分析,发现三者之间存在多方向的正负相关性,提示代谢物—肠道菌群—临床表型可能共同影响治疗反应。进一步分析显示,与色氨酸代谢相关的差异基因IDO1、IDO2与差异蛋白、免疫相关分子及磷酸化蛋白均具有紧密的相互作用,多组学结果共同指向色氨酸(Trp)代谢途径在调控肠道菌群、基因和免疫细胞中的关键作用。IDO1/IDO2不仅与记忆CD4⁺/CD8⁺ T细胞、NK细胞及单核细胞的标志基因互作,影响免疫细胞功能;Trp本身也能够抑制类成纤维细胞样滑膜细胞增殖并降低炎症因子水平。此外,IDO1/IDO2与差异蛋白及磷酸化蛋白的互作参与T细胞活化及免疫信号紊乱的调控,共同影响免疫反应及药物疗效。
基于上述多组学线索,研究者构建了多组学临床预测模型,用以预测RA患者的治疗应答。代谢组模型中,来源于Trp代谢的Trp与2-oxoadipic acid被选为特征物,AUC为0.76;微生物组模型选取与Trp代谢相关的g_Clostridium_innocuum_group和g_Holdemanella,AUC达0.80;转录组模型纳入Trp代谢关键酶IDO1,AUC为0.81;蛋白组模型选取与IDO1强互作的LGALS1,同样获得AUC 0.81。总体而言,所有模型均表现出良好的预测能力,对区分应答者与无应答者具有潜在临床诊断价值。
多组学数据的综合分析揭示了一个以Trp及其代谢通路为核心的分子网络图谱,该网络可能通过多层级调控影响RA患者的治疗反应。构建的临床预测模型在区分应答者与无应答者方面表现优异,具有重要的诊断应用潜力。
(通过多组学分析可见,色氨酸代谢会影响RA患者对csDMARD治疗的反应)
7. 体外实验:Trp及其代谢物Kyn强力抑制免疫细胞炎症应答
为进一步阐明色氨酸(Trp)的功能及作用,研究者在MH7A滑膜细胞和PBMCs中进行了Trp干预。结果显示,Trp对两类细胞均呈时间和剂量依赖性:在滑膜细胞中,24小时处理即可显著抑制细胞增殖,并降低IL-1β、IL-6和TNF-α的表达;在PBMCs中,48小时处理同样抑制细胞增殖并降低上述炎症因子水平。此外,为探究Trp代谢通路的作用,研究者使用其代谢产物犬尿氨酸(Kyn)处理PBMCs,发现48和72小时后PBMCs增殖显著下降,并呈时间和剂量依赖效应。流式结果进一步表明,Kyn处理后CD8⁺ T细胞比例下降,而Treg比例上升。
总体而言,这些结果揭示Trp及其代谢物Kyn能调控细胞增殖、炎症因子分泌及免疫细胞群体变化,从而影响免疫反应和治疗效果。
8. CIA小鼠模型:Trp显著减轻关节炎症及组织损伤
基于多组学分析揭示的色氨酸(Trp)在RA治疗中的关键作用,研究者开展了体内实验评估Trp的疗效。结果显示,Trp处理组和甲氨蝶呤治疗(MTX)组的关节炎评分及肿胀关节数均显著低于模型组。组织学检查表明,模型组小鼠关节软骨表面受损、软骨细胞数量增加、骨小梁局部坏死、破骨细胞增多,并伴明显炎症细胞浸润及血管充血;而Trp处理组仅表现为局部软骨受损且坏死区域炎症细胞浸润轻微。MTX组和Trp组的关节病理评分均显著低于模型组。模型组炎症因子水平升高,包括IL-1β、IL-17A、IL-6和TNF;MTX组显著降低了IL-1β和IL-6,Trp组则显著降低了TGF-β,虽然Trp组IL-1β、IL-17A、IL-6和TNF水平呈下降趋势,但未达统计学显著性。
体外实验进一步证明Trp可抑制细胞增殖及炎症因子分泌,而体内实验显示Trp显著降低关节炎评分并改善炎症状态。
9. 临床试验:口服Trp 6周显著改善RA患者病情
基于上述细胞与动物实验,研究者开展了初步受控临床试验,RA患者每日口服2 gTrp,持续6周,每2周随访评估疾病活动及ESR、CRP、RF水平。结果显示,Trp补充显著改善了临床症状,应答者组DAS28与TJC28均明显低于csDMARDs组,血清炎症指标(ESR、CRP、RF)虽改善但未达显著性;肝肾功能指标(AIT、AST、BUN、Scr)无明显差异。此外,Trp补充组HAQ与VAS评分显著低于对照组。
综上,Trp补充可有效改善RA患者疾病活动度和炎症状态,显示其潜在的抗炎治疗价值。
(色氨酸在细胞、小鼠及临床人群中显著抑制炎症,发挥抗炎作用)
文章结论
本研究通过整合代谢组、微生物组、转录组、单细胞转录组、蛋白组和磷酸化蛋白组等多组学数据,结合体外/体内实验和临床试验,系统揭示了色氨酸在RA患者对csDMARDs治疗响应中的关键作用。研究发现,响应者中色氨酸代谢通路显著激活,色氨酸可抑制滑膜细胞和PBMCs的增殖并降低炎症因子水平;动物实验和临床试验进一步证实,补充色氨酸能显著改善关节炎症状和疾病活动度。此外,基于色氨酸代谢相关标志物构建的预测模型具有良好的诊断价值,为RA的个体化治疗提供了新策略。
扩展阅读

