
类器官
Organoids
类器官(Organoids)指利用成体干细胞或多能干细胞在体外进行3D培养形成的具有一定空间结构且能模拟对应组织的物质。
主要用途:
• 人类疾病症状模拟以研究疾病发病、病程、治疗、用药研究;
• 氧化损伤/基因突变等模拟以研究相应分子机制功能及其与机体的关联;
• 药物作用后应答反应等筛选及药效研究;
• 医药工程中功能性细胞因子批量生产工具······
类器官作为当前研究新工具,已经逐渐占领了科研热门领域的一席之地。在针对类器官的研究中,不可缺少的需要对类器官及其衍生物的蛋白质及其功能进行研究和富集。
RayBio作为精准蛋白组学工具生产及研究专家,已经在领域支持多个类器官及其衍生物的蛋白质检测及功能发现。
研究应用案例
01
医药工程——类骨器官开发
杂志名称:ScienceAdvances
影响因子:15.1
文献题目:A BMP-2–triggered in vivo osteo-organoid for cell therapy
本实验所用产品:QAM-CAA-400(检测200个小鼠细胞因子)
实验样品:骨类器官
研究简介:
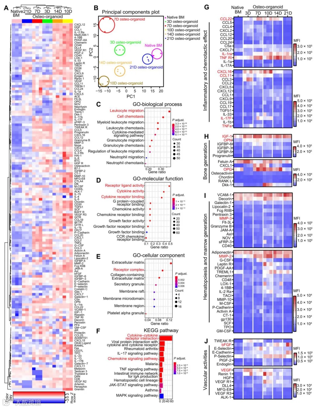
文章研究团队构建了在小鼠体内生长且能固定产生免疫细胞和造血干细胞/祖细胞(HSPCs)等用于细胞疗法和再生医学干预的类骨器官,通过小鼠肺纤维和辐照损伤小鼠治疗实验表明作者构建的类骨器官具有相关功能,为了研究功能与分子间的关系,利用了Raybio抗体芯片,进行了类骨器官发育各个阶段的蛋白图谱绘制,发现了类骨器官移植入体内21天后的蛋白图谱与天然BM图谱类似,所以其功能和免疫也类似。
研究思路1—— 构建类骨器官
将装载bmp -2的明胶支架(30 μg)植入小鼠股骨附近的内肌袋中,在体内直接构建类骨器官。
研究思路2—— 利用类骨器官产生HSPCs
类骨器官细胞总数在纤维增殖和骨软骨分化阶段迅速增加,随后在植入后第3周的骨髓生成阶段保持稳定(图A),并发现类骨器官比天然BM含有更多的免疫组分(图B)。
研究思路3—— 类骨器官体内功能检测
在体内重建类骨器官后,肝纤维化的小鼠和辐照导致小鼠免疫受损的小鼠都得到更好的修复。
研究思路4—— 对类骨器官进行蛋白谱检测
为了探究类骨器官的分子表达与功能间的关系,利用可以检测200个因子的抗体芯片分别对3, 7,10, 14, 21 的类骨器官进行检测,获取蛋白图谱,发现植入类骨器官21天后其蛋白图谱与天然BM中最相似,这也解释了其可稳定产生HSPCs和免疫细胞。
02
医药工程——细胞因子及衍生物生产工具开发
杂志名称:Biomaterials
影响因子:14
文献题目:Development of pluripotent stem cell-derived epidermal organoids that generate effective extracellular vesicles in skin regeneration
本实验所用产品:AAM-GF-2(检测20个生长相关小鼠细胞因子,正在促销,满3000减200,点击图片跳转链接了解促销详情)
实验样品:类器官外囊泡裂解液
研究简介:本文研究利用多能干细胞(iPSCs)诱导产生了表皮类器官(EpiOs),并进行3D培养后提取了其中的细胞外囊泡(EVs),抗体芯片检测及RNA-seq检测发现,3D培养的EpiOs产生的血管生成因子、细胞迁移、细胞增殖相关因子都含量丰富,有利于诱导组织再生,结合小鼠体内创面愈合实验也证实了其功能。结论表示,3D-EpiOs的EVs有成为加快体内伤口愈合的新技术。
研究思路1—— 构建类器官
实验室改良诱导条件后(A图),诱导多能干细胞(iPSCs)产生的表皮类器官(EpiOs)作为一种新型表皮,并观察表型(B图)。将本研究产生的类器官及传统小鼠原代(kEpiO)
表皮细胞生成的类器官的标志物(基底层标记物(△Np63、Sox9、Krt5和Krt14)、棘层标记物(Krt1和Krt10)、颗粒层标记物(Loricrin和Involucrin)和角化层标记物(聚丝蛋白))做免疫荧光对比(图C),发现来自ipsc的分化表皮类器官表现出表皮形态,具有角质化的上皮,具有基状、棘状、颗粒状和角质化的角质细胞室。
研究思路2—— 选择类器官的培养条件
对比2D、3D EpiOs的培养,发现3D培养环境下细胞表型、生长量及标志物表达量都优于2D培养的EpiOs。
研究思路3—— 提取ev并进行功能分析
从3D/2D培养iEpiOs中分离出小型ev并利用RayBio抗体芯片AAM-GF-2鉴定ev中生长相关细胞因子的表达差异。结果发现3Dev的血管内皮生长因子VEGF含量相对较高,提示3D ev可能参与血管生成,同时结合RNA-seq结果显示一些参与细胞增殖、迁移、血管生成的的mirna(miR-31-5p和miR-146a-5p)表达也相对丰富。
研究思路4—— 进行ev的皮肤创面愈合体内测试
注射3D - ev的小鼠相对2D-ev在伤口形成之日起的第3、5和7天,伤口愈合速度平均提高了1.6倍。结果表示3D - ev在可以加快伤口创面减小速度。
类器官研究其相关产品推荐
01
由于类器官结果及成分的特殊性,在研究中往往不可缺少对类器官、类器官分泌物、类器官发育环境进行蛋白质检测及验证,RayBio具有多款单靶标/多靶标检测验证试剂盒,可适用于多种研究目的,包括类器官建立中的蛋白图谱绘制,研究中期对类器官及其分泌物的细胞因子研究、功能对比,后期验证等环节。
02
活性蛋白
在类器官整个研究中,不仅对类器官分子及功能的验证环节十分重要,对类器官的诱导及培养也十分重要,培养体系中往往需要添加不同比例的细胞因子以促进类器官的定向发育。
例如本篇推送介绍的两个类器官研究中,第一篇研究培养类骨器官的基质中添加了BMP-2因子,第二篇研究中添加了BMP4、FGF2、N-乙酰半胱氨酸等因子促进iPSCs定向分化。
RayBio具有多种用于细胞培养及类器官培养的活性蛋白,已经经过活性验证,欢迎咨询!
03
抗体/流式抗体
针对类器官的研究,同时需要做大量的WB、ELISA、流式细胞、IF、IHC等免疫学验证,RayBio作为全世界抗体储备的最大的抗体库,含有上万种动物、病毒蛋白靶标抗体,支持各个学科类器官研究中蛋白免疫学的验证,具体靶标欢迎咨询!


▼ RayBio®抗体芯片近期部分学术引用
| Year | Journal | 2023 IF | Article Title |
| 2017 | Nature Communications | 16.6 | Application of bio-orthogonal proteome labeling to cell transplantation and heterochronic parabiosis |
| 2017 | Nature Immunology | 30.5 | Direct control of regulatory T cells by keratinocytes |
| 2017 | Nature | 64.8 | Cytoplasmic chromatin triggers inflammation in senescence and cancer |
| 2017 | Nature Medicines | 82.9 | Dickkopf-1 promotes hematopoietic regeneration via direct and niche-mediated mechanisms |
| 2018 | Acta Biomaterialia | 9.7 | Manipulation of the response of human endothelial colony-forming cells by focal adhesion assembly using gradient nanopattern plates |
| 2018 | Journal for Immuno Therapy of Cancer | 10.9 | Randomized phase II trial of autologous dendritic cell vaccines versus autologous tumor cell vaccines in metastatic melanoma 5-year follow up and additional analyses |
| 2018 | Arthritis & Rheumatology | 13.3 | Myogenic Progenitor Cells Exhibit Type I Interferon–Driven Proangiogenic Properties and Molecular Signature During Juvenile Dermatomyositis |
| 2018 | Hepatology | 13.5 | Identification and Therapeutic Intervention of Coactivated Anaplastic Lymphoma Kinase, Fibroblast Growth Factor Receptor 2, and Ephrin Type-A Receptor 5 Kinases in Hepatocellular Carcinoma |
| 2018 | Hepatology | 13.5 | Sphingosine kinase 1 promotes liver fibrosis by preventing miR-19b-3p-mediated inhibition of CCR2 |
| 2018 | Cell Host & Microbe | 30.3 | Listeria Adhesion Protein Induces Intestinal Epithelial Barrier Dysfunction for Bacterial Translocation |
| 2018 | Cell | 64.5 | CD10+ GPR77+ cancer-associated fibroblasts promote cancer formation and chemoresistance by sustaining cancer stemness |
| 2019 | Theranostics | 12.4 | Monoclonal Antibody againstCXCL1 (HL2401) as a Novel Agent in Suppressing IL6 Expression and Tumoral Growth |
| 2019 | Neurology | 9.9 | Changes in cerebralautoregulation and blood biomarkers after remote ischemic preconditioning |
| 2019 | Nature Communications | 16.6 | Altered respiratory virome and serum cytokine profile associated with recurrent respiratory tract infections in children |
| 2019 | Nature Communications | 16.6 | Microenvironmental IL1β promotes breast cancer metastatic colonisation in the bone via activation of Wnt signalling |
| 2019 | Nature Cell Biology | 21.3 | NAD+ metabolism governs the proinflammatory senescence-associated secretome |
| 2019 | Nature Medicine | 82.9 | Stress–glucocorticoid–TSC22D3 axis compromises therapy-induced antitumor immunity |
| 2019 | Cell Research | 44.1 | Sodium oligomannate therapeutically remodels gutmicrobiota and suppresses gut bacterial amino acids-shaped neuroinflammation toinhibit Alzheimer’s disease progression |
| 2019 | Cell | 64.5 | Regional activation of myosin II in cancer cells drives tumor progression via a secretory cross-talk with the immune microenvironment |
| 2020 | Theranostics | 12.4 | Targeting the STING pathway in tumor-associated macrophages regulates innate immune sensing of gastric cancer cells |
| 2020 | Theranostics | 12.4 | Plasma protein-based signature predicts distant metastasis and inductionchemotherapy benefit in Nasopharyngeal Carcinoma |
| 2020 | Molecular Therapy | 12.4 | HLSC-Derived Extracellular Vesicles Attenuate Liver Fibrosis and Inflammation in a Murine Model of Non-alcoholic Steatohepatitis |
| 2020 | Acta Pharmaceutica Sinica B | 14.5 | Chrysin serves as a novel inhibitor of DGKa/FAK interaction to suppress the malignancy of esophageal squamous cellcarcinoma (ESCC) |
| 2020 | Journal of Extracellular Vesicles | 16 | Small extracellular vesicles derived from human mesenchymal stromal cells prevent group 2 innatelymphoid cell-dominant allergic airway inflammation through delivery ofmiR-146a-5p |
| 2020 | Nature Communications | 16.6 | Distinct effects of generalanesthetics on lung metastasis mediated by IL-6/JAK/STAT3 pathway in mouse models |
| 2020 | Molecular Cell | 16.6 | Ectosomal PKM2 Promotes HCC by Inducing Macrophage Differentiation and Remodeling the Tumor Microenvironment |
| 2020 | Immunity | 32.4 | Excessive polyamine generation in keratinocytes promotes self-RNA sensing by dendritic cells in psoriasis |
| 2021 | Pharmacological Research | 9.3 | Affiliated Hospital of Integrated Traditional Chinese and WesternMedicine, Nanjing University of Chinese Medicine |
| 2021 | Theranostics | 12.4 | Intravenous transplantationof olfactory ensheathing cells reduces neuroinflammation after spinal cordinjury via interleukin-1 receptor antagonist |
| 2021 | Theranostics | 12.4 | Tumor suppressor DRD2 facilitates M1 macrophages and restricts NF-κB signaling to trigger pyroptosis in breast cancer |
| 2021 | Hepatology | 13.5 | Group-2 Innate LymphoidCells Promote Hepatocellular Carcinoma Progression via CXCL2-Neutrophil Induced Immunosuppression |
| 2021 | Nature Cell Biology | 21.3 | m6A-independent genome-wide METTL3 and METTL14 redistribution drives the senescence-associated secretory phenotype |
| 2021 | Signal Transduction and Targeted Therapy | 39.3 | Mutant KRAS triggers functional reprogramming of tumor-associated macrophages in colorectal cancer |
| 2021 | Cancer Cell | 50.3 | Three subtypes of lung cancer fibroblasts define distinct therapeutic paradigms |
| 2022 | Journal for ImmunoTherapy of Cancer | 10.9 | Longitudinal plasma proteomic profiling of patients with non-small cell lung cancer undergoing immune checkpoint blockade |
| 2022 | PNAS | 11.1 | Plasma metabolome and cytokine profile reveal glycylproline modulating antibody fading in convalescent COVID-19 patients |
| 2022 | Advanced Science | 15.1 | Mouse Modeling Dissecting Macrophage–BreastCancer Communication Uncovered Roles of PYK2 in Macrophage Recruitment and Breast Tumorigenesis |
| 2022 | Nature Microbiology | 28.3 | Multi-omics analyses of airway host–microbe interactions in chronic obstructive pulmonary disease identify potential therapeutic interventions |
| 2023 | Nature Metabolism | 20.8 | TREM2hiresident macrophages protect the septic heart by maintaining cardiomyocyte homeostasis |
| 2023 | Journal of Hematology & Oncology | 28.5 | LCN2 secreted by tissue-infiltrating neutrophils induces the ferroptosis and wasting of adipose and muscle tissues in lung cancer cachexia |
| 2023 | Cancer Cell | 50.3 | Tissue factor is a critical regulator of radiation therapy-induced glioblastoma remodeling |
▼ RayBio®ELISA近期部分学术引用
| Year | Journal | 2023 IF | Article Title |
| 2017 | Science Translational Medicine | 17.1 | Detection of early pancreatic ductal adenocarcinoma using thrombospondin-2 and CA19-9 blood markers |
| 2017 | JAMA Internal Medicine | 39.0 | Association of Ozone Exposure With Cardiorespiratory Pathophysiologic Mechanisms in Healthy Adults |
| 2017 | Journal of Clinical Investigation | 15.9 | Thrombin promotes diet-induced obesity through fibrin-driven inflammation |
| 2017 | Nature Medicine | 82.9 | Targeting CASP8 and FADD-like apoptosis regulator ameliorates nonalcoholic steatohepatitis in mice and nonhuman primates |
| 2017 | Nature Communications | 16.6 | Tyrosine phosphatase SHP2 negatively regulates NLRP3 inflammasome activation via ANT1-dependent mitochondrial homeostasis |
| 2018 | Nature | 64.8 | Disruption of a self-amplifying catecholamine loop reduces cytokine release syndrome |
| 2018 | Autophagy | 13.3 | HSPA5 negatively regulates lysosomal activity through ubiquitination of MUL1 in head and neck cancer |
| 2020 | Annals of Surgery | 9.0 | Plasma miR-181a-5p Downregulation Predicts Response and Improved Survival After FOLFIRINOX in Pancreatic Ductal Adenocarcinoma |
| 2020 | Nature Communications | 16.6 | Plasma levels of DPP4 activity and sDPP4 are dissociated from inflammation in mice and humans |
| 2020 | Nature Communications | 16.6 | Chemotaxis-driven delivery ofnano-pathogenoids for co mplete eradication oftumorspost-phototherapy |
| 2020 | Nature Communications | 16.6 | Receptor-targetedengineered probiotics mitigatele thal Listeria infection |
| 2020 | Brain Behavior and Immunity | 15.1 | Increased vulnerability to impulsive behavior after streptococcal antigen exposure and antibiotic treatment in rats |
| 2020 | Cell Metabolism | 29.0 | Defined p16High Senescent Cell Types Are Indispensablefor Mouse Healthspan |
| 2020 | Immunity | 32.4 | Interleukin-33 Promotes Serotonin Release from Enterochromaffin Cells for Intestinal Homeostasis |
| 2020 | Cell | 64.5 | Mortality Risk Profiling of Staphylococcus aureus Bacteremia by Multi-omic Serum Analysis Reveals Early Predictive and Pathogenic Signatures |
| 2021 | Journal of Clinical Investigation | 15.9 | Mutant SF3B1 promotes AKT-and NF-KB-driven mammary tumorigenesis |
| 2022 | Biomaterials | 14.0 | Dual-functionalhydrogel systemfor spinal cordr egeneration with sustained releaseofarylsulfataseBalleviatesfibrotic mi croenvironment and promotes axonalregeneration |
【泪部资料】蛋白芯片案例集锦 | 肿瘤/癌症专题(一)科研重器15篇
【泪部资料】案例集锦 | 蛋白芯片与抗体芯片在生物医学研究和转化医学中的应用(一)




