
抗体芯片在干细胞治疗阿尔茨海默病研究中的应用
杂志名称:
Advanced Science(2023 IF:15.1)
文献题目:
HGF mediates clinical-grade human umbilical cord-derived mesenchymal stemcells improved functional recovery in a senescence-accelerated mouse model of Alzheimer’s disease
第一作者:
贾雅丽
通讯作者:
裴雪涛;岳文
作者单位:
军事科学院军事医学研究院
华南干细胞与再生医学研究所
解放军联勤保障部队920医院
发表时间:
2020-07
文献全文下载地址:
https://onlinelibrary.wiley.com/doi/epdf/10.1002/advs.201903809
本实验所用产品:
品名:Human Cytokine Array G2000
货号:AAH-CYT-G2000(人174因子半定量抗体芯片)
详情:https://www.raybiotech.com/human-cytokine-array-g2000-aah-cyt-g2000
因子列表:
芯片类型:
实验样本:
细胞培养上清
研究背景
阿尔茨海默病(AD)是一种以神经元丢失和认知功能下降为特征的进行性神经退行性疾病。AD患者的大脑会出现两个标志性病变:β-淀粉样蛋白斑块和神经纤维缠结。目前,AD治疗方法都仅针对症状,无法延缓疾病病程。在前期,该团队首次发现人脐带来源的间充质干细胞(hUC-MSCs)能一定程度改善老化大脑的认知能力(PMID:28796260)。
思路&结果
1、Huc-MSCs可改善SAMP8小鼠的认知功能
将hUC-MSCs移植到AD衰老加速模型SAMP8小鼠体内,行为学测试结果显示hUC-MSCs移植能显著改善小鼠的认知功能。

2、Huc-MSCs可调节AD相关关键蛋白表达及促进AD小鼠内源性神经再生
Huc-MSCs可显著降低AD相关关键蛋白(p-Tau、BACE1、Pgsk3β、β-APP和PS1)的表达,从而减轻神经元损伤。并且,Huc-MSCs能够激活内源性神经发生,从而有利于稳定海马神经网络。

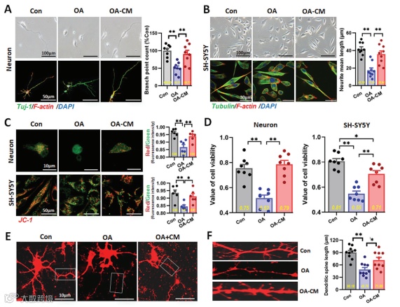
3、Huc-MSCs修复冈田酸诱导的AD细胞损伤
在体外AD细胞模型中,hUC-MSCs能有效地恢复和挽救冈田酸对神经细胞的损伤。

4、Huc-MSCs分泌的HGF可发挥对冈田酸诱导的AD细胞损伤的保护作用
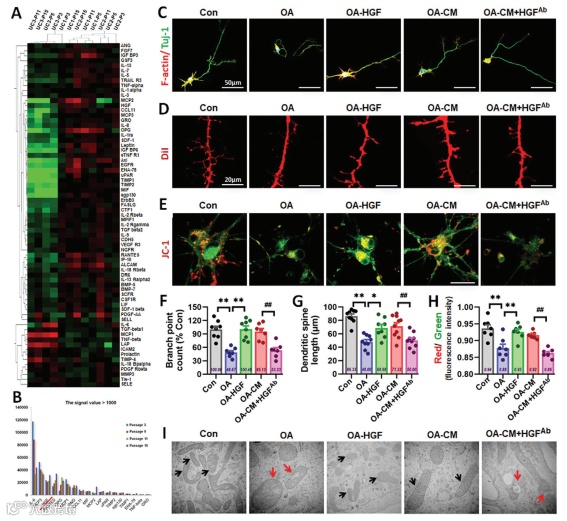
使用RayBiotech蛋白芯片检测了三种不同脐带来源的Huc-MSCs 培养上清中174个已知细胞因子的蛋白表达水平。聚类分析结果显示不同组别间出现显著差异的蛋白(图4A)。进一步筛选其中荧光信号值大于1000的因子,最终确定了18个表达信号最强的因子(图4B)。在详细研究和分析各因子的作用后,从18个表达信号最强的因子筛选出四个可能参与损伤修复的因子(IL-6、HGF/hepatocyte growth factor 、Ang和GRO)。补充实验发现仅HGF可恢复受损的原代神经元。
为了探讨Huc-MSCs分泌的HGF是否参与Huc-MSC介导的神经损伤的修复,在MSC处理组中加入抗HGF的中和抗体(HGFAb)。结果表明Huc-MSCs分泌的HGF在Huc-MSCs介导的神经损伤修复中发挥重要作用(图4C-I)。

讨论 & 结论
Discussion & Conclusion
在本项研究中,作者用RayBiotech半定量蛋白芯片检测不同组别174个蛋白的表达水平。发现HGF在不同组别间出现显著的差异,进一步验证实验表明hUC-MSCs分泌的肝细胞生长因子HGF在hUC-MSCs修复AD大脑损伤神经细胞及提高认知的过程中发挥重要的调控作用。


近期优惠活动
点击链接了解详情▼

▼ RayBio®抗体芯片近期部分学术引用
| Year | Journal | 2023 IF | Article Title |
| 2017 | Nature Communications | 16.6 | Application of bio-orthogonal proteome labeling to cell transplantation and heterochronic parabiosis |
| 2017 | Nature Immunology | 30.5 | Direct control of regulatory T cells by keratinocytes |
| 2017 | Nature | 64.8 | Cytoplasmic chromatin triggers inflammation in senescence and cancer |
| 2017 | Nature Medicines | 82.9 | Dickkopf-1 promotes hematopoietic regeneration via direct and niche-mediated mechanisms |
| 2018 | Acta Biomaterialia | 9.7 | Manipulation of the response of human endothelial colony-forming cells by focal adhesion assembly using gradient nanopattern plates |
| 2018 | Journal for Immuno Therapy of Cancer | 10.9 | Randomized phase II trial of autologous dendritic cell vaccines versus autologous tumor cell vaccines in metastatic melanoma 5-year follow up and additional analyses |
| 2018 | Arthritis & Rheumatology | 13.3 | Myogenic Progenitor Cells Exhibit Type I Interferon–Driven Proangiogenic Properties and Molecular Signature During Juvenile Dermatomyositis |
| 2018 | Hepatology | 13.5 | Identification and Therapeutic Intervention of Coactivated Anaplastic Lymphoma Kinase, Fibroblast Growth Factor Receptor 2, and Ephrin Type-A Receptor 5 Kinases in Hepatocellular Carcinoma |
| 2018 | Hepatology | 13.5 | Sphingosine kinase 1 promotes liver fibrosis by preventing miR-19b-3p-mediated inhibition of CCR2 |
| 2018 | Cell Host & Microbe | 30.3 | Listeria Adhesion Protein Induces Intestinal Epithelial Barrier Dysfunction for Bacterial Translocation |
| 2018 | Cell | 64.5 | CD10+ GPR77+ cancer-associated fibroblasts promote cancer formation and chemoresistance by sustaining cancer stemness |
| 2019 | Theranostics | 12.4 | Monoclonal Antibody againstCXCL1 (HL2401) as a Novel Agent in Suppressing IL6 Expression and Tumoral Growth |
| 2019 | Neurology | 9.9 | Changes in cerebralautoregulation and blood biomarkers after remote ischemic preconditioning |
| 2019 | Nature Communications | 16.6 | Altered respiratory virome and serum cytokine profile associated with recurrent respiratory tract infections in children |
| 2019 | Nature Communications | 16.6 | Microenvironmental IL1β promotes breast cancer metastatic colonisation in the bone via activation of Wnt signalling |
| 2019 | Nature Cell Biology | 21.3 | NAD+ metabolism governs the proinflammatory senescence-associated secretome |
| 2019 | Nature Medicine | 82.9 | Stress–glucocorticoid–TSC22D3 axis compromises therapy-induced antitumor immunity |
| 2019 | Cell Research | 44.1 | Sodium oligomannate therapeutically remodels gutmicrobiota and suppresses gut bacterial amino acids-shaped neuroinflammation toinhibit Alzheimer’s disease progression |
| 2019 | Cell | 64.5 | Regional activation of myosin II in cancer cells drives tumor progression via a secretory cross-talk with the immune microenvironment |
| 2020 | Theranostics | 12.4 | Targeting the STING pathway in tumor-associated macrophages regulates innate immune sensing of gastric cancer cells |
| 2020 | Theranostics | 12.4 | Plasma protein-based signature predicts distant metastasis and inductionchemotherapy benefit in Nasopharyngeal Carcinoma |
| 2020 | Molecular Therapy | 12.4 | HLSC-Derived Extracellular Vesicles Attenuate Liver Fibrosis and Inflammation in a Murine Model of Non-alcoholic Steatohepatitis |
| 2020 | Acta Pharmaceutica Sinica B | 14.5 | Chrysin serves as a novel inhibitor of DGKa/FAK interaction to suppress the malignancy of esophageal squamous cellcarcinoma (ESCC) |
| 2020 | Journal of Extracellular Vesicles | 16 | Small extracellular vesicles derived from human mesenchymal stromal cells prevent group 2 innatelymphoid cell-dominant allergic airway inflammation through delivery ofmiR-146a-5p |
| 2020 | Nature Communications | 16.6 | Distinct effects of generalanesthetics on lung metastasis mediated by IL-6/JAK/STAT3 pathway in mouse models |
| 2020 | Molecular Cell | 16.6 | Ectosomal PKM2 Promotes HCC by Inducing Macrophage Differentiation and Remodeling the Tumor Microenvironment |
| 2020 | Immunity | 32.4 | Excessive polyamine generation in keratinocytes promotes self-RNA sensing by dendritic cells in psoriasis |
| 2021 | Pharmacological Research | 9.3 | Affiliated Hospital of Integrated Traditional Chinese and WesternMedicine, Nanjing University of Chinese Medicine |
| 2021 | Theranostics | 12.4 | Intravenous transplantationof olfactory ensheathing cells reduces neuroinflammation after spinal cordinjury via interleukin-1 receptor antagonist |
| 2021 | Theranostics | 12.4 | Tumor suppressor DRD2 facilitates M1 macrophages and restricts NF-κB signaling to trigger pyroptosis in breast cancer |
| 2021 | Hepatology | 13.5 | Group-2 Innate LymphoidCells Promote Hepatocellular Carcinoma Progression via CXCL2-Neutrophil Induced Immunosuppression |
| 2021 | Nature Cell Biology | 21.3 | m6A-independent genome-wide METTL3 and METTL14 redistribution drives the senescence-associated secretory phenotype |
| 2021 | Signal Transduction and Targeted Therapy | 39.3 | Mutant KRAS triggers functional reprogramming of tumor-associated macrophages in colorectal cancer |
| 2021 | Cancer Cell | 50.3 | Three subtypes of lung cancer fibroblasts define distinct therapeutic paradigms |
| 2022 | Journal for ImmunoTherapy of Cancer | 10.9 | Longitudinal plasma proteomic profiling of patients with non-small cell lung cancer undergoing immune checkpoint blockade |
| 2022 | PNAS | 11.1 | Plasma metabolome and cytokine profile reveal glycylproline modulating antibody fading in convalescent COVID-19 patients |
| 2022 | Advanced Science | 15.1 | Mouse Modeling Dissecting Macrophage–BreastCancer Communication Uncovered Roles of PYK2 in Macrophage Recruitment andBreast Tumorigenesis |
| 2022 | Nature Microbiology | 28.3 | Multi-omics analyses of airway host–microbe interactions in chronic obstructive pulmonary disease identify potential therapeutic interventions |
| 2023 | Nature Metabolism | 20.8 | TREM2hi resident macrophages protect the septic heart by maintaining cardiomyocyte homeostasis |
| 2023 | Journal of Hematology & Oncology | 28.5 | LCN2 secreted by tissue-infiltrating neutrophils induces the ferroptosis and wasting of adipose and muscle tissues in lung cancer cachexia |
| 2023 | Cancer cell | 50.3 | Tissue factor is a critical regulator of radiation therapy-induced glioblastoma remodeling |
【泪部资料】蛋白芯片案例集锦 | 肿瘤/癌症专题(一)科研重器15篇
【泪部资料】案例集锦 | 蛋白芯片与抗体芯片在生物医学研究和转化医学中的应用(一)






