

怎么理解?在初始发现阶段,你可能想先理清哪些蛋白既能在组织和血浆中被可靠定量,又在这两个层面上呈现出某种特征性的差异。你可以挑选出在组织与血浆中都有定量数据的蛋白,然后运用统计方法(如Pearson相关分析)对同一患者的组织-血浆配对数据进行评估。目的是在个体层面明确哪些蛋白在两种类型的样本中同步变化。
案例:肝脏和血浆样本的蛋白组学结合机器学习筛选酒精性肝病生物标志物
首先从定量结果中选取在肝组织与血浆中均能被定量的蛋白(此例约420个),并将它们在两种类型样本中的相对丰度排序映射到二维坐标系中。


因此,假如你有组织和血浆,而且结合病理分期或者疾病的严重程度来分组,你发现某些蛋白在肝组织中表达量增加,而在相应的血浆样本中也有类似上升趋势,那么这些蛋白可以进一步聚焦。
方案二:以差异蛋白并集为标志物库,开展靶向验证与建模
一旦你在第一步中找到一些值得深究的目标蛋白,不要就此止步,而是要进一步打造一个专门的“标志物库”。可以把它看成你未来深入研究的“工具箱”——里面收集了潜在的候选蛋白。继而你可以针对这些蛋白进行更为精确的靶向分析(例如PRM定量)。与此同时,通过统计建模或机器学习方法(如LASSO回归或逻辑回归)为你的标志物组合“瘦身”和“提纯”,直到标志物模型的特异性、敏感度和稳定性都达到理想状态。
案例:基于质谱蛋白质组学找到“颅内动脉瘤”(IA)的血清蛋白标志物

如何在血清中找到蛋白标志物?这项研究分四步。
第一步:构建标志物库。不仅根据目前组织和血清蛋白质组分析中发现改变的蛋白,还加上既往文献研究,组建了一个广泛的候选生物标志物库(SPCBB)-包括多达717种蛋白,使目标标志物验证工作更加灵活和全面;
这个标志物库是这样构建的:来自IA组织及IA血清样本的蛋白质组分析,共计860个差异蛋白。对英文文献与综述进行系统检索,获得446个已报道与IA相关的基因或蛋白。将上述数据整合、去冗余并结合细胞成分和信号肽预测信息,最终获得717个潜在血清标志物纳入SPCBB。
这些蛋白质在血清目标蛋白组分析中得到进一步验证。

第二步:借助深度学习工具DeepPRM对SPCBB中的候选肽段进行预筛,有效提高了质谱PRM检测的成功率;第三步:验证肽段。血清组人群1(n=212)和Ⅱ(n=32)被进一步定量分析其潜在标志物;第四步:机器学习。机器学习建立两套生物标志物组合(P6和P8),在外部验证集(n=32)的评估中准确区分IA与健康对照(准确率:87.50%)或对 IA破裂患者进行分类(准确率:91.67%)。
通过上述流程,标志物库的作用得到了充分体现:从最初的广泛候选集,到精确定量与数据驱动的模型筛选,再到外部独立人群验证,标志物库确保所获得的标志物组合更具转化潜力和临床应用价值。
方案三:跨组学融合与多层级验证
如果有条件,不妨跳出单一组学的限制。
比如,有人在血浆中用蛋白质组学方法圈定了候选标志物,但在组织层面却采用了转录组学进行深挖,将二者结合不仅能从多个角度阐释潜在机制,还能提升标志物的可靠性。如果想进一步明确这些蛋白在组织中的“出处”,你还可以借助独立的公共单细胞RNA测序数据来确定它们的细胞类型来源。
当然,这一切最终还要回归临床场景检验。你可能选择一批独立的血清样本进行外部验证,看这些标志物在另一个独立人群中是否仍然有效。再者,通过组织学层面的免疫组化分析,可以直观观察标志物在不同病理阶段肝组织中的分布和动态变化。
案例:蛋白-转录组联合分析揭示非酒精性脂肪肝病分子特征图谱

研究在191例经组织学表征的NAFLD患者中进行血浆蛋白组分析,其中52例患者有配对的肝脏活检组织。接下来通过皮尔森相关分析,将血浆中4730种循环蛋白的表达量与同一患者的肝脏转录组(RNA-seq数据)进行关联分析,从中筛选出与肝脏转录特征显著相关的蛋白标志物。

获取31个既与纤维化进展(F3-4)又与较高疾病活动度(NAS≥4)相关的显著蛋白-转录分子(见下图a)。接下来利用独立的公共单细胞RNA测序数据集(并非本研究患者来源的数据)(见下图b),以此确认这些蛋白主要由何种肝脏细胞类型产生(例如肝细胞、胆管细胞、巨噬细胞、成纤维细胞等)。

在发现队列上将特定循环蛋白(如ADAMTSL2、AKR1B10、CFHR4和TREM2)和临床因素(如BMI、2型糖尿病状态)纳入逻辑回归模型,然后使用115例独立的血清样本对上述逻辑回归模型进行验证,评估模型的诊断性能与泛化性(此处使用血清而非血浆,因此结果对比时需慎重理解两种样本类型之间的潜在差异)。

最后是组织学水平验证:在30份独立的肝脏石蜡切片上进行免疫组化分析(如AKR1B10的免疫染色)以证实该标志物在不同疾病阶段的肝组织中分布情况,从而进一步明确这些体液标志物与肝组织内病理变化和组织来源的关联。这样,通过多层级其研究成果将从数据推论渐渐走向临床现实。
方案四:多样本类型与多维度整合
最后,如果你有充足的样本和资源,那就不妨进一步扩展实验的维度。在血浆与组织之外,纳入尿液、外泌体等不同类型的样本,并结合多平台质谱技术与数据分析方法,从多个维度构建更完善的标志物图谱。多类型的综合策略能捕捉疾病在不同生物学介质中的特异信号,还可以交叉验证与数据互补。
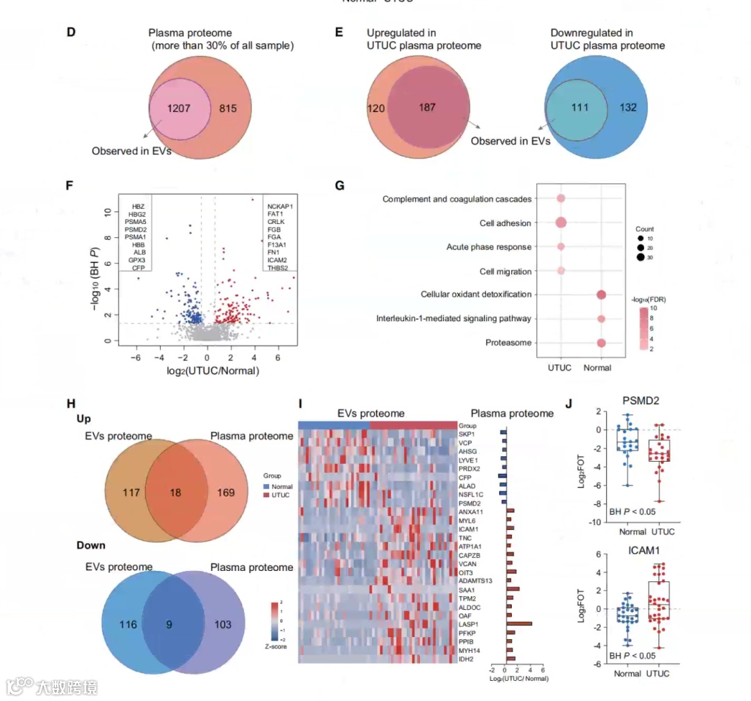
案例:血浆蛋白质组分析发现与上尿路尿路上皮癌相关的分子特征


总体思路
将多种生物样本(血浆、组织、尿液、血浆外泌体)进行蛋白质组学分析,通过与健康对照以及不同病理分期样本的比较,利用统计和机器学习方法对差异蛋白进行筛选和模型构建,并在独立验证队列和PRM定量分析中进一步验证标志物与模型的稳定性和实用性。
样本类型
1)血浆样本(核心样本类型):来自UTUC患者和健康对照的血浆,用于大规模DIA定量蛋白组学分析。2)肿瘤组织与正常组织样本:对部分UTUC患者提供配对的肿瘤组织与正常上皮组织,通过DDA(Data-Dependent Acquisition)蛋白组学技术定量分析,用于与血浆中差异蛋白进行交叉验证,提高标志物的特异性与可信度。3)尿液样本:少量UTUC患者与健康对照的尿液样本,尿液与泌尿系统肿瘤接触最直接,有可能出现更多与肿瘤局部病变相关的标志物。4)血浆外泌体(EV)样本:从UTUC患者和健康对照血浆中分离外泌体的蛋白组学分析,可能富集肿瘤特异信息,可与整体血浆数据互补。

在针对上尿路尿路上皮癌(UTUC)的研究中,研究人员可对血浆、组织、尿液及血浆外泌体样本进行多平台蛋白质组学分析,与正常对照及不同病理分期的样本进行比较,从而识别多个生物来源中共同且具代表性的差异蛋白。随后利用Logistic回归、LASSO、Stepwise回归等统计模型和机器学习方法,从中优选出诊断、分期预测及预后预测价值更高的标志物组合(protein panel)。

通过在独立验证队列中使用PRM等靶向定量技术对筛选出的蛋白面板进行检验,可进一步确认标志物组合的稳健性与临床应用。最终获得一系列能区分UTUC患者与健康对照、以及区分非肌层浸润型(NMI-UTUC)与肌层浸润型(MI-UTUC)的标志物,建立由多个蛋白构成的“进展时钟”用于预测患者的无进展生存期。
通过上述四种策略,你可以为自己的研究找到最适宜的路径。无论你是刚开始探索,还是已经有了初步线索,这些策略都能为你提供参考,让你的研究设计更有的放矢。欢迎继续讨论。
本文由omicsolution整理解读,转载请注明来源。
相关阅读
【多组学】Nature子刊 | 厉害了!宏基因组+代谢组+万人大队列,揭示每日喝咖啡到底对身体有何影响!
【组学关键词:宏基因组学、代谢组学】
【多组学】View(IF=9.7) | 蛋白组+代谢组助力大规模肿瘤样本标志物筛查
【组学关键词:蛋白组学、代谢组学】
【多组学】11.14 世界防治糖尿病日 | 告别“甜蜜的负担”,质谱联合抗体芯片揭秘糖尿病足溃疡的革命性疗法!
【组学关键词:质谱蛋白组学、抗体芯片】
【多组学】Nature metabolism(IF:18.9) | 转录组+宏基因组+代谢组解密生酮饮食“越吃越瘦”抗肥胖新机制
【组学关键词:宏基因组学、转录组学、代谢组学】
【多组学】CNS主刊 | 外显子+空间转录组解锁遗传密码
【组学关键词:外显子组、空间转录组学、转录组学、单细胞测序】
【组学关键词:微生物组学、宏基因组学、转录组学、代谢组学】
【多组学】PNAS | 单细胞测序+蛋白组学(磷酸化多因子检测芯片)筛选非抑制小细胞肺癌迁移及侵袭的关键靶标CD73/Axl
【组学关键词:单细胞测序、蛋白组学、抗体芯片】
【多组学】Cell(2024 IF:45.5)| 多组学联合揭示营养吸收和宿主防御的差异性调控机制
【组学关键词:微生物组学、单细胞转录组学、真核转录组学、基因组学、蛋白组学、代谢组学】
【多组学】Cell子刊+Nature子刊 | 利用多组学打开微生物代谢通路研究新视角
【组学关键词:宏基因组学、代谢组学】
【多组学】科研私话 | OMG,蛋白组学结果和转录组学竟然不一致!——是哪里出了问题?
【组学关键词:转录组学、蛋白组学】
【多组学】Nat Commun(2024 IF:14.7)| 转录组+蛋白组学揭露大脑如何老化:环境丰富化如何逆转衰老迹象
【组学关键词:转录组学、蛋白组学】
【多组学】多组学的版本升级策略 | “外显子测序+” 深度洞察癌症分子机制,精准定制治疗策略
【组学关键词:全外显子组测序、蛋白组学、宏基因组学】
【多组学】APSB(IF: 14.7)文章解析 | 单细胞转录组+微生物多样性+转录组:联合揭示肠道稳态调节机制
【组学关键词:单细胞转录组学、微生物组学、转录组学】
【多组学】治大国,若烹小鲜 | “蛋白组学+转录组学+……”多组学的版本升级策略
【组学关键词:转录组学、蛋白组学、微生物组学、代谢组学】
【多组学】全外显子组测序+单细胞转录组测序 | 探索癌症的分子机制与治疗策略
【组学关键词:全外显示子组、单细胞转录组】
【多组学】科研私话 | 蛋白组学+转录组学的研究意义究竟何在?
【组学关键词:转录组学、蛋白组学】
【多组学】Cell Mol Immunol(IF: 24.1)| 转录组+蛋白组+芯片剖析IRF1激活机制及在炎症免疫中的作用
【组学关键词:转录组学、蛋白组学、抗体芯片】
【多组学】Cell Host & Microbe(2023 IF: 30.3)| 肠道菌群昼夜有变化,饮食影响非常大!
【组学关键词:16S、宏基因组学、代谢组学】
【多组学】Nat Commun(2024 IF: 14.7)| 肝癌免疫治疗I期研究取得突破,肿瘤微环境分析揭示关键作用
【组学关键词:免疫组库测序、转录组学】
【多组学】Cancer Cell(IF: 50.3)| 乳腺癌基因组变异的共现与互斥对精准治疗的启示
【组学关键词:基因组学、转录组学、蛋白组学、代谢组学、脂质组学】
【多组学】iHMP(人类微生物组整合计划)| Cell Host & Microbe:人体多个部位菌群的稳定性及与宿主的相互作用
【组学关键词:微生物组学、蛋白组学、代谢组学、脂质组学】
【多组学】玩转多组学联合分析,拿捏CNS Paper!
【组学关键词:基因组学、宏基因组学、转录组学、蛋白组学、宏蛋白组学、代谢组学】
【蛋白组学】质谱、Olink与SomaScan在蛋白质组学研究中的跨平台联合策略
【组学关键词:蛋白组学、质谱、Olink、SomaScan】
【多组学】CNS:肥胖那些事 | 涉及组学:单细胞转录组、脂质代谢组、蛋白组、基因组学
【组学关键词:单细胞转录组、脂质代谢组、基因组学、蛋白组学】
【多组学】Nature Cancer(2023 IF:22.7) | 大型中国乳腺癌队列多组学研究
【组学关键词:基因组学、转录组学、蛋白组学、代谢组学、放射组学、数字病理学】
【多组学】Nature(2023 IF:64.8)| 基因组与代谢组联合的mGWAS助力疾病研
【组学关键词:基因组学、代谢组学】
【多组学】宏基因组学×代谢组学 | 解锁肠道菌群与人体疾病的作用机制
【组学关键词:宏基因组学、代谢组学】
【蛋白组学】科研私话 | 蛋白组学是不可替代的吗?
【组学关键词:基因组学、转录组学、蛋白组学、蛋白芯片、代谢组学】
【代谢组学】技术文档——微生物测序粪便样本收集SOP
【组学关键词:16S/18S/ITS扩增子测序、宏基因组测序】
【多组学】Nature Microbiology(2022 IF 30.964) | 多组学研究慢阻肺病呼吸道菌群-宿主互作机制
【组学关键词:宏基因组学、代谢组学、转录组学、蛋白组学(高通量抗体芯片)】
【多组学】Blood最新封面文章解读 | 单细胞及多组学揭示补体C1Q促进急性骨髓性白血病(AML)的髓外浸润(EMI)和复发
【组学关键词:单细胞测序、外显子测序、转录组测序、蛋白组学】
【蛋白组学】关于宏蛋白质组学数据分析你应该知道的
【组学关键词:蛋白组学、宏组学、宏蛋白组学】

