
高通量抗体芯片在糖尿病伤口修复研究中的应用
杂志名称:
EMBO Molecular Medicine(2022 IF:14.260)
文献题目:
Tumor‐associated macrophages‐educated reparative macrophages promote diabetic wound healing
第一作者:
母若雨
通讯作者:
作者单位:
澳门大学,中药质量研究国家重点实验室;
澳门大学珠海澳大科技研究院;
南京大学药物生物技术国家重点实验室;
澳门大学健康科学学院生物医学科学系、药学系
发表时间:
2022-12
文献全文下载地址:
https://www.embopress.org/action/showAltPdf?doi=10.15252%2Femmm.202216671&altPdfName=emmm.202216671.1.pdf
本实验所用产品:
品名:Mouse L308 Array, Membrane
货号:AAM-BLM-1(可同时半定量检测小鼠308个因子的高通量抗体芯片,包含细胞因子、趋化因子、脂肪因子、生长因子、蛋白酶、可溶性受体、可溶性粘附分子等)
详情:https://www.raybiotech.com/mouse-l308-array-membrane-aam-blm-1
因子列表:308个(请查询以上链接)
6Ckine, Activin A, Activin C, Activin RIB / ALK-4, Adiponectin / Acrp30, AgRP, ALCAM, Angiopoietin-like 2, Angiopoietin-like 3, AREG (Amphiregulin), Artemin, Axl, bFGF, B7-1/CD80, BAFF R / TNFRSF13C, BCMA / TNFRSF17, beta-Catenin, BLC, BTC (Betacellulin), Cardiotrophin-1, CCL1 / I-309 / TCA-3, CCL28, CCL4 / MIP-1 beta, CCL7 / MCP-3 / MARC, CCL8 / MCP-2, CCR10, CCR3, CCR4, CCR6, CCR7, CCR9, CD11b, CD14, CRP, CD27 / TNFRSF7, CD27 Ligand / TNFSF7, CD30, CD30 L, CD40, CD40 Ligand / TNFSF5, Cerberus 1, Chordin-Like 2, Coagulation Factor III / Tissue Factor, Common gamma Chain / IL-2 R gamma, CRG-2, Cripto, Crossveinless-2, Cryptic, Csk, CTACK , CTLA-4 / CD152, CXCL14 / BRAK, CXCL16, CXCR2 / IL-8 RB, CXCR3, CXCR4, CXCR6, DAN, Decorin, DKK-1, Dkk-3, Dkk-4, DPPIV / CD26, DR3 / TNFRSF25, Dtk, EDAR, EGF R, EG-VEGF / PK1, Endocan, Endoglin / CD105, Endostatin, Eotaxin, Eotaxin-2, Epigen, Epiregulin, Erythropoietin (EPO), E-Selectin, FADD, FAM3B, Fas / TNFRSF6, Fas Ligand, FCrRIIB / CD32b, FGF R3, FGF R4, FGF R5 beta, FGF-21, Fit-3 Ligand, FLRG (Follistatin), Follistatin-like 1, Fractalkine, Frizzled-1, Frizzled-6, Frizzled-7, Galectin-3, G-CSF, GDF-1, GDF-3, GDF-5, GDF-8, GDF-9, GFR alpha-2 / GDNF R alpha-2, GFR alpha-3 / GDNF R alpha-3, GFR alpha-4 / GDNF R alpha-4, GITR, GITR Ligand / TNFSF18, Glut2, GM-CSF, Granzyme B, Granzyme D, Granzyme G, Gremlin, Growth Hormone R, HGF R, HGF, HVEM / TNFRSF14, ICAM-1, ICAM-2 / CD102, ICAM-5, ICK, IFN-alpha / beta R1, IFN-alpha / beta R2, IFN-beta, IFN-gamma , IFN-gamma R1, IGFBP-1, IGFBP-2, IGFBP-3, IGFBP-5, IGFBP-6, IGFBP-rp1 / IGFBP-7, IGF-I, IGF-II, IL-1 alpha, IL-1 beta, IL-1 R4 / ST2, IL-1 R6 / IL-1 R rp2, IL-1 R9, IL-1 RI, IL-1 RII, IL-2, IL-2 R alpha, IL-2 R beta, IL-3, IL-3 R alpha, IL-3 R beta, IL-4, IL-4 R, IL-5, IL-5 R alpha, IL-6, IL-6 R, IL-7, IL-7 R alpha, IL-9, IL-9 R, IL-10, IL-10 R alpha, IL-11, IL-12 p40/p70, IL-12 p70, IL-12 R beta 1, IL-13, IL-13 R alpha 2, IL-15, IL-15 R alpha, IL-16, IL-17, IL-17B R, IL-17C, IL-17D, IL-17E, IL-17F, IL-17R, IL-17RC, IL-17RD, IL-18 R alpha/IL-1 R5, IL-20, IL-20 R alpha, IL-21, IL-21 R, IL-22, IL-22BP, IL-23, IL-23 R, IL-24, IL-27, IL-28 / IFN-lambda, IL-31, IL-31 RA, Insulin, Integrin beta 2 / CD18, I-TAC, KC, Kremen-1, Kremen-2, Lefty-1, Leptin R, LEPTIN(OB), LIF, LIGHT / TNFSF14, LIX, LRP-6, L-Selectin, Lungkine, Lymphotactin, Lymphotoxin beta R / TNFRSF3, MAdCAM-1, MCP-1, MCP-5, M-CSF, MDC, MFG-E8, MFRP, MIG, MIP-1 alpha, MIP-1 gamma, MIP-2, MIP-3 alpha, MIP-3 beta , MMP-2, MMP-3, MMP-9, MMP-12, MMP-14 / LEM-2, MMP-24 / MT5-MMP, Neuregulin-3 / NRG3, Neurturin, NGF R / TNFRSF16, NOV / CCN3, Osteoactivin / GPNMB, Osteopontin, Osteoprotegerin, OX40 Ligand / TNFSF4, PDGF C, PDGF R alpha, PDGF R beta, Pentraxin3 / TSG-14, PF-4, PlGF-2, Progranulin, Prolactin, P-Selectin, RAGE, RANTES, RELM beta, Resistin, S100A10, SCF, SCF R / c-kit, SDF-1, Serum Amyloid A1, Shh-N, SIGIRR, SLPI, Soggy-1, SPARC, Spinesin Ectodomain, TACI / TNFRSF13B, TARC, TCA-3, TCCR / WSX-1, TECK, TFPI, TGF-beta 1, TGF-beta 2, TGF-beta 3, TGF-beta RI / ALK-5, TGF-beta RII, Thrombospondin, Thymus Chemokine-1, Tie-2, TIMP-1 , TIMP-2, TIMP-4, TL1A / TNFSF15, TLR1, TLR2, TLR3, TLR4, TMEFF1 / Tomoregulin-1, TNF RI / TNFRSF1A, TNF RII, TNF-alpha, TNF-beta / TNFSF1B, TPO, TRAIL / TNFSF10, TRAIL R2 / TNFRSF10B, TRANCE / TNFSF11, TREM-1, TROY, TSLP, TSLP R, TWEAK / TNFSF12, TWEAK R / TNFRSF12, Ubiquitin, uPAR, Urokinase, VCAM-1, VE-Cadherin, VEGF, VEGF R1, VEGF R2, VEGF R3, VEGF-B, VEGF-C, VEGF-D, WIF-1, WISP-1 / CCN4
芯片类型:
实验样本:
TAMs培养基
研究摘要
糖尿病导致伤口难以愈合,影响着全世界6000万人。现有的伤口愈合方法在糖尿病患者中成功率也有限。在糖尿病患者中启动愈合的早期巨噬细胞不能正常地转化为促修复表型,所以导修复功能产生障碍。
肿瘤相关巨噬细胞(TAMs)在肿瘤发展过程中会产生丰富的免疫抑制和增殖因子,该研究中研究人员猜测TAMs可以通过细胞因子分泌将其修复功能全部或部分传递给非极化巨噬细胞,于是利用TAMs的条件培养基(TAMs - CM)培养正常巨噬细胞,产生巨噬细胞来重现TAMs的修复功能。
TAMs驯化的巨噬细胞(TAMEMs)在体外抑制炎症、刺激血管生成和激活成纤维细胞方面都优于M0、M1或M2表型的巨噬细胞。且在糖尿病小鼠伤口修复实验中修复效果显著。
研究思路
IDEAS
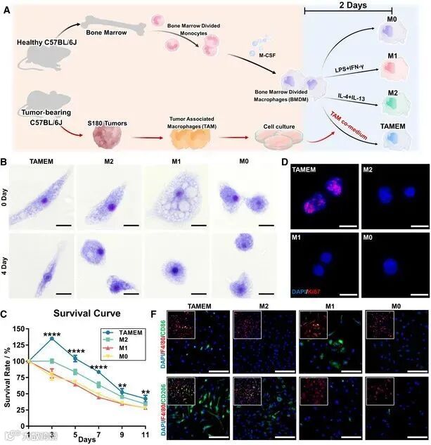
1、小鼠TAMEMs的制备与鉴定
基于前期研究基础,该研究挑选了能有效诱导小鼠原代骨髓源性巨噬细胞(BMDMs)中IL-10分泌及I型胶原产生的 S180肿瘤模型。通过活化细胞分选(FACS)后得到TAMs,将TAMs培养15天后收集上清,培养BMDMs,以获得TAMEMs,同期也经过不同的条件培养基驯化得到M0、M1、M2。
TAMEMs除了形态与其他表型的巨噬细胞不一样,为细长形态外,其活力也相对保持较高。

2、TAMEMs表现出抗炎和促愈合的表型与鉴定
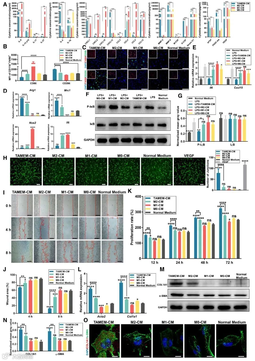
基因层面,研究者利用RNA‐seq、scRNA - seq分析了TAMEMs与M0、M1、M2的基因表达差异。与M0、M1、M2相比,TAMEMs中表达了更多种类的生长因子和促愈合及抗炎标志物,例如Ccl8和Ccl12等趋化因子,Arg1、Il10、Mrc1等抗炎标志物,Ang、Fgf1、Hgf、Pdgfc等生长因子表达较高,Cx3cr1(糖尿病创面巨噬细胞溶解的重要标志物)。



蛋白层面,研究者使用膜芯片分析了细胞因子相关及血管生成相关蛋白,发现TAMEMs分泌了大量的IL – 4及免疫抑制细胞因子/趋化因子,例如IL – 6,bFGF、PDGF - AA和VEGF等促血管生成细胞因子的表达也有所升高,证明了TAMEMs促进组织再生的潜力 。
在评估了TAMEMs对伤口愈合过程中关键基质细胞增殖的影响的体外细胞模型实验Matrigel实验中,AMEMs‐CM显示了高效的诱导内皮细胞(SVEC4‐10)形成伤口愈合超过80%(图3I和J)且TAMEMs‐CM处理的成纤维细胞增殖最快(72小时超过300%;图3 k)。qPCR、WB和IF实验中,α‐SMA和I型胶原的表达上调都与膜芯片结果一样,共同强调了TAMEMs的多面、促愈合功能。

3、TAMEMs可以加速I型和II型糖尿病小鼠皮肤伤口的愈合
在小鼠体内移植了TAMEMs后,TAMEMs的存活性良好,且向创面肉芽组织迁移,qPCR检测Mrc1、Arg1、Cd86和Nos2的表达均在TAMEMs移植小鼠的伤口细胞中表达增加,表明TAMEMs在严重炎症的糖尿病伤口环境中也能维持抗炎表型。

4、一种替代由TAMEMs产生的重组TAMs混合物的鉴定
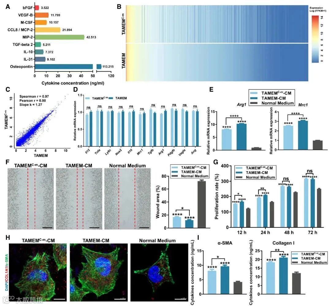
为了避免肿瘤细胞带来的潜在危害,研究者在不使用任何肿瘤来源细胞的情况下将人巨噬细胞培养成重组型的TAMEMs。首先利用RayBio 能同时半定量检测308种细胞因子的膜芯片(AAM-BLM-1),分析了TAM‐CM的主要成分,结合前期的膜芯片结果共锁定了49种促炎、抗炎、集落刺激、趋化和生长等相关因子,最终锁定了9种蛋白(包括骨桥蛋白(OPN)、IL – 31,IL‐10,TGF‐β 2, M‐CSF, MIP‐2 ,CCL8,VEGF‐B ,bFGF)并通过ELISA测定浓度,添加到RPMI‐1640培养基中形成了重组混合培养基。

为了评估重组混合培养基培养的TAMEMs(TAMEMsC‐m)的功能,将其用来培养BMDMs,RNA‐seq对比结果发现TAMEMs 和 TAMEMsC‐m在基因表达上高度相似。

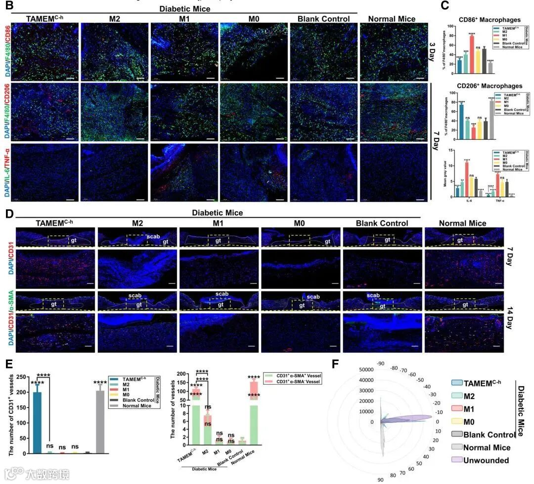
5、移植驯化人单核细胞加速糖尿病裸鼠伤口愈合
利用重组混合培养基培养培养从人源单核细胞诱导成的巨噬细胞 (TAMEMsC‐h) ,移植到受伤的免疫缺陷小鼠 (BALB/c nude)中,发现TAMEMsC‐h在 21天的观察期间改善了愈合。

后续研究表明TAMEMsC - h,类似于TAMEMs,在恢复局部免疫平衡和正常血管系统方面发挥了全面的修复作用,使得糖尿病患者伤口愈合效果理想。


结 论
Conclusion
本项研究向我们展示了新型巨噬细胞TAMEMs用于糖尿病伤口愈合的制备,通过细胞及体内实验验证了TAMEMs在小鼠糖尿病伤口中发挥的关键修复活性,包括调节炎症,刺激血管生成和促进增殖。其中利用RayBio 能同时半定量检测308种细胞因子的膜芯片(AAM-BLM-1)一次性地对TAMs – CM中的因子含量进行了检测,快速地锁定了重组蛋白培养基中关键蛋白的含量。

▼ RayBio®抗体芯片近期部分学术引用
| Year | Journal | 2022 IF | Article Title |
| 2017 | Nature Communications | 17.694 | Application of bio-orthogonal proteome labeling to cell transplantation and heterochronic parabiosis |
| 2017 | Nature Immunology | 31.250 | Direct control of regulatory T cells by keratinocytes |
| 2017 | Nature | 69.504 | Cytoplasmic chromatin triggers inflammation in senescence and cancer |
| 2017 | Nature Medicines | 87.241 | Dickkopf-1 promotes hematopoietic regeneration via direct and niche-mediated mechanisms |
| 2018 | Acta Biomaterialia | 10.633 | Manipulation of the response of human endothelial colony-forming cells by focal adhesion assembly using gradient nanopattern plates |
| 2018 | Journal for Immuno Therapy of Cancer | 12.469 | Randomized phase II trial of autologous dendritic cell vaccines versus autologous tumor cell vaccines in metastatic melanoma 5-year follow up and additional analyses |
| 2018 | Arthritis & Rheumatology | 15.483 | Myogenic Progenitor Cells Exhibit Type I Interferon–Driven Proangiogenic Properties and Molecular Signature During Juvenile Dermatomyositis |
| 2018 | Hepatology | 17.298 | Identification and Therapeutic Intervention of Coactivated Anaplastic Lymphoma Kinase, Fibroblast Growth Factor Receptor 2, and Ephrin Type-A Receptor 5 Kinases in Hepatocellular Carcinoma |
| 2018 | Hepatology | 17.298 | Sphingosine kinase 1 promotes liver fibrosis by preventing miR-19b-3p-mediated inhibition of CCR2 |
| 2018 | Cell Host & Microbe | 31.316 | Listeria Adhesion Protein Induces Intestinal Epithelial Barrier Dysfunction for Bacterial Translocation |
| 2018 | Cell | 66.850 | CD10+ GPR77+ cancer-associated fibroblasts promote cancer formation and chemoresistance by sustaining cancer stemness |
| 2019 | Theranostics | 11.600 | Monoclonal Antibody againstCXCL1 (HL2401) as a Novel Agent in Suppressing IL6 Expression and Tumoral Growth |
| 2019 | Neurology | 11.800 | Changes in cerebralautoregulation and blood biomarkers after remote ischemic preconditioning |
| 2019 | Nature Communications | 17.694 | Altered respiratory virome and serum cytokine profile associated with recurrent respiratory tract infections in children |
| 2019 | Nature Communications | 17.694 | Microenvironmental IL1β promotes breast cancer metastatic colonisation in the bone via activation of Wnt signalling |
| 2019 | Nature Cell Biology | 28.213 | NAD+ metabolism governs the proinflammatory senescence-associated secretome |
| 2019 | Nature Medicine | 87.241 | Stress–glucocorticoid–TSC22D3 axis compromises therapy-induced antitumor immunity |
| 2019 | Cell Research | 46.297 | Sodium oligomannate therapeutically remodels gutmicrobiota and suppresses gut bacterial amino acids-shaped neuroinflammation toinhibit Alzheimer’s disease progression |
| 2019 | Cell | 66.850 | Regional activation of myosin II in cancer cells drives tumor progression via a secretory cross-talk with the immune microenvironment |
| 2020 | Theranostics | 11.600 | Targeting the STING pathway in tumor-associated macrophages regulates innate immune sensing of gastric cancer cells |
| 2020 | Theranostics | 11.600 | Plasma protein-based signature predicts distant metastasis and inductionchemotherapy benefit in Nasopharyngeal Carcinoma |
| 2020 | Molecular Therapy | 12.910 | HLSC-Derived Extracellular Vesicles Attenuate Liver Fibrosis and Inflammation in a Murine Model of Non-alcoholic Steatohepatitis |
| 2020 | Acta Pharmaceutica Sinica B | 14.903 | Chrysin serves as a novel inhibitor of DGKa/FAK interaction to suppress the malignancy of esophageal squamous cellcarcinoma (ESCC) |
| 2020 | Journal of Extracellular Vesicles | 17.337 | Small extracellular vesicles derived from human mesenchymal stromal cells prevent group 2 innatelymphoid cell-dominant allergic airway inflammation through delivery ofmiR-146a-5p |
| 2020 | Nature Communications | 17.694 | Distinct effects of generalanesthetics on lung metastasis mediated by IL-6/JAK/STAT3 pathway in mouse models |
| 2020 | Molecular Cell | 19.328 | Ectosomal PKM2 Promotes HCC by Inducing Macrophage Differentiation and Remodeling the Tumor Microenvironment |
| 2020 | Immunity | 43.474 | Excessive polyamine generation in keratinocytes promotes self-RNA sensing by dendritic cells in psoriasis |
| 2021 | Pharmacological Research | 10.334 | Affiliated Hospital of Integrated Traditional Chinese and WesternMedicine, Nanjing University of Chinese Medicine |
| 2021 | Theranostics | 11.600 | Intravenous transplantationof olfactory ensheathing cells reduces neuroinflammation after spinal cordinjury via interleukin-1 receptor antagonist |
| 2021 | Theranostics | 11.600 | Tumor suppressor DRD2 facilitates M1 macrophages and restricts NF-κB signaling to trigger pyroptosis in breast cancer |
| 2021 | Hepatology | 17.298 | Group-2 Innate LymphoidCells Promote Hepatocellular Carcinoma Progression via CXCL2-Neutrophil Induced Immunosuppression |
| 2021 | Nature Cell Biology | 28.213 | m6A-independent genome-wide METTL3 and METTL14 redistribution drives the senescence-associated secretory phenotype |
| 2021 | Signal Transduction and Targeted Therapy | 38.104 | Mutant KRAS triggers functional reprogramming of tumor-associated macrophages in colorectal cancer |
| 2021 | Cancer Cell | 38.585 | Three subtypes of lung cancer fibroblasts define distinct therapeutic paradigms |
| 2022 | Journal for ImmunoTherapy of Cancer | 12.469 | Longitudinal plasma proteomic profiling of patients with non-small cell lung cancer undergoing immune checkpoint blockade |
| 2022 | PNAS | 12.779 | Plasma metabolome and cytokine profile reveal glycylproline modulating antibody fading in convalescent COVID-19 patients |
| 2022 | Advanced Science | 17.521 | Mouse Modeling Dissecting Macrophage–BreastCancer Communication Uncovered Roles of PYK2 in Macrophage Recruitment andBreast Tumorigenesis |
| 2022 | Nature Microbiology | 30.964 | Multi-omics analyses of airway host–microbe interactions in chronic obstructive pulmonary disease identify potential therapeutic interventions |
| 2023 | Nature Metabolism | 19.865 | TREM2hi resident macrophages protect the septic heart by maintaining cardiomyocyte homeostasis |
【泪部资料】蛋白芯片案例集锦 | 肿瘤/癌症专题(一)科研重器15篇
【泪部资料】案例集锦 | 蛋白芯片与抗体芯片在生物医学研究和转化医学中的应用(一)



