

生命在于运动,适度的运动不仅可以强健体魄,对改善代谢状态、延缓疾病进展都具有很好的作用。但是,不同时间段运动可能具有不同的效果,如何选择适宜的运动时间是一个有趣的问题。
此研究以小鼠为模式生物,通过代谢组学绘制并比较了七种不同小鼠组织和血清在一天中不同时间进行急性运动后的整体代谢物反应。对组织内和组织间代谢产物动态进行比较分析,发现一天中不同时间段运动的确会对局部和全身代谢产生不同的影响。此外,这一全面的运动代谢图谱还提供了典型的和新的时间依赖运动因子(如2-羟基丁酸(2-HB))产生和分布的生理背景,并揭示了运动对新陈代谢促进健康的好处。
解读
Reading
实验选取小鼠,分别在清晨ZT3(早期光照/休息阶段)或傍晚ZT15(早期黑暗/活动阶段)在跑步机上进行1h运动或不运动,并立即在ZT4或ZT16收集小鼠血清、骨骼肌(腓肠肌)、肝脏、心脏、下丘脑(HT)、附睾白色脂肪组织(eWAT)、腹股沟皮下白色脂肪组织(iWAT)和肩胛骨间棕色脂肪组织样本(BAT)(图1A)。采用非靶向代谢组学LC-MS和GC-MS平台对样本进行分析,在每个组织中检测到600~900种代谢物,其中包括550~800种注释代谢物,在所有组织和血清中都存在的代谢物有289种(图1B)。通过PCA分析发现,时间和处理影响大多数组织的代谢,每个组织都表现出独特的代谢反应(图1C)。在ZT15的运动有197种肌肉代谢物发生变化,而在ZT3的运动为52种,其中两个时间点都发生变化代谢物为31种。血清、心脏、HT、iWAT和BAT在ZT15时对运动的反应最大。在ZT3和ZT15的运动,肝脏分别有129和143种代谢物发生变化。表明,运动对代谢物有时间依赖性和组织特异性的影响。

▲ 图1:小鼠各组织代谢组分析结果
为了确定哪些代谢途径直接受到运动或时间和组织特异性的影响,研究人员对显著改变的代谢物进行了KEGG富集分析(图2)。在ZT15运动主要影响核苷酸代谢和AA代谢途径。在eWAT和iWAT中,ZT15运动均增加了与不饱和FAs生物合成相关的代谢物。肝脏表现出明显的脂肪酸代谢反应,ZT3运动选择性地增加了脂肪酸代谢物。这突出了根据运动时间对脂质降解途径的协同调节。在ZT3运动时,肝脏中碳水化合物代谢增加,表明此时糖原是优先利用的。

▲ 图2:KEGG富集分析
绘制所有成对代谢物相关性图谱(图3A),运动主要增强了血清、心脏、肝脏和肌肉之间的相互作用。这些差异反映了在支持能量基质供求的组织协调中广泛的运动依赖性变化。为了揭示潜在的代谢关系,研究人员结合了所有组织,构建了无定向条件特异性相关网络(图3B)。不运动组和运动组共享相似数量的节点和边缘(图3B)。运动后发现了更多的跨组织相关性(图3C)。检查组织内相关性,50%~60%的节点在不运动组和运动组中是共同的(eWAT除外),而只有20%的节点是在这两种情况下所特有的(图3D)。运动重塑相互作用,降低了BAT和HT内的整体连通性,而肌肉、心脏、iWAT和血清则保持了连通性。肝脏和eWAT内的代谢物连通性增加,强调了其作为代谢中心的突出作用。此外还发现,运动增加了参与AA和脂质代谢相关的代谢物之间的连通性,如n-乙酰亮氨酸、2-HB/2-羟基异丁酸等,降低了色氨酸分解代谢物和神经毒素以及各种FAs和甘油磷脂的连通性。

▲ 图3:运动重建了组织内和组织间的代谢相关性
为了研究时间和运动如何相互作用以确定组织内和组织间代谢物的时间相关性,研究人员重点关注了肌肉和肝脏,这是在运动和食物限制期间参与能量稳态的主要器官。结果表明,在不运动的条件下,肝脏和肌肉的相关性较少,在ZT3时相关性最少(图4A、B)。运动增加了脂质、AAs、核苷酸和碳水化合物之间的时间相关性,但在ZT15时影响更大。构建每种情况下的24h相关网络,可视化了运动如何以时间依赖的方式增加组织之间的整体代谢物连通性(图4B),揭示了组织内和组织间的代谢是如何对一天中不同时间的运动做出不同的反应。

▲ 图4:运动时间决定了肌肉-肝脏24h的时间相关性
研究还发现,已建立的运动因子(如乳酸、γ-氨基丁酸(GABA)、3-氨基异丁酸(BAIBA)、犬尿氨酸、犬尿喹啉酸、5-氨基咪唑-4-甲酰胺核糖核苷酸(AICAR)、α-酮戊二酸(α-KG)等)之间存在基线、运动时间和组织依赖性差异,在ZT15时反应更大(图5A)。在ZT15时,肌肉和肝脏中乳酸减少,而α-KG和犬尿氨酸增加。犬尿喹啉酸仅在在ZT15的肝脏中增加。在ZT15时运动,血清、肝脏、心脏和HT的BAIBA增加。心脏AICAR和血清α-KG在ZT3运动时增加。
ZT15的运动可能优先指导骨骼肌S-腺苷甲硫氨酸(SAM)代谢向腺嘌呤核苷酸回收、谷胱甘肽(GSH)产生及胞质NAD+/NADH维持相关的转导途径(图5B和5C)。在ZT15时运动降低了肌肉、肝脏和心脏的SAM水平。在肌肉中,运动降低了下游SAM代谢物S-腺苷同型半胱氨酸(SAH)、5-甲基硫腺苷(MTA)、腺苷和GSH,而GSSG/GSH的比例增加。肌肉腺嘌呤和5’-AMP仅在ZT15时通过运动增加。腺嘌呤向AMP的转化可以通过5-磷酸核糖-1-焦磷酸(PRPP,在ZT15,不运动肌肉中增加,而通过运动而减少)的有效性来增加。研究结果表明,运动诱导的腺嘌呤核苷酸回收在肌肉内以时间依赖性方式局部调节。

▲ 图5:运动诱导代谢产物的时间和组织依赖性联系
为了进一步阐明骨骼肌AMPK在运动时的时间依赖性激活,确定了营养状态如何影响腺嘌呤核苷酸代谢。为了模拟不同营养状态下的运动,研究人员在不存在或存在葡萄糖的情况下对肌管进行电脉冲刺激(EPS),采用LC-MS测量了腺嘌呤核苷酸和腺苷(图5E)。在葡萄糖耗尽的条件下,EPS提高了AMP的产生,减弱ATP的再生,即ZT15的运动增加了肌肉AMP水平和AMPK的激活(图5C和5D)。
为了深入了解组织之间的动态代谢物交换,研究人员在一天的不同时间对小鼠进行了锻炼,并分析了后肢肌肉和肝脏(从门静脉到肝静脉)中代谢物的动静脉差异。收集①来自门静脉和腔静脉(主要是肝静脉)的血清和肝脏;②动脉、静脉血清和骨骼肌。在每个组织中检测到数百种代谢物和相关途径,它们具有时间和运动依赖性的动静脉(A/V)差异(图6)。在ZT3时,肝脏释放AAs、脂质、核苷酸、碳水化合物、TCA循环中间体以及各种维生素和辅助因子,同时也摄取脂质、AAs和核苷酸(图6)。在ZT3时,肝脏摄取和释放增加,但在ZT15时减少。肌肉摄取较多AAs、脂质、碳水化合物、核苷酸和其他能量代谢物,释放的代谢物比摄取少20~50%。在ZT15不运动时,肌肉代谢物平衡的净变化很小,然而,随着运动,净代谢物摄取增加到ZT3水平。

▲ 图6:定时运动对肝脏和肌肉动静脉(A/V)的反应差异
将所有A/V肌肉和肝脏代谢物与组织代谢物谱相关(图4A),揭示了组织间代谢物流动的方向与耦合代谢过程的关系。ZT3运动后相关性的增加主要是由肌肉和肝脏之间的代谢物交换引起。ZT15运动后相关性的增加反映了肌肉和肝脏对代谢物的协调释放。
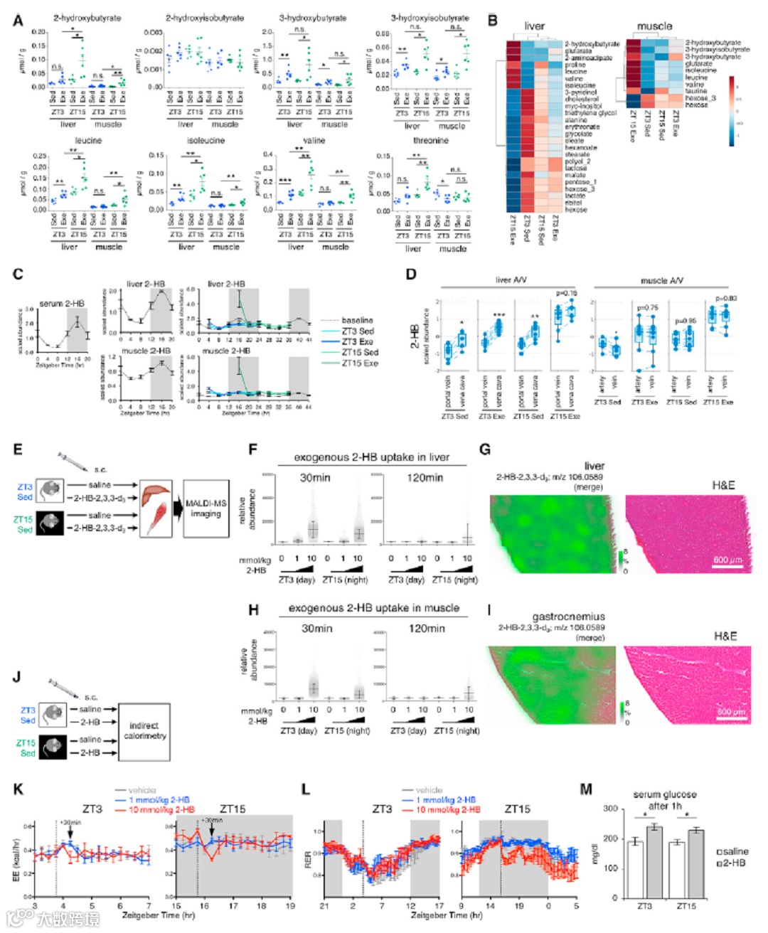
研究人员选择了2-HB进行进一步的研究,因为该代谢物作为一个中枢的系统代谢中心,以时间和运动依赖的方式连接代谢物。研究发现,在ZT15时运动后,肝脏和肌肉中的内源性2-HB水平升高(图7A)。肝脏的表达水平高于肌肉。因此,运动以一种时间依赖性的方式增加了2-HB的产生。
为了了解时间2-HB动态如何受到运动的影响(图7C),研究人员将不运动小鼠的数据与定时运动后的数据进行了比较。血清、肝脏和肌肉中的2-HB水平在24h内一起变化,在光照期水平较低,在黑暗期水平升高2~4倍。运动和不运动在ZT4的谷水平期间提高了肝脏和肌肉的2-HB水平,运动增加更多。ZT15的运动使2-HB浓度增加了3~5倍,超过了正常峰值,但在4小时内恢复到基线水平。
为了研究2-HB在系统代谢中的作用,研究人员还将2-HB给予小鼠,并通过间接量热法监测能量消耗(EE)和呼吸交换比(RER)(图7J)。较高的剂量在注射30min后急性且短暂地抑制了EE(图7K)。RER在夜间急剧下降,并在几个小时内保持在低水平,表明从葡萄糖氧化向脂质利用的转变(图7L)。2-HB抑制全身葡萄糖利用,在ZT3和ZT15注射60min后血糖升高(图7M)。因此,2-HB等依赖时间和运动的代谢物可能在能量应激条件下传递能量状态,并影响组织代谢和系统能量稳态。

▲ 图7:2-羟基丁酸(2-HB)作为时间依赖性运动因子的验证
总体看来,不同时间段进行运动对代谢影响各有侧重。ZT3(清晨)运动主要通过糖代谢途径供能,肝糖原储备较为丰富,不易出现血糖的大幅波动,可能更加适合糖代谢障碍的人群,如糖尿病和低血糖患者。而ZT15(傍晚)运动更多地调动了脂肪分解,可能对减脂人群更为合适。但该研究也存在局限性,如小鼠的昼夜作息与人类相反,这可能会干扰结果的普适性。此外,文章也没有评估不同运动方式对代谢的影响,结论不一定适合所有类型的运动者。总之,此研究提示我们,运动的时间段对运动效果有着举足轻重的影响,合理运动的确可以大大改善机体代谢功能。
文章标题:Atlas of exercise metabolism reveals time-dependent signatures of metabolic homeostasis
发表杂志:Cell Metabolism(2021 IF:27.287)
发表时间:2022年
文章链接:https://www.sciencedirect.com/science/article/pii/S1550413121006355
【代谢组学】(增补版)收藏 | 15类常见样本收集SOP大集合
【代谢组学】Nat Commun文章解析:代谢组学解析侵入性肺腺癌的代谢轨迹
【代谢组学】Cell Reports文章解析:代谢组学揭示不同运动方式有益于人类健康的机制
【代谢组学】ANAL CHIM ACTA 文章解析:生物医学研究中的多组学整合——以代谢组学为中心

