
巨噬细胞-乳腺癌:巨噬细胞PYK2,乳腺癌治疗新发现
杂志名称:
Advanced Science(2022 IF 17.521)
文献题目:
Mouse Modeling Dissecting Macrophage–BreastCancer Communication Uncovered Roles of PYK2 in Macrophage Recruitment andBreast Tumorigenesis
第一作者:
Anna-Katharina Müller
通讯作者:
Sima Lev
作者单位:
Molecular Cell Biology Department WeizmannInstitute of Science, Rehovot 76100, Israel
发表时间:
2022年
文献全文下载地址:
https://hal.sorbonne-universite.fr/hal-03549689/document
本实验所用产品:
品名:Human Cytokine Array G5
货号:AAH-CYT-G5(人80个细胞因子抗体芯片)
详情:https://www.raybiotech.com/human-cytokine-array-g5/
因子列表:80个(请查询以上链接)
芯片类型:
实验样本:
细胞上清
研究摘要
乳腺肿瘤中的巨噬细胞浸润与增强的肿瘤进展、转移和不良临床结果相关,并被认为是治疗干预的目标。通过使用不同的遗传小鼠模型,作者表明,”切除”酪氨酸激酶PYM2,无论是在乳腺癌细胞、肿瘤微环境,或是在两者中,都显著减少了浸润性肿瘤巨噬细胞的数量,同时抑制了肿瘤血管生成和肿瘤生长。引人注目的是,仅在巨噬细胞中”切除”PYK2足以诱导类似的效果。这些表型变化与单核细胞募集减少和肿瘤相关巨噬细胞(TAM)的大量减少有关。从机制上讲,研究人员表明PYK2通过对介导乳腺癌细胞和巨噬细胞关键受体信号传导起到关键作用。具体来说,PYK2”切除”抑制Motch1信号传导,从而减少乳腺癌细胞分泌CCL2,同时降低巨噬细胞中CCR2、CXCR4、IL-4R𝜶和Stat6的活化水平。这些双向效应调节单核细胞募集、巨噬细胞极化和肿瘤血管生成。PYK2的表达与乳腺癌患者中浸润的巨噬细胞相关,其对巨噬细胞浸润和促肿瘤表型的影响提示PYK2靶向治疗可作为一种调节TAMs的有效策略,并可能使乳腺癌对免疫治疗敏感。
研究思路
IDEAS
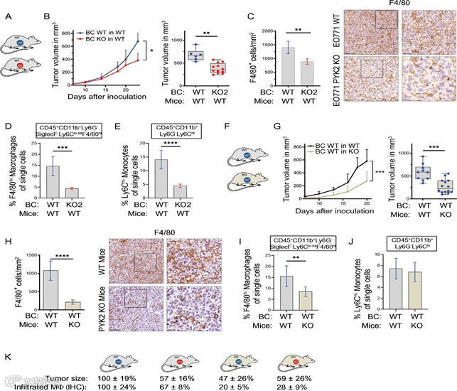
1、PYK2调节TAM浸润和乳腺癌生长
研究团队通过使用不同的基因小鼠模型,将野生型(WT)和PYK2敲除型(KO)乳腺癌(BC)细胞分别原位植入WT或PYK2ko/KO(PYK2 KO)C57BL/G小鼠,发现非受体酪氨酸激酶PYK2的缺失显著降低了乳腺肿瘤中巨噬细胞的数量。

2、剖析PYK2缺乏对乳腺癌细胞和TME的独特影响
研究团队为了进一步探索PYK2-KO减少TAM数量,从而抑制其促肿瘤作用并减弱BC生长的可能性,通过不同的小鼠模型系统比较WT和植入WT小鼠的PYK2 KOEO771细胞的肿瘤生长,结果发现在BC细胞或TME中”切除”PYK2可显著减少TAM数量,表明PYK2是单核细胞/巨噬细胞吸引所必需的,以及PYK2有效和选择性抑制剂的治疗潜力。

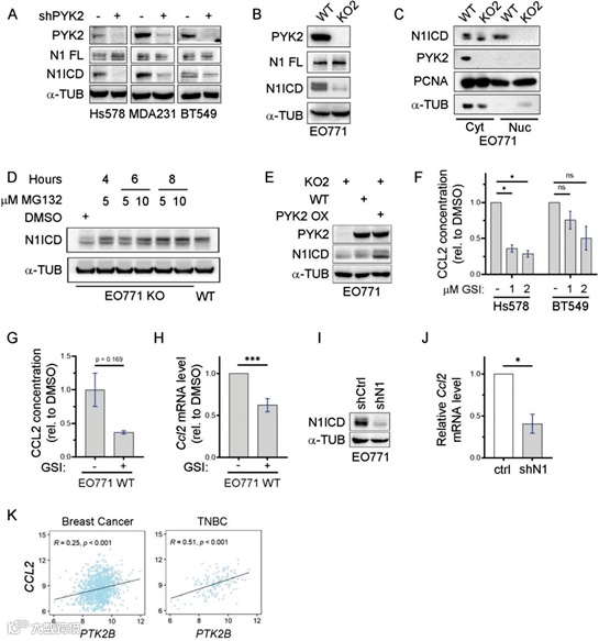
3、“切除”乳腺癌细胞PYK2可损害CCL2分泌、 NOTCH1信号转导以及巨噬细胞募集的影响
研究团队用Transwell分析法进一步研究了BC细胞中PYK2的缺失显著减弱巨噬细胞对肿瘤细胞的趋化性,结果表明PYK2的缺失调节癌细胞的分泌体,从而调节巨噬细胞的吸引力。紧接着,为了鉴定相关的分泌因子,研究团队使用细胞因子芯片(80个人细胞因子: AAH-CYT-G5;RayBiotech)分析了WT和PYK2缺失的人BT549和MDA-MB-231细胞(图3 C),结果显示,参与单核/巨噬细胞募集的几种细胞因子在两个PYK2缺失的TNBC细胞系的上清液中显著减少,如IL-1𝛽和其他趋化因子(CCL2、CXCL7、CCL7、CCL15)至少在BT549中显著降低。由于CCL2是在大多数实体瘤的单核细胞募集中起主要作用,并用ELISA验证(图3 D和E)进一步证实了该趋化因子的结果。(图3G-I)表明了PYK2对CCL2转录的影响,通过WB评估了NOTCH1和N1ICD,发现PYK2通过NOTCH1途径稳定N1ICD的蛋白水平(图4 A-C)来调节BC细胞中CCL2的转录,进一步证实BC细胞系中Notch1和CCL2之间的联系。


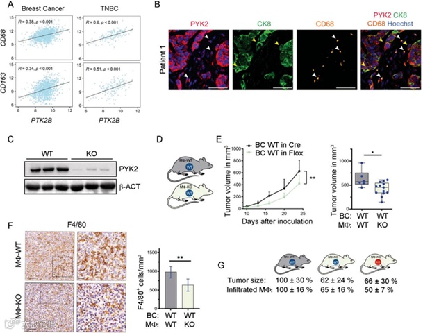
4、仅在巨噬细胞中”切除”PYK2足以减少肿瘤生长和巨噬细胞浸润
为了进一步阐明PYK2和TAM之间的功能联系,研究团队建立了巨噬细胞特异性PYK2-KO小鼠(简称 mφ-KO),与 Mφ-WT 小鼠相比,Mφ-KO小鼠的肿瘤生长明显减少,24 天后平均减少 38% (图 5e)。通过 H&E染色肿瘤没有观察到明显的显微镜变化证明了 TAMs 对肿瘤生长的显著影响,以及PYK2在巨噬细胞-乳腺癌信号中起到关键作用。

5、PYK2敲除巨噬细胞的缺陷
如图5所示,选择性”切除”巨噬细胞中的PYK2可显著抑制肿瘤生长并同时降低TAM数量,这意味着”切除”巨噬细胞中的PYK2可导致细胞自主缺陷或损害其与肿瘤细胞的串扰。因此研究团队通过改良的Boyden小室迁移实验研究了巨噬细胞中PYK2”切除”对细胞移行的影响,并对WT和PYK2 KO BMDM的RNA序列数据进行了基因集富集分析(图6D),进一步证实PYK2缺陷影响了巨噬细胞迁移,其趋化性和整合素信号传导显著下调,结果强调了PYK2通过同时影响乳腺癌细胞CCL2释放和巨噬细胞CCR2蛋白水平来调节CCL2-CCR2信号的双重作用。

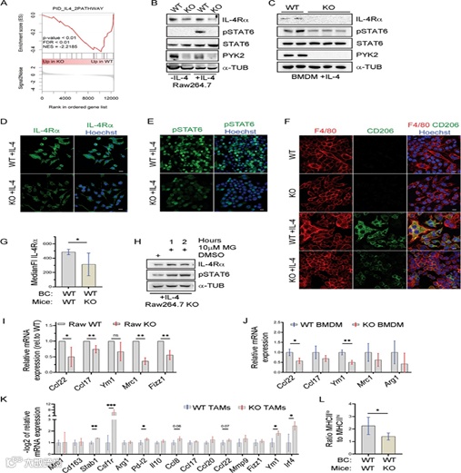
6、PYK2 调节巨噬细胞中的IL-4R信号传导并影响其促肿瘤发生表型
RNA序列分析表明,IL-4通路在PYK2-KO-BMDM中发生了显著改变(图6D和7A),为了验证PYK2对这一途径的影响,研究团队检测了IL-4受体(IL-4R)和IL-4R途径下游效应PSTAT6的水平,以及对照组和PYK2 KO Raw264.7和BMDMs组的水平,并对PYK2 KO巨噬细胞的进一步分析,结果显示巨噬细胞中PYK2的”切除”也降低了IL-4R的水平,IL-4R是促肿瘤发生极化所必需的主要受体,并强有力地降低了Stat6的活化。因此,Stat6靶基因的转录减少,导致较少的促肿瘤生成TAMs,减少血管生成和肿瘤生长。

结 论
Conclusion
研究团队通过使用细胞因子芯片(80个人细胞因子:AAH-CYT-G5;RayBiotech)分析发现PYK2的缺失调节癌细胞的分泌因子,包括如IL-1𝛽和其他趋化因子(CCL2、CXCL7、CCL7、CCL15)其中发现由于CCL2是在大多数实体瘤的单核细胞募集中起主要作用,从而减少乳腺癌细胞分泌CCL2,可同时降低巨噬细胞中CCR2、CXCR4、IL-4R𝜶和Stat6的活化水平;另一方面,通过抗体芯片的使用帮助研究团队在研究中突出了PYK2 对关键信号传导的多效作用,以及调节巨噬细胞募集、极化和致瘤特性,并在后期验证中突出其在癌症治疗中的临床意义起到了关键作用。

RayBio 抗体芯片近期部分学术引用
| Year | Journal | 2021 IF | Article Title |
| 2017 | Nature Medicine | 53.440 | Dickkopf-1 promotes hematopoietic regeneration via direct and niche-mediated mechanisms |
| 2017 | Nature Immunology | 25.606 | Direct control of regulatory T cells by keratinocytes |
| 2017 | Nature Communications | 14.919 | Application of bio-orthogonal proteome labeling to cell transplantation and heterochronic parabiosis |
| 2017 | Nature | 49.962 | Cytoplasmic chromatin triggers inflammation in senescence and cancer |
| 2018 | Hepatology | 17.425 | Identification and Therapeutic Intervention of Coactivated Anaplastic Lymphoma Kinase, Fibroblast Growth Factor Receptor 2, and Ephrin Type-A Receptor 5 Kinases in Hepatocellular Carcinoma |
| 2018 | Cell Host & Microbe | 21.023 | Listeria Adhesion Protein Induces Intestinal Epithelial Barrier Dysfunction for Bacterial Translocation |
| 2018 | Cell | 41.582 | CD10+ GPR77+ cancer-associated fibroblasts promote cancer formation and chemoresistance by sustaining cancer stemness |
| 2018 | Hepatology | 17.425 | Sphingosine kinase 1 promotes liver fibrosis by preventing miR-19b-3p-mediated inhibition of CCR2 |
| 2018 | Journal for ImmunoTherapy of Cancer | 13.751 | Randomized phase II trial of autologous dendritic cell vaccines versus autologous tumor cell vaccines in metastatic melanoma 5-year follow up and additional analyses |
| 2019 | Nature Communications | 14.919 | Altered respiratory virome and serum cytokine profile associated with recurrent respiratory tract infections in children |
| 2019 | Nature Cell Biology | 28.824 | NAD+ metabolism governs the proinflammatory senescence-associated secretome |
| 2019 | Nature Medicine | 53.440 | Stress–glucocorticoid–TSC22D3 axis compromises therapy-induced antitumor immunity |
| 2019 | Nature Communications | 14.919 | Microenvironmental IL1β promotes breast cancer metastatic colonisation in the bone via activation of Wnt signalling |
| 2020 | Immunity | 31.745 | Excessive polyamine generation in keratinocytes promotes self-RNA sensing by dendritic cells in psoriasis |
| 2020 | Molecular Cell | 17.970 | Ectosomal PKM2 Promotes HCC by Inducing Macrophage Differentiation and Remodeling the Tumor Microenvironment |
| 2021 | Nature Cell Biology | 28.824 | m6A-independent genome-wide METTL3 and METTL14 redistribution drives the senescence-associated secretory phenotype |
【泪部资料】蛋白芯片案例集锦 | 肿瘤/癌症专题(一)科研重器15篇
【泪部资料】案例集锦 | 蛋白芯片与抗体芯片在生物医学研究和转化医学中的应用(一)



