
首先,通过胃癌组织和癌旁之间的差异表达基因中筛选出456个基因,认为是与GC代谢有关的基因特征(图1B)。为了进一步阐明这些基因的生物学意义,进行了富集分析,发现这些基因在脂质代谢、类固醇代谢、糖胺聚糖代谢、葡萄糖代谢等方面富集(图1D)。研究者还应用上述这456个基因,使用Metascape工具进行蛋白质-蛋白质相互作用(PPI)富集分析。根据分子复合物检测(MCODE)方法,识别出14个蛋白质亚簇(图1E),且不同蛋白簇涉及不同代谢途径。上述分析表明,筛选出的456个基因适合表征GC的代谢特性。
为了阐明GC的代谢异质性,研究者基于代谢特征基因表达谱,将来自亚洲癌症研究小组(ACRG)队列的GC数据聚类为3个亚型(称为MSC1、MSC2和MSC3),并基于代谢物超级通路描绘了代谢基因转录组特征(图2A),并在TCGA和新加坡的队列中进行了外部验证。研究者还研究了本次筛选出的代谢特征亚型与TCGA和新加坡队列中先前识别的分子亚型和临床特征之间的关联(图2B),预后分析也揭示了三种亚型之间的差异,ACRG、TCGA和新加坡队列中MSC3表现出较短的生存时间,而MSC1和MSC2则表现出较长的生存时间(图2C)。
接下来,为了探索三种不同MSC亚型的生物学意义,基于GSVA评估了三组GC数据集中代谢通路的富集情况(图3A),在不同亚型中发现了差异代谢物和差异基因聚集在了不同通路上(图3B)。比如TCA循环相关的IDH1和OGDH在MSC1中显著升高,而氨基酸和核苷酸代谢相关的谷氨酰胺酶(GLS)和胸苷酸合成酶(TYMS)在MSC2中明显增加,而糖酵解相关的ENO2和LDHA在MSC3中显著上调(图3C),以及铜死亡评分和铜死亡相关的FDX1在MSC3中显著降低(图3D)。
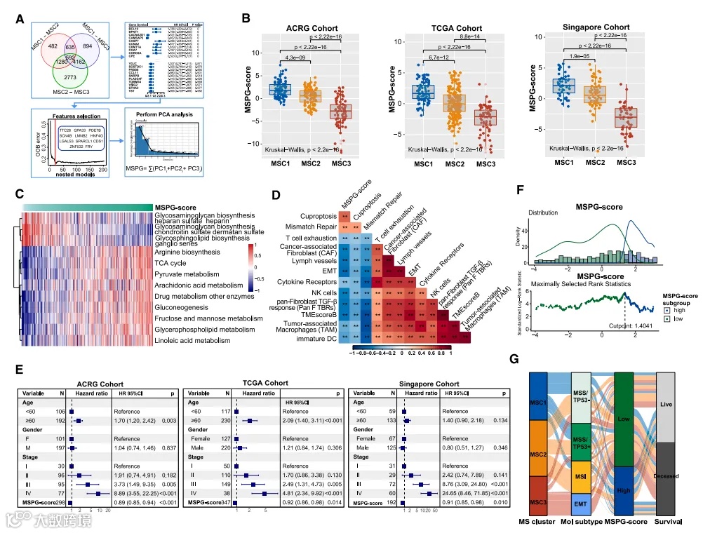
基于上述成果,研究者开发了一种评分方案,称为MSPG评分模型,用于量化个体肿瘤的代谢模式(图4A)。MSC1亚型表现出最高的MSPG得分,其次是MSC2和MSC3(图4B)。并通过GSVA分析发现MSPG评分亚型与糖胺聚糖相关回路显著负相关,与精氨酸生物合成、TCA循环、丙酮酸代谢、甘露糖代谢和花生四烯酸代谢显著正相关(图4C)。通过Spearman相关性分析,发现MSPG评分与EMT、TGF-b反应、T细胞耗竭等呈负相关,但与铜死亡和错配修复呈正相关(图4D)。用MSPG评分作为GC患者预后评估的独立预后生物标志物,表现良好(图4E)。进一步基于ACRG队列的最佳临界点将GC肿瘤分为高MSPG评分和低MSPG评分亚组(图4F)。发现高MSPG评分亚组与较好的预后显著相关。综合MSPG评分与先前分子亚型和MSC亚型的复杂关联(图4G),发现MSC3与EMT亚型相关,具有较低的MSPG评分。
随后研究者还研究了代谢特征分型和MSPG评分是否可以预测胃癌患者对PD-1治疗的反应。发现MSC1/MSC2亚型患者和高MSPG评分患者,表现出显著的治疗收益和免疫反应(图5A-5C)。以及,PD-L1阳性、Epstein-Barr病毒(EBV)阳性和免疫治疗反应样本的MSPG评分较高(图5D、5E)。考虑到MSI/dMMR已广泛用于指导ICI治疗,研究者进一步探讨了MSI联合MSPG评分在预测免疫反应中的效果。结果发现,联合模型在预测ICI治疗的免疫反应方面比单独的MSPG评分和MSI具有更高的AUC(图5F)。最后研究者还评估了MSPG评分是否可以在其他肿瘤队列中预测患者对PD-1治疗的反应,发现黑色素瘤(图5G)和转移性尿路上皮癌(图5H)的高MSPG评分患者,也显示出显著的治疗获益和免疫反应。
为了进一步验证代谢特征分型和代谢亚型评分背后的代谢变化,对来自山东省立医院(SDPH) 的33个冰冻GC样本进行了配对转录组学和代谢组学分析。使用MSC聚类和MSPG评分提取方法分析转录组数据,在SDPH-GC队列中确定了三种MSC亚型和两个MSPG评分亚组(图 6A),且MSC1肿瘤的MSPG评分最高,其次是MSC2和MSC3亚型(图 6B)。同样SDPH队列的MSPG评分也与EMT、TGF-b反应、T细胞耗竭等呈负相关,与铜死亡和错配修复呈正相关(图6C)。并展示了不同亚型(图6D)和不同MSPG评分亚组(图6E)中发生变化的代谢途径。
研究者还对不同亚型的GC样本进行了空间代谢组检测,具有相似代谢物特征的不同组织区域被分组在一起并赋予特定的颜色(图 6F),发现癌症区域在代谢物构成上与粘膜、粘膜下层和固有肌层区域有明显区别。此外,还比较了三种MSC亚型之间癌症区域的代谢水平,发现脂质相关的花生四烯酸和柠檬酸在MSC1中上调,氨基酸相关的组氨酸和核苷酸相关的尿嘧啶在MSC2中高表达,甘油脂相关的胆固醇硫酸盐和1,2-二酰基-3-β-D-半乳糖基-sn-甘油在MSC3中增加(图6G)
研究者根据代谢基因特征将GC分为三种亚型,系统地表征不同GC亚型的临床和代谢特征,以及构建了MSPG评分模型来评估预后和免疫情况。并通过内外部队列验证了相关模型。最后空间代谢组展示了不同亚型间的代谢特征。该研究结果为预测临床结果和指导基于胃癌代谢模式的治疗策略提供了思路。
相关阅读
【多组学】科研私话 | 蛋白组学+转录组学的研究意义究竟何在?
【组学关键词:转录组学、蛋白组学】
【多组学】Cell Mol Immunol(IF: 24.1)| 转录组+蛋白组+芯片剖析IRF1激活机制及在炎症免疫中的作用
【组学关键词:转录组学、蛋白组学、抗体芯片】
【多组学】Cell Host & Microbe(2023 IF: 30.3)| 肠道菌群昼夜有变化,饮食影响非常大!
【组学关键词:16S、宏基因组学、代谢组学】
【多组学】Nat Commun(2024 IF: 14.7)| 肝癌免疫治疗I期研究取得突破,肿瘤微环境分析揭示关键作用
【组学关键词:免疫组库测序、转录组学】
【多组学】Cancer Cell(IF: 50.3)| 乳腺癌基因组变异的共现与互斥对精准治疗的启示
【组学关键词:基因组学、转录组学、蛋白组学、代谢组学、脂质组学】
【多组学】iHMP(人类微生物组整合计划)| Cell Host & Microbe:人体多个部位菌群的稳定性及与宿主的相互作用
【组学关键词:微生物组学、蛋白组学、代谢组学、脂质组学】
【多组学】玩转多组学联合分析,拿捏CNS Paper!
【组学关键词:基因组学、宏基因组学、转录组学、蛋白组学、宏蛋白组学、代谢组学】
【蛋白组学】质谱、Olink与SomaScan在蛋白质组学研究中的跨平台联合策略
【组学关键词:蛋白组学、质谱、Olink、SomaScan】
【多组学】CNS:肥胖那些事 | 涉及组学:单细胞转录组、脂质代谢组、蛋白组、基因组学
【组学关键词:单细胞转录组、脂质代谢组、基因组学、蛋白组学】
【多组学】Nature Cancer(2023 IF:22.7) | 大型中国乳腺癌队列多组学研究
【组学关键词:基因组学、转录组学、蛋白组学、代谢组学、放射组学、数字病理学】
【多组学】Nature(2023 IF:64.8)| 基因组与代谢组联合的mGWAS助力疾病研
【组学关键词:基因组学、代谢组学】
【多组学】宏基因组学×代谢组学 | 解锁肠道菌群与人体疾病的作用机制
【组学关键词:宏基因组学、代谢组学】
【蛋白组学】科研私话 | 蛋白组学是不可替代的吗?
【组学关键词:基因组学、转录组学、蛋白组学、蛋白芯片、代谢组学】
【代谢组学】技术文档——微生物测序粪便样本收集SOP
【组学关键词:16S/18S/ITS扩增子测序、宏基因组测序】
【多组学】Nature Microbiology(2022 IF 30.964) | 多组学研究慢阻肺病呼吸道菌群-宿主互作机制
【组学关键词:宏基因组学、代谢组学、转录组学、蛋白组学(高通量抗体芯片)】
【多组学】Blood最新封面文章解读 | 单细胞及多组学揭示补体C1Q促进急性骨髓性白血病(AML)的髓外浸润(EMI)和复发
【组学关键词:单细胞测序、外显子测序、转录组测序、蛋白组学】
【蛋白组学】关于宏蛋白质组学数据分析你应该知道的
【组学关键词:蛋白组学、宏组学、宏蛋白组学】

