
衰老相关分泌表型Senescent Associated Secretory Phenotype, SASP
细胞衰老是各种不同的细胞应激压力信号,如DNA损伤、癌基因激活、氧化应激或外源性毒物暴露等刺激产生的特定细胞状态。衰老的细胞会出现一些明显的变化,具有典型的细胞周期停滞、衰老相关分泌表型、大分子损伤及代谢紊乱四个特征。
衰老细胞常常显示出其分泌组的显著变化,这种现象被称为衰老相关的分泌型表型 (SASP)。
Watanabe, Sugiko et al. “Impact of senescence-associated secretory phenotype and its potential as a therapeutic target for senescence-associated diseases.” Cancer science vol. 108,4 (2017): 563-569.
Coppé, Jean-Philippe et al. “The senescence-associated secretory phenotype: the dark side of tumor suppression.” Annual review of pathology vol. 5 (2010): 99-118.
为了延缓细胞衰老,延长机体寿命或者帮助机体抵抗环境的衰老因素,科研人员一直致力于探究对机体衰老机制机理以求能应对。一些科学家也在研究细胞衰老诱导和肿瘤发育间的机制以诱导抑制肿瘤的发育。
Rao, Sonia G, and James G Jackson. “SASP: Tumor Suppressor or Promoter? Yes!.” Trends in cancer vol. 2,11 (2016): 676-687
RayBio具有包含多种细胞因子试剂盒可用于SASP检测及评估。
例如:
货号为QAH-CAA-2000(可检测定量/半定量人类样本中120个细胞因子表达水平),包含多种SASP涉及的炎症、生长、趋化、NF-κB通路、JAK-STAT通路相关因子(详见下图)
产品应用案例
杂志名称:Nature Communications
影响因子:16.6(2023)
文献题目:TRPC3 shapes the ER-mitochondria Ca 2+ transfer characterizing tumour-promoting senescence
第一作者:Valerio Farfariello
通讯作者:Valerio Farfariello, Dmitri V. Gordienko, Lina Mesilmany
作者单位:Université de Lille, Inserm, U1003 - PHYCEL - Physiologie Cellulaire, F-59000 Lille, France
本实验所用产品:AAH-CYT-2000(人120因子半定量膜芯片)
实验样品:细胞上清
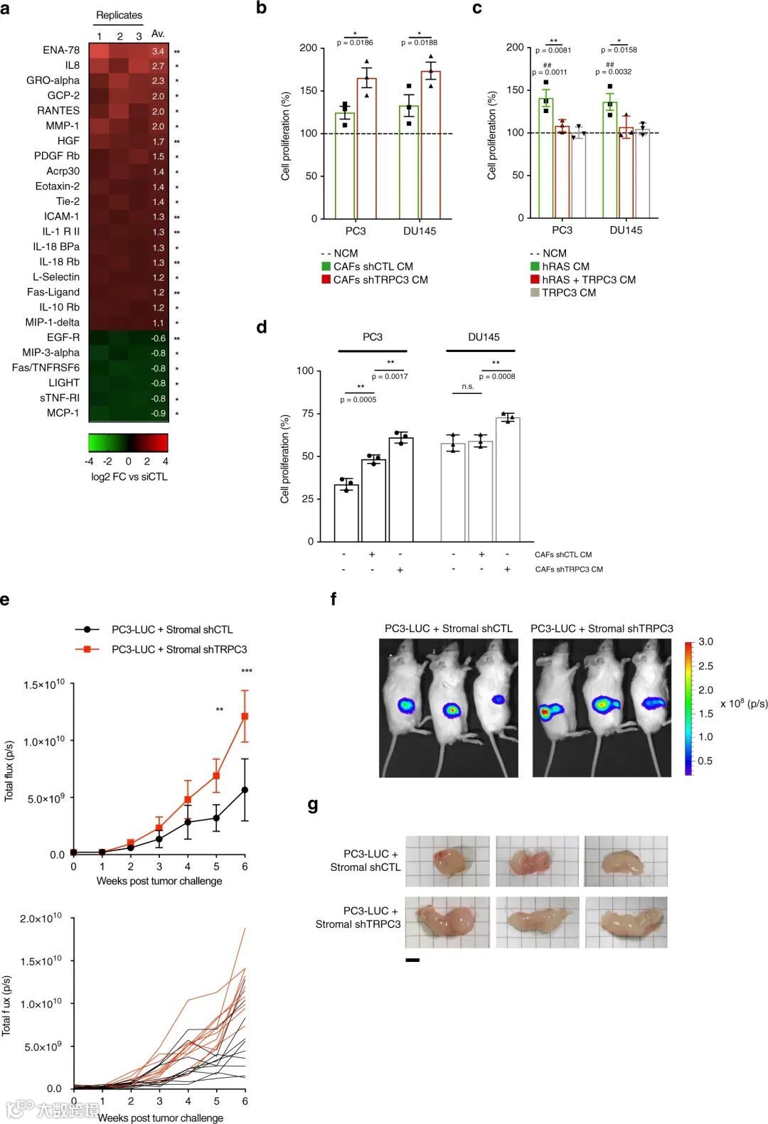
研究简介:研究团队通过使用AAH-CYT-2000检测分泌蛋白,找到了除了促炎性趋化因子和细胞因子引起SASP的IL-1调节的诱导外,成纤维细胞在TRPC3下调后释放的一些可溶性因子,如IL-8、HGF、ENA-78、CXCL5、RANTES、PDGF-Rb和MMP1等,其结果证明了TRPC3下调引起的基质细胞衰老主要通过产生促炎症和促肿瘤SASP促进肿瘤进展,总之,通过研究发现指出TRPC3是细胞内Ca2+事件的关键调节因子,参与衰老,影响SASP产生,从而影响肿瘤进展。
研究结果
SASP
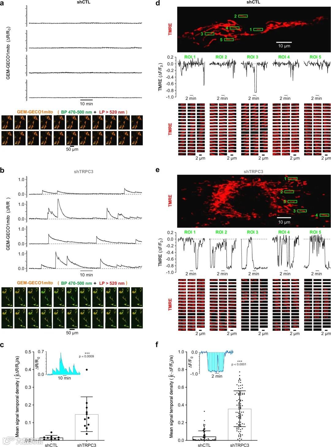
1.1 衰老前列腺间质细胞钙稳态改变以及TRPC3调节衰老
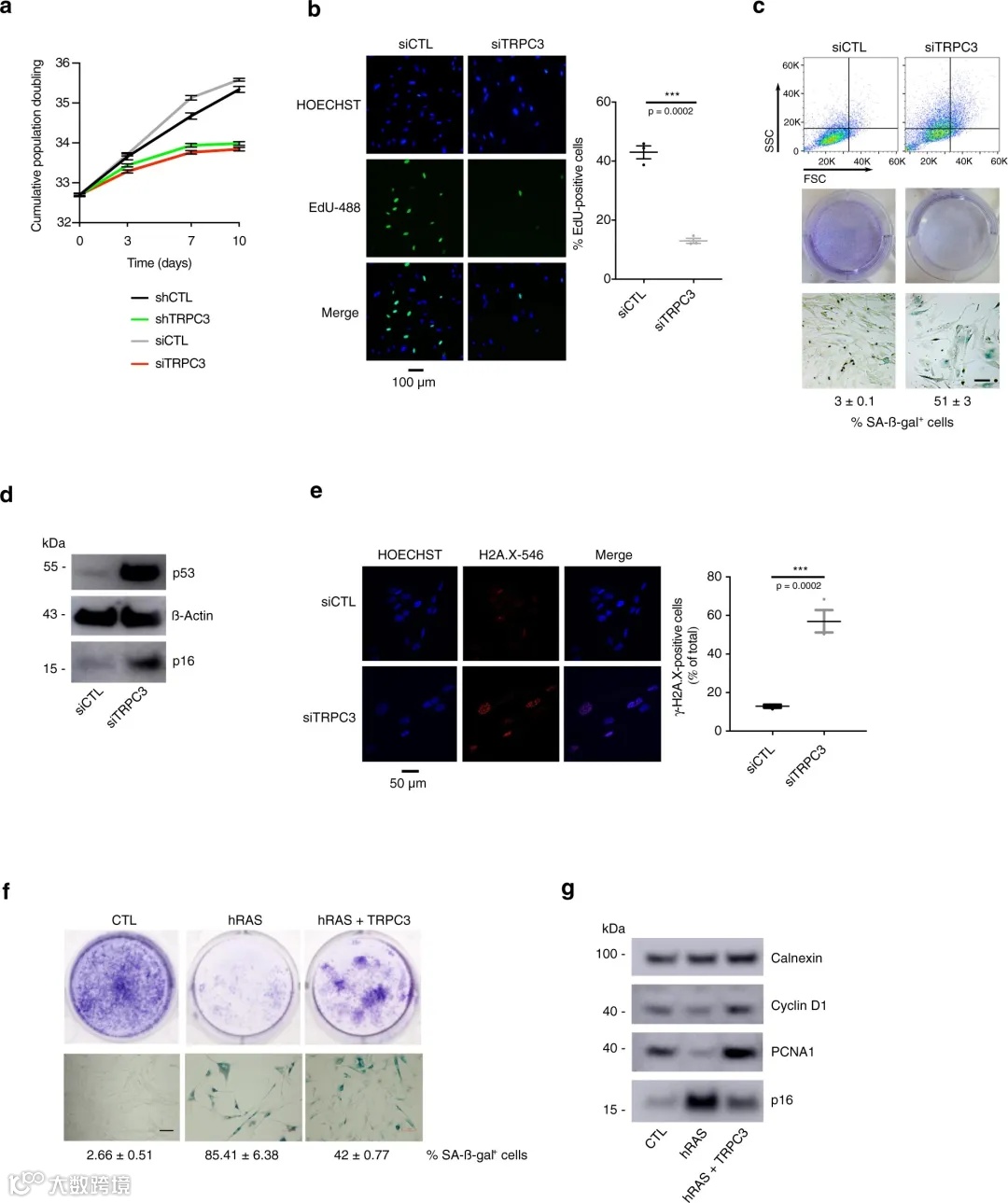
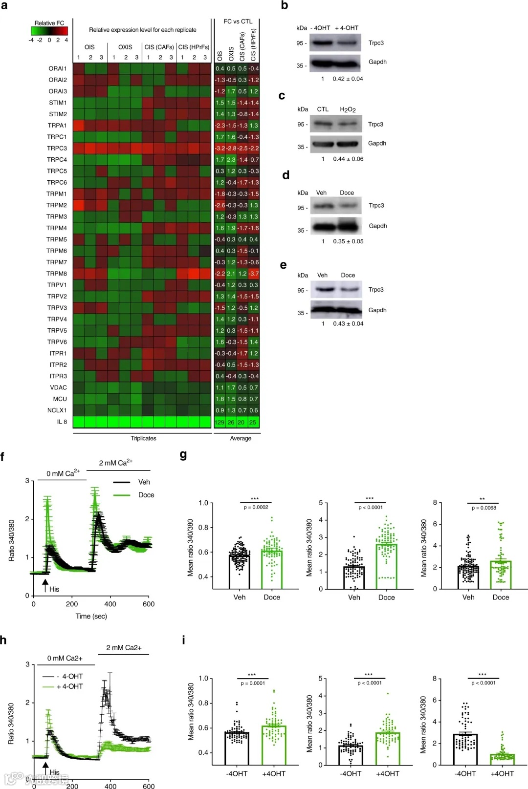
为了评估衰老过程中Ca2+通透性通道表达的可能变化,通过构建(人前列腺成纤维细胞(HPrFs)和前列腺癌相关成纤维细胞(CAFs)化疗诱导衰老、HPrFs氧化应激诱导衰老和MRC5成纤维细胞癌基因诱导衰老)实验模型证明,在增殖细胞中,TRPC3抑制IP3R介导的Ca2+释放,从而限制内质网-线粒体Ca2+转移,而衰老表型的发展与TRPC3下调有关。这反过来又导致线粒体Ca2+摄取/负荷增加、线粒体去极化、ROS产生增加和线粒体代谢改变,揭示了线粒体功能障碍的分子机制,有助于衰老的促肿瘤作用。(图1)。此外,研究团队通过对Trpc3基因敲除(KD)导致衰老诱导,发现其增殖停止(图2a、 b)、细胞体积增大和SA-β-gal活性增强(图2c),P53/P16通路的激活(图2d)以及异染色质灶的形成(图2e)这些结果表明TRPC3参与了衰老表型的建立。
1.2 缓解TRPC3介导的对IP 3 Rs的抑制可促进内质网-线粒体Ca2+转移,并增加OXPHOS促进衰老。
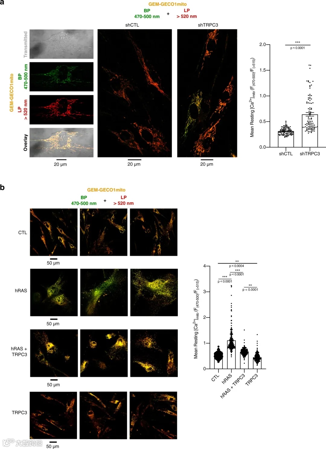
紧接着,研究团队通过GEM-GECO1mito荧光共聚焦图像观察到,TRPC3下调后线粒体Ca2+摄取/负荷增加,提示TRPC3介导的线粒体Ca2+摄取是控制内质网Ca2+稳态的主要机制。此外,研究团队发现,在线粒体中,TRPC3下调增加了ATP水平。在TRPC3-KD细胞中观察到的线粒体代谢增强被IP3R3下调完全逆转,其反映了TRPC3在衰老过程中调节线粒体代谢的重要性。
1.3 TRPC3基因敲除诱导的衰老与前列腺间质细胞的促肿瘤行为有关
TRPC3下调的特点是肿瘤促进SASP,为了进一步检查TRPC3在衰老细胞中的过度表达是否会改变其SASP的表达(包括分泌的金属蛋白酶、炎性细胞因子,生长因子等蛋白),研究团队通过使用Human Cytokine Array C2000(AAH-CYT-2000)发现SASP富含可溶性因子,可促进(1)炎症相关的癌症进展和免疫逃逸,(2)癌细胞增殖和抗肿瘤治疗。结果表明,衰老与线粒体功能障碍相关,并以释放促炎性趋化因子、细胞因子和其他促肿瘤分子为特征(图8a–c)。除了促炎性趋化因子和细胞因子引起SASP的IL-1调节的诱导外,成纤维细胞在TRPC3下调后释放的一些可溶性因子,如IL-8、HGF、ENA-78、CXCL5、RANTES、PDGF-Rb和MMP1直接刺激肿瘤生长和抗化疗或促进体内肿瘤进展(图8b-g),其表明TRPC3下调引起的基质细胞衰老主要通过产生促炎症和促肿瘤SASP促进肿瘤进展。
其它SASP研究相关试剂盒及案例
▼



▼ RayBio®抗体芯片近期部分学术引用
| Year | Journal | 2023 IF | Article Title |
| 2017 | Nature Communications | 16.6 | Application of bio-orthogonal proteome labeling to cell transplantation and heterochronic parabiosis |
| 2017 | Nature Immunology | 30.5 | Direct control of regulatory T cells by keratinocytes |
| 2017 | Nature | 64.8 | Cytoplasmic chromatin triggers inflammation in senescence and cancer |
| 2017 | Nature Medicines | 82.9 | Dickkopf-1 promotes hematopoietic regeneration via direct and niche-mediated mechanisms |
| 2018 | Acta Biomaterialia | 9.7 | Manipulation of the response of human endothelial colony-forming cells by focal adhesion assembly using gradient nanopattern plates |
| 2018 | Journal for Immuno Therapy of Cancer | 10.9 | Randomized phase II trial of autologous dendritic cell vaccines versus autologous tumor cell vaccines in metastatic melanoma 5-year follow up and additional analyses |
| 2018 | Arthritis & Rheumatology | 13.3 | Myogenic Progenitor Cells Exhibit Type I Interferon–Driven Proangiogenic Properties and Molecular Signature During Juvenile Dermatomyositis |
| 2018 | Hepatology | 13.5 | Identification and Therapeutic Intervention of Coactivated Anaplastic Lymphoma Kinase, Fibroblast Growth Factor Receptor 2, and Ephrin Type-A Receptor 5 Kinases in Hepatocellular Carcinoma |
| 2018 | Hepatology | 13.5 | Sphingosine kinase 1 promotes liver fibrosis by preventing miR-19b-3p-mediated inhibition of CCR2 |
| 2018 | Cell Host & Microbe | 30.3 | Listeria Adhesion Protein Induces Intestinal Epithelial Barrier Dysfunction for Bacterial Translocation |
| 2018 | Cell | 64.5 | CD10+ GPR77+ cancer-associated fibroblasts promote cancer formation and chemoresistance by sustaining cancer stemness |
| 2019 | Theranostics | 12.4 | Monoclonal Antibody againstCXCL1 (HL2401) as a Novel Agent in Suppressing IL6 Expression and Tumoral Growth |
| 2019 | Neurology | 9.9 | Changes in cerebralautoregulation and blood biomarkers after remote ischemic preconditioning |
| 2019 | Nature Communications | 16.6 | Altered respiratory virome and serum cytokine profile associated with recurrent respiratory tract infections in children |
| 2019 | Nature Communications | 16.6 | Microenvironmental IL1β promotes breast cancer metastatic colonisation in the bone via activation of Wnt signalling |
| 2019 | Nature Cell Biology | 21.3 | NAD+ metabolism governs the proinflammatory senescence-associated secretome |
| 2019 | Nature Medicine | 82.9 | Stress–glucocorticoid–TSC22D3 axis compromises therapy-induced antitumor immunity |
| 2019 | Cell Research | 44.1 | Sodium oligomannate therapeutically remodels gutmicrobiota and suppresses gut bacterial amino acids-shaped neuroinflammation toinhibit Alzheimer’s disease progression |
| 2019 | Cell | 64.5 | Regional activation of myosin II in cancer cells drives tumor progression via a secretory cross-talk with the immune microenvironment |
| 2020 | Theranostics | 12.4 | Targeting the STING pathway in tumor-associated macrophages regulates innate immune sensing of gastric cancer cells |
| 2020 | Theranostics | 12.4 | Plasma protein-based signature predicts distant metastasis and inductionchemotherapy benefit in Nasopharyngeal Carcinoma |
| 2020 | Molecular Therapy | 12.4 | HLSC-Derived Extracellular Vesicles Attenuate Liver Fibrosis and Inflammation in a Murine Model of Non-alcoholic Steatohepatitis |
| 2020 | Acta Pharmaceutica Sinica B | 14.5 | Chrysin serves as a novel inhibitor of DGKa/FAK interaction to suppress the malignancy of esophageal squamous cellcarcinoma (ESCC) |
| 2020 | Journal of Extracellular Vesicles | 16 | Small extracellular vesicles derived from human mesenchymal stromal cells prevent group 2 innatelymphoid cell-dominant allergic airway inflammation through delivery ofmiR-146a-5p |
| 2020 | Nature Communications | 16.6 | Distinct effects of generalanesthetics on lung metastasis mediated by IL-6/JAK/STAT3 pathway in mouse models |
| 2020 | Molecular Cell | 16.6 | Ectosomal PKM2 Promotes HCC by Inducing Macrophage Differentiation and Remodeling the Tumor Microenvironment |
| 2020 | Immunity | 32.4 | Excessive polyamine generation in keratinocytes promotes self-RNA sensing by dendritic cells in psoriasis |
| 2021 | Pharmacological Research | 9.3 | Affiliated Hospital of Integrated Traditional Chinese and WesternMedicine, Nanjing University of Chinese Medicine |
| 2021 | Theranostics | 12.4 | Intravenous transplantationof olfactory ensheathing cells reduces neuroinflammation after spinal cordinjury via interleukin-1 receptor antagonist |
| 2021 | Theranostics | 12.4 | Tumor suppressor DRD2 facilitates M1 macrophages and restricts NF-κB signaling to trigger pyroptosis in breast cancer |
| 2021 | Hepatology | 13.5 | Group-2 Innate LymphoidCells Promote Hepatocellular Carcinoma Progression via CXCL2-Neutrophil Induced Immunosuppression |
| 2021 | Nature Cell Biology | 21.3 | m6A-independent genome-wide METTL3 and METTL14 redistribution drives the senescence-associated secretory phenotype |
| 2021 | Signal Transduction and Targeted Therapy | 39.3 | Mutant KRAS triggers functional reprogramming of tumor-associated macrophages in colorectal cancer |
| 2021 | Cancer Cell | 50.3 | Three subtypes of lung cancer fibroblasts define distinct therapeutic paradigms |
| 2022 | Journal for ImmunoTherapy of Cancer | 10.9 | Longitudinal plasma proteomic profiling of patients with non-small cell lung cancer undergoing immune checkpoint blockade |
| 2022 | PNAS | 11.1 | Plasma metabolome and cytokine profile reveal glycylproline modulating antibody fading in convalescent COVID-19 patients |
| 2022 | Advanced Science | 15.1 | Mouse Modeling Dissecting Macrophage–BreastCancer Communication Uncovered Roles of PYK2 in Macrophage Recruitment and Breast Tumorigenesis |
| 2022 | Nature Microbiology | 28.3 | Multi-omics analyses of airway host–microbe interactions in chronic obstructive pulmonary disease identify potential therapeutic interventions |
| 2023 | Nature Metabolism | 20.8 | TREM2hiresident macrophages protect the septic heart by maintaining cardiomyocyte homeostasis |
| 2023 | Journal of Hematology & Oncology | 28.5 | LCN2 secreted by tissue-infiltrating neutrophils induces the ferroptosis and wasting of adipose and muscle tissues in lung cancer cachexia |
| 2023 | Cancer Cell | 50.3 | Tissue factor is a critical regulator of radiation therapy-induced glioblastoma remodeling |
▼ RayBio®ELISA近期部分学术引用
| Year | Journal | 2023 IF | Article Title |
| 2017 | Science Translational Medicine | 17.1 | Detection of early pancreatic ductal adenocarcinoma using thrombospondin-2 and CA19-9 blood markers |
| 2017 | JAMA Internal Medicine | 39.0 | Association of Ozone Exposure With Cardiorespiratory Pathophysiologic Mechanisms in Healthy Adults |
| 2017 | Journal of Clinical Investigation | 15.9 | Thrombin promotes diet-induced obesity through fibrin-driven inflammation |
| 2017 | Nature Medicine | 82.9 | Targeting CASP8 and FADD-like apoptosis regulator ameliorates nonalcoholic steatohepatitis in mice and nonhuman primates |
| 2017 | Nature Communications | 16.6 | Tyrosine phosphatase SHP2 negatively regulates NLRP3 inflammasome activation via ANT1-dependent mitochondrial homeostasis |
| 2018 | Nature | 64.8 | Disruption of a self-amplifying catecholamine loop reduces cytokine release syndrome |
| 2018 | Autophagy | 13.3 | HSPA5 negatively regulates lysosomal activity through ubiquitination of MUL1 in head and neck cancer |
| 2020 | Annals of Surgery | 9.0 | Plasma miR-181a-5p Downregulation Predicts Response and Improved Survival After FOLFIRINOX in Pancreatic Ductal Adenocarcinoma |
| 2020 | Nature Communications | 16.6 | Plasma levels of DPP4 activity and sDPP4 are dissociated from inflammation in mice and humans |
| 2020 | Nature Communications | 16.6 | Chemotaxis-driven delivery ofnano-pathogenoids for co mplete eradication oftumorspost-phototherapy |
| 2020 | Nature Communications | 16.6 | Receptor-targetedengineered probiotics mitigatele thal Listeria infection |
| 2020 | Brain Behavior and Immunity | 15.1 | Increased vulnerability to impulsive behavior after streptococcal antigen exposure and antibiotic treatment in rats |
| 2020 | Cell Metabolism | 29.0 | Defined p16High Senescent Cell Types Are Indispensablefor Mouse Healthspan |
| 2020 | Immunity | 32.4 | Interleukin-33 Promotes Serotonin Release from Enterochromaffin Cells for Intestinal Homeostasis |
| 2020 | Cell | 64.5 | Mortality Risk Profiling of Staphylococcus aureus Bacteremia by Multi-omic Serum Analysis Reveals Early Predictive and Pathogenic Signatures |
| 2021 | Journal of Clinical Investigation | 15.9 | Mutant SF3B1 promotes AKT-and NF-KB-driven mammary tumorigenesis |
| 2022 | Biomaterials | 14.0 | Dual-functionalhydrogel systemfor spinal cordr egeneration with sustained releaseofarylsulfataseBalleviatesfibrotic mi croenvironment and promotes axonalregeneration |
【泪部资料】蛋白芯片案例集锦 | 肿瘤/癌症专题(一)科研重器15篇
【泪部资料】案例集锦 | 蛋白芯片与抗体芯片在生物医学研究和转化医学中的应用(一)



