
文献速递

杂志名称:PNAS
影响因子:9.4/Q1
文章题目:CD73 promotes non-small cell lung cancer metastasis by regulating Axl signaling independent of GAS6
第一作者:朱健洁
通讯作者:黄建安,刘泽毅
作者单位:苏州大学等
本实验所用组技术:
① 单细胞测序
② 磷酸化多因子检测芯片:AAH-PRTK(检测人源样本中71个RTK通路微量蛋白)
③ 单靶标ELISA检测:ELH-5NTE(Human 5'-Nucleotidase/CD73 ELISA Kit)
检测样本:细胞裂解液
原文链接:https://doi.org/10.1073/pnas.2404709121
研究目的:探讨CD73在介导非小细胞肺癌(NSCLC)转移中的作用,及探索其潜在的转导信号。
研究结果:CD73可以通过高尔基体运输途径分泌,分泌的CD73可以独立于GAS6直接结合位于Axl胞外结构域的R55位点激活AXI,靶向Axl可能是CD73高表达癌症患者的潜在治疗策略。
结果1
CD73增强细胞在NSCLC中的迁移和侵袭
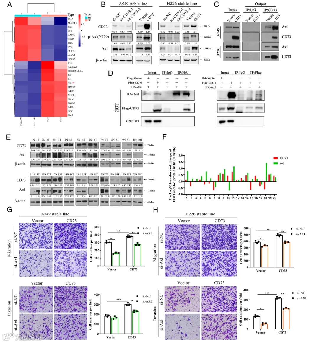
单细胞测序、CD73敲低和过表达细胞Transwell实验、伤口愈合实验、CD73对NSCLC体内转移影响的体内实验,都表示了CD73具有介导细胞迁移及侵袭的能力。
结果2
CD73与NSCLC组织和细胞系中Axl活化相互作用并诱导其活化
利用AAH-PRTK磷酸化多因子检测芯片检测细胞裂解液,发现与对照细胞相比,cd73敲低细胞中的Axl磷酸化下调(a)。之后在WB实验、Co-IP、免疫共沉淀实验中,都证实了cd73表达改变会影响Axl磷酸化水平,且存在直接的互作关系。
结果3
可溶性CD73可以直接与Axl结合,从而诱导Axl活化
CD73过表达后在细胞上清中的浓度增加,且在淋巴结转移的肺癌患者血清中高表达。BIAcore实验、GST下拉试验结合SDS-PAGE和WB分析鉴定表明Axl的n端胞外结构域可以直接与CD73结合,且不受Axl公认的受体激活配体GAS6的影响。
结果4
CD73通过抑制E3泛素连接酶CBLB的表达来稳定Axl的表达,且可通过Smad3促进NSCLC细胞转移信号通路。
用CHX处理过表达cd73的A549和H226细胞,抑制蛋白合成后发现细胞中CD73的过表达延长了Axl蛋白的半衰期。
KEGG通路分析显示,Axl与TGF-ß通路相关,WB结果显示,CD73敲低后,pSmad3、Snail、MMP2、MMP9、N-cadherin和Vimentin均下调。
相关阅读
【多组学】Cell(2024 IF:45.5)| 多组学联合揭示营养吸收和宿主防御的差异性调控机制
【组学关键词:微生物组学、单细胞转录组学、真核转录组学、基因组学、蛋白组学、代谢组学】
【多组学】Cell子刊+Nature子刊 | 利用多组学打开微生物代谢通路研究新视角
【组学关键词:宏基因组学、代谢组学】
【多组学】科研私话 | OMG,蛋白组学结果和转录组学竟然不一致!——是哪里出了问题?
【组学关键词:转录组学、蛋白组学】
【多组学】Nat Commun(2024 IF:14.7)| 转录组+蛋白组学揭露大脑如何老化:环境丰富化如何逆转衰老迹象
【组学关键词:转录组学、蛋白组学】
【多组学】多组学的版本升级策略 | “外显子测序+” 深度洞察癌症分子机制,精准定制治疗策略
【组学关键词:全外显子组测序、蛋白组学、宏基因组学】
【多组学】APSB(IF: 14.7)文章解析 | 单细胞转录组+微生物多样性+转录组:联合揭示肠道稳态调节机制
【组学关键词:单细胞转录组学、微生物组学、转录组学】
【多组学】治大国,若烹小鲜 | “蛋白组学+转录组学+……”多组学的版本升级策略
【组学关键词:转录组学、蛋白组学、微生物组学、代谢组学】
【多组学】全外显子组测序+单细胞转录组测序 | 探索癌症的分子机制与治疗策略
【组学关键词:全外显示子组、单细胞转录组】
【多组学】科研私话 | 蛋白组学+转录组学的研究意义究竟何在?
【组学关键词:转录组学、蛋白组学】
【多组学】Cell Mol Immunol(IF: 24.1)| 转录组+蛋白组+芯片剖析IRF1激活机制及在炎症免疫中的作用
【组学关键词:转录组学、蛋白组学、抗体芯片】
【多组学】Cell Host & Microbe(2023 IF: 30.3)| 肠道菌群昼夜有变化,饮食影响非常大!
【组学关键词:16S、宏基因组学、代谢组学】
【多组学】Nat Commun(2024 IF: 14.7)| 肝癌免疫治疗I期研究取得突破,肿瘤微环境分析揭示关键作用
【组学关键词:免疫组库测序、转录组学】
【多组学】Cancer Cell(IF: 50.3)| 乳腺癌基因组变异的共现与互斥对精准治疗的启示
【组学关键词:基因组学、转录组学、蛋白组学、代谢组学、脂质组学】
【多组学】iHMP(人类微生物组整合计划)| Cell Host & Microbe:人体多个部位菌群的稳定性及与宿主的相互作用
【组学关键词:微生物组学、蛋白组学、代谢组学、脂质组学】
【多组学】玩转多组学联合分析,拿捏CNS Paper!
【组学关键词:基因组学、宏基因组学、转录组学、蛋白组学、宏蛋白组学、代谢组学】
【蛋白组学】质谱、Olink与SomaScan在蛋白质组学研究中的跨平台联合策略
【组学关键词:蛋白组学、质谱、Olink、SomaScan】
【多组学】CNS:肥胖那些事 | 涉及组学:单细胞转录组、脂质代谢组、蛋白组、基因组学
【组学关键词:单细胞转录组、脂质代谢组、基因组学、蛋白组学】
【多组学】Nature Cancer(2023 IF:22.7) | 大型中国乳腺癌队列多组学研究
【组学关键词:基因组学、转录组学、蛋白组学、代谢组学、放射组学、数字病理学】
【多组学】Nature(2023 IF:64.8)| 基因组与代谢组联合的mGWAS助力疾病研
【组学关键词:基因组学、代谢组学】
【多组学】宏基因组学×代谢组学 | 解锁肠道菌群与人体疾病的作用机制
【组学关键词:宏基因组学、代谢组学】
【蛋白组学】科研私话 | 蛋白组学是不可替代的吗?
【组学关键词:基因组学、转录组学、蛋白组学、蛋白芯片、代谢组学】
【代谢组学】技术文档——微生物测序粪便样本收集SOP
【组学关键词:16S/18S/ITS扩增子测序、宏基因组测序】
【多组学】Nature Microbiology(2022 IF 30.964) | 多组学研究慢阻肺病呼吸道菌群-宿主互作机制
【组学关键词:宏基因组学、代谢组学、转录组学、蛋白组学(高通量抗体芯片)】
【多组学】Blood最新封面文章解读 | 单细胞及多组学揭示补体C1Q促进急性骨髓性白血病(AML)的髓外浸润(EMI)和复发
【组学关键词:单细胞测序、外显子测序、转录组测序、蛋白组学】
【蛋白组学】关于宏蛋白质组学数据分析你应该知道的
【组学关键词:蛋白组学、宏组学、宏蛋白组学】

