发表刊物:Stem Cell Research & Therapy(IF=7.1/Q1)
QAM-CAA-4000(定量检测小鼠样本中200个炎症、趋化等细胞因子,检测样本:细胞上清)
DOI:10.1186/s13287-025-04131-w
研究背景
阿尔茨海默病(Alzheimer’s disease, AD)是一种进行性神经退行性疾病,影响全球约5000万人。随着全球寿命的延长,预计到2050年AD患者人数将增加三倍。AD的临床表现为记忆障碍和认知功能下降,其病理特征包括细胞外β-淀粉样蛋白(Aβ)斑块、细胞内过度磷酸化tau蛋白形成的神经纤维缠结、慢性神经炎症和神经元丢失。尽管对AD的发病机制有了深入的了解,但目前的治疗方法仍然有限,主要依赖于胆碱酯酶抑制剂和N-甲基-D-天冬氨酸受体拮抗剂美金刚,这些药物只能暂时缓解认知功能的下降,而无法治愈或阻止神经元死亡。
间充质干细胞(Mesenchymal stem cells, MSCs)是一类具有自我更新和多向分化能力的多能祖细胞,具有低免疫原性,因此被认为是再生医学治疗AD的有前景的细胞来源。MSCs广泛存在于骨髓、脂肪组织、胎盘和脐带等多种组织中,其中骨髓来源的MSCs(BMMSCs)是最早被识别且被指定为临床应用的主要来源。研究表明,BMMSCs治疗可以显著改善AD样动物模型的认知功能和神经病理症状。然而,BMMSCs穿越血脑屏障(BBB)的能力有限,且手术侵入性可能导致创伤和手术并发症。因此,旁分泌效应作为一种替代方法,可能在未来的临床应用中用于AD的修复。BMMSCs分泌的细胞因子包括神经营养因子、促生长因子、炎症细胞因子、趋化因子、纤维生成因子以及促血管生成和抗血管生成因子,在通过微环境进行组织重塑中发挥关键作用。
近期,中国医学科学院秦川教授研究团队通过骨髓干细胞移植与细胞因子注射小鼠的方法,研究骨髓干细胞及其分泌的因子在AD中的表现,探索这些因子如何通过信号通路改善疾病并取得突破性进展,该研究结果发表在Stem Cell Research & Therapy(IF=7.1/Q1)杂志上,文章题为:Bone marrow mesenchymal stem cells derived cytokines associated with AKT/IAPs signaling ameliorate Alzheimer’s disease development。
研究思路与方法
本研究旨在探讨BMMSCs移植对APP/PS1小鼠模型神经元损伤的保护作用及其对认知功能障碍的改善效果。研究方法包括以下几个步骤:
动物模型:使用7个月大的APP/PS1双转基因小鼠(n=32)及其野生型(WT)对照C57BL/6J小鼠(n=14),在特定病原体-free(SPF)环境中饲养。
BMMSCs的分离和验证:从小鼠股骨和胫骨中分离BMMSCs,并通过流式细胞术检测其表面标志物(CD29、Sca I、CD90、CD73、CD34和CD45)。
BMMSCs移植:将BMMSCs悬液或α-MEM完全培养基注射到APP/PS1和WT小鼠的海马DG区。每组7只小鼠,分为WT + MEM、WT + BMMSCs、APP/PS1 + MEM和APP/PS1 + BMMSCs四组。
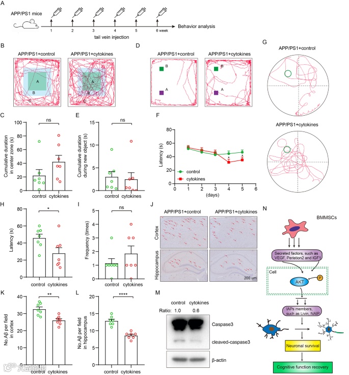
行为测试:包括开放场测试、新物体识别测试和Morris水迷宫测试,评估小鼠的认知和学习能力。
组织学和免疫组化分析:对小鼠大脑进行固定、脱水、包埋和切片,使用H&E染色和免疫组化染色检测Aβ斑块和神经元凋亡。
RNA测序和抗体芯片分析:对海马组织进行RNA测序,分析差异表达基因(DEGs),并使用Raybiotech的抗体芯片Mouse Cytokine Array Q400检测BMMSCs分泌的细胞因子。
脑片培养和诱导:将小鼠脑片在Aβ、OA和LPS诱导下培养,并用IGF1、VEGF和Periostin2处理,评估其对神经元凋亡的影响。
细胞因子注射:向APP/PS1小鼠尾静脉注射包含IGF1、VEGF和Periostin2的细胞因子混合物,评估其对认知功能的改善效果。
研究结果分析
1. BMMSCs的分离、验证与表征
2. BMMSCs移植改善APP/PS1小鼠的认知功能
3. BMMSCs移植减少Aβ沉积和神经元凋亡
4. BMMSCs通过激活AKT信号通路介导认知功能恢复
RNA测序分析显示,BMMSCs移植显著改变了海马体中的基因表达谱,特别是与细胞生长、伤口愈合和AKT信号通路相关的基因。GSEA分析进一步证实了AKT信号通路的激活。
5. BMMSCs分泌的细胞因子在AD治疗中的作用
抗体芯片分析显示,BMMSCs分泌多种细胞因子,其中IGF1、VEGF和Periostin2的表达水平最高。体外实验表明,这些细胞因子能够显著抑制Aβ、OA和LPS诱导的Caspase-3活性增加,上调IAPs家族蛋白的表达,并通过AKT信号通路发挥抗凋亡作用。
6. 细胞因子混合物注射改善APP/PS1小鼠的认知功能
将IGF1、VEGF和Periostin2组成的细胞因子混合物注射到APP/PS1小鼠体内,行为学测试结果显示,细胞因子混合物能够显著改善小鼠的空间学习和记忆能力,减少Aβ沉积和神经元凋亡
讨论与总结
该研究结果表明,BMMSCs移植能够显著改善APP/PS1小鼠的认知功能,减少Aβ沉积和神经元凋亡,其机制可能涉及激活AKT信号通路和上调IAPs家族蛋白的表达。通过抗体芯片分析,研究团队鉴定出BMMSCs分泌的IGF1、VEGF和Periostin2等细胞因子在AD治疗中的重要作用。体外实验和体内实验均证实,这些细胞因子能够通过AKT信号通路发挥抗凋亡作用,从而改善AD小鼠的认知功能。
尽管直接注射BMMSCs存在风险,但该研究表明,通过静脉注射细胞因子混合物同样能够显著改善AD小鼠的认知功能,这为未来的AD治疗提供了新的思路。未来的研究将进一步优化细胞因子组合、剂量和给药方式,以探索更加安全有效的AD治疗策略。
此外,该研究还强调了BMMSCs旁分泌效应在AD治疗中的潜力。与传统的细胞替代疗法相比,利用BMMSCs分泌的细胞因子进行治疗具有更高的安全性和可操作性,有望成为未来AD治疗的重要手段。
文章信息:Lu Y, Xu Y, Zhou L, Wang S, Han Y, Wang K, Qin C. Bone marrow mesenchymal stem cells derived cytokines associated with AKT/IAPs signaling ameliorate Alzheimer’s disease development. Stem Cell Research & Therapy. 2025 Jan 23;16(1):14.
相关阅读
▼ RayBio®抗体芯片近期部分学术引用
| Year | Journal | 2023 IF | Article Title |
| 2017 | Nature Communications | 16.6 | Application of bio-orthogonal proteome labeling to cell transplantation and heterochronic parabiosis |
| 2017 | Nature Immunology | 30.5 | Direct control of regulatory T cells by keratinocytes |
| 2017 | Nature | 64.8 | Cytoplasmic chromatin triggers inflammation in senescence and cancer |
| 2017 | Nature Medicines | 82.9 | Dickkopf-1 promotes hematopoietic regeneration via direct and niche-mediated mechanisms |
| 2018 | Acta Biomaterialia | 9.7 | Manipulation of the response of human endothelial colony-forming cells by focal adhesion assembly using gradient nanopattern plates |
| 2018 | Journal for Immuno Therapy of Cancer | 10.9 | Randomized phase II trial of autologous dendritic cell vaccines versus autologous tumor cell vaccines in metastatic melanoma 5-year follow up and additional analyses |
| 2018 | Arthritis & Rheumatology | 13.3 | Myogenic Progenitor Cells Exhibit Type I Interferon–Driven Proangiogenic Properties and Molecular Signature During Juvenile Dermatomyositis |
| 2018 | Hepatology | 13.5 | Identification and Therapeutic Intervention of Coactivated Anaplastic Lymphoma Kinase, Fibroblast Growth Factor Receptor 2, and Ephrin Type-A Receptor 5 Kinases in Hepatocellular Carcinoma |
| 2018 | Hepatology | 13.5 | Sphingosine kinase 1 promotes liver fibrosis by preventing miR-19b-3p-mediated inhibition of CCR2 |
| 2018 | Cell Host & Microbe | 30.3 | Listeria Adhesion Protein Induces Intestinal Epithelial Barrier Dysfunction for Bacterial Translocation |
| 2018 | Cell | 64.5 | CD10+ GPR77+ cancer-associated fibroblasts promote cancer formation and chemoresistance by sustaining cancer stemness |
| 2019 | Theranostics | 12.4 | Monoclonal Antibody againstCXCL1 (HL2401) as a Novel Agent in Suppressing IL6 Expression and Tumoral Growth |
| 2019 | Neurology | 9.9 | Changes in cerebralautoregulation and blood biomarkers after remote ischemic preconditioning |
| 2019 | Nature Communications | 16.6 | Altered respiratory virome and serum cytokine profile associated with recurrent respiratory tract infections in children |
| 2019 | Nature Communications | 16.6 | Microenvironmental IL1β promotes breast cancer metastatic colonisation in the bone via activation of Wnt signalling |
| 2019 | Nature Cell Biology | 21.3 | NAD+ metabolism governs the proinflammatory senescence-associated secretome |
| 2019 | Nature Medicine | 82.9 | Stress–glucocorticoid–TSC22D3 axis compromises therapy-induced antitumor immunity |
| 2019 | Cell Research | 44.1 | Sodium oligomannate therapeutically remodels gutmicrobiota and suppresses gut bacterial amino acids-shaped neuroinflammation toinhibit Alzheimer’s disease progression |
| 2019 | Cell | 64.5 | Regional activation of myosin II in cancer cells drives tumor progression via a secretory cross-talk with the immune microenvironment |
| 2020 | Theranostics | 12.4 | Targeting the STING pathway in tumor-associated macrophages regulates innate immune sensing of gastric cancer cells |
| 2020 | Theranostics | 12.4 | Plasma protein-based signature predicts distant metastasis and inductionchemotherapy benefit in Nasopharyngeal Carcinoma |
| 2020 | Molecular Therapy | 12.4 | HLSC-Derived Extracellular Vesicles Attenuate Liver Fibrosis and Inflammation in a Murine Model of Non-alcoholic Steatohepatitis |
| 2020 | Acta Pharmaceutica Sinica B | 14.5 | Chrysin serves as a novel inhibitor of DGKa/FAK interaction to suppress the malignancy of esophageal squamous cellcarcinoma (ESCC) |
| 2020 | Journal of Extracellular Vesicles | 16 | Small extracellular vesicles derived from human mesenchymal stromal cells prevent group 2 innatelymphoid cell-dominant allergic airway inflammation through delivery ofmiR-146a-5p |
| 2020 | Nature Communications | 16.6 | Distinct effects of generalanesthetics on lung metastasis mediated by IL-6/JAK/STAT3 pathway in mouse models |
| 2020 | Molecular Cell | 16.6 | Ectosomal PKM2 Promotes HCC by Inducing Macrophage Differentiation and Remodeling the Tumor Microenvironment |
| 2020 | Immunity | 32.4 | Excessive polyamine generation in keratinocytes promotes self-RNA sensing by dendritic cells in psoriasis |
| 2021 | Pharmacological Research | 9.3 | Affiliated Hospital of Integrated Traditional Chinese and WesternMedicine, Nanjing University of Chinese Medicine |
| 2021 | Theranostics | 12.4 | Intravenous transplantationof olfactory ensheathing cells reduces neuroinflammation after spinal cordinjury via interleukin-1 receptor antagonist |
| 2021 | Theranostics | 12.4 | Tumor suppressor DRD2 facilitates M1 macrophages and restricts NF-κB signaling to trigger pyroptosis in breast cancer |
| 2021 | Hepatology | 13.5 | Group-2 Innate LymphoidCells Promote Hepatocellular Carcinoma Progression via CXCL2-Neutrophil Induced Immunosuppression |
| 2021 | Nature Cell Biology | 21.3 | m6A-independent genome-wide METTL3 and METTL14 redistribution drives the senescence-associated secretory phenotype |
| 2021 | Signal Transduction and Targeted Therapy | 39.3 | Mutant KRAS triggers functional reprogramming of tumor-associated macrophages in colorectal cancer |
| 2021 | Cancer Cell | 50.3 | Three subtypes of lung cancer fibroblasts define distinct therapeutic paradigms |
| 2022 | Journal for ImmunoTherapy of Cancer | 10.9 | Longitudinal plasma proteomic profiling of patients with non-small cell lung cancer undergoing immune checkpoint blockade |
| 2022 | PNAS | 11.1 | Plasma metabolome and cytokine profile reveal glycylproline modulating antibody fading in convalescent COVID-19 patients |
| 2022 | Advanced Science | 15.1 | Mouse Modeling Dissecting Macrophage–BreastCancer Communication Uncovered Roles of PYK2 in Macrophage Recruitment and Breast Tumorigenesis |
| 2022 | Nature Microbiology | 28.3 | Multi-omics analyses of airway host–microbe interactions in chronic obstructive pulmonary disease identify potential therapeutic interventions |
| 2023 | Nature Metabolism | 20.8 | TREM2hiresident macrophages protect the septic heart by maintaining cardiomyocyte homeostasis |
| 2023 | Journal of Hematology & Oncology | 28.5 | LCN2 secreted by tissue-infiltrating neutrophils induces the ferroptosis and wasting of adipose and muscle tissues in lung cancer cachexia |
| 2023 | Cancer Cell | 50.3 | Tissue factor is a critical regulator of radiation therapy-induced glioblastoma remodeling |
▼ RayBio®ELISA近期部分学术引用
| Year | Journal | 2023 IF | Article Title |
| 2017 | Science Translational Medicine | 17.1 | Detection of early pancreatic ductal adenocarcinoma using thrombospondin-2 and CA19-9 blood markers |
| 2017 | JAMA Internal Medicine | 39.0 | Association of Ozone Exposure With Cardiorespiratory Pathophysiologic Mechanisms in Healthy Adults |
| 2017 | Journal of Clinical Investigation | 15.9 | Thrombin promotes diet-induced obesity through fibrin-driven inflammation |
| 2017 | Nature Medicine | 82.9 | Targeting CASP8 and FADD-like apoptosis regulator ameliorates nonalcoholic steatohepatitis in mice and nonhuman primates |
| 2017 | Nature Communications | 16.6 | Tyrosine phosphatase SHP2 negatively regulates NLRP3 inflammasome activation via ANT1-dependent mitochondrial homeostasis |
| 2018 | Nature | 64.8 | Disruption of a self-amplifying catecholamine loop reduces cytokine release syndrome |
| 2018 | Autophagy | 13.3 | HSPA5 negatively regulates lysosomal activity through ubiquitination of MUL1 in head and neck cancer |
| 2020 | Annals of Surgery | 9.0 | Plasma miR-181a-5p Downregulation Predicts Response and Improved Survival After FOLFIRINOX in Pancreatic Ductal Adenocarcinoma |
| 2020 | Nature Communications | 16.6 | Plasma levels of DPP4 activity and sDPP4 are dissociated from inflammation in mice and humans |
| 2020 | Nature Communications | 16.6 | Chemotaxis-driven delivery ofnano-pathogenoids for co mplete eradication oftumorspost-phototherapy |
| 2020 | Nature Communications | 16.6 | Receptor-targetedengineered probiotics mitigatele thal Listeria infection |
| 2020 | Brain Behavior and Immunity | 15.1 | Increased vulnerability to impulsive behavior after streptococcal antigen exposure and antibiotic treatment in rats |
| 2020 | Cell Metabolism | 29.0 | Defined p16High Senescent Cell Types Are Indispensablefor Mouse Healthspan |
| 2020 | Immunity | 32.4 | Interleukin-33 Promotes Serotonin Release from Enterochromaffin Cells for Intestinal Homeostasis |
| 2020 | Cell | 64.5 | Mortality Risk Profiling of Staphylococcus aureus Bacteremia by Multi-omic Serum Analysis Reveals Early Predictive and Pathogenic Signatures |
| 2021 | Journal of Clinical Investigation | 15.9 | Mutant SF3B1 promotes AKT-and NF-KB-driven mammary tumorigenesis |
| 2022 | Biomaterials | 14.0 | Dual-functionalhydrogel systemfor spinal cordr egeneration with sustained releaseofarylsulfataseBalleviatesfibrotic mi croenvironment and promotes axonalregeneration |

