发表刊物:Advanced Science(2024 IF=14.3/Q1)
AAH-PRTK-1(检测71个人受体酪氨酸激酶磷酸化位点,检测样本:人骨髓间充质干细胞裂解液)
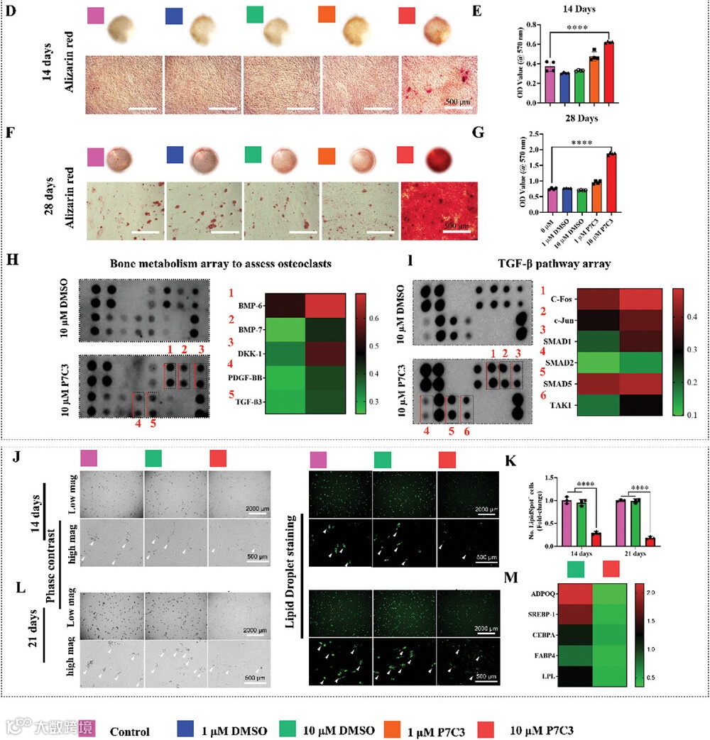
AAH-BMA-2(检测10个人骨代谢相关细胞因子,检测样本:人骨髓间充质干细胞裂解液)
AAH-TGFB-1(检测8个TGFb通路相关氨基酸磷酸化位点,检测样本:人骨髓间充质干细胞裂解液)
DOI:10.1002/advs.202308698
研究摘要
骨质疏松症是一种常见的全身性慢性代谢性骨病,其特征是骨结构和组成的逐渐退化,导致骨密度降低和骨折风险增加。
现有的骨质疏松治疗手段(如激素替代疗法、双膦酸盐、狄诺塞麦等)均存在局限性,例如增加癌症或心血管疾病风险。因此,开发新的预防和治疗策略迫在眉睫。
本研究探讨了Pool 7 Compound 3(P7C3)是否能够减少卵巢切除术(OVX)诱导的骨质疏松症后的进行性骨量丢失和脆弱性。结果证实,OVX会导致骨量减少和骨质疏松,同时显著增加脂肪生成性体重。P7C3治疗显著降低了破骨细胞活性、骨髓脂肪化、全身体重增加,并保留了骨面积、骨结构和机械强度。
利用多种精准蛋白质组学芯片检测分析显示,血小板衍生生长因子-BB(PDGF-BB)和白血病抑制因子(LIF)显著上调,而白细胞介素-1 R6(IL-1 R6)和核因子κB受体激活剂(RANK)下调。这些数据表明,P7C3通过转化生长因子-β/SMAD和Wnt/β-连环蛋白信号通路靶向了炎症、骨代谢和脂肪代谢的关键调控因子。
研究结果分析
1. P7C3促进hBMSC的成骨分化并抑制脂肪生成
2. P7C3激活多种受体酪氨酸激酶
3. P7C3体外抑制破骨细胞成熟和破骨细胞活性
4. 在ovx诱导的骨质疏松动物模型中,P7C3体内无毒,可减少破骨细胞活性和骨质流失,同时保持生物力学强度
在OVX大鼠中,P7C3治疗显著提高了骨的断裂应力、屈服应力和极限应力,并保持了骨小梁的微结构。此外,P7C3减少了骨髓脂肪化和内脏脂肪的积累。
大鼠血清细胞多因子检测(QAR-CAA-282)分析显示,P7C3上调了PDGF-BB、LIF等促骨形成因子,同时下调了IL-1 R6和RANK等促炎因子(图B-C)。肠道微生物群分析表明,P7C3增加了抗炎细菌(如Porphyromonadaceae bacterium)的丰度。
讨论与总结
本研究通过骨代谢、RTK磷酸化、人类及大鼠蛋白质组学多种蛋白质组学芯片,首次全方位证明P7C3通过下调RANK表达、调节TGF-β/SMAD和Wnt/β-catenin信号通路,以及改变肠道微生物群组成,有效对抗OVX诱导的骨丢失和脆性。P7C3不仅抑制破骨细胞活性和脂肪生成,还促进成骨分化,维持骨强度和结构。这些发现为开发新型多功能骨质疏松治疗策略提供了重要依据。
P7C3的广谱作用(包括神经保护、抗炎和代谢调节)使其成为治疗年龄相关疾病(如骨质疏松症)的潜在候选药物。未来的研究应进一步探索P7C3在临床中的应用潜力及其作用机制的细节
文章信息:F Wei,M Hughes,M Omer,C Ngo,AS Pugazhendhi,E Kolanthai,M Aceto,Y Ghattas,M Razavi,TJ Kean. A Multifunctional Therapeutic Strategy Using P7C3 as A Countermeasure Against Bone Loss and Fragility in An Ovarlectomized Rat Model of Postmenopausal Osteoporosis. Advanced Science (2024) DOI:10.1002/advs.202308698
相关阅读
▼ RayBio®抗体芯片近期部分学术引用
| Year | Journal | 2023 IF | Article Title |
| 2017 | Nature Communications | 16.6 | Application of bio-orthogonal proteome labeling to cell transplantation and heterochronic parabiosis |
| 2017 | Nature Immunology | 30.5 | Direct control of regulatory T cells by keratinocytes |
| 2017 | Nature | 64.8 | Cytoplasmic chromatin triggers inflammation in senescence and cancer |
| 2017 | Nature Medicines | 82.9 | Dickkopf-1 promotes hematopoietic regeneration via direct and niche-mediated mechanisms |
| 2018 | Acta Biomaterialia | 9.7 | Manipulation of the response of human endothelial colony-forming cells by focal adhesion assembly using gradient nanopattern plates |
| 2018 | Journal for Immuno Therapy of Cancer | 10.9 | Randomized phase II trial of autologous dendritic cell vaccines versus autologous tumor cell vaccines in metastatic melanoma 5-year follow up and additional analyses |
| 2018 | Arthritis & Rheumatology | 13.3 | Myogenic Progenitor Cells Exhibit Type I Interferon–Driven Proangiogenic Properties and Molecular Signature During Juvenile Dermatomyositis |
| 2018 | Hepatology | 13.5 | Identification and Therapeutic Intervention of Coactivated Anaplastic Lymphoma Kinase, Fibroblast Growth Factor Receptor 2, and Ephrin Type-A Receptor 5 Kinases in Hepatocellular Carcinoma |
| 2018 | Hepatology | 13.5 | Sphingosine kinase 1 promotes liver fibrosis by preventing miR-19b-3p-mediated inhibition of CCR2 |
| 2018 | Cell Host & Microbe | 30.3 | Listeria Adhesion Protein Induces Intestinal Epithelial Barrier Dysfunction for Bacterial Translocation |
| 2018 | Cell | 64.5 | CD10+ GPR77+ cancer-associated fibroblasts promote cancer formation and chemoresistance by sustaining cancer stemness |
| 2019 | Theranostics | 12.4 | Monoclonal Antibody againstCXCL1 (HL2401) as a Novel Agent in Suppressing IL6 Expression and Tumoral Growth |
| 2019 | Neurology | 9.9 | Changes in cerebralautoregulation and blood biomarkers after remote ischemic preconditioning |
| 2019 | Nature Communications | 16.6 | Altered respiratory virome and serum cytokine profile associated with recurrent respiratory tract infections in children |
| 2019 | Nature Communications | 16.6 | Microenvironmental IL1β promotes breast cancer metastatic colonisation in the bone via activation of Wnt signalling |
| 2019 | Nature Cell Biology | 21.3 | NAD+ metabolism governs the proinflammatory senescence-associated secretome |
| 2019 | Nature Medicine | 82.9 | Stress–glucocorticoid–TSC22D3 axis compromises therapy-induced antitumor immunity |
| 2019 | Cell Research | 44.1 | Sodium oligomannate therapeutically remodels gutmicrobiota and suppresses gut bacterial amino acids-shaped neuroinflammation toinhibit Alzheimer’s disease progression |
| 2019 | Cell | 64.5 | Regional activation of myosin II in cancer cells drives tumor progression via a secretory cross-talk with the immune microenvironment |
| 2020 | Theranostics | 12.4 | Targeting the STING pathway in tumor-associated macrophages regulates innate immune sensing of gastric cancer cells |
| 2020 | Theranostics | 12.4 | Plasma protein-based signature predicts distant metastasis and inductionchemotherapy benefit in Nasopharyngeal Carcinoma |
| 2020 | Molecular Therapy | 12.4 | HLSC-Derived Extracellular Vesicles Attenuate Liver Fibrosis and Inflammation in a Murine Model of Non-alcoholic Steatohepatitis |
| 2020 | Acta Pharmaceutica Sinica B | 14.5 | Chrysin serves as a novel inhibitor of DGKa/FAK interaction to suppress the malignancy of esophageal squamous cellcarcinoma (ESCC) |
| 2020 | Journal of Extracellular Vesicles | 16 | Small extracellular vesicles derived from human mesenchymal stromal cells prevent group 2 innatelymphoid cell-dominant allergic airway inflammation through delivery ofmiR-146a-5p |
| 2020 | Nature Communications | 16.6 | Distinct effects of generalanesthetics on lung metastasis mediated by IL-6/JAK/STAT3 pathway in mouse models |
| 2020 | Molecular Cell | 16.6 | Ectosomal PKM2 Promotes HCC by Inducing Macrophage Differentiation and Remodeling the Tumor Microenvironment |
| 2020 | Immunity | 32.4 | Excessive polyamine generation in keratinocytes promotes self-RNA sensing by dendritic cells in psoriasis |
| 2021 | Pharmacological Research | 9.3 | Affiliated Hospital of Integrated Traditional Chinese and WesternMedicine, Nanjing University of Chinese Medicine |
| 2021 | Theranostics | 12.4 | Intravenous transplantationof olfactory ensheathing cells reduces neuroinflammation after spinal cordinjury via interleukin-1 receptor antagonist |
| 2021 | Theranostics | 12.4 | Tumor suppressor DRD2 facilitates M1 macrophages and restricts NF-κB signaling to trigger pyroptosis in breast cancer |
| 2021 | Hepatology | 13.5 | Group-2 Innate LymphoidCells Promote Hepatocellular Carcinoma Progression via CXCL2-Neutrophil Induced Immunosuppression |
| 2021 | Nature Cell Biology | 21.3 | m6A-independent genome-wide METTL3 and METTL14 redistribution drives the senescence-associated secretory phenotype |
| 2021 | Signal Transduction and Targeted Therapy | 39.3 | Mutant KRAS triggers functional reprogramming of tumor-associated macrophages in colorectal cancer |
| 2021 | Cancer Cell | 50.3 | Three subtypes of lung cancer fibroblasts define distinct therapeutic paradigms |
| 2022 | Journal for ImmunoTherapy of Cancer | 10.9 | Longitudinal plasma proteomic profiling of patients with non-small cell lung cancer undergoing immune checkpoint blockade |
| 2022 | PNAS | 11.1 | Plasma metabolome and cytokine profile reveal glycylproline modulating antibody fading in convalescent COVID-19 patients |
| 2022 | Advanced Science | 15.1 | Mouse Modeling Dissecting Macrophage–BreastCancer Communication Uncovered Roles of PYK2 in Macrophage Recruitment and Breast Tumorigenesis |
| 2022 | Nature Microbiology | 28.3 | Multi-omics analyses of airway host–microbe interactions in chronic obstructive pulmonary disease identify potential therapeutic interventions |
| 2023 | Nature Metabolism | 20.8 | TREM2hiresident macrophages protect the septic heart by maintaining cardiomyocyte homeostasis |
| 2023 | Journal of Hematology & Oncology | 28.5 | LCN2 secreted by tissue-infiltrating neutrophils induces the ferroptosis and wasting of adipose and muscle tissues in lung cancer cachexia |
| 2023 | Cancer Cell | 50.3 | Tissue factor is a critical regulator of radiation therapy-induced glioblastoma remodeling |
▼ RayBio®ELISA近期部分学术引用
| Year | Journal | 2023 IF | Article Title |
| 2017 | Science Translational Medicine | 17.1 | Detection of early pancreatic ductal adenocarcinoma using thrombospondin-2 and CA19-9 blood markers |
| 2017 | JAMA Internal Medicine | 39.0 | Association of Ozone Exposure With Cardiorespiratory Pathophysiologic Mechanisms in Healthy Adults |
| 2017 | Journal of Clinical Investigation | 15.9 | Thrombin promotes diet-induced obesity through fibrin-driven inflammation |
| 2017 | Nature Medicine | 82.9 | Targeting CASP8 and FADD-like apoptosis regulator ameliorates nonalcoholic steatohepatitis in mice and nonhuman primates |
| 2017 | Nature Communications | 16.6 | Tyrosine phosphatase SHP2 negatively regulates NLRP3 inflammasome activation via ANT1-dependent mitochondrial homeostasis |
| 2018 | Nature | 64.8 | Disruption of a self-amplifying catecholamine loop reduces cytokine release syndrome |
| 2018 | Autophagy | 13.3 | HSPA5 negatively regulates lysosomal activity through ubiquitination of MUL1 in head and neck cancer |
| 2020 | Annals of Surgery | 9.0 | Plasma miR-181a-5p Downregulation Predicts Response and Improved Survival After FOLFIRINOX in Pancreatic Ductal Adenocarcinoma |
| 2020 | Nature Communications | 16.6 | Plasma levels of DPP4 activity and sDPP4 are dissociated from inflammation in mice and humans |
| 2020 | Nature Communications | 16.6 | Chemotaxis-driven delivery ofnano-pathogenoids for co mplete eradication oftumorspost-phototherapy |
| 2020 | Nature Communications | 16.6 | Receptor-targetedengineered probiotics mitigatele thal Listeria infection |
| 2020 | Brain Behavior and Immunity | 15.1 | Increased vulnerability to impulsive behavior after streptococcal antigen exposure and antibiotic treatment in rats |
| 2020 | Cell Metabolism | 29.0 | Defined p16High Senescent Cell Types Are Indispensablefor Mouse Healthspan |
| 2020 | Immunity | 32.4 | Interleukin-33 Promotes Serotonin Release from Enterochromaffin Cells for Intestinal Homeostasis |
| 2020 | Cell | 64.5 | Mortality Risk Profiling of Staphylococcus aureus Bacteremia by Multi-omic Serum Analysis Reveals Early Predictive and Pathogenic Signatures |
| 2021 | Journal of Clinical Investigation | 15.9 | Mutant SF3B1 promotes AKT-and NF-KB-driven mammary tumorigenesis |
| 2022 | Biomaterials | 14.0 | Dual-functionalhydrogel systemfor spinal cordr egeneration with sustained releaseofarylsulfataseBalleviatesfibrotic mi croenvironment and promotes axonalregeneration |

