研究背景
抑郁症是一种主要由遗传和环境因素引起的慢性疾病,其特征是情感障碍,严重威胁人类健康。预计到2030年,全球将有超过3.5亿人患有抑郁症,这与高残疾和自杀率有关。尽管对抑郁症的病理机制进行了广泛的研究,包括遗传、生化、免疫、神经内分泌、电生理、神经结构、心理社会和表观遗传因素,但由于重度抑郁症(Major depressive disorder-MDD)病例的异质性,其病因和发病机制尚未完全阐明。因此,进一步探讨抑郁症的详细机制有助于识别更有效的治疗靶点。
近年来的研究表明,环状RNA(circRNAs)在细胞间交流、神经细胞形态发生、可塑性以及神经系统相关疾病中发挥关键作用。这些环状RNA在一系列生理和病理条件下表现出动态表达模式,并在调节基因转录、蛋白质表达、DNA甲基化和肽翻译等方面发挥重要作用。然而,尽管发现了大量的异常表达环状RNA,但只有少数的功能被阐明。
文章简介
2024年7月,由广东医科大学崔理立教授团队的Cai Yujie, Ji Yao等研究人员在《Theranostics》杂志(2025 IF=13.3,JCR Q1)发表了题为“Microglial circ-UBE2K exacerbates depression by regulating parental gene UBE2K via targeting HNRNPU”的文章。研究人员利用高通量测序技术筛选出抑郁症患者外周血及抑郁模型小鼠脑内的环状RNA UBE2K (circ-UBE2K),并通过向小鼠海马区注射circ-UBE2K过表达的慢病毒和腺相关病毒进行微注射实验,观察circ-UBE2K在主要抑郁症中的作用。研究发现,circ-UBE2K通过与HNRNPU蛋白结合,上调其宿主基因UBE2K的表达,从而介导异常的微胶质细胞激活和神经炎症反应,促进抑郁症的发展。
英文题目:Microglial circ-UBE2K exacerbates depression by regulating parental gene UBE2K via targeting HNRNPU
影响因子:13.3(2025年最新影响因子)
发表时间:2024年7月
研究团队:广东医科大学崔理立教授团队
全文链接:https://doi.org/10.7150/thno.96890
涉及芯片:QAM-INF-1(Quantibody Mouse Inflammation Array 1 蛋白芯片,定量检测小鼠40个炎症因子)
研究摘要
抑郁症的发病机制仍然存在诸多未解之谜,环形RNA(circRNA)作为一种新型的非编码RNA分子,近年来被认为是抑郁症发病机制中的一个重要因素。本研究的核心发现如下:
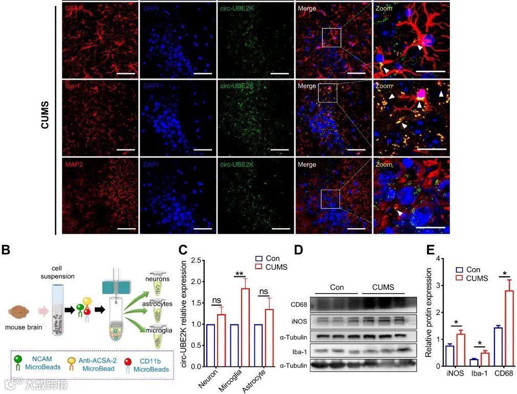
circ-UBE2K在小胶质细胞中的表达增加,并且在外部应激下,circ-UBE2K与HNRNPU结合形成复合体,调控UBE2K基因表达,介导了小胶质细胞的异常活化,诱导神经炎症并促进抑郁症的发生发展;
研究进一步揭示了circ-UBE2K通过与异质核糖核蛋白U(HNRNPU)结合,形成复合体,进而上调其亲本基因UBE2K的表达,导致微胶质细胞的异常激活和神经炎症。加重了CUMS模型小鼠的抑郁样行为,如减少的甜食偏好以及增加的强迫游泳和尾悬吊测试中的不动时间;
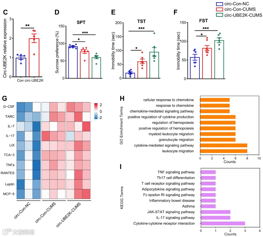
利用Quantibody Mouse Inflammation Array 1 蛋白芯片(QAM-INF-1,定量检测小鼠40个炎症因子),研究者发现在circ-UBE2K过表达小鼠海马区域的细胞肿瘤坏死因子α(TNF-α),白细胞介素6 (IL-6)和白细胞介素1β(IL-1β)等炎症相关因子表达上调,进一步支持了circ-UBE2K通过HNRNPU/UBE2K轴引发的微胶质细胞激活和神经炎症反应,从而促进抑郁症发展的分子机制。
RNA pull-down微胶质细胞中的circ-UBE2K可以减轻小鼠的抑郁症样行为,表明circ-UBE2K是一个潜在的抑郁症治疗靶点。
研究思路及结果
1. 选择circRNAs作为研究方向的原因
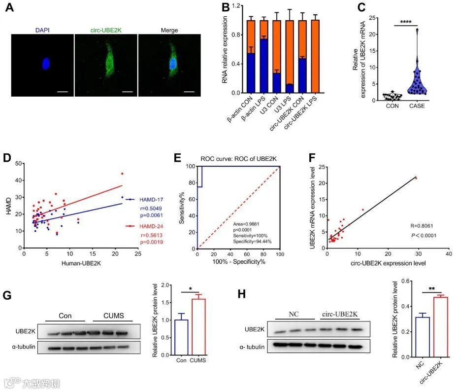
环状RNA(circRNAs)是一类具有闭合环状结构的非编码RNA,相较于其他非编码RNA分子(如miRNAs和lncRNAs),它们更加稳定,半衰期更长,并能抵抗RNase R的降解,因此被认为是理想的诊断生物标志物。前期转录组分析和其他研究显示,MDD(主要抑郁症)患者外周血和抑郁模型动物中circRNAs的表达异常,提示circRNAs可能成为MDD发病机制的新生物标志物或治疗靶点。
神经炎症反应是许多中枢神经系统疾病的核心病理机制之一,与抑郁症的发作密切相关。中枢神经系统的炎症是导致抑郁症发生的重要病理生理机制。近年来越来越多的证据表明,小胶质细胞感知与抑郁症相关的应激源,并触发免疫反应和神经炎症,导致功能障碍,这可能干扰神经功能,引发抑郁症。
circ-UBE2K在MDD患者外周血中异常表达且在人和小鼠之间保守。
2. circ-UBE2K过表达加剧了CUMS诱导的抑郁样行为,促进了微胶质细胞激活和神经炎症
为了在体内环境下研究circ-UBE2K的功能,通过立体定位微注射技术将过表达circ-UBE2K的慢病毒注射到C57模型小鼠的海马区。4周后,观察到circ-UBE2K水平出现了显著上升。

再经过了4周的慢性非克预测轻度压力(chronic unpredictable mild stress,CUMS)的刺激,研究人员发现circ-UBE2K过表达的小鼠显示出更严重的抑郁样行为。通过采用高通量的蛋白芯片进行筛选,研究人员还发现小鼠大脑海马区炎症因子水平的增加,表明circ-UBE2K可能通过促进炎症反应加剧抑郁症状。
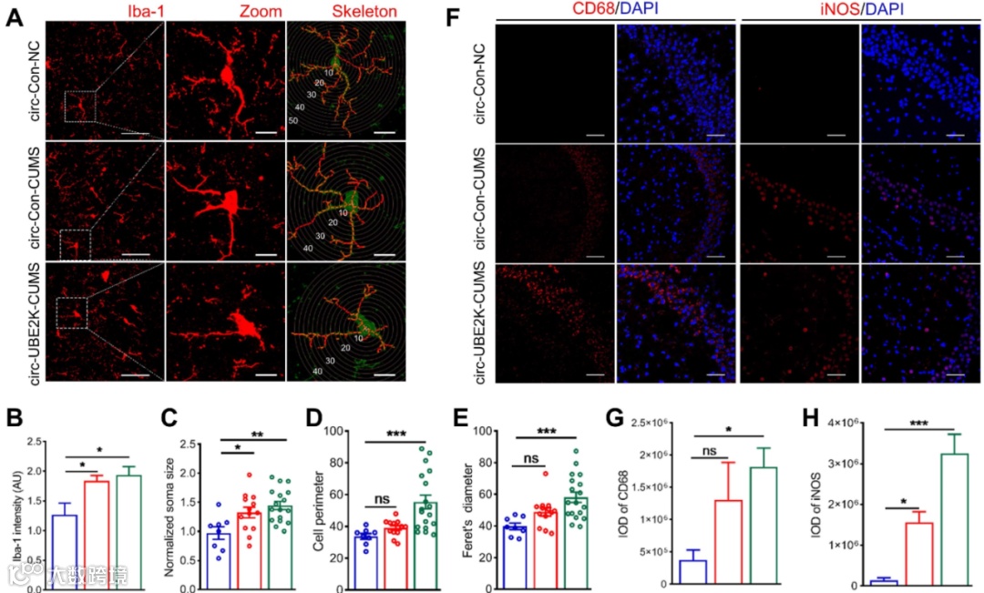
研究发现,与对照组相比,CUMS模型小鼠海马区小胶质细胞的Iba1强度、胞体大小、分支长度及最大直径均有显著增加,表明小胶质细胞处于激活状态,而circ-UBE2K的过表达进一步加剧了这些效应。同时,通过Golgi染色评估了CA1区域锥体神经元的树突复杂性和树突棘密度,结果显示CUMS模型小鼠的神经元树突复杂度降低,树突棘数量减少,且circ-UBE2K的过表达加剧了这种减少。Western Blot分析显示,CUMS模型小鼠海马区突触蛋白(如synaptophysin、PSD95和syntaxin1)的表达水平下降,circ-UBE2K过表达进一步加重了这些变化。而炎症标志物iNOS和CD68的表达水平在过表达circ-UBE2K的小鼠中显著上调,与神经炎症的增加相关。这些结果表明,circ-UBE2K的过表达不仅加剧了小胶质细胞的激活,还导致了神经元损伤和突触功能障碍。
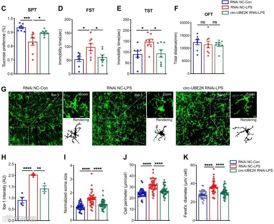
3. 特异性敲低微胶质细胞中的circ-UBE2K减轻了小鼠的抑郁样行为并逆转了微胶
随后研究人员用同样的方法将circ-UBE2K进行了敲低。
结果显示,敲低circ-UBE2K能够显著减轻由脂多糖(LPS)诱导的抑郁样行为,包括提高糖水偏好测试中的糖水摄入比例,减少强迫游泳测试(FST)和尾悬挂测试(TST)中的不动时间。此外,通过免疫荧光染色观察到,敲低circ-UBE2K的小鼠海马区微胶质细胞的激活状态得到了抑制,表现为细胞形态由活化状态的 amoeba形变回静息状态的分支状。
研究发现,circ-UBE2K在HMC3细胞中既存在于细胞核也存在于细胞质中,且在LPS刺激后,其在细胞核中的表达显著增加。通过qPCR和Western Blot分析证实,circ-UBE2K的过表达可增加UBE2K mRNA和蛋白质水平,而circ-UBE2K的敲低则导致UBE2K表达下降。此外,研究还发现,circ-UBE2K能够直接与HNRNPU蛋白结合,进而增强UBE2K的表达。这些结果表明,circ-UBE2K通过与HNRNPU蛋白的相互作用,调节UBE2K的表达,参与了抑郁症的发展过程。
讨论与总结
本文研究揭示了circ-UBE2K在抑郁症中的重要作用及其机制,即circ-UBE2K通过与HNRNPU蛋白结合,上调UBE2K的表达,促进小胶质细胞的异常激活和神经炎症,从而加剧抑郁样行为。研究不仅证实了circ-UBE2K作为抑郁症潜在生物标志物的价值,还为其作为治疗靶点提供了理论依据。未来,针对circ-UBE2K的干预措施可能为开发新型抗抑郁药物开辟新路径,同时也为深入理解抑郁症的发病机制提供了新的视角。
文章信息:
Cai Y, Ji Y, Liu Y, Zhang D, Gong Z, Li L, Chen X, Liang C, Feng S, Lu J, Qiu Q, Lin Z, Wang Y, Cui L. Microglial circ-UBE2K exacerbates depression by regulating parental gene UBE2K via targeting HNRNPU. Theranostics. 2024 Jul 1;14(10):4058-4075. doi: 10.7150/thno.96890. PMID: 38994030; PMCID: PMC11234284.
扩展阅读
专题集锦 | 信号通路、蛋白翻译后修饰(PTMs)、肿瘤癌症、肺癌、胃癌、肝癌、胰腺癌、乳腺癌、甲状腺癌、鼻咽癌、结直肠癌、巨噬细胞、自噬、泛素、凋亡、焦亡、铁死亡、免疫、炎症、脓毒症、衰老、阿尔茨海默病、肥胖、糖尿病、肾病、血管生成、心脑血管、肝病、呼吸、结核病、皮肤、眼科、妇科、干细胞、外泌体、类器官、组织工程、骨科、新药研发、中医药、多糖、神奇动物、病毒、麻醉……
【炎症】合集
【神经科学】合集
【抗体芯片蛋白组学】合集
【生物医学样本送样手册】合集
【科研攻略】合集
更多专题


