前言
蛋白质的翻译后修饰,Post-translational modification(PTM),指对蛋白质在翻译后进行的化学修饰,可调节蛋白质的活性、定位、折叠、以及蛋白与其他生物大分子间(包括蛋白、核酸、脂质等)相互作用。目前已发现400多种不同的翻译后修饰,主要形式包括磷酸化、乳酸化、乙酰化、泛素化、琥珀酰化等。
琥珀酰化(Ksuc)首次报道于2011年。Ksuc改变了赖氨酸残基的电荷,从而导致蛋白质的物理和化学性质发生重大变化。Ksuc是一种进化上保守的蛋白质翻译后修饰,而重要的代谢中间体琥珀酰辅酶A(succinyl-CoA)可能是Ksuc的辅助因子。此外,Ksuc可能影响细胞内多种代谢途径。
(赖氨酸琥珀酰化在不同生物体中的发现和发展历史)
琥珀酰化蛋白组案例一
英文题目:Gut flora-derived succinate exacerbates Allergic Airway Inflammation by promoting protein succinylation
中文题目:肠道菌群来源的琥珀酸盐通过促进蛋白质琥珀酰化加剧过敏性气道炎症
发表刊物:Redox Biology
影响因子:11.9(2025 IF)
发表时间:2025年5月
涉及组学:①16S微生物多样性+②代谢组+③琥珀酰化修饰蛋白组
全文下载:http://doi.org/10.1016/j.redox.2025.103623
主要结果
过敏性气道炎症(AAI)是一种普遍存在的呼吸系统疾病,影响着全球大量个体。炎症、免疫反应和代谢过程之间存在复杂的相互作用,这在AAI的发病机制中至关重要。代谢失调和蛋白质翻译修饰(PTM)是公认的疾病标志,在许多疾病的发生和发展中起着关键作用。然而,肠道微生物群代谢物在AAI发展中的作用,以及它们在这种疾病背景下对PTM修饰的影响,迄今为止尚未得到彻底的探索和调查。
在AAI患者中,琥珀酸盐被确定为关键代谢产物,与某些免疫参数和IgE水平呈正相关,具有良好的诊断价值。在AAI小鼠中,肠道细菌是高琥珀酸盐水平的主要来源。孟德尔随机化显示琥珀酸盐是哮喘的危险因素。外源性琥珀酸酯使小鼠的AAI恶化,增加气道阻力和炎症因子水平。AAI小鼠肺中的蛋白质琥珀酰化与正常小鼠显著不同,代谢途径中的蛋白质上调。FMT通过降低琥珀酸和蛋白质琥珀酰化水平来缓解AAI症状。在体外,琥珀酸促进BEAS-2B细胞中的蛋白质琥珀酰化,SOD2被确定为关键的琥珀酰化蛋白,K68位点对其修饰和酶活性调节至关重要。肠道菌群衍生的琥珀酸盐通过增加肺蛋白琥珀酰化加剧小鼠的AAI,而FMT可以逆转这一点。这些发现为AAI机制和潜在治疗靶点提供了新的见解。
琥珀酰化蛋白组案例二
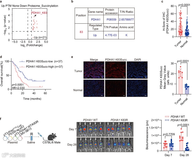
英文题目:Cholangiocarcinoma PDHA1 succinylation suppresses macrophage antigen presentation via alpha-ketoglutaric acid accumulation
中文题目:胆管癌和癌旁组织-胆管癌PDHA1琥珀酰化通过α-酮戊二酸积累抑制巨噬细胞抗原呈递
发表刊物:Nature Communications
影响因子:15.7(2025 IF)
发表时间:2025年4月
涉及组学:①琥珀酰化修饰蛋白组+②单细胞转录组+③代谢组+④转录组
本文揭示了胆管癌中PDHA1 K83琥珀酰化通过增强PDH酶活性,促进TCA循环代谢重编程,导致α-酮戊二酸(α-KG)在肿瘤微环境中积累。α-KG通过激活巨噬细胞表面受体OXGR1,触发MAPK信号通路,抑制MHC-II抗原呈递功能,从而促进免疫逃逸和肿瘤进展。此外,抑制PDHA1琥珀酰化(如使用CPI-613)可降低α-KG水平,恢复巨噬细胞抗肿瘤功能,并增强吉西他滨/顺铂的化疗敏感性。该研究为靶向代谢修饰克服胆管癌化疗耐药提供了新策略。
参考文献
[1] Chao Wang, Xin Yu, Xiao Yu, Hui Xiao, Yuemeng Song, Xinlei Wang, Haoyu Zheng, Kai Chen, Yiming An, Zhengjie Zhou, Xiaoping Guo, Fang Wang. Gut flora-derived succinate exacerbates Allergic Airway Inflammation by promoting protein succinylation. Redox Biology 82 (2025) 103623. http://doi.org/10.1016/j.redox.2025.103623
[2] Ning Zhang, Linmao Sun, Shuo Zhou, Changyong Ji, Tianming Cui, Qi Chu, Jiareng Ye, Shuhang Liang, Kun Ma, Yufeng Liu, Xianying Li, Xinyu Guo, Weizhi Zhang, Xuetian Gu, Cheng Cheng, Qingrui Zha, Shengwei Tao, Yunguang Zhang, Junhui Chu, Chenghui Wu, Yuchen Zhang, Jiabei Wang, Yao Liu & Lianxin Liu. Nature Communications. (2025) 16:3177. https://doi.org/10.1038/s41467-025-58429-7
扩展阅读
【肿瘤癌症】合集
【巨噬细胞】合集
【肠道微生物】合集
【多组学】合集
【微生物组学】合集
【转录组学】合集
【单细胞转录组学】合集
【蛋白组学】合集
【代谢组学】合集
【专题集锦】
【CNS】合集
【科研攻略】合集
【生物医学样本送样手册】
琥珀酰化蛋白质组学平台简介
琥珀酰化蛋白质组学服务特点
1、高特异性抗体富集,捕获更多修饰位点
兼具多克隆抗体和单克隆抗体的优点,保持极高特异性(低假阳性)的同时,最大化目标琥珀酰化肽段的富集效率(高真阳性率、高回收率),具有广泛适用性
2、高端仪器检测
使用Astral超高分辨质谱仪检测,高灵敏度、高通量、高稳定性,超深覆盖蛋白修饰位点
3、新版搜库软件
Spectronaut19.9(SN19.9)搜库,提升蛋白质定量的深度和更高的肽段序列覆盖度,修饰位点数量提升约10%
4、分析内容全面,多维解析数据
13项分析,30+分析成图。从修饰位点水平的统计分析,到发生修饰蛋白的功能注释和通路分析等,全面解析修饰差异水平变化
(琥珀酰化蛋白组部分分析呈图展示)
琥珀酰化蛋白质组学应用场景
(琥珀酰化蛋白组应用方向)

