文章题目:Extracellular vesicles from IPFP-MSCs trigger osteoarthritis by transferring mtDNA
发表刊物:Bioactive Materials
影响因子:2025 IF=20.3
发表时间:2026年1月
第一作者:利时雨,晏紫,支新旺,郑蔚晗
通讯作者:张冰,赵建元,刘晗,苏佳灿
作者单位:上海交通大学医学院附属新华医院骨科、暨南大学医学院免疫学系老年免疫学研究所、上海大学转化医学研究所等
涉及多因子检测:AAH-BLG-TOL(人181个炎症及Toll/NOD-like受体通路相关因子芯片)

检测样本:线粒体衍生囊泡(MDVs)共培养的软骨细胞
研究背景
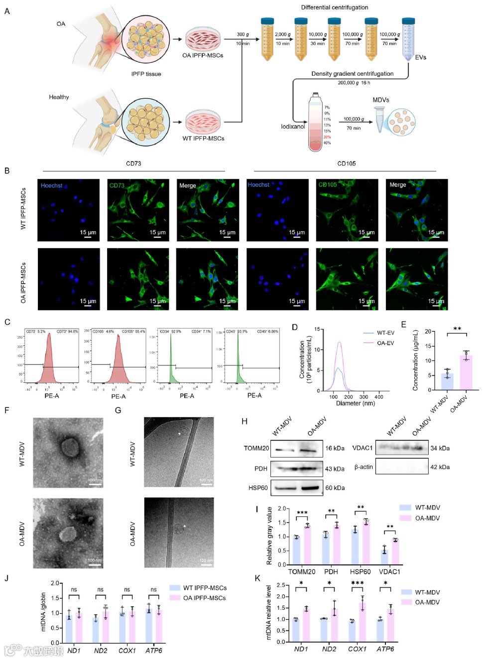
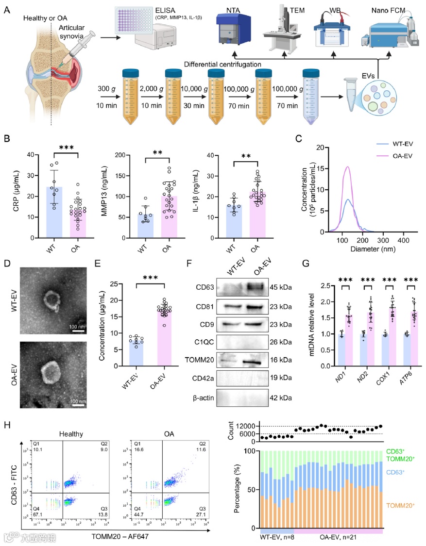
样本收集与EVs分离,单细胞追踪MDVs来源
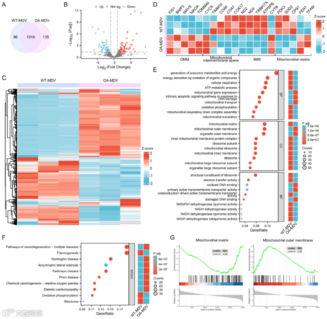
从OA患者和创伤患者(对照组)的滑膜液中分离EVs,并通过纳米粒子追踪分析(NTA)、透射电镜(TEM)和WB分析表征。结果显示OA患者滑膜液中EVs数量显著增加,且富含线粒体标记蛋白TOMM20,提示MDVs亚群增多。
单细胞RNA-seq分析显示,VSP35 表达与 MDV 数量之间存在一致的规律关系,OA患者IPFP-MSCs中MDV生成相关基因(如VPS35)表达上调,提示IPFP-MSCs是滑膜液中MDVs的主要细胞来源。

MDVs体外培养及功能验证
OA患者关节置换术和创伤患者手术中提取IPFP组织,建立了IPFP-MSCs的培养体系提取MDVs,并通过IF、FC、纳米颗粒追踪分析(NTA)、WB等实验进行标志物、表型的鉴定,并发现OA组的MDVs数量更多,mtDNA更丰富,提示其可能通过激活靶细胞中的DNA感知通路参与OA病理过程。
质谱分析后发现OA来源的MDV则富集外膜蛋白、凋亡相关蛋白及DNA损伤应答蛋白,具有更强的促炎和促凋亡潜能。反映了线粒体在不同应激状态下的“选择性包装”机制。

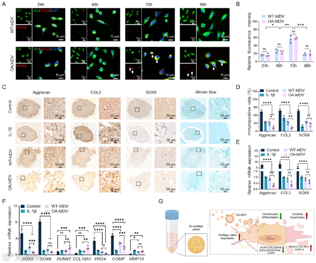
MDVs体外共培养及功能验证
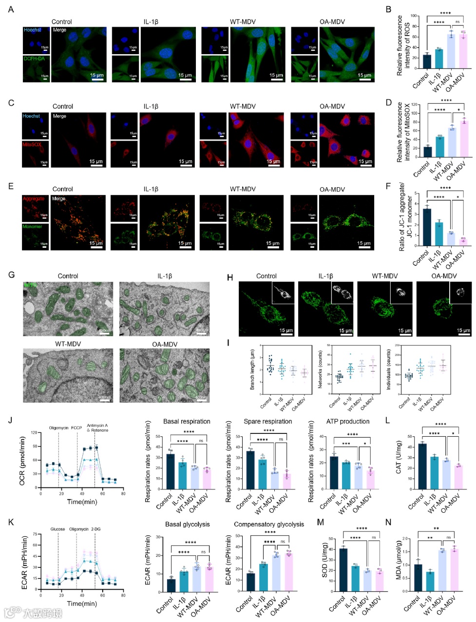
将OA-MDVs与C28/I2软骨细胞体外共培养后,PKH26荧光标记及内吞和膜融合抑制实验对比后表明OA-MDVs主要通过吞噬和直接膜融合进入软骨细胞;免疫组化及qPCR结果显示OA-MDV处理后显著抑制软骨基质合成、下调关键转录因子、促进肥大化和降解表型,加剧OA软骨退变。
ROS水平检测及能量代谢分析发现显示OA-MDVs诱导线粒体氧化加剧,结构异化,糖酵解代偿增强。

精准蛋白对MDVs炎症机制的探索
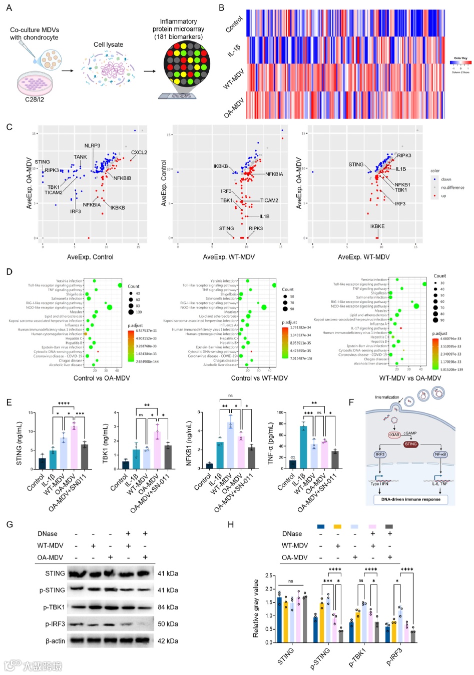
利用抗体芯片AAH-BLG-TOL(检测人类样本中181个 炎症及Toll/NOD-like 受体通路相关因子)对MDVs共培养的软骨细胞中微量功能表达细胞因子进行分析,发现OA-MDV组主要上调炎症通路相关蛋白,如STING、RIPK3、TANK、IRF3和TBK1;WT-MDV组则高表达RIPK3、TBK1、NFKB1、IL-1β等炎症相关蛋白。DEPs的KEGG分析发各组现在“胞质DNA感知通路”中均存在显著差异,结合ELISA、WB实验证明了MDVs处理可强烈激活STING通路,表现为磷酸化STING、TBK1和IRF3水平升高,MDVs可通过mtDNA激活cGAS–STING通路作用于软骨细胞,驱动炎症级联反应,促进OA进展。

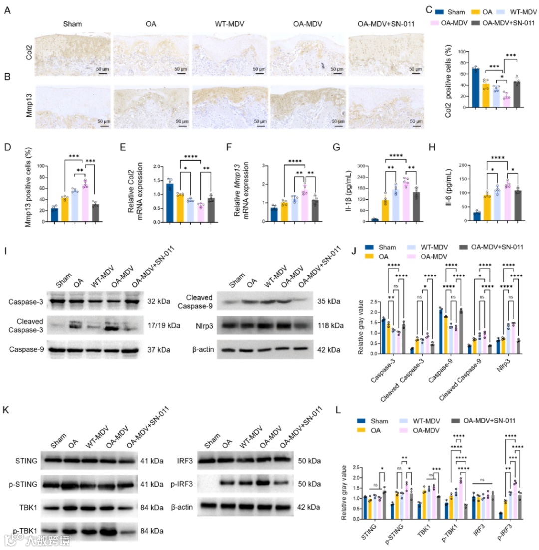
MDVs动物体内实验功能及机制验证
为了明确STING通路在OA病理生理中的作用,体内注射OA‑MDVs后影像学、显微CT、病理切片分析显示OA大鼠模型软骨退变、骨赘形成和滑膜炎显著加重。
IF分析、WB及转录水平分析显示OA‑MDVs注射组中蛋白聚糖、Sox9等软骨合成标志物含量下降,炎症反应显著增强,SN‑011(STING抑制剂)可逆转MDVs引起的关节破坏和炎症反应。
结合蛋白芯片分析,这些数据共同表明,OA‑MDVs主要通过cGAS‑STING通路加剧细胞外基质降解、氧化应激和软骨细胞凋亡,而SN‑011可有效缓解这些病理过程。
研究结论
本研究首次揭示,在骨关节炎(OA)患者的滑液及髌下脂肪垫间充质干细胞(IPFP-MSCs)来源的细胞外囊泡(EVs)中,线粒体来源囊泡(MDVs)作为一种独特的EV亚群显著富集,并通过传递线粒体DNA(mtDNA)激活软骨细胞中的cGAS-STING信号通路,从而驱动OA的炎症进展与软骨退变。

技术路线

技术亮点
本研究通过囊泡分离与表征技术、多组学整合分析、细胞机制精细解析、以及体内外功能验证等多层次技术体系的有机结合,系统阐明了IPFP-MSCs来源的MDVs通过递送mtDNA激活cGAS-STING通路。
在机制探索阶段选用了能精准检测181种微量表达功能细胞因子的抗体芯片(RayBio, AAH-BLG-TOL)快速锁定cGAS-STING为核心通路,为后续连接MDVs与下游炎症信号通路提供关键及精准的线索。
线粒体囊泡(MDVs)的研究热点文章系列(点击图片跳转链接)
扩展阅读
专题集锦 | 信号通路、蛋白翻译后修饰(PTMs)、肿瘤癌症、肺癌、胃癌、肝癌、胰腺癌、乳腺癌、甲状腺癌、鼻咽癌、结直肠癌、巨噬细胞、自噬、泛素、凋亡、焦亡、铁死亡、免疫、炎症、脓毒症、衰老、阿尔茨海默病、肥胖、糖尿病、肾病、血管生成、心脑血管、肝病、呼吸、结核病、皮肤、眼科、妇科、干细胞、外泌体、类器官、组织工程、骨科、新药研发、中医药、多糖、神奇动物、病毒、麻醉……
【炎症】合集
【信号通路】合集
【骨科研究】合集
【干细胞】合集
【线粒体】合集
【细胞外囊泡/外泌体】合集
【多组学】合集
【蛋白组学】合集
【多因子检测蛋白组学】合集
【单细胞测序】合集
【转录组学】合集
【代谢组学】合集
更多专题
请点击以上链接查阅详情,或私信、电话 020-3160 8909 与我们联系…


